报告导读
本报告分别从研发端、产能端分析远大住工B端业务竞争优势;从政策端、产品端讨论公司C端业务成长逻辑;从产能优势、成本优势两个角度剖析回“A”募投项目。
投资要点
现阶段我国装配式建筑市场处于起步期,渗透率低位快增。2019年,我国装配式建筑渗透率提升至13.4%,同比+8pct。未来,短期受政策持续催化,市场需求有望不断提升;长期受成本端驱动,建筑业人工成本随人口红利消失将持续增加,工厂化制造的装配式建筑成本优势将逐步凸显。装配式建筑或将进入快速增长期。根据我们预测,2025和2030年,对应年份PC构件市场规模或将分别接近2300亿元、3650亿元。
远大住工主攻PC装配式市场,2B+2C战略双轮驱动
“回A”进行时,募投项目有望稳固公司龙头地位
2020年9月30日,公司公告深交所已受理其所提交建议A股发行申请文件。本次回A募集资金约17.79亿元,分别用于:(1)B端业务:48万立方米PC构件产能扩充、研发智慧工地系统;(2)C端业务:6处远大美宅展示中心建设、B-BOX 模块化建筑生产线技改;(3)补充流动资金。我们认为,募投项目将进一步巩固公司产能优势、成本优势,稳固公司龙头地位:
产能优势:B端产能扩张叠加C端业务带来PC构件增量需求,自营工厂产能利用率有望得到平滑和提升。
成本优势:智慧工地研发成果或将与PC-CPS系统联合,打造装配式建造全流程管控系统,更好助力柔性生产,降低制造成本,有望持续提升主业毛利率。
盈利预测及估值
在充分考虑公司B端业务随PC装配式建筑高景气度进入持续扩张阶段,工程承包业务战略收缩,以及C端业务有望增长基础上,我们预计公司2020-2022年分别实现归母净利润6.88亿元、9.58亿元和12.90亿元,对应现股价PE分别为11.4倍、8.2倍和6.1倍。
估值方面,一方面从PEG估值角度看:公司2019-2022年归母净利润CAGR为23.99%,按PEG=1考虑,对应2021年PE在24.0倍左右;另一方面,选取装配式产业可比公司计算2020/2021年PE均值分别20.5倍、16.5倍。公司作为PC装配式行业龙头,当前市值对应2020/2021年PE仅11.4倍、8.2倍,估值偏低,当前PE-TTM为16.2倍,处于40%历史估值分位。分别考虑到PEG估值、行业可比公司相对估值和公司自身历史估值等几类情况,首次覆盖,我们给予“增持”评级。
风险提示:
PC装配式建筑渗透率提升速度不及预期;水泥、钢材等原材料价格上涨;C端业务新签订单不及预期;房地产投资增速不及预期。
正文目录
1. 装配式建筑或将进入迅速增长期
1.1国内装配式建筑优势凸显,正式起步发展
1.2短期政策催化,远期成本驱动
1.3未来装配式行业市场广阔
2. 远大住工主攻PC装配式市场,B端+C端战略双轮驱动
2.1PC构件板块龙头优势凸显,乘行业东风空间广阔
2.2PC生产设备制造板块依托联合工厂,设备更新和智能化改造有望带来增量空间
2.3B端聚焦PC构件生产及智能制造研发
2.4C端业务再出发,远大美宅有望切入万亿市场
3. 拟在A股上市,募资助力公司发展
4. 盈利预测及估值
4.1盈利预测
4.2估值及评级
5. 风险提示
1.装配式建筑或将进入迅速增长期
1.1国内装配式建筑优势凸显,正式起步发展
从结构系统用材角度看,现代装配式建筑可以分为木结构、钢结构、混凝土结构等三大基本类型,以及由上述三类结构叠加形成的装配式组合结构。三类结构有其各自优缺点:装配式钢结构抗震性能最佳、吊重轻、施工方便,缺点是建造费用较高;装配式混凝土(PC)结构建造和维护成本低,居住舒适性高,缺点是运输成本高、抗震冗余度相较钢结构低;装配式木结构建造和维护成本低,但因历史上长期木材短缺国情和建筑设计、使用习惯等,木结构在我国多用于景区和仿古建筑。
从全国总体渗透率看,装配式建筑渗透率不断提升,装配式建筑构成以混凝土结构(PC)、钢结构(PS)为主。2019年,装配式结构渗透率提升至13.4%,同比增加8pts,全国新开工装配式混凝土结构建筑2.7亿平方米,占新开工装配式建筑的比例为65.4%;钢结构建筑1.3亿平方米,占新开工装配式建筑的比例为30.4%。PC、PS结构为我国主流装配式结构型式。
装配式建筑整体在建设、远期成本等方面优势凸显,但目前国内正处于起步发展阶段,预期未来进入迅速发展期。
2.远大住工主攻PC装配式市场,B端+C端战略双轮驱动
深耕PC装配式市场,专注于建筑工业化发展,籍由“远大联合计划”实现产能布局全国。远大住工成立于2006年,经过多年发展,公司拥有8代装配式建筑的产品体系、全国领先的信息系统、超过1亿平米的工业化项目实践经验,形成覆盖全国的工厂布局。根据公司2020年中报,截至2020年6月30日,公司拥有15家全资PC工厂及已累计签约88家联合工厂,其中完成出资62家,具备生产能力58家,实现盈利14家。截至20H1,全资工厂和联合工厂的总产能约为680万立方米。公司同时具备PC构件制造和PC生产设备制造能力。根据全联房地产商会,按2019年收益计算,远大住工是中国最大的PC构件和PC生产设备制造商,市场份额分别为16.5%和14.6%。
股权结构集中,高管团队获股权激励,与公司共同成长。创始人张剑及其团队自1996年进入建筑工业化领域,公司经历过两次直接融资—2016年6月在“新三板”挂牌,2019年11月在香港联交所上市。根据公司招股书,截至2020年9月22日,公司实际控制人张剑、柳慧夫妇直接持有公司35.17%的股份,通过远大铃木、大鑫投资、大正投资以及富阳上九间接持有公司18.89%的股份,股权占比合计54.06%,形成绝对控股。在股权激励方面,公司通过大正投资、大鑫投资两个员工持股平台分别于2012年对9名高管、2014年对14名高管进行股权激励。两次激励共授予员工795万股公司股份,合计1.20亿元。
以PC构件制造为核心发展板块。从过去业务种类看,公司业务可分为三个板块:PC构件制造、PC生产设备制造和工程承包。从20H1数据看,公司总营收、总毛利分别为11.38和3.65亿元。作为核心主业,PC构件制造业务营收、毛利分别为10.13和3.38亿元,占比分别为89.1%和92.7%;另外两项业务趋于收缩,其中PC生产设备制造业务营收、毛利占比分别为4.8%和4.4%;工程承包业务三季度开始收缩,上半年贡献营收、毛利占比分别为6.1%和2.9%。
打通装配式建筑全产业链,搭建建筑工业化智能服务平台。从公司的经营模式看,采购模式上,PC构件制造业务主要采购钢筋、砂石、水泥等原材料,在产能不均衡或自主生产不经济时也会外购PC构件,PC生产设备制造业务采用OEM采购模式,工程承包业务采用供应商采购模式和分包商采购模式;生产模式上,使用钢筋、砂石、水泥等原材料经过一系列制造工艺制造PC构件,通过全流程数字信息化系统管理生产流程实现智慧制造,PC生产设备制造业务由公司负责设计和开发PC生产设备,委托OEM服务供应商进行生产;销售模式上,PC构件销售主要依赖于全资工厂本地营销团队公开招投标取得订单,PC生产设备主要销售给联合工厂,工程承包业务主要通过公开招投标取得订单。
2.1PC构件板块龙头优势凸显,乘行业东风空间广阔
国内PC构件龙头企业,PC构件产品齐全。公司作为国内PC构件的龙头企业,产品品类齐全,产品涵盖了预制叠合楼板、预制墙板、预制楼梯、预制飘窗、预制夹心板、预制叠合板等全品类PC预制件。其中预制的叠合楼板、墙板、楼梯和飘窗等构件主要用于装配式建筑,预制夹心板和预制叠合板多用于装配式地下室和装配式综合管廊。
信息化研发投入赋能PC构件设计及生产,提升核心竞争力。公司不断加大PC构件生产及设计的信息化研发,2018年推出了基于BIM的PC Maker设计软件以及PC-CPS智能制造管理系统:
(1)PC Maker:装配式构件全程专业化设计软件。PC Maker是远大住工联合中国建筑科学研究院共同开发的装配式建筑设计软件,具有建筑建模、PC构件建模、建筑模拟、施工图设计、构件生产设计等全流程设计能力。自2018年推出以来,PC Maker推进设计自动化提升效率的同时,也不断提升了标准化的设计质量。工程实例应用端,以湖南省长沙阳光城·和光文化产业基地项目为代表,PC Maker Ⅰ应用于该项目装配式拆分及构件深化设计、构件深化详图、预制构件BOM清单等,实现装配率50%。
模具设计自动化+“一物一码”助力柔性制造。PC Maker 可依据设计图纸不同自动匹配现有模具库,通过软件自动设计模具生产构件。相较于传统建筑业在一段时间内只能完成某一特定构件大批量生产,PC Maker可以实现短时间内不同构件连续生产。同时,“一物一码”打通工地、工厂信息,工厂可根据工地施工进度合理排产。自动化模具设计配合信息互通助推企业柔性生产。
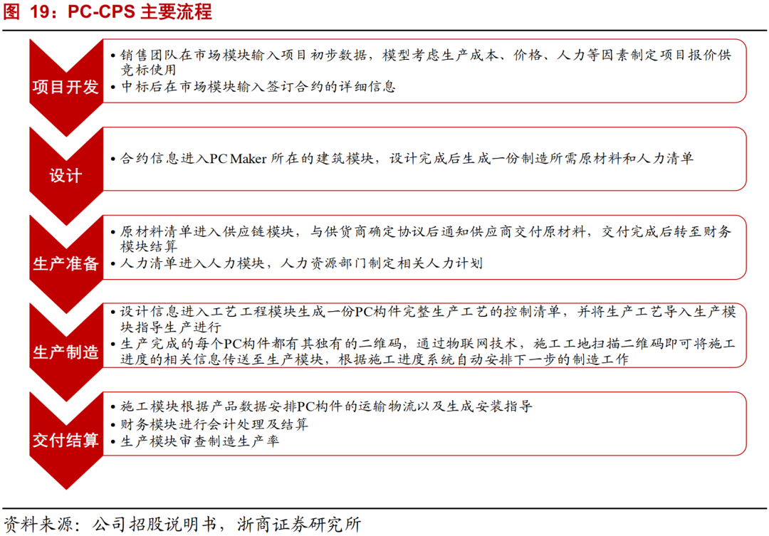
(2)PC-CPS系统:BIM技术与公司多年积淀PC设计、生产和施工技术相融合,打造PC-CPS智能制造管理系统,PC构件业务生产效率不断提升。PC-CPS是将包含构件设计在内的公司业务全方位运营系统化管理,以9大模块为支撑,可以综合统筹PC构件订单、设计、原料、生产、运输等方面,大幅提升公司生产管理效率,推进业务数字信息化的同时,不断降低经营成本。从毛利率角度看,2016-2018年由于产能持续扩张PC构件毛利率不断下降,18H2 PC-CPS大规模投入使用后,毛利率由2018年23.84%增至2019年34.64%,相较19H1,20H1毛利率增加3.8%至33.4%,随着PC-CPS的持续开发和深度使用,预计未来生产效率将进一步提升。
全资+联合工厂双轨布局,产能逐步释放。基于单个工厂覆盖150公里半径的物流优化属性,公司对于产能的布局实施全资工厂和联合工厂双轨发展:
1)重点地区建立全资工厂:根据公司招股说明书,截至2020年6月底,公司拥有15间全资PC工厂,分别位于华中地区(7间)、京津冀地区(1间)、长三角地区(6间)以及珠三角地区(1间),直营生产线70.5条。全资PC工厂主要位于地区主要城市、省会城市或经济运输半径距离该等城市150公里内的近郊地区,以便在现在和未来满足区域的巨大需求。通过前期的投资和建设,全资工厂产能增长于2017年趋稳,同时前期的布局逐渐进入收获期,产能利用率由2016年25.8%增长至2019年45.8%,提升显著。
2)全国范围覆盖依托联合工厂:公司采用“远大联合”计划开拓市场,与地方优质企业联合建厂,开拓市场。
核心目标:输出技术和设备,增加盟友扩大影响半径,在行业发展期“跑马圈地”。由于PC构件的经济运输半径为150公里,因此需要在全国拥有广泛的工厂网络才能把握各地市场先机。但建立PC工厂需要大量的资本,联合工厂模式可以使用较少的资本而在全国延伸业务,抢占区域市场。
运营模式:公司向联合工厂按市价出售设备及提供配套服务,联合工厂伙伴负责PC构件在当地市场的营销以及与当地机关协调。公司通常持有联合工厂35%的股权,随着联合工厂数量持续扩张,公司于2018年起调整联合工厂管控方式,截至20Q1对已出资工厂62家中的48家工厂进行了调整,公司仅通过PC-CPS和/或列席定期会议对联合工厂经营状况进行监督,不参与联合工厂生产经营决策,投资上以公允价值计量且其变动计入当期损益的金融资产。剩余14家联合工厂,公司仍可通过股东会或委派董事或高级管理人员参与重大经营决策,亦对其有重大影响,按权益法记为长期股权投资。
乘行业需求及发展东风,PC构件产销量双增。从量来看:公司PC构件产量、销量分别从2016年的31.35、19.18万立方米增加至2019年77.10、81.54万立方米,产量、销量CAGR分别为+34.98%、+62.00%,总体看保持了高速增长。根据20年半年报披露,即使受到新冠疫情的影响,但公司上半年产量同比增长23.7%,销量同比增长30.9%。从产销比角度来看,公司产销比逐年增长,且自2017年后维持在90%-100%的高位水平,说明行业需求强劲及公司良好的生产管理能力。
上游成本友好,单价维稳。PC构件的原材料主要是钢筋、砂石、水泥、钢筋半成品等。钢材和水泥价格在2016年落于低位,此后经过几年连续上升均于2018年初进入相对稳定区间,原材料价格稳定有利于减少下游PC构件生产企业成本波动。公司PC构件平均销售单价自2017年2309.69元/立方米上至2018年2822.47元/立方米,之后单价一直维持在稳定水平并有小幅下降。2018年单价上涨22.20%的原因系当年原材料价格上涨以及PC构件单价水平较高地区(上海、杭州等)销量占比的上升。同时由于新冠疫情导致部分一线城市开工时间变晚,20Q1单价水平有所下降。
作为公司核心业务,PC构件制造营收及毛利连年快速增长。根据公司招股说明书及相关年报, 2016-2019年,营收分别从4.42亿元增长至23.04亿元,CAGR+73.39%,贡献毛利从1.78亿元大幅增长至7.98亿元,CAGR+64.99%。2020年上半年即使受到新冠疫情影响,但业务收入和毛利依然增长迅猛,分别同比增长30.3%和46.9%。预计在巨大的市场需求下,公司PC构件业务依然能够保持快速增长。
2.2PC生产设备制造板块依托联合工厂,设备更新和智能化改造有望带来增量空间
依托多年积淀的PC构件生产经验,助力PC生产设备产品生产。公司能够提供装配式建筑整体解决方案。在设计方面,依托于联合中国建筑科学院联合开发的PC Maker设计软件,具备装配式建筑全流程设计能力。在制造方面,公司拥有一系列完整的建筑结构技术体系,同时,自主开发的PC-CPS系统通过信息化技术将设计、生产、施工、运维等各个环节整合起来,实现了各部门信息共享进而自动推进业务运营。依托于PC构件多年生产经验,公司具备设计和开发PC生产设备的能力。
预制件产品需求所趋,PC生产设备空间亦广阔。得益于政府政策、持续的城镇化建设、劳动力成本提高以及更高的节能环保要求等因素驱动,我们预计PC构件市场未来将获得巨大发展。根据住建部数据,2016-2019年,我国装配式PC建筑新开工面积从0.67亿m2增加至2.73亿m2,年复合增速高达60.0%;PC构件未来巨大的市场规模必然使得整个行业扩大产能,进而带动PC生产设备的需求空间。根据全联房地产商会预测,PC构件的市场规模预期在2024年将达到约2855亿元,PC构件生产设备市场规模预期在2024年达到170亿元。
借力联合工厂实现技术输出,设备更新和智能化改造有望带来增量空间。公司PC生产设备制造业务采用代工生产模式,即公司负责设计和开发PC生产设备,委托OEM服务供应商进行加工生产。目前公司绝大部分PC生产设备均销售予联合工厂。2017-2019年,公司PC生产设备销量分别为70、82、51条,由于公司联合工厂扩张趋于稳定,PC生产设备销量逐渐走低。2016-2019年PC生产设备年平均营收9.86亿元,年平均毛利3.77亿元。公司为PC生产设备购买商提供销售后的软硬件配套、人员培训、技术与管理指导等一条龙服务,在国内装配式建筑和工业信息化快速发展背景下,联合工厂PC生产设备后续更新及技术改造或将带来增量空间。
2.3B端聚焦PC构件生产及智能制造研发
战略聚焦PC构件生产及智能制造研发,工程业务逐步剥离。公司自2016年起开始转变业务重心,由预制装配式建筑施工项目的施工总承包商逐步转型为PC构件及其设备制造商。随着工程业务逐步收缩,板块营收由2016年8.99亿元降至2019年1.69亿元,CAGR-42.72%,20H1进一步收缩至0.70亿元,营收占比由2016年53.80%减少至20H1的6.16%。业务毛利贡献由2016年48.07%减少至20H1的3.01%。根据公司公告,公司于2020年9月29日出售旗下主营房屋建筑工程业务的子公司远大建工100%股权。自此,公司已无纯工程业务控股子公司。
逐浪“新型建筑工业化”大时代,打造设计咨询、研发和生产制造前端产业链。2020年7月、8月,住建部联合各部委局下发两道文件指导推动建筑工业化发展,提出加大智能建造在工程建设各环节应用,加快信息技术融合发展,形成涵盖科研、设计、生产加工、施工装配、运营等全产业链融合一体的智能建造产业体系。从全产业链看,前端产业链如科研、设计、生产加工等因其技术含量更高而能够获得更高的毛利率,依托于旗下子公司,公司在设计咨询、研发、生产制造等领域均早有布局。
研发投入逐年加大背景下,PC行业专利申请数量、主/参编行业规范行业遥遥领先。根据公司招股说明书,2017-2019年度及20Q1,公司研发支出分别为1.50亿元、2.10亿元、2.99亿元和4403.52万元,研发支出占营业收入比例维持在7%-10%稳定区间,截至20Q1,公司拥有研发人员987名,占员工总数29.5%。在产业逐步迈向智能化、数字化过程中,通过持续增加研发投入,积累技术和专利,蓄能未来。
2.4C端业务再出发,远大美宅有望切入万亿市场
农村宅基地“三权分置”政策背景下,“远大美宅”C端业务有望迎来“风口”:
(1)2018年1月,中共中央、国务院发布《关于实施乡村振兴战略的意见》,首提农村宅基地“三权分置”,即推进宅基地所有权、资格权、使用权可以分别归于不同主体,农村宅基地所有权归农村集体组织,农户享有宅基地资格权和房屋财产权,宅基地使用权可以在一定条件下进入市场。
(2)2020年11月3日,新华社发布《中共中央关于制定国民经济和社会发展第十四个五年规划和二〇三五年远景目标的建议》,当中关于深化农村改革措施中,再次提到:“探索宅基地所有权、资格权、使用权分置实现形式。保障进城落户农民土地承包权、宅基地使用权、集体收益分配权,鼓励依法自愿有偿转让。”
根据2020年6月召开的中央全面深化改革委员会第十四次会议精神,当前农村宅基地“三权分置”试点工作总体指导基调为:落实宅基地集体所有权,保障宅基地农户资格权,适度放活宅基地使用权。我们认为,政策加持和严守土地公有制性质不改变、耕地红线不突破、农民利益不受损的前提下,为城市资本进入乡村,盘活利用农村闲置宅基地和闲置住宅创造可能。
未来随着B-BOX 模块化建筑生产线技改完成,远大美宅系列将完成产品迭代,品类及应用场景双增。“远大美宅”为远大住工旗下高端住宅产品,主打乡村工业化高端别墅概念,具备“全装配式施工”、“一站式交付”等特点。公司于2020年推出2.0系列,第二代美宅系列在对一代更新的基础上,新推出BOX Modul系列,以硅基复合材料为主要材料,主打简洁、便携。使用场景也得到扩展,可用于旅居、乡村民宿、重创办公空间、美丽乡村建设、生态文旅小镇、咖啡店、书店等多种场景。
“远大美宅”2.0面向农村户籍及多元主体,有望切入万亿农村住房和文旅市场。公司新推出的美宅2.0产品系列兼顾拥有宅基地“资格权”的农村户籍居民和可获得宅基地“使用权”的多元主体。从市场看,2019年,我国农村住宅投资为0.95万亿元,假设高端住宅投资占比1%,则面向农村高品质住房市场年均近1000亿元。随着农村居民收入提升、城市高净值返乡置业人群增加,以及多元主体在“三权分置”试点逐步成熟下“带资进村”,“远大美宅”C端未来市场广阔。
线下C端销售:募投展示中心围绕构件工厂分布,有助于企业消化自产产能。 PC构件行业产能利用率随季节变动明显,一般于4月下旬进入旺季,因此工厂某些月份会有富余产能,C端业务的补充有利于平滑全年产能利用率。长沙远大美宅公园是首个远大美宅的房屋展示公园,于2015年10月开放,主要展示第一代美宅系列房屋。本次回A拟募投的展示中心分别位于武汉、长沙、天津、六安、武陟、潍坊,公司在前4地均已设有全资工厂,本次募投在武陟和潍坊设立工厂,潍坊工厂已经开始建造,武陟工厂还处于前期准备阶段。线下2C端,展示中心示范效应有利于消化当地全资工厂自产产能。
京东平台线上引流叠加展示中心线下参观,线上受众广、引流多。以第一家入驻京东售卖乡村别墅的宝家为例,2018年“双11”期间,宝家在京东售出116栋别墅,销售额过亿;2019年“双11”期间,宝家京东销售额同比增长8倍,“双12”期间销售额同比增长24倍。“房子在网上卖”的方式相对于传统认知具有新鲜感,加之线上受众面更广,可以带来话题效应。线下展示中心具备参观、商洽、签约等诸多功能,对于将顾客购买意向转变为实体订单整个过程促进明显,可以将网络流量转换为“真金白银”的合同订单。远大美宅入驻京东,结合线下募投展示中心,线上引流+线下参观助力美宅销售。
3.拟在A股上市,募资助力公司发展
拟在创业板上市,募资用于B端业务生产、C端业务展示、智能制造研发。公司拟发行不超过8605.40万股并在创业板上市,募集资金主要用于4个方面:B端PC构件产能扩张、研发智慧工地业务、C端远大美宅展示&中心技术改造以及补充流动资金,分别占用资金6.35亿元、1.26亿元、6.20亿元和5.00亿元。
我们认为,远大住工此次回A股募投,将进一步提升产能、降低生产成本并推动C端业务发展,进一步稳固行业龙头地位。
(1)产能端:扩大产能,巩固PC制造龙头地位;美宅展示中心服务C端业务,有望平滑和进一步提升自营工厂产能利用率。
(2)成本端:智慧工地助力柔性生产,进一步降低生产制造成本提升经营质量。
1)产能扩充。
募投河南、山东生产基地项目,扩充产能有望稳固公司龙头地位。未来两年近50万方产能新增有望。根据公司招股说明书披露,拟分别投入3.33亿元,3.02亿元用于河南武陟和山东潍坊PC基地项目,两项目均建设8+1条PC生产线(8条PC生产线+1条钢筋加工生产线),年设计产能24万立方米,工期为2年。河南基地辐射半径可以覆盖郑州、焦作两市,山东基地产能基本可覆盖潍坊市所有区县。结合目前产能情况,待基地投产时,届时公司产能将突破200万立方米。
2)推进信息化制造升级。
加快新型建筑工业化背景下,工业化4.0技术助力智慧工地建设。“大物移云”是将大数据、物联网、移动互联网、云计算等技术结合,借助该技术,智慧工地可以实现智能化监控和管理。以某工地为例,通过智能硬件实时采集数据,实现工地业务数字化;运用大数据、云计算等技术对数据进行处理、分析,帮助管理者实现智能化管理。北京大兴国际机场、北京国家雪车雪橇中心(冬奥场馆)、武汉京东方生产线等项目均使用智慧工地助力施工。
智慧工地研发助力厂内柔性制造及现场项目管理,与PC-CPS系统联合打造装配式建造全流程管控。PC-CPS发力点在PC构件设计与生产环节,智慧工地研发可实现工程施工可视化智能管理,补足前者施工环节短板,两者合力可打造从项目立项到最终施工的全流程管理。从项目管理视角看,有望加快进度、提高质量、降低成本;从项目协同角度看,对于厂内柔性制造,合理排产至关重要。
3)“远大美宅”展示中心建设。
拟投六地远大美宅展示中心,打开C端市场。公司拟在武汉、武陟、潍坊、长沙、天津、六安等六个地方建造38栋美宅样板,预计共投资9970万元。“远大美宅”为全装配式别墅,我们认为主推市场为有宅基地的C端客户,对于C端客户而言,产品展示是产品消费必不可少的先导途径,多地的展示中心建设有望推动周边地区装配式别墅的C端市场的开拓。
4.盈利预测及估值
4.1盈利预测
收入端:
我们假设:
1)PC构件制造业务规模持续扩张,根据政策及公司产能布局,假设2020-2022年销量分别同比增长35%、45%、40%,假设单价略有下浮;
2)考虑到联合工厂扩张进度,我们假设2020-2022年PC生产设备业务的生产线销量略有减少。考虑到2017-2019年公司PC生产设备售价逐年增加、复合增速达到21.3%,未来PC生产设备市场需求量有望随PC构件产能扩张逐年提升,我们假设2020-2022年PC生产设备单价将有所上浮;
3)假设C端业务远大美宅系列产品销量逐年增长,当前推出产品售价保持稳定;
4)施工总包业务已在2020年置出,假设公司战略不变,未来无总包业务收入。
我们预计公司2020-2022年营业收入分别40.37亿元、52.79亿元、70.19亿元。
利润端:
考虑到公司各业务线条利润率波动相对较小,我们预计2020-2022年公司毛利率分别34.04%、35.00%、35.01%,最终预计公司2020-2022年净利润分别6.88亿元、9.58亿元、12.90亿元。
4.2估值及评级
从PEG角度看:
受装配式建筑渗透率快速提升带动,远大住工B端PC构件业务步入高景气区间;C端“远大美宅”业务于2020年推出系列新品,当前各区域公司积极拓展市场叠加自营工厂产能覆盖,未来或具高成长性。根据我们所作预测,公司2019-2022年归母净利润CAGR为23.99%。若按PEG=1考虑,我们看2021年PE在24.0倍左右,按当前市值计算2021年对应PE仅8.2倍,对应PEG=0.34<1,估值偏低。
从相对估值角度看:
远大住工属于装配式行业中的PC构件细分行业,我们选取装配式钢结构细分行业头部可比公司—鸿路钢构、精工钢构、杭萧钢构和东南网架,以及同在港股上市的PC构件制造企业—筑友智造科技,计算得到行业内可比公司2020/2021年PE均值分别20.5倍、16.5倍。远大住工作为PC装配式行业龙头,当前公司市值对应2020/2021年PE仅11.4倍、8.2倍,估值偏低。
从公司自身历史PE看:
2019年11月上市以来,远大住工历史PE-TTM最高32.2倍,最低5.8倍,当前PE-TTM为16.2倍,处于40%的低估值分位,安全空间较为充足。
分别考虑到PEG估值、行业可比公司相对估值和公司当前估值分位等情况,首次覆盖,我们给予“增持”评级。
5.风险提示
1、PC装配式建筑渗透率提升速度不及预期;
2、水泥、钢材等原材料价格上涨;
3、C端业务新签订单不及预期;
4、房地产投资增速不及预期。
沟通交流
欢迎联系浙商交运建筑团队
匡 培 钦 13636563134
耿 鹏 智 18518492358
自媒体信息披露声明