报告导读
中央明确2021年重点做好“碳达峰、碳中和”工作,在此背景下我们持续看好全寿命周期“减碳”的装配式行业:装配式PC赛道中期看多远大住工,装配式钢结构赛道看好鸿路钢构年度业绩兑现;8大建筑央企Q3/12月新签订单合同额增速亮眼,看好建筑央企估值修复。
投资要点
近期观点
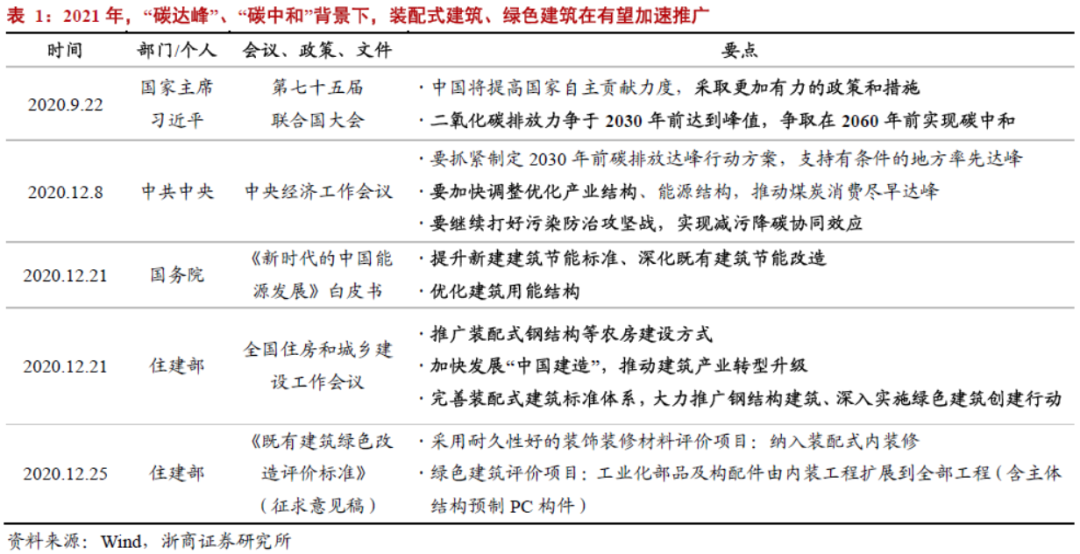
“碳中和”、“碳达峰”目标下,2021年装配式行业发展有望加速。装配式PC住宅建造和使用过程中,可在建造、内装修、后期使用等全寿命周期内的各个环节实现减碳,每平米节水20.5%、减碳7.5%,减少垃圾排放77.7%。
把握装配式、基建两条投资主线不动摇。近期装配式钢结构板块、基建板块迎来回调修复。2021年初以来钢结构、铁路建设板块年内净涨幅分别14.5%、5.3%,相对收益分别跑赢大盘11.8、2.6pct。装配式钢结构头部企业订单同比高增,关注20Q4及全年业绩兑现。在2020年12月21日外发报告《交通强国带动刚需不减,城市更新提振改善需求》中,我们提出2021年两条投资主线—逢低布局装配式、积极布局估值底部基建央企,当前正逐步兑现。
板块行情:钢结构板块强势,基建类板块回暖
建筑装饰一级行业单月累计上涨1.1%,同期上证指数净涨幅2.7%。细分子板块中,钢结构子板块涨幅14.5%、铁路建设领涨基建各子板块。
下游:1-12月,地产、基建投资稳增+7.0%、+0.9%
资金端:M2余额同增、新增社融同减,专项债、城投债规模高增
(1)M2同比增速上调至10.1%,新增社融1.72万亿元;(2)专项债:2020年全年累计发行3.6万亿元,较2019年同期增加1.5万亿元,同比增长67.6%。项目建设有望提速;
(3)城投债:12月发行金额、只数同比分别-4.3%、-6.7%,20年全年净融资额高增50.1%。
投资端:房地产显韧性、基建稳增、制造业持续修复
(1)房地产投资累计同比+7.0%,较1-11月加快0.2pct,显示韧性尤在;
(2)基础设施投资累计同比+0.9%,较1-11月回落0.1 pct;
(3)制造业投资累计同比-2.2%,降幅较1-11月收窄1.3pct。
需求端:三大工作会议明确2021年城建、基建重点任务
(1)全国住房与城乡工作会议:加快发展“中国建造”、推进老旧小区改造基建;(2)全国交通工作会议:加快建设综合交通体系,织密城市群间交通网络;
(3)国铁集团工作会议:计划投产新线3700公里,推进川藏铁路等国家重点工程建设。
上游:建材价格有所回落,施工设备销量同比维持高增
1月18日,建材综合指数154.82点,单月环比+2.3%,较年初高点有所回落。
非金属建材:水泥:12月产量同比+6.3%,1月18日价格指数环比-1.8%;玻璃:12月平板玻璃产量同比+2.4%,1月18日价格指数环比+5.4%;管材、防水材:价格指数均与上月持平;
金属建材:钢材产量同比+12.8%,无缝钢管、中板、螺纹钢、线材分别上涨+14.6%、10.5%、8.7%、6.8%;
建筑设备:挖掘机销量同比高增+58.5%。
基建板块数据跟踪
八大建筑央企:1-12月,中国建筑、中国中冶、中国电建、中国化学累计新签订单额同比+11.6%、+29.4%、+31.5%、+10.5%;
国家发改委批复重大项目:1-11月份,批复投资金额累计9284亿,同比增长10.5%;
PPP入库项目:11月份新入库项目金额同比-4.3%,累计同比-16.2%。
装配式板块数据跟踪
数量上看:1-12月,装配式工业项目投资数量累计1268个,与19年同期基本持平;
从地域分布看:12月份,山东、河南两地分别新增装配式工业项目24、23个,合计占比54.7%,领跑全国;
PC构件单价:11月份,北京波动后趋稳,上海、深圳保持平稳。
投资建议
关注远大住工回A进程,看好鸿路钢构全年业绩。
远大住工:聚焦主业行稳致远,关注回A进程和在建直营工厂投产进度。2020年全年PC构件制造业务新签合同金额40.91亿元,较2019年31.06亿元高增31.7%;截至2020年底 PC构件制造业务在手合同金额51.96亿元,较2019年底37.49亿元高增38.6%。新签合同额、在手订单合同额均保持高增背景下,预计2021年订单转换率较2020年有所提升,公司PC构件制造主业业绩向上弹性充足。
鸿路钢构:20Q4新签合同额高增,产能扩张叠加产能利用率,业绩高增确定性进一步加强。1月11日,公司发布2020年经营情况简报:2020年1月-12月累计新签销售合同额人民币约173.68亿元,较2019年同期增长16.24%,其中材料订单占比约99%。20Q4新签合同额高增,产能扩张叠加产能利用率,业绩高增确定性进一步加强。我们认为鸿路钢构在公司经营层面拥有“三板斧”,未来短期产能有望稳步扩张、中期产能利用率料稳步提升,公司业绩有望收获高成长。公司未来有望形成产能壁垒,在公共建筑大比例采用钢结构体系趋势下,高端钢结构加工制造市场供需关系或发生变化,具备提价可能和想象空间。
风险提示
国内新冠疫情出现反弹;基建投资增速不及预期;房地产投资增速不及预期;装配式建筑渗透率提升不及预期。
正文目录
1. 近期观点
1.1. “碳中和”有望加速装配式行业发展
“碳中和”、“碳达峰”目标下,2021年装配式行业发展有望加速。12月召开的中央经济工作会议明确将“做好碳达峰、碳中和工作”确定为2021年八大重点任务之一,近期中央、住建部在相关会议、政策、文件中多次强调加快发展装配式建筑。
1.2. 把握装配式、基建两条投资主线不动摇
近期装配式钢结构板块、基建板块迎来回调修复。2021年初以来,上证指数净涨幅2.7%,从建筑行业细分子板块看,钢结构、铁路建设板块年内净涨幅分别18.3%、6.7%,相对收益分别跑赢大盘15.6、4.0pct,而建筑装饰一级行业净涨幅为1.1%,相对收益跑输大盘1.6pct。在2020年12月21日外发报告《交通强国带动刚需不减,城市更新提振改善需求》中,我们提出2021年两条投资主线:逢低布局装配式、积极布局估值底部基建央企。
当前看:
装配式板块两个“不变”:装配式建筑渗透率低位快增的行业基本面不变、具备产能优势和制造管理优势的龙头个股业绩成长弹性不变。
基建板块估值修复启动:当前估值已处绝对底部位置,从八大建筑央企新签订单数据看,2021年基建龙头业绩提升确定性强,有望迎来EPS、估值双重提升。
基于此,我们再次提示:2021年,把握装配式、基建两条主线投资机会不动摇。
装配式钢结构头部企业订单同比高增,关注20Q4及全年业绩兑现。近期装配式钢结构公司陆续发布2020年四季度经营数据,鸿路钢构、精工钢构、富煌钢构20Q4新签订单合同额同比分别高增54.3%、71.8%、80.6%,,全年累计新签合同额同比分别高增16.2%、30.8%、19.9%。在大力推广装配式钢结构及在钢结构工程中实施EPC总承包背景下,看好装配式钢结构龙头全年业绩。
2. 板块行情:钢结构板块强势,基建类板块回暖
2.1. 市场回顾:建筑装饰行业单月涨幅0.1%,跑输大盘0.6pct
受钢结构板块修复和基建板块回暖带动,建筑装饰行业单月涨幅1.1%,在申万28个一级行业中列第14位,同期上证指数涨幅2.7%。行业单周涨幅0.1%。
个股行情:
·单周涨幅前五分别为:航天工程(26.2%)、亚厦股份(24.8%)、海波重科(20.9%)、筑友智造科技(20.4%)、维业股份(18.3%);跌幅前五分别为:美好置业(-27.5%)、百利科技(-9.8%)、永福股份(-7.7%)、中达安(-7.0%)、奇信股份(-5.9%)。
·单月涨幅前五分别为:航天工程(45.2%)、亚厦股份(30.2%)、鸿路钢构(21.5%)、筑友智造科技(19.1%)和ST云投(10.2%);跌幅前五分别为:奇信股份(-44.3%)、远大住工(-31.9%)、美好置业(-27.3%)、名家汇(-24.5%)和弘高创意(-21.6%)。
·年度行情方面,鸿路钢构以涨幅292.0%拔得头筹,与另外4支装配式概念股远大住工、精工钢构、筑友智造科技、亚厦股份居年度涨幅前十。作为住建系统推动新型建筑工业化主抓手,预计2021年 “装配式建造”工法在房屋建筑、市政设施建造领域渗透率有望进一步提升。
2.2. 公司公告:重点公司信息跟踪
3. 下游:1-12月,地产、基建投资稳增+7.0%、+0.9%
3.1. 资金端:M2余额同增、新增社融同减,专项债、城投债规模高增
(1)M2同比增速放缓至10.1%,新增社融1.72万亿元
12月M2余额达218.7万亿元,同比+10.1%,增速较11月放缓0.6pct。12月社融增量:当月新增社融1.72万亿元,较上年同期减少0.48万亿元,其中政府债券净融资0.72万亿元,同比增加0.34万亿元。今年1-12月,累计新增社融34.9万亿元,较19年同期大幅增加36.3%;存量方面:截至12月末,社融存量284.8万亿元,同比增长13.3%,其中,对实体经济发放的人民币贷款余额为171.6万亿元,同比增长13.2%。
(2)专项债:20年全年累计发行额同比高增67.6%,项目建设有望提速
2020年全年新增地方专项债累计3.6万亿元,较19年同期增加1.5万亿元,同比高增67.6%。1月19日发改委表示2021年将积极做好专项债券项目有关工作,督促地方加快专项债券项目建设和资金使用进度,项目建设有望进一步提速。
从债券资金投向看,除混合型专项债外,交通运输包括收费高速公路、轨道交通和其他交通基础设施合计发行4703.2亿元,占比13.1%;市政和产业园区基础设施发行4091.6亿元,占比11.4%,棚户区改造发行3920.4亿元,占比10.9%,依次位列前三。
从区域看,共计8省发行额超过1500亿元,其中广东、山东和江苏等3省分别以发行额3191亿元、3134亿元和2213亿元领跑全国。增量方面,相较于2019年同期,山东、广东两地专项债分别增加1499和1376亿元,排名前二。
(3)城投债:12月发行金额、只数同比大幅减少,20年全年城投债净融额同比高增50.1%
中债标准口径下:12月份,全国共发行城投债447只,发行额合计3201亿元,同比减少4.3%,环比减少7.4%,净融资额262亿元,同比大幅减少79.4%,环比减少60.3%;2020年全年,全国共发行城投债5188只,发行额40925亿元,同比增加27.4%,净融资额16542亿元,同比增加50.1%。
3.2. 投资端:房地产投资显韧性、基建投资增速加快,制造业投资修复中
2020年1-12月,全国固定资产投资累计同比增长2.9%,较1-11月份加快0.3pct。从三大主要领域来看,房地产投资稳增,基础设施投资稳增,制造业投资持续修复。其中,房地产投资累计同比+7.0%,较1-11月加快0.2pct,充分显示韧性;基础设施投资累计同比+0.9%,较1-11月回落0.1pct;制造业投资累计同比-2.2%,降幅较1-11月收窄1.2pct。
(1)房地产:竣工回暖房地产:竣工回暖,12月房地产开发投资完成额同比+7.0%
1-12月,房地产开发投资完成额累计同比+7.0%,较上月增速加快0.2pct,从各环节指标看:
·土地购置:购置面积累计同比-1.1%,较上月降幅大幅收窄4.1pct;
·新开工:新开工面积累计同比-1.2%,降幅较上月进一步收窄0.8 pct
·施工:房屋施工面积累计同比+3.7%,增速较上月加快0.5pct。
·销售:商品房累计销售面积为17.6亿平米,累计同比+2.6%,增速较上月加快1.3pct,销售金额累计同比+8.7%;其中,住宅销售面积累计15.5亿平米,累计同比+3.2%,增速较上月加快2.2pct,销售金额累计同比+10.8%。
·竣工:房屋竣工面积累计同比-4.9%,降幅较上月收窄2.4pct;其中住宅竣工面积累计同比-3.1%,降幅较上月收窄2.7pct,竣工回暖迹象较为明显。
(2)基建:1-12月基建投资(不含电力)累计同比+0.9%
1-12月,狭义基建(不含电力)累计同比+0.9%,增幅较上月回落0.1pct;广义基建累计同比+3.4%,增幅较上月加快0.1pct。从细分板块看:
(3)工业:1-12月制造业、采矿业固定资产投资累计同比分别-2.2%、14.1%
1-12月,制造业固定资产投资累计同比降低2.2%,降幅较上月修复1.3pct;采矿业固定资产投资累计同比降低14.1%,降幅较上月扩大4.9pct。12月,制造业PMI指数录得51.9%,环比回落0.2pct,其中新订单指数、生产指数分别53.6%、54.2%,当前制造业呈现供需两旺、环比双增发展势头。11月工业企业利润总额累计同比增长2.4%,增速较上月加快1.7pct。随着近期出口贸易景气度持续提升、制造业前瞻指标PMI走强,制造业为主体的工业企业利润有望持续增加,制造业固定资产投资有望持续修复。
3.3. 需求端:三大工作会议明确2021年重点任务
12月下旬至1月上旬,全国住房与城乡建设会议、全国交通运输工作会议、国铁集团工作会相继召开,明确2021年城建、交通和铁路领域重点工作和建设项目。
(1)全国住房与城乡工作会议:加快发展“中国建造”、推进老旧小区改造
加快发展“中国建造”和扩大保障性住房有望加速装配式行业发展,老旧小区改造提振消费型建材市场需求。2020年12月21日,全国住房和城乡建设工作会议召开,会议提出2021年重点工作:加快城镇老旧小区改造、扩大保障性租赁住房公积、大力发展租赁住房、推广装配式钢结构农房和大力推广钢结构建筑。近期,各省陆续召开省级住房与城乡建设工作会议,“推动新型建筑工业化”、“推进老旧小区改造”为各省2021年住建系统重点工作中高频出现。
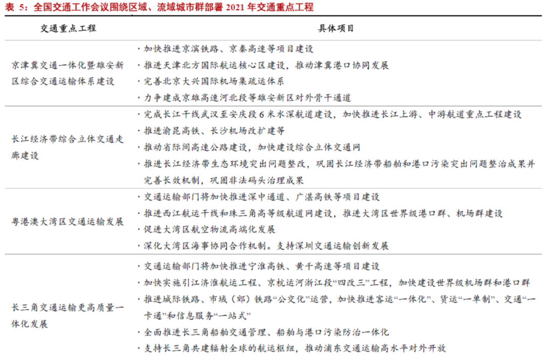
(2)全国交通工作会议:加快建设综合交通体系,织密城市群间交通网络
2020年12月24日,全国交通工作会议召开,明确2021年重点工作如下:2021年,我国将加快建设现代化综合交通体系,推动综合立体交通融合发展。推进京津冀、长江经济带、粤港澳大湾区、长三角、黄河流域及成渝地区等区域大城市群和流域经济带部署交通重点工程。近期海南、青海广东等7省份交通工作会议陆续召开,各省从加密高速网、通达高铁圈、补农路短板等多方面部署本省2021年交通基础设施建设任务。
(3)国铁集团工作会议:计划投产新线3700公里,推进川藏铁路等国家重点工程建设
2021年推进川藏铁路等国家重点工程建设,计划投产新线3700公里。1月4日,中国国家铁路集团有限公司召开工作会议。2020年,全国铁路完成固定资产投资7819亿元,新线投产4933公里,新开工项目20个;2021年将推进川藏铁路等国家重点工程建设,全面完成铁路投资任务,计划投产新线3700公里左右。
4. 上游:建材指数有所回落,施工设备销量同比维持高增
12月PPI环比+1.1%(前值+0.5%),从建材细分门类看,橡胶和塑料制品、非金属矿物制品、黑色金属加工三个建材大类行业PPI环比分别+0.8%(前值0.3%)、+0.4%(前值0.7%)、+3.3%(前值+1.5%),均较上月上升。
建材综合指数方面,受疫后基建赶工和长江流域水情先后影响,市场对上游建材供应需求先增后减,建材价格于今年4-6月期间走出一波小高潮。8月下旬南方雨季结束后,建材价格指数持续走高。1月18日,建材综合指数154.82点,单月环比+2.3%,较19年同期上涨+6.0%,较年初高点有所回落。
(1)水泥:11月产量同比+7.7%,12月15日价格指数环比+0.9%
产量方面:12月同比+6.3%,增速较上月下降1.6pct,为今年4月转正以来连续第9个月实现正增长;价格方面:受疫情后房建、基建赶工潮导致市场需求高增带动,截至1月18日,全国水泥价格指数月环比-1.8%,较19年同期下降6.3%。分区域看,西北地区水泥价格单月环比+1.6%,为全国唯一价格正增长地区。
(2)玻璃:12月平板玻璃产量同比+2.4%,1月18日价格指数环比+5.4%
产量方面:12月平板玻璃同比+2.4%,增速较上月回落5.0pct,为今年7月转正以来连续第6个月实现正增长;价格方面:1月18日,全国浮法玻璃均价月环比+5.4%,较19年同期高增+30.4%。分区域看,济南、成都、广州3城浮法玻璃单月环比分别+10.2%、+9.4%、9.0%,涨幅超全国均值。
(3)管材、防水材:价格指数与上月持平
1月15日,管材价格指数100.3点,防水材料价格指数91.2点,两者均与上月同期持平。
4.2. 12月钢材产量同比+12.8%,单价月环比高增
11月份,量方面:全国粗钢产量、钢材产量同比分别+8%、+10.8%,增速较上月有所放缓,自今年4月份增速转正以来,连续第8个月实现同比增长。价方面:12月10日,螺纹钢、线材单价月环比分别上涨2.6%、2.8%,从旬环比看价格有所回落;中板、无缝钢管单价月度、旬度环比均为正,月环比分别+3.7%、3.1%,中板较19年同期价格上涨+9.0%。
4.3. 挖掘机销量同比高增+58.5%
12月份,当月国内售出挖掘机2.7万台,同比高增+58.5%,增速较上月回落1.5pct;国内挖掘机开工小时数达到128.7 小时,同比+3.3%(前值+0.6%)。
5. 基建板块项目跟踪
5.1.八大央企:中电建、中冶全年新签订单合同额同比高增31.5%、29.4%
2020年全年,“大体量”建筑央企新签订单高位稳增,“小体量”建筑央企高速增长。月度累计新签订单方面:1-12月,中国建筑累计新签合同额2.77万亿元,同比稳增11.6%;中国中冶累计新签合同额1.02万亿元,同比高增29.4%;中国电建累计新签合同额6732.6亿元,同比高增31.5%;中国化学累计新签合同额2511.7亿元,同比稳增10.5%。
季度新签订单方面:八大建筑央企20Q3当季新签订单总额2.3万亿元,较19年同期增加5685.2亿元,同比高增32.5%(前值+23.6%),较20Q2当季增速加快8.9pct。从订单金额看,中国建筑、中国铁建、中国中铁分别以6216.0亿元、5147.5亿元、4838.6亿元排名前三;从增速看,中国化学、中国电建、中国中冶分别以118%、100%、54%排名前三。
季度累计新签订单方面:八大建筑央企20Q1-Q3累计新签订单总额7.0万亿元,较19
年同期增加1.1万亿元,同比增长19.4%。
5.2. 国家发改委批复重大项目:1-11月份,批复投资金额累计9284亿元
(1)1-11月份,国家发改委批复重大项目金额累计9284亿元,同比增长10.5%
11月份,国家发改委批复重大项目26个,总投资3704亿元。合计来看,1-11月份,国家发改委批复重大项目97个,金额累计9284亿元,同比增长10.5%,主要集中在交通、能源等行业;批复铁路、轨道交通规划共计6项,投资金额合计8311亿元。
5.3.PPP入库项目:11月份新入库项目金额月环比-4.3%,累计同比-16.2%
规模、数量方面:2020年1-11月,新入库PPP项目996个,较19年同期减少175个,投资总金额1.57万亿元,同比减少3028.5亿元,降幅16.2%;11月份,新入库PPP项目121个,较19年同期增加16个,投资总金额1042.8亿元,相较上月减少46.8亿元,月环比-4.3%,同比减少925.2亿元,降幅47.0%。
行业分布方面:11月份新入库项目中,市政工程、城镇综合开发、交通运输和生态环保按投资金额分别为223.1亿元、214.2亿元、161.2亿元、113.2亿元排名前四,合计占比68.2%;林业、旅游、水利建设、教育投资均超50亿元,分别占比6.8%、5.6%、5.6%和5.3%;剩余行业投资合计87.5亿元,占比8.4%。
地区分布方面:11月新入库项目中,按省份看:广西、贵州、云南等西部三省分别以218.1亿元、116.3亿元、115.0亿元排名前三。按区域看,西南、华南、华北地区新入库PPP投资额占比位列前三,分别为31.0%、21.2%、16.7%。
6. 装配式板块数据跟踪
6.1. 产业项目:装配式工业项目热度不减,PC构件占比较大
数量上看:1-12月,装配式工业项目投资数量累计1268个,与19年同期基本持平。12月份,装配式工业项目备案数合计86个,较上月增加30个,环比上升53.6%,较19年同期减少57个,同比下降39.9%。
从地域分布看:12月份,山东、河南两地分别新增装配式工业项目24、23个,合计占比54.7%,领跑全国。江苏、安徽、河北等地装配式投资项目数均超过7个。从装配式项目类型看:装配式部品部件、PC构件和装配式产业园分别占比26.7%、24.4%和24.4%,位列前三,PC构件、钢结构构件工业项目数分别为21、9个。
6.2. PC“三板”构件单价跟踪:北京波动后趋稳,上海、深圳保持平稳
11月份,北京、上海、深圳PC“三板”构件单价稳定,较上月均没有变化,从地区来看:
·北京:自10月“三板”构件价格涨跌大幅变动后,11月价格与10月持平,PC预制保温外墙板价格3870元/立方米;PC预制叠合板单价3810元/立方米;PC预制楼梯板单价3600元/立方米。
·上海、深圳:构件价格长期维稳,11月价格与10月持平。
7. 近期大事备忘
8. 投资建议:关注远大住工回A进程,看好鸿路钢构全年业绩
【远大住工】聚焦主业行稳致远,关注回A进程和在建直营工厂投产进度
1月10日,公司发布2020年业绩预告和全年PC构件制造业务订单情况:受设备销售、非经损益不及预期,净利润预计同比下滑50%~75%;公司PC构件制造业务全年新签合同金额同比上升31.7%,未完成合同金额较2019年12月31日上升38.6%。
·从业绩预计下滑原因看,主要系扣PC生产设备业务营收降幅超80%和非经损益同比减超70%造成。在公司未来发展聚焦主业背景下,我们预计非主业贡献利润下滑对后续年份净利润增速影响将逐步减弱。
·从2020年主业发展看,新冠疫情影响叠加房屋新开工累计同比下降背景下,2020年公司PC构件制造主业韧性凸显。根据公告测算出公司 2020年全年消化PC构件制造合同金额26.44亿元,2019年该业务实现营收23.04亿元,假设2020年消化合同额按100%比例确认当期营收,对应2020年PC构件制造业务营收增速或接近15.0%。
·从主业成长性看,产能扩张叠加PC构件新签、在手合同额高增,21年业绩向上弹性足。2020年全年PC构件制造业务新签合同金额40.91亿元,较2019年31.06亿元高增31.7%;截至2020年底 PC构件制造业务在手合同金额51.96亿元,较2019年底37.49亿元高增38.6%。新签合同额、在手订单合同额均保持高增背景下,预计2021年订单转换率较2020年有所提升,公司PC构件制造主业业绩向上弹性充足。
【鸿路钢构】20Q4新签合同额高增,产能扩张叠加产能利用率,业绩高增确定性进一步加强
1月11日,公司发布2020年经营情况简报:2020年1月-12月累计新签销售合同额人民币约173.68亿元,较2019年同期增长16.24%,其中材料订单占比约99%。20Q4累计新签销售合同额较2019年同期增长47.55%。
我们认为:鸿路钢构在公司经营层面拥有“三板斧”,未来短期产能有望稳步扩张、中期产能利用率料稳步提升,公司业绩有望收获高成长。
·股权结构稳:股权结构集中,高管团队和发展战略保持稳定。各生产基地工厂负责人多为公司一线岗位选拔,熟悉公司基本业务。“创业基因”叠加高管团队稳定,公司发展长期保持稳健。
·组织架构优:2014年以后,公司按照“扁平化”原则完成组织架构调整,按照“集中决策、垂直管理”的原则进行公司生产经营管理,形成“总部直管工厂”两级管理模式:总部作为生产管理中心,统一负责商务、考核、采购、物资、调度和研发;工厂作为成产成本中心,仅负责制造。有效调动各工厂负责人积极性。
·经营模式佳:公司树立“打造一站式采购的钢结构及其配套产品精品超市”经营战略,打造以钢结构加工制造作为主业的经营模式,发挥规模化、专业化和全产业链优势,降低成本同时提高交付速度。2019年、2020年全年累计承接超亿元或万吨以上钢结构项目分别13个、30个,订单对应钢结构加工量约33.0万吨、54.1万吨,表明承接大体量、高难度钢结构加工订单的业务能力显著增强。公司未来有望形成产能壁垒,在公共建筑大比例采用钢结构体系趋势下,高端钢结构加工制造市场供需关系或发生变化,具备提价可能和想象空间。
9. 风险提示
1、 国内新冠疫情出现反弹;
2、 基建投资增速不及预期;
3、 房地产投资增速不及预期;
4、 装配式建筑渗透率提升不及预期。
沟通交流
欢迎联系浙商交运建筑团队
匡 培 钦 13636563134
耿 鹏 智 18518492358