作者:匡培钦 S1230520070003
联系人:耿鹏智
来源:浙商证券研究所交运建筑团队
报告导读
以学校、医院为代表的“小公建”EPC钢结构市场扩容趋势料将贯穿 “十四五”,建议关注EPC模式带来的钢结构板块业绩弹性;建筑装饰行业20年业绩预披率41.6%,钢结构和基建板块多增、园林和装饰板块普降,建议继续重点关注20年新签订单合同额普增的钢结构、基建板块;当前已有 11省份公布21年重大项目数据,年度投资额同比高增15.2%,我们认为“十四五”开局年基建投资力度料加大。
投资要点
近期观点
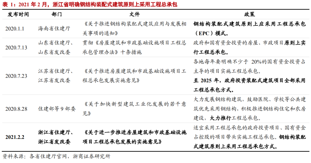
(1)2月2日,浙江省住建厅发文要求加快工程总承包模式推广力度,钢结构装配式建筑原则上采用总承包模式。目前已有海南、山东、江苏和浙江等省份明确装配式建筑原则上应采用工程总承包模式。我们认为,随着钢结构渗透率进一步提升,以学校、医院为代表的“小公建”EPC钢结构市场扩容趋势料将贯穿整个“十四五”,叠加体育场、会展中心等等政府投资占主导的“大公建”钢结构EPC市场,公建类钢结构EPC投资体量有望持续增加。
(2)申万建筑装饰一级行业业绩预披率41.6%,钢结构和基建板块多增、园林和装饰板块普降,建议继续重点关注20年新签订单合同额普增的钢结构、基建板块。在已披露2020年业绩的57家公司中:受益于基建逆周期拉动效应和房地产投资增速超预期,多数基建、房建和钢结构企业20年业绩实现逆势增长;受新冠疫情、子行业投资增速放缓等多重因素拖累,大部分园林、装饰板块企业20年业绩出现下滑。
板块行情:钢结构强势依旧,化学工程回暖
建筑装饰一级行业单月维持稳定,同期上证指数净涨幅4.9%。细分子板块中,钢结构子板块涨幅9.6%、化学工程领涨专业工程各子板块。
下游:1月城投债发行额、21年省级重大项目投资双高增
资金端:M2余额221.3万亿元、新增社融5.17万亿元,城投债发行额高增114.2%
(1)M2同比增速放缓至9.4%,新增社融5.17万亿元;
(2)专项债:2020年全年累计发行3.6万亿元,较2019年同期增加1.5万亿元,同比增长67.6%。项目建设有望提速;
(3)城投债:1月发行金额、只数同比分别+114.2%、+118.8%,净融资额3320亿元,同比大幅增加100.5%。
需求端:土地出让放缓,重大项目投资高增+15.2%,工业景气度提升
(1)房地产:截至2月14日,大中城市累计土地规划建面、纯住宅建面同比分别-29%、+26%;
(2)基建: 21年,已披露省级重大项目投资额同比高增15.2%;
(3)工业:1月,制造业PMI指数51.3%,环比回落0.7pct,2020年全年,工业企业利润逆势累计同增+4.1%。倡导“就地过年”政策下,2021年春节返乡人数同比下降约45%,一季度工业数据高增有望。
上游:建材指数有所回落,施工设备销量、开工时长同比高增
2月9日,建材综合指数153.69点,单月环比-2.1%,较20年同期上涨+7.6%。
非金属建材:水泥:2月8日价格指数149.70点,环比-2.6%;玻璃:2月5日价格指数环比-8.6%,同比+23.1%;管材、防水材:格指数均维持稳定;
金属建材:圆钢、螺纹钢、中板、高线价格月环比分别上涨+1.1%、0.4%、0.2%、0.2%,;
建筑设备:挖掘机销量同比高增+106.6%,开工小时数同比高增+87.0%。
基建板块数据跟踪
建筑央企:八大建筑央企2020年全年累计新签订单总额11.2万亿元,较2019年增加1.8万亿元,同比增长19.3%;PPP入库项目:12月份新入库项目金额月环比+46.7%,20年全年累计同比-2.6%。
装配式板块数据跟踪
钢结构企业:20年全年,鸿路钢构、精工钢构、东南网架、杭萧钢构、富煌钢构累计新签合同额同比分别高增16.2%、30.8%、28.0%、16.9%、19.9%;产业项目:1月,装配式工业项目备案数合计33个,环比-61.6%,山东、江苏两地合计占比42.4%,领跑全国;PC构件单价:12月份,北京、上海、深圳保持平稳。
投资建议
板块方面,根据当前时点统计数据,21年省级重大项目投资额、20年钢结构、基建板块新签合同额同比普增,建议重点关注钢结构、基建板块。
风险提示
国内新冠疫情出现反弹;基建投资增速不及预期;房地产投资增速不及预期;装配式建筑渗透率提升不及预期。
正文目录
1. 近期观点
1.1.工程总承包政策持续加码,催化千亿钢结构“小公建”EPC市场
地方住建系统节前就加快工程总承包发展发文,加码钢结构装配式建筑总承包模式。2021年2月2日,浙江省住建厅、浙江省发改委联合发布《关于进一步推进房屋建筑和市政基础设施项目工程总承包发展的实施意见》,提出钢结构装配式项目原则上采用工程总承包方式。自2020年初海南省住建厅率先发文提出钢结构装配式建筑原则上采用工程总承包(EPC)模式以来,已有山东、江苏和浙江等省份跟进,明确装配式建筑原则上应采用工程总承包模式。
全国层面看,住建部鼓励学校、医院等公共建筑优先采用装配式钢结构。“十四五”初期,我们预计钢结构“小公建”市场规模有望超 1200 亿元/年。住建部等 9 部委于 2020 年 8 月发布《关于加快新型建筑工业化发展的若干意见》,明确提出:大力发展钢结构建筑,鼓励医院、学校等公共建筑优先采用钢结构,积极推进钢结构住宅和农房建设,大力推行工程总承包。随着钢结构“小公建”渗透率持续提升,经我们保守测算,“十五”期间,钢结构“小公建” EPC 项目市场空间有望超 1200 亿/年:
➢ 根据住建部披露数据,2019 年,装配式钢结构建筑渗透率约 5%。根据建筑功能需求和建设投资习惯,我国钢结构建筑多应用于高层写字楼、体育场、会展中心等的“大公建”和工业建筑。医院、学校为主导的“小公建”领域,钢结构渗透率不足5%。
➢ 2017年,学校、医院为代表的“小公建”新建固定资产投资1.2万亿元,2015-2017,CAGR 分别 26%、22%。2018 年,学校、医院新建固定资产投资同比分别 10.2%、10.9%,2019 年,同比分别 20.5%、7.7%,我们认为未来一段时期有望保持稳增。
➢ 假定“十四五”初期,装配式钢结构在新建学校、医院渗透率达到 10%,按 2017年投资体量测算,对应新建学校、医院“小公建”EPC 钢结构市场超 1200 亿/年。我们认为,随着钢结构渗透率进一步提升,以学校、医院为代表的“小公建”EPC钢结构市场扩容趋势料将贯穿整个“十四五”,叠加体育场、会展中心等等政府投资占主导的“大公建”钢结构 EPC 市场,公建类钢结构 EPC 投资体量有望持续增加。
1.2. 20 年业绩预披率41.6%,钢结构&基建多增、园林&装饰普降
1 月 31 日为 A 股上市企业业绩预告截止日,申万建筑装饰一级行业下,上市公司业绩预披率达 41.6%,预增企业数略少于预减企业数。根据我们统计,建筑装饰板 块共 137 家上市公司,其中 57 家公司发布了业绩预告:预增 27 家,平均增幅 135.1%,预减 30 家,平均降幅-394.1%。
从细分板块看:钢结构、路桥工程、水利工程、化学工程四个板块预披公司中预增公司占比达 100%。其中,钢结构子板块下的杭萧钢构、精工钢构和海波重科三家公司 20 年业绩增幅均值分别 59.9%,园林工程、装修工程、专业工程板块利润多降。
总体看,在已披露 2020 年业绩的 57 家公司中:受益于基建逆周期拉动效应和房地产投资增速超预期,多数基建、房建和钢结构企业 20 年业绩实现逆势增长;受新冠疫情、子行业投资增速放缓等多重因素拖累,大部分园林、装饰板块企业 20 年业绩出现下滑。建议继续重点关注 20 年新签订单合同额普增的钢结构、基建板块。
2. 板块行情:钢结构板块强势,化学工程回暖
2.1. 市场回顾:建筑装饰行业单月维持稳定,跑输大盘4.9pct
受钢结构板块修复和化学工程板块回暖带动,建筑装饰行业单月涨幅0%,在申万28个一级行业中列第22位,同期上证指数涨幅4.9%。行业单周涨幅2.1%。
个股行情:
·单周涨幅前五分别为:美芝股份(12.0%)、中国化学(10.7%)、精工钢构(10.1%)、鸿路钢构(8.6%)、华凯创意(8.2%);跌幅前五分别为:洪涛股份(-4.7%)、华阳国际(-4.3%)、中天精装(-4.0%)、三维工程(-3.7%)、中装建设(-3.4%)。
·单月涨幅前五分别为:筑友智造科技(42.4%)、永福股份(25.4%)、中材国际(22.1%)、中天精装(13.7%)和山东路桥(13.0%);跌幅前五分别为:美好置业(-52.9%)、航天工程(-34.9%)、ST毅达B(-21.9%)、中铝国际(-17.6%)和中国核建(-17.6%)。
·年度行情方面,鸿路钢构以涨幅400.5%拔得头筹,与另外4支装配式概念股远大住工、精工钢构、筑友智造科技、亚厦股份居年度涨幅前十。作为住建系统推动新型建筑工业化主抓手,预计2021年 “装配式建造”工法在房屋建筑、市政设施建造领域渗透率有望进一步提升。
2.2. 公司公告:重点公司信息跟踪
3. 下游:1月城投债发行额、21年省级重大项目双高增
3.1.资金端:M2余额221.3万亿元、新增社融5.17万亿元,城投债发行额高增114.2%
(1)M2同比增速放缓至9.4%,新增社融5.17万亿元
1月M2余额达221.3万亿元,同比+9.4%,增速较12月放缓0.7pct。1月社融增量:当月新增社融5.17万亿元,较上年同期增加0.12万亿元,其中政府债券净融资0.24万亿元,同比减少0.52万亿元。存量方面:截至1月末,社融存量289.7万亿元,同比增长13.0%,其中,对实体经济发放的人民币贷款余额为175.4万亿元,同比增长13.1%。
(2)专项债:2020年全年累计发行额同比高增67.6%,项目建设有望提速
2020年全年新增地方专项债累计3.6万亿元,较19年同期增加1.5万亿元,同比高增67.6%。1月19日发改委表示2021年将积极做好专项债券项目有关工作,督促地方加快专项债券项目建设和资金使用进度,项目建设有望进一步提速。
从债券资金投向看,除混合型专项债外,交通运输包括收费高速公路、轨道交通和其他交通基础设施合计发行4703.2亿元,占比13.1%;市政和产业园区基础设施发行4091.6亿元,占比11.4%,棚户区改造发行3920.4亿元,占比10.9%,依次位列前三。
从区域看,共计 8 省发行额超过 1500 亿元,其中广东、山东和江苏等 3 省分别以发行额 3191 亿元、3134 亿元和 2213 亿元领跑全国。增量方面,相较于 2019 年同期,山东、广东两地专项债分别增加 1499 和 1376 亿元,排名前二。
(3)城投债:1 月迎“开年红”,发行金额、只数、净融资额同比大幅增加
中债标准口径下:2021 年 1 月份,全国共发行城投债 805 只,同比增加 437 只,增幅 118.8%;发行额合计 6077 亿元,同比大幅增加 114.2%,环比大幅增加 87.4%;净融资额 3320 亿元,同比大幅增加 100.5%。
3.2. 投资端:土地出让不及同期,重大项目陆续批复,制造业加速复苏
(1)房地产:截至2月14日,大中城市累计土地规划建面、纯住宅建面同比分别-29%、+26%
截至 2 月 14 日,全国 100 大中城市累计土地规划建筑面积 0.72 亿平方米,同比-29%,土地出让较去年同期有所放缓。从土地用途看:住宅类、商服类、工业类累计土地规划建筑面积同比分别-22%、-30%、-16%,其中,纯住宅累计土地规划建筑面积相较 20年同期增加 26%。
(2)基建:21 年,已披露省级重大项目投资额同比高增 15.2%
截至 2 月 16 日,已有 11 省份发布 2021 年度重大项目,本年度投资同比高增 15.2%,我们认为“十四五”开局年基建投资力度料加大。截至 2 月 16 日,已有 11 省份公布 2021年重大项目投资计划,合计超 3.9 万亿元,较 2020 大幅增加 15.2%。上述 11 个省份中,除陕西外,其余省份 2021 年度投资额均高于 2020 年。存量续建项目方面,8 个已披露具体数据省份中,有 5 个省份存量续建数量占比超 50%,存量续建项目处于高位。从基建项目看,北京、上海、四川基建项目数量占比均超30%(共4省份披露);从基建投资额看,北京、上海 21 年基建项目投资占比分别 24%、42%。
(3)工业:“就地过年”政策有望带动工业景气度提升,21 年工业投资料将走强
2021 年 1 月,国内 PMI 指数 51.3%,环比回落 0.6pct,其中生产指数环比下降 0.7个百分点至 53.5%,连续 11 个月位于 53%以上的高水平,新订单指数环比下降 1.3pct 至 52.3%,连续 6 个月超 52%。2020 年全年,我国工业企业利润总额实现逆势同增+4.1%,制造业固定资产投资累计同比-2.2%,降幅较 20 年 11 月收窄 1.3pct。
倡导“就地过年”政策下,2021 年春节返乡人数大幅减少,一季度工业数据高增有望。根据百度地图慧眼,从腊月初七至腊月三十,21 年春节前迁徙强度指数累计值为 19年同期 60.5%、20 年同期 55.0%,节前出行以返乡居多,表明 21 年返乡人群数量较 19 年下降约 4 成,较 19 年下降约 4 成 5。各行业在岗员工数量较往年增多背景下,春节期间工业生产制造活动有望保持正常,节后复工复产速度有望显著快于往年,21Q1 工业数据值得期待。
当前制造业前瞻指标 PMI 维持高位,“就地过年”政策利好工业生产,加之全球范围内疫苗接种持续推进、2021 年全球经济修复有望步入正轨,以制造业为主体的我国工业企业利润有望持续增加,制造业固定资产投资有望加速。
4. 上游:建材指数有所回落,施工设备销量、开工时长同比高增
1 月 PPI 环比+1.0%(前值+1.1%),从建材细分门类看,橡胶和塑料制品、非金属矿物制品、黑色金属加工三个建材大类行业PPI环比分别+0.4%(前值+0.8%)、+0.1%(前值+0.4%)、+3.8%(前值+3.3%),除黑色金属加工外均有所回落。建材综合指数方面,受疫后基建赶工和长江流域水情先后影响,市场对上游建材供应需求先增后减,建材价格于今年 4-6 月期间走出一波小高潮。8 月下旬南方雨季结束后,建材价格指数持续走高,于 20 年末到达最高点后逐渐回落。2 月 9 日,建材综合指数 153.69 点,单月环比-2.1%,较 20 年同期上涨+7.6%。
(1)水泥、玻璃:价格指数月环比分别-2.6%、-8.6%
水泥价格:较年初高点,水泥价格进入周期性下降区间,截至 2 月 8 日,全国水泥价格指数 149.70 点,单月环比-2.6%,较 20 年同期下降 7.8%。分区域看,西北地区水泥价格单月环比+0.7%,为全国唯一价格正增长地区。
玻璃价格:2 月 5 日,全国浮法玻璃均价月环比-8.6%,同比+23.1%。分区域看,成都、西安、秦皇岛 3 城浮法玻璃单月环比分别-1.9%、-4.5%、-4.9%,跌幅低于全国均值。
(2)管材、防水材:价格指数均维持稳定
1 月 29 日,管材价格指数 100.4 点,较上月增加 0.2 点,防水材料价格指数 91.2 点,与上月同期持平。
4.2. 2 月上旬钢材单价月环比稳中有增
2 月 10 日,圆钢、螺纹钢、中板、高线月环比分别上涨+1.1%、0.4%、0.2%、0.2%,价格稳中有增。从旬环比看,圆钢、中板价格略有上涨,旬环比分别+0.2%、0.1%,螺纹钢、高线价格保持稳定;钢材价格同比涨幅显著,中板、圆钢、高线、螺纹钢价格同比分 别+21.5%、17.3%、16.6%、15.7%。
4.3. 挖掘机销量同比高增+106.6%,开工小时数同比高增+87.0%
1 月份,当月国内售出挖掘机 1.6 万台,同比高增+106.6%,增速较上月大幅扩大48.1pct;国内挖掘机开工小时数达到 110.5 小时,同比+87.0%(前值+3.1%)。
5. 基建板块跟踪
5.1.八大央企:2020 年全年累计新签合同总额同比高增 19.3%
从累计新签订单合同额合计数看,八大建筑央企 2020 年全年累计新签订单总额 11.2万亿元,较 2019 年增加 1.8 万亿元,同比增长 19.3%。分公司看,中国中铁、中国铁建新签订单合同额高位快增,同比分别+20.4%、+27.3%;中国电建、中国中冶新签订单合同额高速增长,同比分别+31.5%、29.4%;中国建筑、中国交建、中国化学、葛洲坝保持稳健增长,同比分别+11.4%、+10.6%、+10.5%和+7.6%。月度累计新签订单方面:2021 年 1 月,中国建筑、中国化学分别新签合同 2366 亿元、279.6 亿元,同比分别增长 9.2%、3.9%。
季度新签订单方面:八大建筑央企 20Q4 当季新签订单总额 4.2 万亿元,较 19 年同期增加 6836.6 亿元,同比增加 19.2%,季环比高增+83.1%。从订单金额看,中国中铁、中国铁建、中国建筑分别以 12514.6 亿元、11636.9 亿元、8195 亿元排名前三;从增速看,中国电建、中国铁建、中国中冶分别以 35.7%、30.5%、26.0%排名前三。
5.2. PPP 入库项目:12 月份新入库项目金额月环比+46.7%,累计同比-2.6%
规模、数量方面:2020 年全年,新入库 PPP 项目 1082 个,较 19 年同期减少 47 个,投资总金额 1.72 万亿元,同比减少 451.1 亿元,降幅 2.6%;12 月份,新入库 PPP 项目 86个,较 19 年同期减少 35 个,投资总金额 1529.3 亿元,相较上月增加 486.5 亿元,月环比+46.7%,同比增加 102.2 亿元,增幅 7.2%。
行业分布方面:12 月份新入库项目中,交通运输、市政工程和生态环保按投资金额分别为 630.7 亿元、462.7 亿元、103.7 亿元排名前四,合计占比 78.3%;林业、水利建设、体育、保障房投资均超 50 亿元,分别占比 5.1%、4.2%、4.1%和 3.6%;剩余行业投资合计 71.5 亿元,占比 4.7%。
地区分布方面:12 月新入库项目中,按省份看:天津、浙江、重庆等三省分别以 324.1亿元、291.4 亿元、198.7 亿元排名前三。按区域看,华北、西南、华东地区新入库 PPP 投资额占比位列前三,分别为 35.3%、31.9%、21.6%。
6. 装配式板块数据跟踪
6.1. A 股钢结构企业 20 年全年新签合同额普遍高增
装配式钢结构头部企业订单同比高增,关注 20Q4 及全年业绩兑现。近期装配式钢结构公司陆续发布 2020 年四季度经营数据,鸿路钢构、精工钢构、东南网架、杭萧钢构、富煌钢构 20Q4 新签订单合同额同比分别增加 54.3%、71.8%、-1.8%、80.6%、85.1%,全年累计新签合同额同比分别高增 16.2%、30.8%、28.0%、16.9%、19.9%。在大力推广装配式钢结构及在钢结构工程中实施 EPC 总承包背景下,看好装配式钢结构龙头 21 年全年业绩。
6.2. 产业项目:装配式工业项目投资有所回落,PC 构件占比较大
数量上看:2021 年 1 月份,装配式工业项目备案数合计 33 个。较上月减少 53 个,环比下降 61.6%,较 20 年同期减少 54 个,同比下降 62.1%。
从地域分布看:2021 年 1 月份,山东、江苏两地新增装配式工业项目均为 7 个,领跑全国,合计占比 42.4%。浙江、安徽等地装配式投资项目数均超过 3 个。从装配式项目类型看:PC 构件、装配式部品部件“二足鼎立”,分别占比 39.4%、36.4%,PC 构件、钢结构构件工业项目数分别为 13、4 个。
6.3. PC“三板”构件单价跟踪:北京、上海、深圳保持平稳
12 月份,北京、上海、深圳 PC“三板”构件单价稳定,较上月均没有变化。从地区来看:
北京:自 10 月“三板”构件价格涨跌大幅变动后,12 月价格与 11 月、10 月持平。12 月 PC 预制保温外墙板价格 3870 元/立方米;PC 预制叠合板单价 3810 元/立方米;PC 预制楼梯板单价 3600 元/立方米,价格已处于稳定区间。
上海、深圳:构件价格长期维稳,12 月价格与 11 月持平。
7. 近期大事备忘
8. 投资建议:关注大力推行EPC模式下钢结构板块业绩弹性
板块方面,根据当前时点统计数据,21 年省级重大项目投资额、20 年钢结构、基建板块新签合同额同比普增,建议重点关注上述子板块。本报告第 3 章对 21 年省级重大项目投资额进行详细梳理,从当前已披露重大项目的 11 个省份看,本年度投资同比高增 15.2%;报告第 5、6 两章分别对基建、钢结构板块新签合同额进行梳理,基建、钢结构板块 20 年全年新签合同额普遍高增,加之 2021 年为“十四五”开局之年,我们认为上述板块基本面向好,21 年业绩具备一定弹性。
个股方面,建议重点关注 EPC+“专利授权”双轮驱动模式下,有望收获钢结构订单超额增长的精工钢构;重点关注产能扩张确定性强、毛利率随产能利用率爬坡有望提升的鸿路钢构,以及回“A”途中的装配式 PC 标的远大住工。
1 月 29 日,我们发布精工钢构深度报告:《发力 EPC 叠加自研 BIM+赋能,钢结构龙头打开成长空间》,系统阐述精工钢构核心竞争力和业绩成长驱动因素,推荐精工钢构逻辑:发力 EPC 总包模式带来超额需求叠加“专利授权”有效补充产能,公司主业有望实现超额增长。报告核心要点:
➢钢结构市场空间大短期政策推进,中长期成本推动,钢结构市场空间仍然巨大,21-30 年房建钢结构施工市场空间有望超 2 万亿。
➢ 发力 EPC 总包模式带来超额需求:“小公建”EPC 钢结构渗透率提升、订单增速超同行业公司一方面区别于纯钢结构加工制造企业,公司向上发力 EPC 订单带来钢结构建筑量的超额增长。20 年新签合同额同比高增 30.8%,超过 A 股同行业企业。另一方面EPC 订单占比提高有望提升主业盈利能力:2019 年,公司 EPC 业务毛利率 16.4%,较钢结构专业分包业务 13.7%毛利率高出 2.7pct。
➢ “专利授权”有效补充产能:扩充产能供应,布局经营前哨“专利授权”模式有望实现低投入高产出。截至 2021 年 1 月底,精工钢构签约的 8 单“专利授权”订单中,已有 5 处参股基地投产。公司以此实现在西北、华北和华中三大区域产能布局,建立市场经营“前哨。
➢ 自研 BIM+赋能:信息化助力主业发展自研 BIM+系统实现向内赋能,实现业务整体利润率的提升。公司自研 IoT&BIM产品有望对外向 B 端客户输出,进而带来业绩增量。
作为装配式钢结构行业龙头,当前精工钢构市值对应 2020/2021 年 PE 仅 17.6倍、13.6 倍,估值偏低,建议予以重点关注。
9. 风险提示
1、 国内新冠疫情出现反弹;
2、 基建投资增速不及预期;
3、 房地产投资增速不及预期;
4、 装配式建筑渗透率提升不及预期。
沟通交流
欢迎联系浙商交运建筑团队
匡 培 钦 13636563134
耿 鹏 智 18518492358