能源情报研究中心 封红丽
当前,综合能源服务正成为能源企业跨界竞争的主战场,既是非电企业涉足电力市场的入口,也是电力企业进军非电力市场的出口。为适应能源发展新形势,抓住新的商业机遇,抢占新一轮产业发展制高点,能源企业纷纷布局能源互联网、智慧能源、多能互补、能源微电网等项目,加快向综合能源服务转型。在政策、市场、技术等多重因素作用下,综合能源服务正由概念导入、项目孵化迈向市场验证阶段。
为进一步深入了解当前国内综合能源服务的推进情况,我们重点调研了布局较早或当前业务进展较快的国网天津市电力公司(以下简称“国网天津公司”)、国网江苏省电力有限公司(以下简称“国网江苏公司”)、南方电网旗下广东电网有限责任公司(以下简称“南网广东公司”)、协鑫(集团)控股有限公司(以下简称“协鑫”)、天合光能股份有限公司(以下简称“天合光能”)等企业,了解其在综合能源服务业务领域的实践情况、存在的困难与挑战及发展规划,借鉴其运营和商业模式经验,并结合其业务开展中遇到的问题,提出相关建议。
1
1
1
调研企业综合能源服务发展现状
笔者重点调研了天津、江苏、广东地区开展综合能源服务的五家企业,涉及近十个综合能源服务项目。从调研结果看,国网天津公司综合能源服务推广初显成效,国网江苏公司综合能源服务进展迅速,南网广东公司正积极探索园区级示范项目,协鑫全面布局“源网售用云”均已落地,天合光能着力打造“发储配用云”能源物联网,基本情况见表1。
(一)国网天津公司综合能源服务推广初显成效
天津是最早开展综合能源服务的地区之一,国网天津市电力公司旗下国网(天津)综合能源服务有限公司在2017年10月于滨海中新生态城注册成立,是国家电网公司系统内首个综合能源服务公司。其国网客服中心北方园区、北辰商务中心办公综合能源示范工程项目均已投产,是国网系统内目前运行较早的两个项目。
国网客服中心分为北区和南区,整个园区面积为102万平方米,其中北方园区以电能为唯一外部能源,依托绿色复合能源网运行调控平台,实现对园区冷、热、电、热水的综合分析、统一调度和优化管理。绿色复合能源网运行调控平台主要包括光伏发电系统、地源热泵、储能微网、冰蓄冷、太阳能空调、太阳能热水、蓄热式电锅炉七个子系统。目前该区已投运3年,运行效果良好。整个北方园区能效比为4.5,可再生能源占比约40%。按目前该区能源系统试运行数据计算,每年累计节约电量约1100.2万千瓦时,年节约电费共计987.7万元;从环境效益看,运行一年节约能源约3531吨标准煤,减排二氧化碳约1万吨,二氧化硫约73吨,氮氧化物约40吨。
北辰商务中心办公大楼综合能源示范工程服务于北辰商务中心大楼(是北辰经济技术开发区管委会所在地),在该区域内建设了太阳能光伏发电、风力发电、风光储微网、地源热泵、电动汽车充电桩五个系统以及一个综合能源智慧管控平台。北辰商务中心大楼综合能源示范工程于2016年11月动工,2017年5月投入运行,目前运行良好,实现了多种能源互联互补、管控平台优化调控,能效比达2.38,综合能源利用效率提升19%。该示范工程共投资约1000万元,扣除天津市政府240多万元的项目补贴,预计不到7年能收回全部投资成本。截至2018年6月底,该示范工程节电208万千瓦时,节能费用为141.06万元,减少二氧化碳排放量2073.1吨。
(二)国网江苏公司综合能源服务进展迅速
国网江苏公司作为国网系统内规模最大的省级公司,借助建设苏州“同里新能源小镇”和“扬中绿色能源岛”的契机,分别开展同里综合能源服务中心工程和扬中新坝镇的城镇级能源互联网示范项目,加速综合能源服务业务落地。
1.同里综合能源服务中心工程
同里综合能源服务中心建设是同里新能源小镇建设的一期工程,占地面积约3.5万平方米,在中心内建设一批示范项目,以展示用能方式的变革;二期工程是把中心打造成服务于同里新能源小镇和同里镇开发区建设的服务中心,根据同里新能源小镇建设规划,服务面积约17600万平方米。从建设定位来说,整个区域将建成绿色智能的能源微网——智慧的、以电为中心、电网为平台、多能互补智能配置的绿色能源微网,冷热电同时提供,是一个集能源生产、服务、展示、研发、办公为一体的,具有江南水乡特色的绿色园区。
目前,同里综合能源服务中心除中心主楼未建成外,其他能源创新类项目于2018年10月18日前均已建成投运,全部建成后园区的清洁能源占比将达到70%。一期工程涵盖15项世界领先的能源创新示范工程,见图1,具体包括:①多能综合互补利用项目:光伏装机477千瓦,4个5千瓦的低风速垂直轴风机,2200千瓦地源热泵冰蓄冷系统;②微网路由器,为国家重点研发计划项目;③压缩空气储能系统;④预制舱式储能系统;⑤高温相变储热系统;⑥高温相变光热发电;⑦源网荷储协调控制系统;⑧低压直流配电环网;⑨中低压交直流配套系统;⑩同里综合能源服务平台;“三合一”电子公路;负荷侧虚拟同步机;绿色充换电站;同里综合能源服务平台;综合能源展示中心。
图1 同里综合能源服务中心能流图
2.扬中新坝镇城镇级能源互联网示范工程
扬中于2016年11月22日获批“全国高比例可再生能源示范城市”,同年12月扬中高新技术产业开发区被定为全国首批增量配电网业务试点地区之一,这为该地区开展综合能源服务奠定了良好的基础。
国网镇江公司依托2018年度国家科技重点专项项目,在扬中新坝镇探索谋划建设以冷热电三联供为核心的城镇级能源互联网示范工程。该示范工程包括:①冷热电三联供能源站;②分布式风力发电;③分布式光伏发电;④电动汽车充电设施;⑤储能系统,已建成新坝储能电站,另将建设移动式储能;⑥微电网系统,建设交直流微网系统,开展用户家庭微电网试点,见图2。项目周期为2018~2021年,目前处于可研阶段。
图2 扬中新坝镇冷热电三联供综合能源站
就配售电而言,目前扬中高新区配售电有限公司已进入实质运营阶段,管理团队基本组建完成,主要业务为代维,目前在建两条10千伏配电线路,拟于2019年开展售电业务。
(三)南网广东公司积极探索园区级示范项目
南网广东公司早在2016年就开始探索综合能源模式,2017年又相继成立了能源技术服务公司、综合能源投资公司以及焕发售电公司等3家省级平台公司,加速向综合能源服务商转型。
松山湖(生态园)高新产业开发区是国家级自主创新示范区,集聚众多高新技术企业。2017年9月,南网广东公司东莞供电局与东莞松山湖高新区管委会签署战略合作协议,制定了以智能电网为基础、以分布式能源为支撑、以综合能源管控平台为运维手段的电网升级发展战略,加速推进构建国际一流综合能源示范区。该项目是南方电网公司首批综合能源示范项目。根据规划,预计有19亿资金投入园区综合能源基础设施建设。
目前,松山湖综合能源示范区正处于全面推进、建设落地阶段,项目情况见图3。具体进展如下:①通过改造和新建,推进智能电网基础网络建设,完成智能分布式自动化、配网光纤全覆盖。②已建成分布式光伏项目12个,总装机容量23兆瓦。预计到2020年,松山湖(含生态园)将建成分布式光伏项目25个,总装机容量达到44兆瓦。③正在施工建设天然气三联供项目,目前落地项目为松山湖供电分局能源站项目。④公共汽车充电桩建设,根据规划,2020年前,将在松山湖政府及事业单位停车场配置建设充电桩共102个,正在开展一站式办事中心、太鲁阁公园、松湖广场充电桩建设工作。⑤为推进储能应用、提升源网荷储互动水平,东莞供电局结合充电桩项目,开展储充示范工程建设。规划在一站式中心、生态园驿站、太鲁阁共建设1.3兆瓦时储能系统。另外在重载变电站、重载低压台区,规划试点开展电网侧储能系统建设,项目正在可研阶段。⑥综合能源互联共享平台项目完成了可研报告编制,正在开展招标工作。
图3 东莞松山湖综合能源示范项目
另外,南方电网公司旗下的南方电网综合能源服务有限公司也在2018年6月与中山市三乡镇政府签订了中山三乡温泉小镇综合能源服务项目。
(四)协鑫全面布局“源网售用云”均已落地
协鑫作为最早布局智慧能源及能源互联网产业的企业之一,早在2015年3月就投运了国内首个“六位一体”能源互联网项目,包括分布式光伏、天然气热电冷三联供、风能、低位热能、LED、储能六种能源系统,满足用户的多种能源需求,有效提升区域内的能源使用效率。截至目前,协鑫已建有8个微能源网,为向综合能源服务转型奠定了坚实的基础。
经过本轮电改,协鑫的“源网售用云”业务均已落地。一是电源部分,大力发展清洁电源和分布式能源,目前清洁能源装机比例超过80%。二是电网部分,积极参与国家增量配电业务改革,其中采用了与当地政府投资企业、国网进行股权合作的灵活模式。三是售电部分,积极参与售电侧改革,协鑫在全国多个省拥有20多个售电牌照,且在全国最大的售电市场江苏获得了7%的市场份额。四是用能部分,重点通过提升储能和天然气分布式能源的服务质量,不断优化用户用能体验。五是综合能源信息管理平台,协鑫是具备国家电力需求侧管理一级资质的公司,目前管理用户容量超过1000万千伏安。2018年11月,又正式发布了“鑫能云”平台。
整体来说,协鑫通过分布式和智慧能源控制及应用,建设电网、热网、天然气管网、信息网和大数据云平台,以“源网售用云”能源互联新模式,快速推进从电力供应商向综合能源服务商的转型。
(五)天合光能着力打造“发储配用云”能源物联网
天合光能作为全球领先的太阳能整体解决方案提供商,正在着力打造成为“发储配用云”能源物联网一体化解决方案提供商,重点布局微能源网项目,积极搭建综合能量管理调度平台。天合光能规划实施的首个微电网项目示范点设在常州天合工厂东南区西南角停车场,占地3亩。项目总投资1.173亿元,包括6.6兆瓦的燃气分布式(待核准)、1000立方米的水蓄冷、20兆瓦/20兆瓦时储能(规划容量)、0.9兆瓦光伏(已建)、V2G示范1套,并搭建能源管理平台,即天能云平台。
项目分两期实施:一期建设能源管理平台,对设备运行数据进行更大范围的实时监控,并接入已建的东南厂区0.9兆瓦光伏运行数据,现已完成。平台按照绿色环保、白天夜间等算法设计的,与其他单位合作开发,将来该项目可参与电网需求侧响应服务,平台具备满足接受电网调度的各项技术条件。新建燃气分布式和水蓄冷,计划2019年上半年完成;二期根据能源管理平台数据有针对性得实施节能改造,并配置储能。
此外,由天合光能负责的合肥新站高新区综合能源管理“互联网+”智慧能源示范项目中综合保税区能源微网子项目正在推进中。除此之外,天合光能还拟申报江苏盐城银宝渔村特色小镇微网项目、盐城市国新新能源汽车智能微网项目,以及江苏溧阳中关村微网项目。
1
2
1
综合能源服务探索与实践分析
调研发现,国内综合能源服务整体尚处于发展的初级阶段,综合能源以电能为核心,多能耦合,应用较多的元素是“光储充”+天然气三联供,均在积极搭建综合能源管控平台,参与企业的禀赋差异较大,但现有业务类型与商业模式具有同质性,未来业务布局明确但具体实现路径不清晰。
(一)整体尚处于发展的初级阶段
调研企业都把向综合能源服务转型作为发展方向,纷纷在“源-储-网-售-用-云”领域结合自己的优势试图提前布局,抢占有利市场。具体而言,“源”上引入更多的清洁能源,“储”上加速布局储能、充电桩业务,“网”上布局微网、增量配电网、能源互联网等,“售”上增加售电业务及多种能源交易和服务平台,“用”上在原有集中式基础上引入更多分布式用能,“云”上利用互联网、大数据等先进技术开发能源管理控制平台或云平台。
但从项目进展、商业化程度看,除国网天津公司的两个示范项目以及协鑫的部分微电网示范项目投运外,多数企业对综合能源服务业务的开拓都处于项目孵化阶段,且大多数项目都在规划建设中,尚未投产。同时,大多数项目规模都比较小,多在企业内部或较小区域内做示范,且商业模式处于示范项目探索阶段。整体上,国内综合能源服务尚处于发展的初级阶段。
(二)应用较多的元素为“光储充”+天然气三联供
当前构建的大部分综合能源系统主要以电能为核心,多能耦合。根据调研结果,当前运行或规划的相关项目基本都以市电为主,只是配合少量的、很小规模的元素,仅仅起示范作用。调研项目中均部署了光伏、储能、充电桩三类能源设施,且落地相对较快;部分项目已部署或规划部署天然气三联供,其中,协鑫的天然气三联供项目已投运;风电、生物质、地源热泵等元素则因地制宜部署。由于天然气分布式受气源、气价因素影响较大,经济性没有保障,江苏、广东应用较多,天津较少;技术更前沿的元素,同里综合能源服务中心项目应用得更多。
与此同时,现阶段大电网对综合能源服务项目微网的托底和保障作用还是无可替代的,开展综合能源服务企业与电网企业要在合作的基础上展开市场竞争。鉴于电能在综合能源服务项目中的核心地位,非电网企业会着力拓展配售电业务,从而分布式发电市场化交易、增量配电改革呼声较高。
(三)均在积极搭建综合能源管控平台
各企业能源管控平台和云平台的开发思路、原理大同小异,基本围绕用能管理、大数据服务、交易服务等功能拓展,但彼此间功能模块复杂程度、涉及的模型算法及准确度、调度协调控制能力有所差异。
国网系统已投运管控平台的功能模块、调度的元素更加丰富,数据分析更加详细,但目前监控用户较为单一,尚未接入更多其他类用户。协鑫的管控平台虽然接入了各种外部企业用户,但当前功能模块相对简单,以监测用能数据为主,分析功能相对简单。天合光能管控平台当前只接入了光伏,功能模块和分析功能也相对简单。南网管控平台尚处于研发中。
(四)参与企业禀赋差异较大
选取的调研企业既包括国企、民营企业,又包括电网企业与非电网企业,所在地区与企业特点比较鲜明。各企业在向综合能源服务转型中都具有各自明显的优势,但同时也存在一定的短板,见表2。
电网企业在公司品牌、营销渠道、电网资源、客户资源等方面有优势,同时管理经验丰富,资源整合能力强,电力专业人才储备充足,专业技术能力强,资金雄厚,但在投资决策机制、非电业务领域有劣势,总体上属于综合能源服务的主导者。民营企业则在电源侧相关业务有较丰富的运营经验,但在配售电业务上有短板。具体来看,民营企业协鑫在“源网售用云”各环节均已布局且起步早,积累了较多运营经验,在向综合能源服务转型上具有先发优势。天合光能的业务主要优势在于光伏产品及电站投资、建设、运营解决方案业务。
(五)业务布局明确但实现路径不够清晰
从业务布局看,各企业对未来布局较明确,但由于综合能源服务业务种类多,方向繁杂,在各地区面临的资源禀赋、市场环境、竞争形势有较大差异,因此对业务布局的实现路径不够清晰。
为积极开展综合能源服务,下一步,国家电网公司将加快综合能源服务业务布局和重点项目建设,加强业务和技术队伍建设,并因地制宜探索实施分布式新能源项目。未来,国家电网公司将聚焦“平台+生态”发展方向,强化智慧车联网、储能云网、能源数据共享平台、智慧能源服务系统等价值链整合,深化能源服务生态圈建设,构建服务价值网络,持续推动新兴业务发展。
南方电网提出将由传统集中式能源供应向与清洁分布式新能源服务并重转型,由传统能源提供者向综合能源服务企业转型。今年8月,南网广东公司正式发文,明确要构建综合能源服务体系,首次提出了业务布局分为三大类:核心类业务、支撑类业务、整合类业务,核心类业务主要包括综合能源服务、市场化售电、智能电网增值服务业务;支撑类业务主要包括工程建设、高端装备制造、科技信息业务;整合类业务即电力综合服务业务。南网综合能源服务有限公司提出,主营“3+N”业务,即“节能服务、新能源、分布式能源与能源综合利用”三大业务以及“售电、电动汽车、碳交易、互联网+能源服务”等N个新型业务。
协鑫旨在打造成国际化的能源综合服务商,目前着力培育三种能力:一是天然气分布式;二是储能;三是微网整合的综合方案,即如何通过新的模式和技术来降低天然气分布式和储能的成本。未来1~3年内协鑫的综合能源服务形态主要还是售电、工程、咨询,3~5年内微网、天然气分布式、储能将逐步发展起来。预计未来在全国投运的用户侧微网将达到数十个。
天合光能依托微电网项目展开分布式能源、储能、充电桩、云平台等新型业务,规划建立7个互联的分布式能源微网,最终形成天合太阳城微网群。到2019年底,将建成3个分布式微能网并进行互联作为项目示范。通过布局微网群,实现四个示范效益:一是建成天合太阳城智慧园区示范园,实现区域电能供、配、售一体化;二是打造2~3个江苏省分布式能源微电网示范项目,实现常州首个分布式能源市场化交易试点;三是建成江苏省乃至全国首个V2G示范项目,实现车、桩、网协同;四是建成常州市第一个储能电站示范项目,供电侧实现国网调度调峰,需求侧实现峰谷套利、参与需求侧响应。
(六)现有业务类型相似,但商业模式创新不足
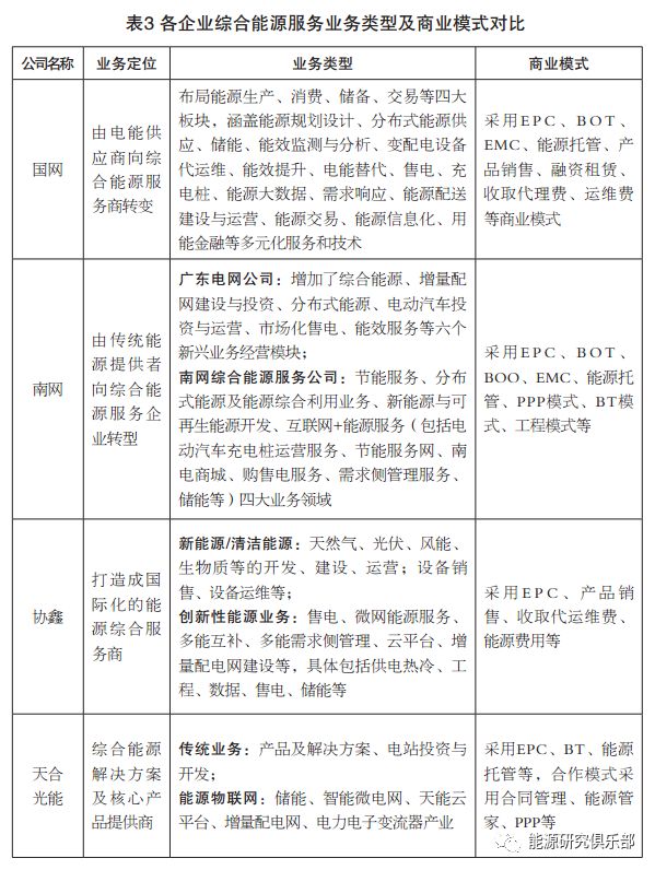
就企业对综合能源服务业务的定位而言,国网、南网、协鑫都致力于向综合能源服务商转型,而天合光能致力于做提供综合能源解决方案的服务商。就业务类型而言,由于园区、工业、大型公共建筑等对象承担的能源价格较高、能源需求巨大、用能形式丰富,能够取得较好的经济、环境、社会效益,目前,综合能源服务企业一致将重点放在这三类服务对象上,统筹运用能效诊断、节能改造、用能监测、分布式新能源发电、冷热电三联供、储能等多种技术,积极推进综合能源服务业务。因此,其业务类型大致相近,且商业模式创新不足,均在积极探索中。见表3。
以布局较早的协鑫为例,其介入综合能源服务有两条主线:一是沿着电改的方向,开展配电网和售电业务;二是提供综合集成优化方案,按照投资、运维、运行经济性设计一套最优方案,且方案中含数据服务、管理服务,售电和数据基本是轻资产,同时也整合了一些行业合作伙伴,共同推动智慧微网的投资运营,与合作伙伴和用户共同建设微网的设备系统。就商业模式而言,协鑫提出了“包造价、包质量、包年销售费用”的思路并开始尝试。
1
3
1
开展综合能源服务
存在的困难与挑战
在综合能源服务的推进过程中,也存在多种困难和挑战,主要表现为项目整体经济性差、投资风险高或受限、融资难、分布式发电市场交易困难、增量配电区域界定争议、技术有待更大突破以及政策扶持力度有限等。
(一)项目总体的经济性较差
制约当前综合能源服务业务发展的主要因素是该类项目的经济性较差。首先,综合能源服务涉及多种能源供应,业务之间基本是物理叠加,融合的有机性较差,不能取得范围经济效应,特别是更多地加入了可再生能源,并加入了很多新业态,较传统能源供应成本增加。其次,能源终端价格有“天花板”。一方面,政府层面要求降低能源价格,降低民生和企业用能成本,提高经济的活力和竞争力。另一方面,在能源“变绿变智”的过程中,能源价格相对固定,增加的环保成本并没有传导给终端消费者,无疑降低了整个能源系统的经济性。再次,供热供冷管道等能源基础设施投资巨大,并且存在传输损耗,供热、供冷半径过长问题,综合能源服务在发展初期业务规模有限,不能充分发挥供能网络的规模效应,影响成本回收周期。最后,项目的资源条件和地方政策也直接影响项目的经济性。
(二)项目投资风险高或受限、融资难
项目投资回报具有不确定性,影响企业投资积极性。一方面,园区内企业的平均寿命短,影响投资决策。以微网项目为例,一般以25年生命周期测算收益,燃机、光伏均按25年正常运行测算,若电价不变,项目整体收益率满足12%~13%,每少运行一年,项目收益率就会大幅下降。若服务企业短期内倒闭,在硬件已投入的前提下,投资收益就没有保障。另一方面,能源费用拖欠问题严重。尤其是民营企业在电费收取上存在一定难度或是滞后性,甚至是赖账,导致企业收益没有保障。其次,电网企业在投资上也存在一些限制,如国网系统实施主体以省级公司为主,但根据规定省公司仅有1000万元投资权限,综合能源类项目投资金额一般较高,自主投资决策权限不足制约了市场参与能力。再次,多能互补类项目小且新,不符合银行的融资要求,导致项目落地存在困难。
(三)分布式能源发电不能直接参与电力交易
国家虽然出台了开展分布式发电市场化交易试点的通知,但试点项目尚未发布。目前,分布式“隔墙售电”模式仍未打通,余电只能卖给电网,不能与终端客户进行直接交易,导致非电网企业在分布式发电项目的售电业务盈利性较差。分布式发电交易需要电网企业提供分布式电源并网运行、输电以及保障电力用户可靠用电的技术支持,提供发用电计量、电费收缴等服务,这些都增加了电网企业的运营成本。特别是分布式发电交易不支付未使用的上一级电压等级的输电价格,与全部由电网企业供电相比,这部分电量对应的电网企业的售电(或输配电价)收入就减少了。项目试点将影响电网企业利益,获取电网企业的消纳承诺函较难。受此影响,一些企业开展分布式发电的积极性比较差。有些企业采取“并网不上网”的模式,甚至为了更容易办理电力接入申请,节省安装保护装置成本,宁可浪费掉余电,也不上网。
(四)增量配电区域界定等存争议导致项目落地难
当前,开展综合能源服务业务的企业也期望开展增量配售电业务,以增加新的效益增长点。尽管第一批105个(后又增加1个)增量配电业务试点项目早在2016年底即已出台,但在实施过程中,不少项目遭遇落地难,因涉及项目业主不确定、外部电网边界、接入主电网难、信息资料不对称等问题停滞不前。此外,自建配电网核算的配售电价格标准与过网核算配售电价格标准不同,影响企业投资增量配电网的积极性。若企业自身投资建设增量配电网,按照规定的配售电价格核算,投资回报率很低,导致企业不敢投资增量配电网。
(五)技术上有待更大突破
综合能源服务能否顺利推广,技术上存在两大关键因素。一是解决可再生能源接入问题,需要储能技术取得重大突破。储能可以平抑分布式可再生能源的波动性,起到调峰调频的作用,但目前储能技术仍存在储能容量小、经济性较差等问题,不能大规模普及,直接影响综合能源服务业务的推广。二是解决多种能源的调度问题,需要多能管理协调控制技术的重大突破。如何管理各种能源、各类负荷调节,协调运行很关键。当系统由多个微电网组成,形成几十个、甚至上百个微电网群时,如何协调控制和互补运行,将成为巨大的技术挑战。
(六)政策扶持力度有限
为了减少环境污染,国家力推可再生能源发展,鼓励多种能源综合利用,先后推出了能源互联网试点、多能互补试点、新能源微网示范项目等,然而这些试点项目并未有太大进展,主要是因为其盈利性较差。而新提出的“综合能源服务”在物理结构上与上述项目本质上相同,但国家层面对诸如相关示范项目并没有明确的补贴政策,仅有个别省份对相关类似项目进行了地方层面的补贴,多是为了促进光伏消纳,对含光伏电站的创新示范项目给予一定的补贴,这在一定程度上影响了企业投资积极性。
1
4
1
进一步推动综合能源服务发展的相关建议
未来能源企业向综合能源服务转型是大势所趋。国家与企业应合力从顶层设计、市场培育、技术创新等方面施策,全面推动综合能源服务商业化发展。
(一)加快推进综合能源服务顶层设计
为推动综合能源服务发展,需要改变供电、供气、供冷、供热等各种能源供应系统单独规划、单独设计和独立运行的既有模式,但目前各类能源子系统之间在规划、建设、运行和管理层面仍相互独立,存在体制壁垒。尤其是企业在开展供电、热、气、热水等多种业务时,从规划设计、相关业务资质许可的办理到能源基础设施建设都要付出巨大的协调成本,与多个业务归口的政府部门、细分行业上下游分别沟通,这不利于给用户提供多样化的能源,经济性不高。因此,要逐步打破能源行业壁垒,建立综合能源市场及相应的管理机制,促进能源基础设施的互联互通,促进多种能源之间的相互转换、综合管理与协调利用,这将是一项长期的艰巨任务。
(二)进一步落实电改配套政策吸引民营企业参与
目前,电力行业售电侧改革、增量配电改革为民营资本进入打开了入口,但近一段时间的实践证明,售电公司经历深度洗牌,民营资本的售电公司面临巨大困难,增量配电改革推进缓慢,制约民营企业开展综合能源服务业务。建议进一步推进增量配电业务放开的节奏,在价格核定、运营模式等方面做出具体规定,加快分布式发电市场化交易,尽快建立电力辅助服务市场机制,落实在部分地区开展电力辅助服务市场试点的任务目标,形成电力用户辅助服务价格机制。
(三)介入综合能源服务由点及面逐步延伸
综合能源服务业务类型多种多样,十分复杂,不宜全部介入,否则必将带来极高的财务负担。企业要根据自身从事能源行业的特质来介入综合能源服务业务,由点及面逐步延伸。除了可再生能源投资外,主要从售电、微电网、分布式能源站(天然气分布式、分布式光伏为主)、储能、配电网自动化、5G和大数据等角度拓展业务领域,另外可以从增值服务上寻找机会,探索新的商业模式。
(四)企业间要优势互补加强合作
用户需要的是多体系多能源的服务,这是任何单一能源企业都无法独立完成的,所以企业应最大化发挥自身优势,与其他企业进行深度合作,争取实现优势互补。有两种途径:一,打造产业联盟平台,确保公司市场优势,高效整合相关资源,快速拓展业务领域和建立市场地位。二,寻求合作伙伴。一种方式是资本合作,共同成立公司进行项目投资运作;另一种方式是产业链合作,管网类企业可以充分发挥自己的市场、客户优势和投资运营优势,制造类企业可以充分发挥设备成套优势,在同一项目内实现深度合作。
(五)加强技术及商业模式创新
技术和商业模式创新是企业可持续发展的动力源泉。技术方面,如通过推动燃机、储能等产品国产化,大幅降低设备投资成本;通过不同设备的共用化设计,如空压机同时用于燃气压缩和压缩空气储能,从而提高设备利用率,节省设备投资。商业模式方面,为降低能源用户短期性和负荷变化的风险,如设备系统可设计为移动式和模块式。一是能快速响应客户需求,短时间内就能完成安装调试投运;二是降低设备成本、现场安装成本、周期过长的财务成本;三是降低投资风险,如客户用能负荷有大的变化,可以将多余设备在客户间进行快速调剂,避免产能利用率过低,影响收益。
(六)通过政策设计引导用户优化用能网络
用户侧储能、用能数据监测系统等配置有利于优化用能网络,提升用能网络的安全性、智慧性等。国家、地方政府可以通过产业政策引导用户主动安装储能、用户数据监测系统等装置,比如将可再生能源产业补贴分为两部分,一部分用于补贴可再生能源电量,一部分补贴用户优化用能网络的投资,因为补贴总量规模不变,也不会额外增加国家财政负担,但给予市场较清晰的导向。综合能源服务企业在开展业务时也可通过销售政策引导用户。比如,售电让利的一部分拿出来鼓励用户加装监测点,建立用户的数据监测网络,就可以通过用户数据进一步设计用户能源方案;在售电推广中可加入储能、天然气分布式等套餐服务,通过市场机制来引导用户优化用能。
(七)提升微网与大电网的友好互动性
短期内,综合能源服务仍将以电力为主体。开展综合能源服务要保证微网内供用电安全稳定,并完成与外部大电网的电力交换,最大程度接受分布式可再生能源并网。微网跟大型电网需要有交互和补充,因此,微网和大电网一定是相互友好型的。微网一定要满足电网对用户、对电源的要求,同时也可以为电网提供调峰等多种辅助服务。电从远方来,又从身边来,微网参与全局能源优化,这将更有利于能源系统的稳定和经济。
原文首发于《能源情报研究》2018年10月
审核:齐正平
编辑:邱丽静
本公众号由中电能源情报研究中心运营,致力于传播能源资讯、分享能源观点,发布《电力决策与舆情参考》《能源情报研究》精华内容,欢迎关注!