(国网能源研究院有限公司能源战略与规划研究所所长)当今世界正经历百年未有之大变局,我国能源电力发展不确定性因素叠加累积,约束性条件增多趋紧,惯性发展模式可行空间逐步收窄,新挑战、新条件和新机遇并存。贯彻落实习近平新时代中国特色社会主义思想,谋划好“十四五”能源发展目标、路径和体制机制,对推动能源事业高质量发展、“两个阶段”战略安排开好局具有重大意义。
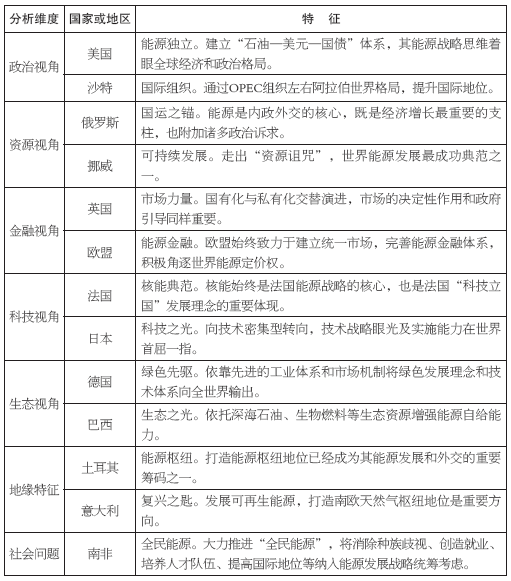
我国能源政策发展史的一个基本经验是,必须改变仅着眼于均衡当时历史格局,缺乏明确长远发展指导思想的政策制定方式;战略的不清晰、不稳定,将导致能源政策波动频繁,各方在形成具体能源政策中缺少共同的目标核心,影响协同。面对复杂多变的形势,唯有立足能源安全新战略看得更远,才能看清、锚定好“十四五”能源发展的方位。能源安全新战略是事关国家安全与发展全局的方略,能源发展要由支撑经济发展的基础性位置向超越能源一域的引领性发展调整。综合下表所示典型国家和地区能源战略演进趋势,能源战略目标和路径具有超越能源一域的属性,往往涵盖政治、资源、金融、科技、生态、地缘和社会等多维度。与信息一样作为基本要素的能源,在人类千年进化史上出现了多轮类似“互联网+”的“能源+”历史阶段,木炭、煤、油、气、电的进步均带来革命性变化,推动着城市扩张、工业发展、交通进化。能源科技重大突破引领着每一轮工业革命乃至世界格局变化,其主要表现就是能源生产与消费模式换代升级。![]()
能源安全新战略亟待全面纵深突破。能源安全新战略提出五年多来,能源行业砥砺奋进、加快转型,能源发展关键指标都有显著进步,但距离习近平总书记新发展理念、供给侧结构改革、生态文明、现代能源经济等一系列指示要求还有较大差距。尤其当前世界能源版图出现重大变化,能源地缘政治发生深刻改变,全球经济政治格局大调整,保障能源可持续供应、保障碳减排下的可持续发展权压力增大,能源安全新战略向纵深推进更为紧迫。能源属重资产、技术密集,沉没成本巨大,连锁影响深远,保持一种更早突破发展路径依赖的倾向性总体有利,因而面对内外复杂局面,“十四五”的时间窗口意义更不同寻常。“十四五”要奠定能源安全新战略长远格局,为迈向2035乃至更远未来打通能源事业高质量发展快车道。开放条件下以多元化能源供应保障能源安全基础上,坚定依靠电气化提升能源自给水平,进一步深度替代传统化石能源,稳步推进清洁低碳、安全高效能源体系建设,并为能源安全新战略长远格局实施纵深突破。一是突破未来技术研发和产业化瓶颈,坚定加大科研投入与新产业新模式新业态培育,做好氢能、储能等未来能源的技术攻关和高端产业化长期布局。二是突破能源基础性位置,以供给侧结构改革为主线,建立“能源+”基本格局,为产业链、创新链、价值链升级提供新动能,赋能经济增长,满足人民群众日益增长的对美好生活的向往。三是实现数字化转型,抓住数字技术革命与能源革命融合历史机遇,推动能源数字化、智慧化转型,推动能源互联网成为国家工业互联网主平台之一,激发平台型数字能源经济的活力和效益。四是突破当前全球能源治理格局,以“一带一路”油气资源合作、能源互联互通、前瞻技术研发联盟、产业国际合作等方式,打造能源命运共同体。
“十四五”能源事业高质量发展需要处理好五方面关系。一是安全、低碳、经济性发展目标之间关系。“十四五”期间,保障能源安全的挑战加大,降低用能成本成为社会普遍预期,生态环境资源约束愈发趋紧,而能源电力各环节普遍面临成本上升局面,能源发展的“不可能三角”进一步收缩,为可行解决方案留出的空间更小。二是化石能源与非化石能源关系。要用发展眼光看待提高新能源利用率等一系列挑战,也需要正确认识化石能源替代不等于化石能源与非化石能源的对立,协同互补才是共同出路。三是地域关系。各地区在能源流向、输送能源品种、价格等方面往往有不同意见,并随着本地承载力等条件变化而调整,反映了省间壁垒和经济发展的不平衡不充分。四是能源产业间关系。以补贴为代表的产业培育方式本质是政府特惠模式,存在政府选择失灵或过度支持问题,可能引发产能过剩、低效率、其他产业发展目标被忽视。五是上下游关系。能源转型过程中一次和二次之间、源网荷之间出现效益分化,上下游企业苦乐不均,影响部分环节的可持续发展。中央经济工作会议指出,必须从系统论出发优化经济治理方式,加强全局观念,在多重目标中寻求动态平衡。这为“十四五”能源事业高质量发展提供了方法论。毫无疑问,未来要在多重趋紧约束条件下依靠创新实施多目标策略。重点之一是贯彻新发展理念,从全局出发,以更经济的方式保障能源安全和实现更高绿色发展水平,这需要发挥国家层面宏观调控对各能源品种、能源运输体系的总体引领与协调作用。重点之二是系统结构决定功能,核心需要发挥各行业“条”和地方政府“块”的积极性以及微观主体活力,充分发挥各自特定作用,特别是“块”在促进“条”上的融合作用。开源节流并举,节流要摆在首要位置。其一,受全球经济复苏放缓、中美经贸摩擦等因素影响,我国经济运行承压较大,要求能源行业加大挖掘存量力度,精准投资做好增量。其二,我国单位产值平均能耗偏高,是世界平均水平的1.5倍。以我国的经济体量突破能源发展瓶颈,降低能源强度,推动经济增长与能源消费脱钩成为必由之路。节能优先战略在“十四五”应进一步强化。这实际是一场社会革命,需要产业结构调整、节能科技攻关、近零能耗建筑到工业余热利用等生产生活方式的全方位变化。其三,充分挖掘需求侧资源,降低发展投入。通过充分挖掘工业和空调负荷,预计2025年削峰潜力可达到6000万千瓦左右。若东中部地区通过需求侧响应调减2%尖峰负荷,可减少电力缺口约1800万千瓦,节省火电装机投资约500亿元。按系统最优提高源网荷储协调发展。对于电力系统,以推动能源清洁发展、提升我国能源自给水平和降低全社会供应成本为目标,综合考虑需求侧响应潜力,基于国网能源院GESP和NEOS软件,初步测算表明:其一,能源安全仍离不开煤电的可持续发展,预计一定时期内,在持续削减煤炭消费总量下,仍有必要在系统中维持12.5~14亿千瓦煤电装机。其二,以更经济的方式实现更高绿色发展水平,宜推动新能源进一步向东中部地区布局,不宜单纯追求低弃能率。若“十四五”新能源利用率由95%降到92%,国家电网经营区可增加新能源发电量280亿千瓦时,降低电力供应总成本350亿元。其三,需要完善价格机制,科学合理补偿火电灵活性改造、储能等各类灵活性资源参与系统调节所产生的成本,改变我国灵活性调节电源比重低的局面,以适应大规模新能源发展的需要。其四,统筹考虑各区域的能源资源与需求,适应新能源集中式与分散式的规模化发展需要,建立高效清洁的能源输配体系,更好发挥电力系统在能源转型中的核心作用,以及电网在电力系统中的枢纽平台作用。继续挖掘输配电网存量资产效率效益,优化提升电网大范围资源配置能力,聚焦用户需求、遵循供电可靠性差异化标准实现配电网精益化发展。国家顶层设计、区域能源协同发展、省域能源革命、城市综合能源要做好衔接、各司其职。国家先后公布京津冀、粤港澳大湾区、长江三角洲等多个区域协同发展战略,同时要求增强经济发展优势区域的经济和人口的承载力,增强其他地区在保障粮食安全、生态安全、边疆安全等方面的功能。从全国来看,就需要围绕区域功能定位,充分发挥大范围能源资源优化配置作用,针对不同地区禀赋特点和发展目标,因地制宜发展区域能源。从区域协同发展来看,面向经济发展空间结构的深刻改变,核心是围绕中心城市和城市群,实现产业经济转移、环境联防联治、能源互联互通布局、用能权和排污权等的协调。从一省来看,山西能源革命综合改革试点(能源云)、内蒙古现代能源经济(生态能源)、青海清洁能源示范省(能源惠民)等参与的一系列研究工作表明,要从全局谋一域,要以一域服务全局,要加强对地方能源革命差异化路径探索。从城市来看,城市智慧升级与能源变革愈发呈现双轨融合态势,构建清洁、低碳、高效和智慧的城市能源系统是大型城市能源转型趋势。城市是各类能源消费的聚集地,消费了80%能源,产生了75%碳排放,以城市为中心开展综合能源规划的效益潜力巨大。例如,针对北京,以TIMES和CGE模型为内核,构建城市能源综合规划模型,初步测算表明,通过提升电气化水平,2025年北京能源强度将达到1.15~1.21吨标煤/万元,较2015年下降约30%~34%。推进能源数字化、智慧化转型,创新发展能源互联网,为破解多维目标平衡挑战、挖掘更大绿色发展效益提供新路径。数字技术的飞速发展使企业间的大规模协作成为可能。能源互联网将开创一种新产业,形成一种新的生态关系和治理体系。这表现为多方之间发展的不平衡不充分关系转化为共建共享共荣的协调一体关系,形成能源产业价值共创共享的合力,更有效促进营商环境优化及投资、市场、规则等治理现代化,将以一种平台型的数字能源经济新业态,带动产业升级、促进能源革命。另一方面,工业互联网成为影响全球竞争格局关键领域。“十四五”是确立未来国家级工业互联网主平台的关键窗口期。是否拥有工业互联网平台,决定着企业和行业能否进化到下一代的组织形态。能源领域必须走出一条具有自身独特赋能规律的工业互联网之路。其中,电网所具有的网络物理特性将在能源数字化转型中发挥愈发重要作用。
长期以来,各方对能源政策本身研究广泛而深入,但对政策形成的过程还未引起足够重视。能源产业是一个有机整体,对政策的协调性有很高的要求。政出多门、行业为中心的发展方式对能源战略的有效实施增加了困难和挑战。事实上,由于能源转型节奏、能源管理体制演变、各行业市场化进程和国企改革间缺乏整体协调,以及我国能源市场结构与市场体系存在缺陷,单一政策往往导致行业间、上下游企业间发展不协调,甚至出现发展空间与利益的冲突。此外,能源政策本应更多立足长远,着眼长期不平衡不充分核心矛盾,但却往往受当时焦点问题或相关主体影响,难以壮士断腕,难以治未病,难以一以贯之。这就不可避免出现政策滞后性、过度引导、偏重一隅等无序、不协调现象。一个科学的政策形成机制将有效提升能源政策制定的合理性和有效性。在一定历史时期,能源政策形成的方法、途径、程序,以及主体表达意愿的方式都具有惯例化、规律性、制度性和稳定性,是融合了国家意志和多方利益主体诉求的不断反馈、调整、博弈、完善的动态复杂过程。这主要涉及政策问题的引入及主体的沟通、协调与决策几个环节,核心是引入政策的制度资源有限性,以及政策制定者和各类影响者之间关系、互动途径与方式。能源管理体制作为组织基础,是影响能源政策形成机制科学性、有效性的根本所在,随着我国政治、文化、经济体制、管理体制等向前演进,需要与时俱进。贯彻党的十九届四中全会精神,“十四五”要完成能源治理体系和治理能力现代化任务,奠定能源安全新战略长远根基。一是“十四五”要立法先行,按照系统论,建立总体协调各能源品种和能源行业关系的基础性、综合性能源法,避免单一能源品种单行法影响能源发展的整体协调性,从源头上保障能源政策有序形成与发展。二是需要着力构建市场机制有效、微观主体有活力、宏观调控有度的治理体系。一方面,创新和完善宏观调控,打破地区壁垒、行政壁垒、行业壁垒、市场壁垒,解决“九龙治水”问题,从整体上处理好中央与地方之间能源发展的关系,处理好行业之间的协同,处理好能源转型节奏与能源安全、绿色低碳、经济性之间多目标的统筹,处理好行政规制与矫正市场失灵的平衡。另一方面,回归能源商品属性,优化财政、产业、区域等政策直接作用的能源治理思路,发挥市场对资源优化配置的决定作用,提高能源市场化程度,放松市场准入的所有制限制,放松政府对能源价格的行政管制,发挥价格反映能源资源稀缺程度、市场供求关系和环境成本作用。三是加强政策形成机制的制度规范性和创新性建设。提高能源政策议题引入制度资源的充裕性,拓宽利益诉求的表达渠道,健全参与制度和披露制度,更好适应未来复杂多变环境及市场主体多元化下政策需求,保障相关主体都能充分享有制度资源。统筹发挥协会协调、智库支撑、媒体舆论、公众民意监督等各方作用;建立政策审查制度、责任追究制度、外界监督评价机制,以及时动态调整政策;建立适当的制度,在行业政策付诸实施前开展规范化、制度化的协同工作。四是加强能源统计机构、智库机构和基础学科建设,重点改变三个局面:其一,全面而有较高可信度的能源基础数据不足,特别是参与国际能源治理的数据话语权不足。其二,能源领域智库机构总量不足、力量分散、独立性不够,智库和专家参与能源政策制定的规范化、制度化、正式化程度不够。其三,更为综合的能源基础学科建设不足,尤其是能源互联网、城市智慧能源、综合能源、绿色金融、全球能源治理等需要全面加强。
可以预期,“十四五”能源发展将更具新时代特征。需要注意的是,在加快能源转型过程中,要保持对部分“过热”技术产业布局低端化问题的清醒,避免重蹈卡脖子覆辙,要做好煤电因财务困境而装机不足等重大潜在风险防范,要加快优化调整高比例新能源下电力发展规划方法、重要参数设置原则。更为重要的是,要瞄向未来能源产业,开展能源安全新战略长期路线图的顶层设计,并一以贯之。原文首发于《电力决策与舆情参考》2020年1月3日第1、2期
审核:齐正平
编辑:李丹丹
![]()
本公众号由中电能源情报研究中心运营,致力于传播能源资讯、分享能源观点,发布《电力决策与舆情参考》《能源情报研究》精华内容,欢迎关注!