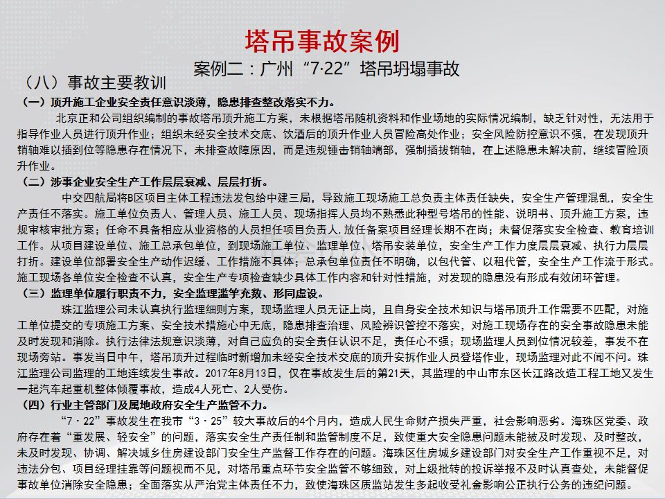
2月24日19时38分,宜宾珙县人民政府新闻办公室官方微博“珙县发布”发布消息:2019年2月24日17时30分许,珙县巡场镇玛斯兰德酒店项目塔吊发生垮塌事故。事故致三名施工工人高空坠落死亡。目前,珙县县委、县政府主要领导、分管领导和相关部门正在现场处置,事故具体原因正在进一步调查中。
2018年,塔吊倒塌事故一次次刺激着我们的安全神经!2019年,塔吊事故又再次发生!工地复工,必须先对设备进行系统检查验收。下面这份塔吊安全检查标准,请对照参考:
①未安装起重量限制器或不灵敏扣10分;
②未安装力矩限制器或不灵敏扣10分。
4.0.3 塔式起重机的力矩限制器、重量限制器、变幅限制器、行走限制器、高度限制器等安全保护装置不得随意调整和拆除,严禁用限位装置代替操纵机构。
【 起重量限制器】当起重量大于相应档位的额定值并小于该额定值的110%时,应切断上升方向的电源,但机构可作下降方向运动。
【 起重力矩限制器】当起重力矩大于相应工况下的额定值并小于该额定值的110%时,应切断上升和幅度增大方向的电源,但机构可作下降和减小幅度方向的运动。
力矩限制器控制定码变幅的触点或控制定幅变码的触点应分别设置,且能分别调整。对小车变幅的塔吊,其最大变幅速度超过40m/min,在小车向外运行,且起重力矩达到额定值的80%时,变幅速度应自动转换为不大于40m/min的速度运行。
①未安装起升高度限位器或不灵敏扣10分
②起升高度限位器的安全越程不符合规范要求扣6分
③未安装幅度限位器或不灵敏扣10分
④回转不设集电器的塔式起重机未安装回转限位器或不灵敏扣6分
⑤行走式塔式起重机未安装行走限位器或不灵敏扣10分【 起升高度限位器】
功能:防止吊钩冲顶
安装:安装在起升机构上
要求: 2倍率时吊钩离小车架1m, 4倍率时0.7m
在顶升加节时,因为起吊标准节,距顶部距离不够,往往需要把高度限位器短接,但操作完成一定要恢复高度限位器恢正常设置。
动臂变幅的塔吊,应设置最小幅度限位器和防止臂架反弹后倾装置。
小车变幅的塔吊,应设置小车行程限位开关、和终端缓冲装置。限位开关动作后应保证小车停车时其端部距缓冲装置最小距离为200mm。
【 回转限位器】
功能:限制回转角度,保护主电缆绞断
要求:左右回转控制在1.5圈
对轨道运行式塔吊,每个方向应设置运行限位装置,其中包括限位开关、缓冲器和轨道终端挡铁。开关动作后应保证塔吊停车时其端部距缓冲器最小距离为1m。终端挡铁距缓冲器最小距离1mm。
①小车变幅的塔式起重机未安装断绳保护及断轴保护装置扣8分
② 行走及小车变幅的轨道行程末端未安装缓冲器及止挡装置或不符合规范要求扣4~8分
③ 起重臂根部绞点高度大于50m的塔式起重机未安装风速仪或不灵敏扣4分
④ 塔式起重机顶部高度大于30m且高于周围建筑物未安装障碍指示灯扣4分
1. 台风来临前,检查塔身、附着装置、机构、广告牌、电气箱、灯具等,是否连接牢固,吊钩升到最高处,吊臂应能随风转动,回转范围内不能有障碍。
2. 台风来临前,当预报大于11级,塔吊至少应降下1/3的独立高度,己经安装附墙的塔吊应当降低高度到建筑物顶部,必要时应拆除楼顶的钢管、脚手架等设施,让塔身尽量降低。
3. 高层建筑塔吊用户应特别小心,对于高度超过70米且四周空旷,风力不受阻碍的高层建筑,当预报风力大于11级,应当拆除1-2节标准节,使塔吊几乎完全低于建筑物,并将起重臂和平衡臂与建筑物连接牢固。
4. 附墙杆以上塔身自由端,绝不能超过说明书规定的高度,附墙杆也必须是专业厂家生产。
5. 检查塔吊基础,必须符合规范要求,避免连根吹倒的情况。
塔式起重机高度超过规定未安装附着装置扣10分
1. 附着装置水平距离不满足说明书要求未进行设计计算和审批扣 8分
2. 安装内爬式塔式起重机的建筑承载结构未进行承载力验算扣8分
3. 附着装置安装不符合说明书及规范要求扣5~10分
4. 附着前和附着后塔身垂直度不符合规范要求扣10分
5. 塔式起重机高度超过规定未安装附着装置扣10分
6. 附着装置水平距离不满足说明书要求未进行设计计算和审批扣 8分
7. 安装内爬式塔式起重机的建筑承载结构未进行承载力验算扣8分
8. 附着装置安装不符合说明书及规范要求扣5~10分
9. 附着前和附着后塔身垂直度不符合规范要求扣10分
来源:红星新闻,安全生产技术
小编的话
有需要上述完整版资料者,请您在3日内在文章下方通过“写留言”的方式留下您的邮箱。小编会在3日后为大家统一发送~
小编累点儿不要紧~把您需要的资料安全送到您手里才是最重要的!