展位合作,请联系:info@chongdiantou.com
近日,业内知名芯片设计厂商智融科技在快充领域再度发力,重磅推出新一代车充快充芯片SW352x系列。该系列芯片在延续历代产品多协议的特色下,做到了更高的集成度以及更简洁的封装,非常适合单口车充产品的设计与开发,并满足小尺寸的要求。
充电头网了解到,智融SW352x系列包含SW3521和SW3522两个型号,均采用内置MOS设计以及ESOP8封装,分别可以实现USB-A接口和USB-C接口产品的降压和协议控制。芯片集成度高,外围只需少量的器件,即可组成完整的高性能多快充协议充电解决方案。
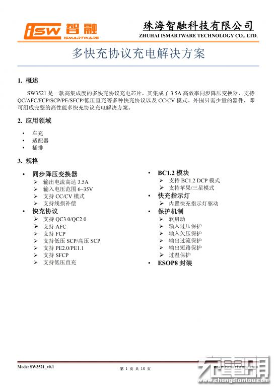
智融SW3521是一款高集成度的多快充协议充电芯片,其集成了3.5A高效率同步降压变换器,支持QC、AFC、FCP、SCP、PE、SFCP、低压直充等多种快充协议以及CC/CV模式。
智融SW3521详细规格资料。
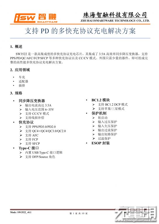
智融SW3522是一款高集成度的多快充协议充电芯片,其集成了 3.5A 高效率同步降压变换器,支持PPS、PD、QC、AFC、FCP、SFCP等多种快充协议以及CC/CV模式。
智融SW3522详细规格资料。
搭载SW352x快充芯片的1A1C车充DEMO,其USB-A接口采用SW3521控制,此外还配置了一颗降压电感,一颗输出滤波电容等少量外围器件。
车充DEMO的背面是设有一颗USB-C接口,一颗降压电感和两输出滤波电容,这一路输出由SW3522控制。
ChargerLAB POWER-Z KT001检测到USB-A接口输出支持Apple 2.4A、Samsung5V/2A、USB DCP、QC2.0、QC3.0、AFC、SCP等多种协议。
同时检测到USB-C接口输出支持Apple 2.4A、Samsung5V/2A、USB DCP、QC2.0、QC3.0、AFC等协议。
此外,USB-C接口支持USB PD3.0 PPS快充,并具备5V/3A、9V/3A、12V/3A、15V/3A、20V/3A五组固定电压输出档位以及3.3-21V/3A的PPS电压档位,最大输出功率为60W。
得益于该车充DEMO采用了两颗芯片的双口独立控制控制方案,所以支持USB-A口和USB-C口同时快充输出,USB-C口的输出功率也不会受USB-A口的影响。
USB-C口给iPhone 11充电,电压9.08V,电流1.98A,功率约为18W,正常开启USB PD快充。
实测USB-C口给小米9 Pro充电,电压9.75V,电流2.59A,功率约为25.32W,正常开启Charge Turbo快充。
USB-C口给三星S10 Plus充电,电压5.12V,电流2.91A,功率约为14.94W,正常开启USB PD快充。
值得一提的是,该车充DEMO的USB-A口还支持20W电荷泵快充技术,给华为nova nova5i手机充电,显示电压9.22V,电流2.17A,功率约为20W。
充电头网总结
智融最新发布的SW3521和SW3522快充芯片采用内置MOS设计,最大输出电流为3.5A,具备高集成度、多协议的特色。无论是USB-A口还是USB-C口的输出,均可以由一颗芯片完成控制,外围电路简洁,开发成本低,非常适合单口输出方案开发。
同时,两颗芯片也可以搭配组合使用,实现1A1C产品的设计。当两颗芯片搭配使用时,产品除了兼容性强之外,还具备双路独立输出的特性,有助于提升用户的使用体验。
据充电头网拆解了解到,智融芯片已被京造、倍思、绿联、南孚、摩米士、海陆通、网易严选等知名品牌采用,并获得良好的市场反馈。相信SW352x系列芯片发布将会获得更多客户的认可。
// 充电头网《编辑推荐》必看文章
03. 涨姿势:E-Marker线缆科普
08. 手机大功率快充普及:小米、华为、OPPO争相推出新技术
// 充电头网《经典方案》推荐
03. 华为大功率移动电源升降压芯片曝光:首发立锜RT7885
05. 行业首创车充内置协议!智融SW3516S通过USB PD3.0认证
06. 英集芯IP2191成为首颗泰尔实验室VOOC认证芯片!
07. 智融获得OPPO授权:发布首颗VOOC认证车充芯片SW3518S
// 充电头网《氮化镓专题》内容精选
03. 2019氮化镓USB PD快充普及元年:8款热门GaN充电器盘点
04. 纳微半导体CES2019展示30W、65W新款GaN充电器
06. 国产GaN氮化镓研发取得突破进展:快充产品12月底试产
07. 拆解报告:RAVPower 45W GaNFast PD充电器RP-PC104
10. 内置氮化镓:ANKER PowerCore Fusion PD超级充拆解
11. 内置GaNFast:AUKEY 27W USB PD充电器深度拆解
// 充电头网《爆款选品》成品精选
01. 爆款选品:19家工厂推出34款iPhone、iPad专用PD快充
02. 2019春季环球资源移动电子展:PD快充大爆发,25家品牌推出百款新品
03. 2019春季环球资源移动电子展:8款氮化镓快充成为亮点
04. 2019春季环球资源移动电子展:23款储能电源成为亮点
05. 2019 USB PD快充100W普及元年:6款大功率充电器、充电宝盘点
// 充电头网《拆解报告》精选专题
07. 18W USB PD充电器方案如何选?看完这22款拆解秒懂
09. 年度盘点:21款内置南芯方案移动电源、充电器、车充拆解汇总
10. 苹果、华为、Anker、SONY都在用,24款采用赛普拉斯快充芯片充电器、移动电源拆解汇总