---- 充电头网拆解报告 第1129篇 -----
充电头网最近拿到了一款LEEZON的两输入三输出双向快充移动电源,这款产品容量为20000mAh,最大18W输入,22.5W输出,无论是充电还是蓄电速度都很快,此外每个输出接口都支持多种快充协议,兼容性良好,充电时可观察实时剩余电量,非常方便。下面小编就和大家分享这款移动电源的详细拆解,看看里面用料如何。
一、LEEZON双向快充移动电源外观
产品采用透明塑料包装盒,包装盒上端带有挂钩设计,可以方便产品展卖,包装盒正面印有LEEZON品牌和移动电源名称,此外还有20000mAh容量和5A电流两个产品特性。
背面印有产品简图以及各类参数信息。
包装内含移动电源、USB-A to Micro USB数据线和用户手册。
移动电源全铝合金金属外壳,铝合金外壳经过阳极氧化处理,同时表面使用喷砂工艺手感非常细腻。整个产品看起来很精致。机身正面镭雕LEEZON品牌logo,上端配有LED电量显示屏,整体设计简约。
上端LED显示屏特写,可随时观察剩余电量,相比LED电量指示灯,显示更精准。
侧面为半圆弧面过渡,上手感好。
移动电源顶部外壳从左到右依次是USB-A1输出口、USB-A2输出口、USB-C3双向快充口(C口下面有一颗LED指示灯)、Micro USB输入口以及Lightnin输入快充口、电源键。
底部外壳标注有产品信息:
产品名称:移动电源
产品型号:M20S
电池容量:20000mAh/3.7V/74Wh 锂聚合物电池
额定容量:13600mAh(TYP 5V/1A)
输入:5V/3A、9V/2A、12V/1.5A
输出:5V/4A、4.5V/5A、9V/2A、12V/1.5A
联力众科技有限公司。
和苹果iPhone 11 Pro Max大小对比,移动电源稍大一些。
厚度要比一元硬币直径小一些。
净重约为492g。
使用ChargerLAB POWER-Z KT001检测USB-A1口的输出协议,显示支持Apple 2.4A、Samsung 5V/2A、USB-DCP协议,以及QC2.0/3.0、Samsung-AFC、Huawei-FCP/SCP多个快充协议。
USB-A2口支持Apple 2.4A、Samsung 5V/2A、USB-DCP协议,以及QC2.0/3.0、Samsung-AFC、Huawei-SCP多个快充协议。
USB-C口支持Apple 2.4A、Samsung 5V/2A、USB-DCP协议,以及QC2.0/3.0、Samsung-AFC、Huawei-FCP/SCP多个快充协议。
此外,USB-C口的PDO报文显示其还支持USB PD3.0快充标准,具备5V/2A、9V/2A、12V/1.5A三组固定电压档位,以及5.0-5.9V/3A和5.0-11V/2A两组PPS电压档位。
二、LEEZON双向快充移动电源拆解
底部软胶垫使用双面胶粘贴在底部机身壳上,撕下后可以看到底部有两颗螺丝进行固定。
拆下螺丝,将第二块塑料板拆下,板子与支撑框架之间还打胶加固。
从顶端将支撑框架抽出,电芯使用胶带捆绑固定,PCB板正面被塑料壳覆盖,只露出LED显示屏。
PCB板背面一览,胶带对电芯进行全身捆绑,PCB板则使用螺丝和支撑框架固定。
电芯侧面配有一颗热敏电阻进行温度监测。
拆下螺丝,取出PCB板和电芯。
电芯中间印有信息:10000mAh,3.7V,37Wh。
电路板上则印有联力众等字样,USB-A座子采用加宽触点。
电芯极耳处使用白色胶带包裹绝缘,并且电芯之间使用海绵填充。
导线焊接特写,焊点饱满,两块电池并联。
PCB板正面一览。
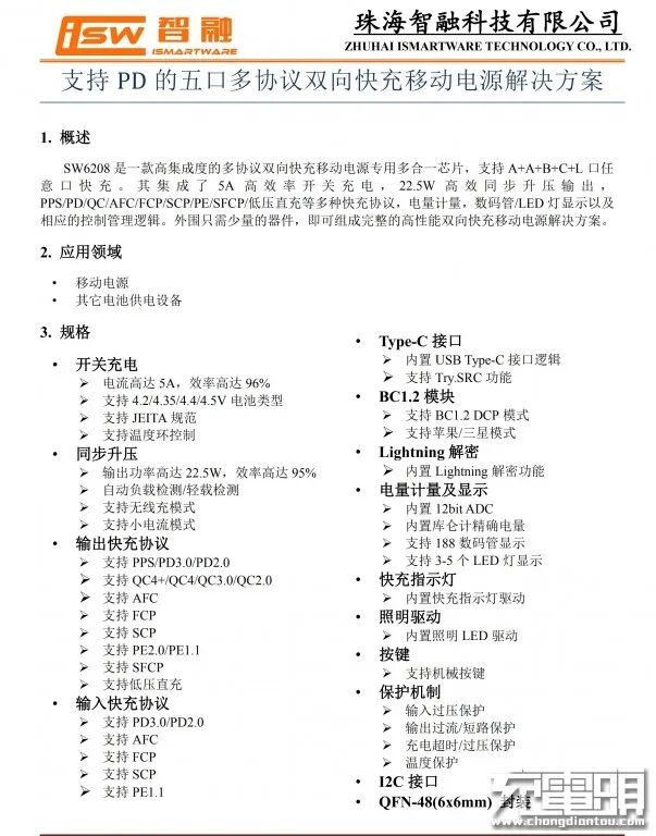
智融SW6208是一款高集成度的多协议双向快充移动电源专用多合一芯片,支持 A+A+B+C+L口任意口快充。其集成了5A高效率开关充电,22.5W高效同步升压输出,支持PPS、PD、QC、AFC、FCP、SCP、PE、SFCP等多种快充协议,电量计量,数码管/LED 灯显示以及相应的控制管理逻辑。外围只需少量的器件,即可组成完整的高性能双向快充移动电源解决方案。
智融SW6208规格资料。
充电头网了解到,智融的快充芯片此前已被ANKER 18W双USB-A口快充移动电源、绿巨能PD100W笔记本移动电源、倍思1A2C 65W PD氮化镓充电器、京造63W USB PD三口快充充电器、飞利浦25W双USB-A口车充、RAVPower口红移动电源等众多产品采用,获得众多客户青睐。
一排五颗8205S MOS管,用于分配接口供电。
PCB板背面一览,只有一颗电池保护IC,SW6208芯片对应PCB板背面位置过孔露铜加锡,增强散热。
苏州XYsemi赛芯微XB8886A一体化锂电保护芯片,内部集成超低导阻MOS保护管,过流保护电流15A,满足绝大多数快充移动电源电池保护需求。
下面再来看看其它一些元器件的情况。
电解电容特写,规格为100μF 16V。
LED显示屏特写,下面使用黑色泡棉进行支撑。
2R2合金电感特写,10x10mm,大尺寸内阻低,降低发热提高效率。
电源开关键特写,贴片焊接。
USB-A1母座特写,过孔焊接很牢固。
USB-A2母座特写。
USB-C3母座特写。
Lightning2输入快充口特写,外套金属钢套进行加固。
Micro USB1母座特写,贴片过孔焊接在PCB板背面。
全部拆解完毕,来张全家福。
充电头网拆解总结
LEEZON 20000mAh 双向快充移动电源采用全铝合金金属外壳,机身壳经过阳极氧化处理呈银灰色,表面采用喷砂工艺手感细腻。2A1C三口支持QC2.0/3.0、Samsung-AFC、Huawei-FCP/SCP多个快充协议,兼容性良好,此外C口还支持USB PD3.0快充标准,具备5/9/12V三组固定电压档位,以及5.0-5.9V/3A和5.0-11V/2A两组PPS电压档位。主打全面兼容的大容量、多协议输出,可以满足多种数码设备的快充需求。
充电头网通过拆解发现,电源内部采用智融SW6208方案,该方案是一款高集成度的多协议双向快充移动电源专用多合一芯片,支持多种快充协议,性能强大,极具成本优势。此外使用赛芯微XB8886A一体化锂电保护芯片对电芯进行过充过放保护,并且电芯固定牢固,配有热敏电阻检测温度,绝缘保护措施到位,接口母座过孔焊接,更加牢固耐用。
以下热门话题可以点击蓝字了解,也可以在充电头网微信后台回复如下关键词获取专题
「技术专题」
USB PD、QC、VOOC、DFH、Qi、GaN、POWER-Z
「拆解汇总」
1000篇拆解、无线充拆解、充电器拆解、移动电源拆解、车充拆解、充电盒拆解、氮化镓快充拆解
「优质资源」
充电器工厂、快充芯片、电源芯片、升降压芯片、无线充芯片、充电盒芯片、户外电源、氮化镓快充、18W PD快充、30W PD快充
「芯片原厂」
英集芯、智融、南芯、东科、芯茂微、通嘉、PI、立锜、天钰、赛普拉斯、威兆、慧能泰、MPS、伟诠、纳微、芯朋、矽力杰、创惟、昂宝、英飞凌、锐骏、恒泰柯、ST、美芯晟、伏达、凌通、易冲、劲芯微、凌通、联智、IDT
「品牌专区」
苹果、华为、小米、OPPO、vivo、荣耀、ANKER、紫米、倍思
「展会报道」
USB PD亚洲展、无线充亚洲展、果粉嘉年华、香港展、AirFuel无线充电大会
商务合作联系:info@chongdiantou.com