---- 充电头网拆解报告 第1177篇 -----
近期UGREEN绿联推出了一款10000mAh双向快充移动电源,这款产品支持18W双向快充,并且支持快充协议多,兼容性好,此外还自带USB-C输出线,方便用户携带和使用,能够满足多款手机的应急快充需求。下面小编就和大家分享这款移动电源的拆解,看看里面用料如何。
此前我们还拆解过绿联20000mAh双向快充移动电源PB163、绿联10000mAh双向快充移动电源、绿联10000mAh无线充移动电源、绿联iPhone X无线充背夹电源PB128等产品,大家可以点击蓝色字体查看详细拆解文章。
一、绿联双向快充移动电源外观
包装盒正面印有移动电源外观简图,上面是“UGREEN绿联”品牌字样,下面标注10000mAh电池容量,USB-C手机专用。
背面是中英文版产品规格参数信息介绍,并贴有防伪标签。
打开包装盒,内有塑料盒对产品进行固定和保护,此外移动电源还套防尘袋。
正面中心位置凹印UGREEN品牌。
型号:PB108
输入:5V/2.4A或9V/2A
USB-C线/USB-A输出:5V/3A、 9V/2A 、 12V/1.5A
总输出:5V/3A Max
电芯容量:10000mAh 3.8V(38Wh)
额定容量:6250mAh
电池类型:锂聚合物电池
P/N:40972
深圳市绿联科技有限公司
二、绿联双向快充移动电源拆解
PCB板工字造型设计,中间焊接USB-C线缆,母座分在两端。
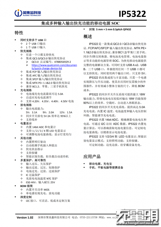
移动电源主控芯片采用英集芯IP5322。IP5322是一款集成同步升/降压转换器、锂电池充电管理、电池电量指示等多功能的电源管理SOC。支持QC3.0/2.0、MTK PE+1.1&2.0输出快充协议以及FCP、AFC、SFCP输入输出快充协议,并兼容BC1.2、苹果、三星手机,可为快充移动电源提供完整的电源解决方案。
充电头网了解到,该芯片此前已被公牛移动电源(快充版)和魅族移动电源3等产品采用。此外,英集芯还有USB PD移动电源芯片、USB PD协议芯片、车充芯片等,目前已被百余款电源产品广泛采用。
天钰FP6601Q详细规格资料。据充电头网了解,天钰的快充协议芯片此前已被紫米10000mAh USB PD快充移动电源、努比亚红魔10000mAh电竞移动电源、小米45W USB PD移动电源3高配版、ZENDURE X6移动电源等数十款产品采用。
PCB板背面一览,对应IP5322芯片位置过孔露铜加锡,加强散热。
输出滤波电解电容规格为25V 220μF,来自JEFA杰发电子。
充电头网拆解总结
绿联10000mAh 18W双向快充移动电源表面晒纹处理,更有气质且使用手感好。USB-C线和A口均支持QC2.0/3.0、AFC、FCP多个快充协议,兼容性不错,还支持5V/3A、9V/2A、12V/1.5A输出,能够满足多数手机的快充需求。产品自带USB-C输出线,使用更方便,携带更轻松。
充电头网通过拆解了解到,内部采用英集芯IP5322作为移动电源主控芯片,此外使用了两颗天钰FP6601Q协议IC,为电芯设有保护电路并配有热敏电阻进行温度监控。电芯上贴有双面胶和泡棉胶固定和保护,热敏电阻和电感等打胶固定和绝缘,USB-C线焊接处注塑保护,USB-A母座沉板过孔焊接还贴有防尘贴纸,产品内部做工扎实。
以下热门话题可以点击蓝字了解,也可以在充电头网微信后台回复如下关键词获取专题
「技术专题」
USB PD、QC、VOOC、DFH、Qi、GaN、POWER-Z
「拆解汇总」
1000篇拆解、无线充拆解、充电器拆解、移动电源拆解、车充拆解、充电盒拆解、氮化镓快充拆解、100W充电宝拆解
「优质资源」
充电器工厂、快充芯片、电源芯片、升降压芯片(充电宝)、升降压芯片(车充)、无线充芯片、充电盒芯片(有线)、充电盒芯片(无线)、户外电源、氮化镓快充、18W PD快充、30W PD快充
「芯片原厂」
英集芯、智融、南芯、东科、芯茂微、环球、威兆、诺威、美芯晟、伏达
「品牌专区」
苹果、华为、小米、OPPO、vivo、荣耀、三星、ANKER、紫米、倍思、绿联
「展会报道」
USB PD亚洲展、无线充亚洲展、果粉嘉年华、香港展、AirFuel无线充电大会、CES展会
商务合作联系:info@chongdiantou.com