---- 充电头网拆解报告 第1199篇 -----
最近我们拿到了CHOETECH迪奥科一款10000mAh 18W双向快充移动电源,这款移动电源机身扁平边角圆润,配备目前市场较火的1A1C接口,并且都支持最大18W快充,双向快充无论是给充电宝蓄电还是给设备充电,速度都很快。下面小编就对这款产品进行拆解,一起来看看里面用料做工如何。
一、迪奥科18W双向快充移动电源外观
产品包装盒正面印有CHOETECH品牌、18W PD快充、产品外观图、和三大产品特性,充分展示在消费者眼前。
背面印有产品使用实图以及相关参数信息,并且已经通过了CE认证和FCC认证。
移动电源和数据线分别放置在包装凹槽里,充电宝还外套有防尘袋。
包装盒内全部东西一览。
数据线线头磨砂处理,方便用户插拔使用,插头上凹印CHOETECH品牌。
这款18W双向快充移动电源采用PC阻燃材质外壳,机身表面磨砂处理,边角圆润过渡使用不硌手。机身整体方正扁平,携带方便,正面印有CHOETECH品牌很醒目。
正面一角设有四颗LED电量指示灯,侧面配有电源开关键。
移动电源顶部配有Micro USB输入接口、USB-C双向快充口和USB-A输出接口。
机身背面靠近接口处都印有对应输入输出标识。
背面另一端印有产品的参数信息
型号:B627
锂离子电池能量:10000mAh/3.7V/37Wh
额定容量:6200mAh(5V/2A TYP)
输入:Micro USB:5V2A、9V2A
USB-C:5V2A、9V2A
输出:USB-A:5V3A、9V2A、12V1.5A
USB-C:5V3A、9V2A、12V1.5A
品牌商:深圳市迪奥科科技有限公司
制造商:东莞市亿航电子有限公司
和iPhone 11 Pro大小比较,这款移动电源还要小一点。
厚度约为一元硬币直径的一半。
拿在手上的直观感受。
净重约为211g。
使用ChargerLAB POWER-Z KT001检测USB-A口的输出协议,显示支持Apple 2.4A、Samsung 5V/2A、USB-DCP协议,以及QC2.0/3.0、AFC、FCP多个快充协议。
使用ChargerLAB POWER-Z KT001没有检测到USB-C口的输出协议。
除此之外,PDO报文显示USB-C口还支持USB PD3.0快充标准,具备5V2A、9V2A、12V1.5A三组固定电压档位。
二、迪奥科18W双向快充移动电源拆解
将移动电源外壳拆开,边缘采用卡扣进行封装,机身壳上对应PCB板处有一块很厚的导热垫,并打胶和外壳固定在一起。
PCB板使用四颗螺丝固定,板子上的电感、主控芯片和电容打胶固定和导热,电芯上包裹蓝色电池塑封皮保护,并粘贴双面胶固定。
将板子和电芯取出,另一半机身壳上也贴有双面胶,并在板子和电芯交界处设计有隔离板进行隔离保护。
PCB板正面一览。
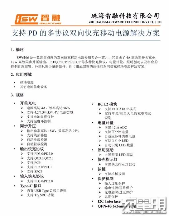
移动电源主控芯片采用珠海智融SW6106。这款芯片内部集成多种协议和升降压开关管,集成了4A高效率开关充电,18W高效同步升压输出,PD/QC/FCP/PE/SFCP等多种快充协议,电量计量,照明驱动以及相应的控制管理逻辑,是一款高集成度的双向快充移动电源专用多合一芯片。
此外SW6106还支持边充边放,在单口工作时支持快充输入输出,多口工作时支持 5V 输入输出。外围只需少量的器件,即可组成完整的高性能双向快充移动电源解决方案。
充电头网了解到,采用智融SW6106芯片的产品还有南孚AirCharge无线快充充电宝、倍思USB PD无线充电移动电源、联想18W USB PD移动电源LS-PB-001、RAVPower 20000mAh MFi认证USB PD移动电源等。此外,智融的DC-DC芯片还可用于车充、充电器领域,目前已被数十款产品采用。
DW01电池保护芯片。
UBIQ QM2538N3 双NMOS管,耐压20V,导阻6.0mΩ,电池保护管。
UBIQ QM2538N3详细资料。
USB-C口切换保护开关管,另外两个接口也都配有这颗8205A MOS管保护。
PCB板背面露铜加锡以及过孔设计,增强散热。
电芯边缘贴有泡棉保护,并配有热敏电阻进行温度检测。
剪掉电池外面的塑封保护皮,电芯极耳和底部有青稞绝缘纸进行绝缘保护。此外采用的是GPC格林德电芯,上面印有参数信息:长100mm,宽60mm,厚11mm;容量10000mAh/3.7V/37Wh;生产日期19年11月18日。
焊接处特写,焊点饱满做工扎实。
三个接口母座过孔焊接,更加牢固。
输出端滤波固态电容规格为16V 100μF,来自FCON金富康。
2R2合金电感特写,大封装降低内阻,有效降低发热。
LED指示灯特写,四颗电量指示灯和一颗快充指示灯。其中第一格电量指示灯和快充指示灯在一个位置。
电源开关键贴片焊接。
全部拆解完毕,来张全家福。
充电头网拆解总结
CHOETECH迪奥科10000mAh 18W快充移动电源扁平轻巧,携带方便。A口支持QC2.0/3.0、AFC、FCP多个快充协议,兼容性好,支持最大18W输出;C口支持USB PD3.0快充标准,具备5/9/12V三组常规电压档位,18W双向快充可以满足外出快充需求。
充电头网通过拆解发现,电源内部采用智融SW6106方案,该方案只需少量的器件,有效简化电路降低成本。输出采用MLCC+固态电容滤波,输出更纯净。板子上元器件打胶加固,主控芯片配有导热垫辅助散热,电芯配有保护电路以及热敏电阻检测温度,并使用青稞绝缘纸和塑料胶包裹保护,做工扎实。
以下热门话题可以点击蓝字了解,也可以在充电头网微信后台回复如下关键词获取专题
「技术专题」
USB PD、QC、VOOC、DFH、Qi、GaN、POWER-Z
「拆解汇总」
1000篇拆解、无线充拆解、充电器拆解、移动电源拆解、车充拆解、充电盒拆解、氮化镓快充拆解、100W充电宝拆解、手机快充拆解、18W PD快充拆解
「优质资源」
充电器工厂、快充芯片、电源芯片、升降压芯片(充电宝)、升降压芯片(车充)、无线充芯片、充电盒芯片(有线)、充电盒芯片(无线)、户外电源、氮化镓快充、18W PD快充、30W PD快充
「原厂资源」
英集芯、智融、南芯、东科、芯茂微、环球、英诺赛科、威兆、诺威、永铭、云星、美芯晟、伏达
「品牌专区」
苹果、华为、小米、OPPO、vivo、荣耀、三星、ANKER、紫米、倍思、绿联
「展会报道」
USB PD亚洲展、无线充亚洲展、果粉嘉年华、香港展、AirFuel无线充电大会、CES展会
商务合作联系:info@chongdiantou.com