---- 充电头网拆解报告 第1215篇 -----
去年Benks邦克仕推出了一款10000mAh双向快充移动电源,自带Lightning线并且通过了苹果MFi认证,可以进行双向18W快充,无论是给自身还是iPhone手机充电,速度都很快。此前充电头网已经为大家带来了这款移动电源的详细评测,下面继续和大家分享这款移动电源的拆解,看看里面用料如何。
一、邦克仕18W快充移动电源外观
产品采用白色外包装盒,盒子正面印有移动电源外观图,电池容量标识和产品名称,下方还印有专为iPhone、iPad和iPod设计的MFi认证。
包装盒背面有防伪验证码,并印有限量款和相关参数信息
型号:PBM01
DC输入:5V/3A、9V/2A、12V/1.5A
DC输出:5V/2.4A、9V/2A、12V/1.5A
输出功率:18W Max
产品材质:PC+ABS
电池能量:10000mAh/38.5Wh
额定容量:6200mAh(5V/2A TYP)
产品尺寸:146.8*68*14mm
产品颜色:幻影黑
产品已经通过了FCC认证和CE认证。
打开包装盒,移动电源放置在塑料盒里进行固定和保护。
包装内含移动电源、USB-A to USB-C数据线、产品合格证保修卡和使用说明书。
邦克仕这款MFi认证快充移动电源采用PC+ABS材质黑色外壳,机身壳正面进行晒纹处理表面磨砂处理,侧身及四角为弧面过渡。移动电源机身小巧扁平,携带方便。
机身正面一角配有一个电源开关键。
在对角处还凹印有10字样,表示移动电源容量10000mAh。
移动电源机身侧面印有Designed By Benks字样,邦克仕设计。
Lightning端子特写,红色塑料壳磨砂处理,并且侧面设计有凸齿,方便用户将线头取出使用,端子银色触点,符合C94连接器特征。
移动电源顶部设计有理线槽,并配有一个USB-C快充接口。
平时不使用时可将线缆嵌入理线槽里整理,使用时扣动Lightning端子的塑料凸齿将线缆取出。
产品重约为195g。
对Lightning端子使用ChargerLAB Power-Z MF001测试仪进行测试,从测试仪的屏幕中可以看到,该款数据线ASIC、PMU均为原装C94元件,评分为100分。
使用ChargerLAB POWER-Z KT001检测充电器给移动电源进行充电实时功率,显示充电电压9V,电流2A,充电功率约为19W。
取出自带的线缆插入苹果手机即可使用,非常方便。
二、邦克仕18W快充移动电源拆解
拆开机身壳,可以看到机身边缘采用卡扣进行封装,电芯上贴有泡棉胶,PCB板使用螺丝固定,外壳内部有一层铝箔屏蔽抗干扰。
电芯侧面配有热敏电阻进行温度监测,热敏电阻和PCB板焊接处打胶绝缘。
撕掉贴纸,电芯上印有相关参数信息:10000mAh 3.85V 38.5Wh,尺寸为9.8mm厚,58mm宽,102mm长,生产日期为2019年9月24日,东莞能优能源,属于高平台电池。
电芯底部还贴有青稞绝缘纸进行保护。
PCB板大小尺寸和一元硬币大小的直观比较。
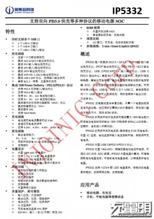
丝印W332芯片,经过查询是英集芯的IP5332多合一SOC芯片。这款芯片可同时支持多个USB口,并且均支持多种快充协议,集成双向PD功能,且支持多种电压电池,涵盖市面上所有锂电池,最大充电电流5A,最大支持18W输出,同时内置电量计功能,内置功率管,外围元件数量少,最大简化设计节省成本,芯片支持锂电池NTC温度检测,确保使用安全。
英集芯IP5332资料。
充电头网拆解了解到,使用英集芯IP5332的还有绿联10000mAh双向快充移动电源、aigo 10000mAh双向快充移动电源,此外英集芯的快充芯片还被小米9手机27W原装充电器、机基地48W 1A1C USB PD快充充电器、第一卫30W USB PD快充充电器、京东京造18W USB PD充电器等数十款产品采用,并获得市场高度认可。
2R2合金电感特写,10x10mm大体积,内阻小,有效降低温升提高效率。
输出滤波电解电容规格为25V 22μF。
线芯焊接处打胶进行绝缘保护。
USB-C接口母座过孔焊接。
PCB板背面一览,芯片主要集中焊接在左侧板子上。
一颗无标单片机,信息不详,用于电量显示功能。
HYCON宏康的锂电池保护IC,HY2116-OB6A,高压锂电池保护IC。
HYCON HY2116 详细参数。
3颗8205MOS管并联组成电池保护管。
全部拆解完毕,来张全家福。
充电头网拆解总结
Benks邦克仕这款18W快充移动电源外壳采用PC+ABS阻燃材质,表面磨砂处理,机身扁平线缆整理方便,非常适合携带出门,日常使用。其自带的数据线采用原装C94插头,评分100分。C口和输出线均支持最大18W快充,无论是给自身还是iPhone手机或是为其他手机充电,速度都很快。
充电头网通过拆解发现,移动电源内部采用了英集芯的IP5332多合一SOC芯片,这款芯片可同时支持多个USB口以及多种快充协议,并且集成双向PD功能,功能强大。此外为电芯配置了宏康的锂电池保护IC以及热敏电阻进行温度监测。线芯焊点处打胶进行保护,10x10mm大尺寸电感可提高效率降低温升,提高用户体验。
以下热门话题可以点击蓝字了解,也可以在充电头网微信后台回复如下关键词获取专题
「技术专题」
USB PD、QC、VOOC、DFH、Qi、GaN、POWER-Z
「拆解汇总」
1000篇拆解、无线充拆解、充电器拆解、移动电源拆解、车充拆解、充电盒拆解、氮化镓快充拆解、100W充电宝拆解、手机快充拆解、18W PD快充拆解
「优质资源」
充电器工厂、快充芯片、电源芯片、升降压芯片(充电宝)、升降压芯片(车充)、无线充芯片、充电盒芯片(有线)、充电盒芯片(无线)、户外电源、氮化镓快充、18W PD快充、30W PD快充
「原厂资源」
英集芯、智融、南芯、东科、芯茂微、茂睿芯、环球、英诺赛科、威兆、诺威、永铭、云星、美芯晟、伏达、微源
「快充工厂」
「品牌专区」
苹果、华为、小米、OPPO、vivo、荣耀、三星、ANKER、紫米、倍思、绿联
「展会报道」
USB PD亚洲展、无线充亚洲展、果粉嘉年华、香港展、AirFuel无线充电大会、CES展会
商务合作联系:info@chongdiantou.com