展会提醒:2020(秋季) USB PD&Type-C亚洲展
(提前报名,展会现场免费领取价值199元会刊!)
深圳市俊凯达智能科技专注于研发和生产高端品质车充,近期更是推出了多款PD快充车充。充电头网最近拿到了俊凯达1A1C和双C口两款金属迷你车充,这也是全球体积最小的30W PD金属车充。
其中,俊凯达双USB-C口智能快充车充设有拉环和LED指示灯,十分小巧精致。两个接口最大输出均为30W,而且支持全协议,具备多组固定电压档位和PPS,兼容性很好,可以满足市面上绝大多数电子设备的快充需求。下面充电头网就对这款车充进行详细拆解,一起来看看其内部设计做工如何。
一、俊凯达双C口智能车充外观
俊凯达这款车充采用圆柱体造型设计,机身壳由顶部和主体两部分金属壳组成,主体机身壳喷砂和阳极氧化处理,具有灰黑等多种颜色,机身正面印有俊凯达智能字样。
背面标注车充的参数信息
输入:DC 12-24V
USB-C1输出:5V/2.4A、9V/3A、12V/2.5A
USB-C2输出:5V/2.4A、9V/3A、12V/2.5A、15V/2A、20V/1.5A
总输出:5V4.8A
产品已经通过了CE认证、FCC认证和RoHS认证。
输出顶面配有两个USB-C口,黑色胶芯不露铜。其中一个C口旁边有LED指示灯和Type-C2字样,设计接口标识方便用户加以区别。
由于俊凯达车充长度仅有35mm,超小的体积插入点烟器孔后接近齐平状态,因此还设计了一个收放拉环,方便用户取出车充。
车充机身长度比一元硬币直径略长些。
车充净重约为16g。
使用外接电源为车充输入24V,模拟真实车载环境,使用ChargerLAB POWER-Z KT002检测USB-C1口的输出协议,显示支持Apple 2.4A、Samsung 5V/2A、DCP协议,以及QC2.0/3.0、AFC、FCP、SCP多个快充协议。
除此之外,其PDO报文显示USB-C1口还支持USB PD3.0快充标准,具备5V3A、9V3A、12V2.5A三组固定电压档位以及3-5.9V/3A和3-11V/3A两组PPS电压档位。
使用KT002检测发现USB-C2口支持的协议和USB-C1口的一样,同样支持Apple 2.4A、Samsung 5V/2A、DCP、QC2.0/3.0、AFC、FCP、SCP这些协议。
另外其PDO报文显示USB-C2口支持USB PD3.0快充标准,具备5V2.4A、9V3A、12V2.5A、15V2A、20V1.5A五组固定电压档位,以及3.3-11V/3A和3.3-16V/2A两组PPS电压档位。
二、俊凯达双C口智能车充拆解
车充输入端外壳采用螺纹设计。
将顶部外壳拆掉即可取出PCB板,负极弹片和电感之间有一圈塑料板进行隔离。
PCB板和一元硬币大小直观比较,两者大小差不多。
板子正面一览,两颗电容外套绝缘管加强绝缘,USB-C1母座外有金属壳加固。
板子背面是一颗磁环电感,电感外套热缩管保护绝缘。
经过对PCB板正背面观察发现,车充电路设计非常精简,采用一颗内置协议的降压IC控制双口输出,功率智能分配架构。下面我们从输入端开始一一了解各元器件的信息。
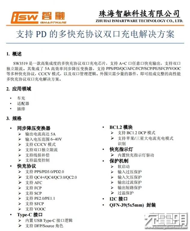
车充主控芯片采用智融SW3519。这是一款高集成度的多快充协议双口充电芯片,支持A+C口任意口快充输出,支持双口独立限流。其集成了5A高效率同步降压转换器,内置开关管,节省空间。内置电荷泵,可驱动NMOS作为VBUS开关管。支持 PPS/PD/QC/AFC/FCP/SCP/PE/SFCP等多种快充协议,CC/CV模式,以及双口管理逻辑。外围只需少量的器件,即可组成完整的高性能 多快充协议双口充电解决方案。
智融SW3519资料信息。
通过充电头网拆解发现,智融内置协议的降压IC深受市场欢迎,目前已被努比亚65W 2C1A氮化镓充电器、京东京造65W 1A1C氮化镓快充充电器、洛克65W氮化镓快充充电器、RAVPOWER 65W 1A1C氮化镓快充充电器、毕亚兹65W 2C1A氮化镓充电器等数十款产品采用。
电感特写,用来配合智融SW3519进行降压。
两颗固态电容特写,规格分别是25V 100μF和35V 47μF,这里分别用于输入和输出滤波。
诚芯微3622DE 双NMOS管,耐压30V,作为双C口的输出VBUS开关。
诚芯微3622DE资料信息。
两个C口分别焊接在板子两面,节省空间减小车充体积。
USB-C1母座后面是两路输出独立的检流电阻。
USB-C1母座过孔焊接。
全部拆解完毕,来张全家福。
充电头网拆解总结
俊凯达双USB-C口 30W智能快充车充采用铝合金金属机身壳,机身小巧圆润使用方便。得益于智融SW3519芯片的使用,两个C口均支持QC2.0/3.0、AFC、FCP、SCP主流快充协议,还具备5/9/12/15/20V和PPS电压档位。支持协议全面,电压档位齐全,可满足绝大多数手机等设备的车上快充需求。
充电头网通过拆解了解到,俊凯达这款车充内部采用智融SW3519来进行协议识别和降压转换,并搭配诚芯微MOS来控制两个USB-C接口的输出,实现多协议多电压档位,单口30W双口功率智能分配的强悍性能。此外输入输出均有固态电容进行滤波,电容电感绝缘处理,USB母座焊接牢固,整体做工扎实可靠。
以下热门话题可以点击蓝字了解,也可以在充电头网微信后台回复如下关键词获取专题
「技术专题」
USB PD、QC、VOOC、DFH、Qi、GaN、POWER-Z
「拆解汇总」
1000篇拆解、无线充拆解、充电器拆解、移动电源拆解、车充拆解、充电盒拆解、氮化镓快充拆解、100W充电器拆解、100W充电宝拆解、手机快充拆解、18W PD快充拆解、大功率无线充拆解
「优质资源」
充电器工厂、氮化镓快充工厂、快充芯片、电源芯片、升降压芯片(充电宝)、升降压芯片(车充)、多口快充芯片、充电宝协议芯片、无线充芯片、充电盒芯片(有线)、充电盒芯片(无线)、户外电源、氮化镓快充、18W PD快充、30W PD快充
「原厂资源」
英集芯、智融、南芯、东科、芯茂微、茂睿芯、硅动力、环球、美思迪赛、英诺赛科、威兆、诺威、永铭、云星、美芯晟、伏达、贝兰德、微源
「快充工厂」
「品牌专区」
苹果、华为、小米、OPPO、vivo、荣耀、三星、mophie、ANKER、紫米、倍思、绿联、CHOETECH
「展会报道」
USB PD亚洲展、无线充亚洲展、果粉嘉年华、香港展、AirFuel无线充电大会、CES展会
商务合作联系:info@chongdiantou.com