ZENDURE征拓是一家有着独立设计美学且专注于研发超大功率充电配件的数码配件品牌,产品将极客精神和大众需求完美的结合。此前征拓已经推出了多款快充移动电源产品,并且大多数移动电源都采用旅行箱的外形设计。近期充电头网又拿到了征拓一款45W双向快充移动电源ZDPX5PD。
这款移动电源除了延续征拓独特的造型风格外,还创新性的将移动电源和扩展坞结合在一起,业界少有。产品配备2A1C接口,移动电源模式下分别支持最大45W和18W输出;扩展坞模式下,支持USB3.0双口高速传输,节省时间,可以说非常适合外出办公使用。下面充电头网就对这款产品进行拆解,一起来看看其内部如何设计。
此前充电头网还拆解过征拓X6 45W USB PD移动电源、ZENDURE超级旅行箱移动电源等移动电源产品,大家可以点击蓝色字体看看。
一、征拓45W快充移动电源外观
ZENDURE征拓X5 45W双向快充移动电源,有黑白款式可以选择,外壳采用PC阻燃材质,波浪状造型设计看上去酷似小型旅行箱,符合ZENDURE征拓移动电源的外形风格。
造型设计独特而简约,四周边角过渡顺畅,机身壳交界处贴合紧密。
正面一端设计有“ZENDURE”征拓logo。
侧面标注移动电源的参数信息
型号:ZDPX5PD
容量:15000mAh
USB-C输入/输出:5V3A、9V3A、12V3A、15V3A、20V2.25A
USB-A1/2输出:5V3A、9V2A、12V1.5A 18W Max(ZEN+2.0)
总输出:48W
产品已经通过了FCC、CE、RoHS和PSE认证。
移动电源顶部整个面板采用土豪金配色,配有2A1C接口、电源键和电量指示灯。USB-A接口边带有ZEN+2.0和Hub的标注,表示A口既支持快充,又可以充当扩展坞接口进行数据传输。对于一些只有USB-C接口的电脑来说最合适不过了,设计十分新颖。
USB-A接口特写,舌片的上面位置,里面四颗金属弹片外面五颗触点共计九个针脚,符合USB3.0的针脚数量标准。
使用游标卡尺实测移动电源长114.52mm。
机身宽度为74.18mm。
厚度为26.03mm。
和iPhone 11 Pro大小比较,两者宽度相当,移动电源要短得多。
厚度和一元硬币直径相当。
净重约为316g。
使用ChargerLAB POWER-Z KT001检测发现两个USB-A口输出协议一样。均支持Apple2.4A、DCP、QC2.0、QC3.0、AFC、FCP协议。
另外使用KT001检测USB-C口输出协议,显示支持DCP、QC2.0、QC3.0协议。
除此之外,其PDO报文显示USB-C口还支持USB PD3.0快充标准,具备5V2.4A、9V3A、12V3A、15V3A、20V2.25A五个固定电压档位。
使用PD充电器为移动电源充电,功率为20.45V 2.05A 41.91W,成功握手20V电压档位,开启PD快充输入,符合参数中最大45W输入功率的描述。
另外进行放电测试,使用USB-C为MacBook Pro充电,功率为19.78V/2.11A,41.89W,成功握手20V电压档位,开启PD快充。
将移动电源充当扩展坞使用场景图一览,只需双击电源按键,即可开启拓展坞模式。
使用Disk Speed Test测试实际的读写速度,实测写入速度为425.2MB/s,读取速度为411.3MB/s,达到了USB3.0的数据传输标准。
二、征拓45W快充移动电源拆解
从侧面将机身壳拆开,机身壳使用卡扣进行封装,上面贴有导热片、青稞纸和绝缘胶带来帮助电芯加强绝缘。
电芯上涂有硅胶进行固定,导线焊接处有青稞纸进行隔离绝缘。
将电芯和PCB板取出,另一半机身壳上还设有隔离板并配备了大块导热垫来均匀散热。
移动电源内部采用两块主板堆叠设计,经过对主板电路观察分析发现,征拓2A1C 45W双向快充移动电源在移动电源模式下,采用两路独立升/降压三口输出架构;而通过双击开关键可切换至扩展坞模式,进行USB数据高速传输。下面我们就对电路上的元器件进行详细了解。
电芯以及保护电路分析:
三颗电芯一端粘贴绝缘纸保护。
另一端使用镍片点焊连接,三颗电芯串联连接。这款移动电源采用21700电池,单节容量5000mAh。
电芯上丝印特写。
与电芯连接的主板背面一览。
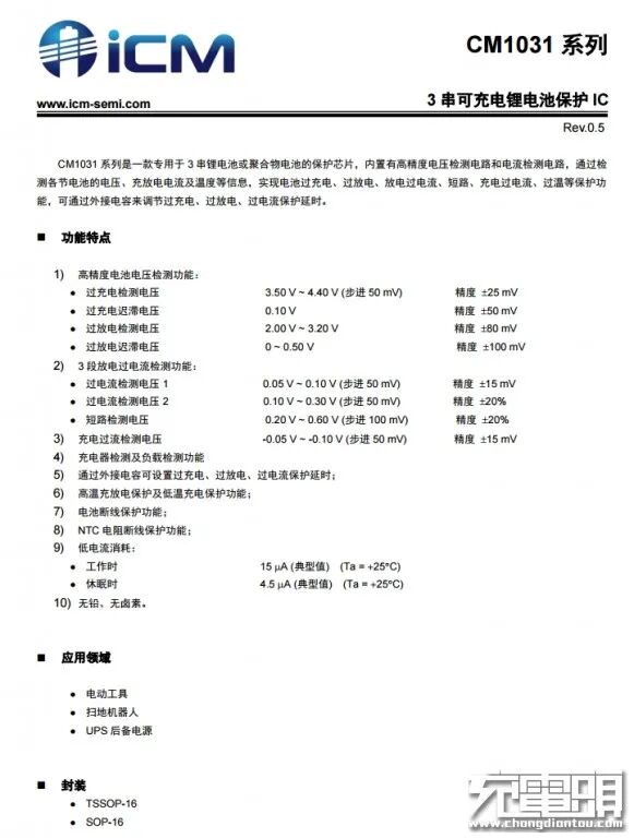
ICM创芯微CM1031-CT 3串可充电锂电池保护IC。CM1031系列是一款专用于3串锂电池或聚合物电池的保护芯片,内置有高精度电压检测电路和电流检测电路,通过检测各节电池的电压、充放电电流及温度等信息,实现电池过充电、过放电、放电过电流、短路、充电过电流、过温等保护功能,可通过外接电容来调节过充电、过放电、过电流保护延时。
创芯微CM1031-CT资料信息。
两颗Fetek东沅FKBB3004 MOS管,NMOS,导阻8.5mΩ,用于电池组保护功能。
东沅FKBB3004详细规格资料。
USB-A电路分析:
板子正面一览,右侧设有USB-A升降压电路。
Sonix松翰SN8F5703 单片机,用于移动电源整机控制及保护功能。
松翰SN8F5703资料信息。
钰创科技 EJ179S数据切换开关,内部集成数据开关和CC逻辑。
LED指示灯特写,使用塑料框进行隔离,防止串光。
双USB-A口升降压输出采用南芯半导体的同步降压芯片SC8903。该芯片是一颗内部集成四管H桥的高效率同步升降压转换器,支持最高24V工作电压,支持动态输出电压控制,开关频率可调节,具有可编程的输入和输出电流限制,支持多种保护功能。
南芯SC8903规格资料。
充电头网了解到,采用南芯SC8903的还有锤子20000mAh 45W双向PD快充移动电源。此外南芯电源芯片可广泛用于快充领域,并且已被ANKER PowerCore Fusion PD超级充、MOMAX 66W USB PD快充充电器、机基地48W 1A1C USB PD快充充电、劲电宝 45W 1C4A USB PD快充充电器、SlimQ 65W氮化镓USB PD快充充电器等数十款产品采用。
4R7电感特写,用于SC8903升降压,打胶固定。
两个USB-A口的输出协议芯片均采用天钰FP6601Q。天钰FP6601Q支持高通 QC3.0/2.0与华为FCP,通过监控USB D+/D-上的电压数据自动调整供电设备上的输出电压,互相握手识别后设备提升充电功率缩短充电时间。在本身就支持QC3.0,QC2.0和FCP的情况下,还能自动识别APPLE、三星、BC1.2协议。
天钰FP6601Q详细规格资料。
据充电头网了解,天钰的快充协议芯片此前已被OPSO x DockCase 100W PD快充移动电源、锤子20000mAh 45W双向PD快充移动电源、紫米10000mAh USB PD快充移动电源、努比亚红魔10000mAh电竞移动电源、小米45W USB PD移动电源3高配版、ZENDURE X6移动电源等数十款产品采用。
排针特写。
Genesys创惟GL3510是一款四端口,低功耗,可配置的集线器控制器。它符合USB 3.1规范。GL3510集成了GenesysLogic自主开发的USB 3.1 Gen 1超高速发送器/接收器物理层(PHY)和USB 2.0高速PHY。它支持超高速,高速和全速USB连接,并完全向后兼容所有USB 2.0和USB 1.1主机。GL3510内置5V至3.3V和5V至1.2V稳压器,可节省客户的BOM成本,并简化PCB设计。
充电头网了解到,创惟科技是苹果原装配件的芯片主力供应商,采用创惟芯片的产品还有苹果iPad Pro专用USB-C to SD卡读卡器、苹果iPad Pro专用USB-C to SD卡读卡器、苹果USB-C 数字影音多端口转换器(A1621)、苹果最新USB-C数字影音多端口转换器、紫米10号 Pro移动电源、绿联USB-C多功能拓展坞2A1C等多款产品。
芯片外置2R2电感降压。
还有一颗25MHz时钟晶振。
SPI NOR Flash,型号FM25F01,来自FM复旦微,用于集线器芯片存储固件。
FM25F01详细资料。
USB-A口输出开关,Dioo帝奥微DIO3222A,MSOP10封装,用于切换USB-A口数据脚用于快充还是传输数据。
帝奥微DIO3222A资料信息。
另一个接口的USB开关也是采用的帝奥微DIO3222A。
两个USB-A母座特写,沉板过孔焊接。
USB-C双向快充电路分析:
这块板子的正面右侧设有USB-C升降压电路。
板子背面可以看到对应位置设有升降压MOS和输出保护管。
微盟 78M05 5V三端稳压器。
USB-C双向升降压芯片采用南芯SC8915。南芯SC8815升降压电池充电器应用于1至6节电池,I²C可编程充电电流和充电电压、可编程放电输出电压、可编程输入/输出电流限制;内置10 位 ADC;拥有欠压保护,过压保护,过流保护、短路保护和热关断保护等多种保护功能;芯片内置两个开关管,外置两个开关管组成H桥同步升降压。单芯片完成充电/放电控制,支持各种电压转换。
南芯SC8915资料信息。
充电头网连接到,采用南芯SC8815的产品还有小米10000mAh移动电源 50W超级闪充版、thinkplus 14000mAh 45W PD快充移动电源、紫米10号 Pro移动电源OPPO 20W VOOC闪充移动电源、OPPO 50W快充移动电源(皮卡丘定制版)、HYPER JUICE 100W双向USB PD快充移动电源等。
外挂两颗泰德TDM3482 NMOS管,NMOS,耐压40V,配合南芯SC8915,用于同步升降压。
泰德TDM3482 详细资料。
升降压电感特写,双线并绕。
微盟ME6203A33 3.3V LDO。
微盟ME6203 详细资料。
USB PD快充协议芯片采用赛普拉斯CYPD3171。CYPD3171为赛普拉斯第三代产品CCG3PA,其内建ARM Cortex-M0处理器,64KB Flash 8KB SRAM,支持QC4.0、APPLE 2.4A,AFC、BC1.2等充电协议。
赛普拉斯CYPD3171规格资料。
充电头网了解到,采用赛普拉斯CYPD3171快充协议芯片的产品还有ANKER 10000mAh移动电源A1235、HELPERS LAB 20000mAh 60W 双PD+QC移动电源、thinkplus 14000mAh 45W PD快充移动电源、ANKER安克20000mAh双向18W PD快充移动电源。同时,赛普拉斯是苹果、华为、三星、小米等品牌的芯片供应商之一,芯片性能获得客户高度认可。
输入输出滤波固态电容,规格为25V 100μF。
电源键贴片焊接。
DIO3222A USB开关。
两颗东沅FKBB3103,PMOS,耐压30V,对向串联,作为USB-C口充放电切换保护开关。
东沅 FKBB3103 详细资料。
USB-C母座特写。
全部拆解完毕,来张全家福。
充电头网拆解总结
ZENDURE征拓新款移动电源采用旅行箱造型设计,有着自己的独特风格,区别于大众产品。产品内置3节21700电池串联,配备2A1C三个USB接口,快充协议方面支持PD、Apple2.4A、QC2.0、QC3.0、AFC、FCP等。此外USB-C口支持5V2.4A、9V3A、12V3A、15V3A、20V2.25A五个固定电压档位,支持最高45W双向PD快充;另外两个USB-A口既支持18W快充,又能进行数据高速传输。这款移动电源非常适合外带出差办公使用。
充电头网通过拆解了解到,产品内部采用双层主板堆叠设计。移动电源模式下采用两路独立升/降压三口输出架构。USB-C双向快充口由赛普拉斯CYPD3171控制,通过南芯SC8915搭配泰德MOS管进行升降压实现输入输出快充;两个USB-A口采用南芯SC8903进行升降压,由天钰FP6601Q控制输出。此外USB接口过孔焊接,电芯设有保护电路以及温控,绝缘措施充足。
而经过双击电源键可以切换成扩展坞模式,三个接口都配有帝奥微DIO3222A数据切换开关,配合创惟GL3510集线器芯片实现USB Hub功能,整体设计用料扎实。
温馨提示
充电头网
以下热门话题可以点击蓝字了解,也可以在充电头网微信后台回复如下关键词获取专题
「技术专题」
USB PD、QC、VOOC、DFH、Qi、GaN、POWER-Z
「拆解汇总」
1000篇拆解、无线充拆解、充电器拆解、移动电源拆解、车充拆解、充电盒拆解、氮化镓快充拆解、100W充电器拆解、100W充电宝拆解、手机快充拆解、18W PD快充拆解、大功率无线充拆解
「优质资源」
充电器工厂、氮化镓快充工厂、快充芯片、电源芯片、升降压芯片(充电宝)、升降压芯片(车充)、多口快充芯片、充电宝协议芯片、无线充芯片、充电盒芯片(有线)、充电盒芯片(无线)、户外电源、氮化镓快充、18W PD快充、30W PD快充
「原厂资源」
英集芯、智融、南芯、东科、芯茂微、茂睿芯、硅动力、环球、美思迪赛、富满-云矽、英诺赛科、纳微、威兆、诺威、永铭、云星、美芯晟、伏达、贝兰德、微源
「快充工厂」
「品牌专区」
苹果、华为、小米、OPPO、vivo、荣耀、三星、mophie、ANKER、紫米、倍思、绿联、CHOETECH、ZENDURE
「展会报道」
USB PD亚洲展、无线充亚洲展、果粉嘉年华、香港展、AirFuel无线充电大会、CES展会
商务合作联系:info@chongdiantou.com