近年来,氮化镓技术在快充领域大放异彩,也逐渐成为了消费类电源市场中的一道亮丽风景。无论是各大手机品牌还是知名数码配件品牌,均在氮化镓快充领域作了重点布局,市面上的氮化镓快充充电器也如同雨后春笋般涌现出来。
充电头网了解到,当前消费类电源市场上GaN快充电源主要采用650V氮化镓功率器件(GaNFET)作为功率开关,应用氮化镓高频特性,使得终端快充产品体积更小,效率更高。不过市面上也有部分硅功率器件应用在快充充电器中,也能达到与氮化镓相近的特性,让人难以分辨。
充电头网近期从网上购得一款宣称氮化镓快充的65W 2C1A充电器,后经拆解验证其内部并非应用GaN功率器件,这也成为了氮化镓快充领域首个被实锤的“李鬼”。下面充电头网就为大家分享这款充电器的详细拆解。
一、65W 2C1A氮化镓充电器外观
充电器采用黄色纸质外壳,包装简单,正面印有产品的轮廓图以及65W GaN、GaN Mini charger等字样。
背面为产品参数信息。
充电器的监制方:广州梦音电子科技有限公司。
这款充电器采用长条口红状机身,白色外壳,侧身圆润过渡,看起来很饱满,侧面丝印65W字样。
机身外围贴有保护膜防止刮伤,输出端配备两个USB-C接口和一个USB-A接口。
两个USB-C接口均可支持笔记本电脑充电,其中USB-C1接口外围设有一圈导光环;USB-A接口采用绿色舌片,有特殊Pin脚,用于支持低压大电流直充。
这款充电器输出端配备可折叠国标插脚,并在插脚侧丝印了详细的参数信息。氮化镓充电器型号:GaN-001,输入:AC100-240V~50/60Hz 1.5A,USB-C1/C2输出:5V3A、9V3A、12V3A、15V3A、20V3.25A;USB-A输出:3.4-5.5V5A、5V3A、9V3A、12V3A、20V3A;USB-C1+USB-C2输出:45W+18W(63W);USB-C1+USB-A输出:45W+18W(63W);USB-C2+USB-A输出:5V4.8A(24W);USB-C1+(USB-C2+USB-A)输出:45W+15W(60W)。制造商和生产商均为:深圳市瑞吉达科技有限公司,产品已经通过了CCC认证。
充电器机身长度相当于成年人手掌宽度,相对产品的输出功率而言,是比较小巧的设计。
与苹果61W PD快充充电器相比,这款氮化镓充电器机身更为纤细修长,便携性更好。
充电器的外壳采用两段式表面处理,靠近插脚侧的三分之一外壳为亮面处理,其余部分为哑光处理。
充电器长度约为75.94mm。
宽度约为33.37mm。
厚度约为38.96mm。通过三维尺寸可算得这款充电器的体积约为98.7cm³,功率密度约为0.66W/cm³。
充电器的净重约为129g。
当接上电源之后,指示灯会透过USB-C1接口外围的导光板,光线柔和不刺眼,这种指示灯的设计在充电器中比较新颖。
使用ChargerLAB POWER-Z KT002检测充电器USB-A接口的快充协议,显示支持Apple2.4A、Samsung5V2A、QC3.0、QC2.0、AFC、FCP、SCP、MTK PE2.0+等充电协议。
USB-C1接口除了支持Apple2.4A、Samsung5V2A、QC3.0、QC2.0、AFC、FCP、SCP、MTK PE2.0+等充电协议外,还支持SUB PD3.0 PPS快充协议。
USB-C1口的PDO报文显示支持5V3A、9V3A、12V3A、15V3A、20V3.25A五组固定电压档位以及3.3-11V 5A、3.3-21V 3A两组PPS电压档位。
USB-C2接口的输出协议与USB-C1口一致。
USB-C2接口的PDO报文同样与USB-C1口保持一致。
二、65W 2C1A氮化镓充电器拆解
打开超声波焊接的充电器外壳,插脚部分与PCB板之间通过一根导线连接,此外还有一个金属弹片直接与PCB板接触供电。
取出内部PCB模块,外围包裹着金属散热片,并采用马拉胶带绝缘。同时可见内部元器件之间注满白色硅胶。
散热铜片内侧及边缘均使用马拉胶带包裹绝缘。
拆掉散热铜片,下面使用了三片导热垫,将热量传递给散热片,起到均匀散热的作用。
充电器的输入端使用小块PCB板布置高压电解电容,充分利用空间,居中为变压器,内部的注胶可以帮助导热和加固元器件的作用。
从另外一侧来看,输入端还有两颗高压滤波电解电容,初次级之间设有Y电容,次级侧小板焊接两路二次降压电路。
充电器的输出端采用了三块PCB板焊接输出接口。
PCB板背面贴有导热垫,将热量传递到外壳上,加速散热。
PCB板背面的导热垫下面是开关电源控制电路。
充电头网通过对内部结构的观察了解到,这款充电器采用开关电源固定电压输出+二次降压多口输出架构,下面就从输入端开始一一介绍这款产品的用料。
输入端设有延时保险丝、共模电感、高压滤波电解电容等器件。
延时保险丝规格为3.15A 250μF。
共模电感特写。
另一颗共模电感。
用于滤波的工字电感,外套热缩管。
安规X电容,0.1μF。
输入端小PCB板上采用了两颗整流桥,用于均摊发热。
两颗整流桥均为MB40M。
小PCB板上一共有三颗高压滤波电解电容,均来自JSH益阳万京源,其中两颗规格为400V 22μF。
另一颗规格为400V 33μF。
此外,主PCB板上还有两颗万京源的高压电解电容,规格均为400V 22μF。五颗高压电解电容总容量为121μF。
这款充电器的主控芯片采用的是安森美NCP1342,这是一颗高频初级PWM控制器,内置主动X2电容放电和多重完善的保护功能,并且具有超低的待机功耗,支持宽工作电压范围。
安森美 NCP1342 详细资料。
充电头网通过拆解了解到,初级侧采用安森美NCP1342主控芯片的还有摩米士65W 2C1A氮化镓快充充电器、柚比30W 1A1C氮化镓快充充电器、努比亚65W氮化镓充电器、努比亚1A1C 45W氘锋氮化镓快速充电器、洛克65W氮化镓PD快充充电器等。
初级侧功率器件采用了东微半导体的超级硅系列高压MOS管OSS65R340JF,该器件具有超级硅系列产品极低的驱动损耗和开关损耗的特性,尤其在更高频率400KHz条件下效率依然与氮化镓功率器件保持一致,效率非常高,可以满足高能效要求。
东微OSS65R340JF规格资料。
变压器丝印RJD-BYQ-064。
奥伦德 1019光耦,用于输出电压反馈,旁边是一颗贴片式Y电容。
来自四川特锐祥科技股份有限公司的贴片式Y电容,用于输出抗干扰。该器件具有体积小、重量轻等特色,非常适合应用于氮化镓快充这类高密度电源产品中。
据了解,特锐祥贴片Y电容产品具备可靠性高、抗振能力强、焊点良率高、高频特性好、可减少了电磁和射频干扰等特性,同时还易于实现自动化生产,提高生产效率,节省材料、能源、设备、人力、时间成本。在满足空间集约和性能条件的前提下,整体成本比传统更有优势。可以广泛应用于消费类电子、计算机和通信、工业电器、汽车电子、新能源、航天军工等行业领域,目前已在全球范围内取得CQC认证、UL认证、VDE认证、ENEC认证,安规500V、ISO9001等相关认证。
特锐祥贴片式Y电容详细资料信息。充电头网了解到,采用特锐祥贴片Y电容的产品还有努比亚65W氮化镓充电器、努比亚1A1C 45W氘锋氮化镓快速充电器、倍思120W氮化镓+碳化硅PD快充充电器、倍思45W双USB-C口氮化镓快充、飞频65W USB PD氮化镓充电器、罗马仕65W USB PD氮化镓充电器、鸿达顺65W 2C1A氮化镓快充充电器等多款产品,性能获得客户一致认可。
另一颗插件式Y电容来自磁谷科技。
同步整流芯片采用的是MPS的MP6908A,支持最高600KHz开关频率。
MPS MP6908A详细规格参数。
同步整流MOS来自新功率,型号NCEP065N12AG。
同步整流输出滤波固态电容来自JSH益阳万京源,规格25V 820μF。
USB-C2接口的输出小板背面上设有两路二次降压电路,包含两颗同步降压控制器和五颗MOS管。
正面为两颗电感两颗降压电感和两颗输出滤波固态电容,此外还有一颗单片机。
外置一颗单片机,用于协调各个接口的功率智能分配。
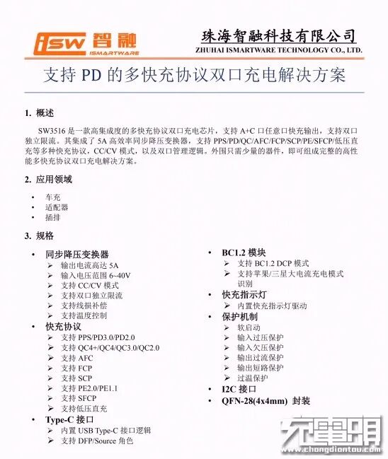
其中一路采用智融SW3516作为同步降压控制器和协议识别。这是一款高集成度的多快充协议双口充电芯片,支持A+C口任意口快充输出,支持双口独立限流。其集成了 5A 高效率同步降压变换器,支持 PPS、PD、QC、AFC、FCP、SCP、PE、SFCP、低压直充等多种快充协议,CC/CV 模式,以及双口管理逻辑。外围只需少量的器件,即可组成完整的高性能多快充协议双口充电解决方案。可广泛应用于USB PD双口快充车充、USB PD双口快充充电器以及USB插排等产品。
充电头网通过拆解发现,SW3516还被努比亚65W 2C1A氮化镓充电器、京东京造65W 1A1C氮化镓快充充电器、洛克65W氮化镓快充充电器、RAVPOWER 65W 1A1C氮化镓快充充电器、毕亚兹65W 2C1A氮化镓充电器等多款产品采用,此外智融的快充芯片还可用于USB PD快充移动电源、快充车充等领域。
两颗来自锐骏半导体的降压MOS管,型号RUH4040M2,NMOS,耐压40V,用于为USB-C1口输出同步整流降压,外置开关管可以减小散热压力,降低温升。
锐骏RUH4040M2详细资料。
另一路同步降压控制器和协议识别同样采用智融SW3516完成。
外挂的同步降压MOS同样为锐骏RUH4040M2。
此外还有一颗锐骏半导体RU30D20M2用于1A1C两个快充端口VBUS开关切换。双NMOS,耐压30V。
锐骏RU30D20M2详细资料。
磁环降压电感,漆包线套绝缘管加强绝缘,外套热缩管绝缘。
另外一颗同步降压电感同样采用绝缘管和热缩管加强绝缘。
USB-C1输出滤波固态电容,规格25V 220μF,品牌为JSH万京源。
另外一颗输出滤波固态电容同样是JSH万京源250V 220μF,并且外套绝缘套,用于USB-C2接口和USB-A接口输出滤波。
USB-C2接口特写。
USB-A接口特写。
USB-C1接口特写。
充电器全部拆解完毕。
充电头网拆解总结
充电头网通过拆解发现,这款65W“氮化镓”快充充电器本质上并不属于真正意义上的氮化镓快充,其内部分核心功率器件采用的是东微半导体的超级硅MOS,属于硅的范畴,而并非第三代半导体氮化镓材料。
除此之外,整个充电器从设计、用料、做工方面都是可圈可点的。得益于超级硅MOS拥有媲美氮化镓的性能,这款充电器的开关电源部分采用高频QR架构,初级侧选用了氮化镓充电器常见的控制器安森美NCP1342,次级侧为MPS控制器搭配新功率MOS完成同步整流。二次降压部分设两路降压输出,并采用了智融高集成芯片,USB-C1接口独立一路降压,USB-C2接口和USB-A接口共用一路降压,通过外挂单片机控制智融芯片协调功率智能分配。
同时,这款充电器还选用了全套万京源电容,输入滤波电容容量高达121μF。散热方面,使用了多块导热垫以及大面积散热铜片,保证内部PCB模块的热量能够得到均匀扩散,避免局部过热。
温馨提示
以下热门话题可以点击蓝字了解,也可以在充电头网微信后台回复如下关键词获取专题
「技术专题」
USB PD、QC、VOOC、DFH、Qi、GaN、POWER-Z
「拆解汇总」
1000篇拆解、无线充拆解、充电器拆解、移动电源拆解、车充拆解、充电盒拆解、氮化镓快充拆解、100W充电器拆解、100W充电宝拆解、手机快充拆解、18W PD快充拆解、大功率无线充拆解
「优质资源」
充电器工厂、氮化镓快充工厂、快充芯片、电源芯片、升降压芯片(充电宝)、升降压芯片(车充)、多口快充芯片、充电宝协议芯片、无线充芯片、充电盒芯片(有线)、充电盒芯片(无线)、户外电源、氮化镓快充、18W PD快充、30W PD快充
「原厂资源」
英集芯、智融、南芯、东科、芯茂微、茂睿芯、硅动力、环球、美思迪赛、富满-云矽、亚成微、英诺赛科、纳微、威兆、诺威、永铭、云星、科尼盛、特锐祥、美芯晟、伏达、贝兰德、微源
「快充工厂」
「品牌专区」
苹果、华为、小米、OPPO、vivo、荣耀、三星、mophie、ANKER、紫米、倍思、绿联、CHOETECH、ZENDURE
「展会报道」
USB PD亚洲展、无线充亚洲展、果粉嘉年华、香港展、AirFuel无线充电大会、CES展会
商务合作联系:info@chongdiantou.com