苹果iPhone12以及官网在售的iPhone 11、iPhone XR、iPhone SE等机型如今都不再标配充电器,今后入手iPhone手机的消费者只能自行购买充电配件。面对这一改变,麦多多推出一款20W迷你PD快充充电器。
麦多多20W USB PD快充充电器机身光滑圆润,相比大部分同功率产品来说,整体更加小巧精致,并且设计有黑白款式供消费者选择。充电器支持QC、PD、SCP等多个主流快充协议,支持9V2.22A和12V1.67A快充输出,能够满足iPhone 12等手机日常快充需求。下面充电头网就对这款充电器进行详细拆解,看看其设计做工如何。
此前充电头网还拆解了麦多多2C1A 65W氮化镓充电器、麦多多30W 1A1C USB PD快充充电器,大家可以电解蓝色字体观看。
一、麦多多20W PD快充充电器外观
产品采用白色包装盒,顶部带有挂钩方便进行展卖,正面印有Mcdodo品牌、产品名称、外观图(黑白款式)以及特性标识。
背面印有产品使用场景图、四大特性标识以及厂商相关信息。
盒子侧面印有产品参数信息。
打开包装,充电器放置在塑料盒凹槽内固定保护。
充电器采用PC阻燃材质白色外壳,侧身表面钢琴烤漆工艺处理,边角过渡圆润,整体洁白光滑,十分小巧。机身上印有20W字样,表明其支持20W PD快充,可为新iPhone 12进行全速充电。
输入端配备固定式国标插脚。
输入端外壳上标注有充电器参数信息
产品名称:20W迷你单口PD充电器
型号:CH-831
输入:100-240V~50/60HZ 0.8A
输出:5V3A、9V2.22A、12V1.67A,20W Max
产品已经通过了CCC认证。
制造商:广东麦多多实业有限公司
输出顶面内凹设计,并且磨砂处理。
USB-C口黑色胶芯不露铜,此外采用暗金色塑料环装饰,看上去更加精致。
使用游标卡尺实测充电器机身高度为31.47mm。
宽度为31.92mm。
厚度为31.95mm。
与苹果原装5W以及20W充电器大小直观对比,这款充电器仅比5W的大一点,但是比苹果20W小很多。
和一元硬币直观对比,机身侧面要大一点。
拿在手上的直观感受,整体小巧圆润。
充电器净重约为37g。
使用ChargerLAB POWER-Z KT002检测USB-C口输出协议,显示支持Apple 2.4A、Samsung 5V/2A、DCP协议,以及QC2.0/3.0、AFC、FCP、SCP、MTK PE+2.0和PD3.0多个快充协议。
PDO报文显示USB-C口还具备5V3A、9V2.22A和12V1.67A三组固定电压档位。
二、麦多多20W PD快充充电器拆解
将输入端外壳拆开,边缘采用超声波焊接封装。插脚和PCB板使用黑白AC导线连接,导线两端打胶绝缘。
接口装饰环可拆下。
充电器内部采用三块PCB板构成U型结构,夹层间放置变压器、电容等器件,充分利用内部空间,将充电器体积压缩至最小。
将输出小板拆下,变压器上套有塑料壳进行绝缘隔离。
拆下绝缘塑料壳,变压器和电容等打胶加固。
通过对PCB板电路观察发现,麦多多20W USB PD快充充电器采用了典型的开关电源宽范围输出,由次级协议芯片控制输出电压的架构。下面就由输入端开始为大家一一介绍这款产品的用料。
输入端小板背面一览,右下角是整流桥,左上角是主控芯片和初级开关MOS。
板子正面前端设有保险丝和NTC浪涌抑制电阻。
红色贴片保险丝特写。
旁边是NTC浪涌抑制电阻,用于抑制上电浪涌电流。
输入端采用深圳市沃尔德实业有限公司的WRABS20M软桥。这颗软桥通过较软的恢复曲线,比较平滑的关断特性,可以降低二极管结电容达到非常少的谐波振荡产生的效果。
沃尔德WRABS20M规格资料。
充电头网了解到,采用该型号软桥的产品还有POWER4 18W USB PD快充充电器、倍思18W USB PD快充充电器、白牌苹果18W USB PD充电器等。同时沃尔德软桥系列产品还被OPPO 50W饼干氮化镓快充、努比亚1A1C 45W氘锋氮化镓快充、洛克65W氮化镓PD快充、麦多多2C1A 65W氮化镓快充等数十款产品采用。
侧面设有两颗高压滤波电解电容,输出端小板对应高压电容处镂空处理,可以进一步缩小体积。
蓝色电容为y.u.g品牌,来自深圳市昱光电子有限公司。工作温度范围:-40℃~105℃,具备抗雷击、耐纹波、高频低阻等优势,可以为快充优化产品结构、提升组装工艺发挥作用。
其规格为400V 22μF。
黑色高压滤波电解电容同样来自昱光电子。
规格为400V 15μF。
工字电感特写,外套热缩管保护。
另一侧设有小电容和变压器。
PWM主控芯片供电电容特写,规格为50V 4.7μF。
充电器主控芯片丝印69M32,实际是芯朋微AP8268。这是一款高集成度的电流模式PWM控制芯片,具有高性能、低待机功耗、低成本、多重保护等特点。其通过QR-PWM、QR-PFM、Burst-mode的三种模式混合调制技术,实现了低待机功耗和全电压范围下的最佳效率,频率调制技术和SoftDriver技术充分保证良好的EMI表现。
芯朋微AP8268资料信息。
初级开关MOS管,英飞凌 IPN70R600P7S,耐压700V,导阻0.6Ω。
英飞凌 IPN70R600P7S 详细资料。
变压器特写,顶部贴有信息标签。
输入输出端PCB板之间设有小板进行连接。
将小板拆下,正面设有光耦和贴片Y电容。
小板另一面一览,没有设有元器件。
OR-1009光耦,用于初级次级通信,反馈调节输出电压。
贴片Y电容来自四川特锐祥科技股份有限公司,具有体积小、重量轻等特色,非常适合应用于氮化镓快充这类高密度电源产品中。
据了解,特锐祥贴片Y电容产品具备可靠性高、抗振能力强、焊点良率高、高频特性好、可减少了电磁和射频干扰等特性,同时还易于实现自动化生产,提高生产效率,节省材料、能源、设备、人力、时间成本。在满足空间集约和性能条件的前提下,整体成本比传统更有优势。可以广泛应用于消费类电子、计算机和通信、工业电器、汽车电子、新能源、航天军工等行业领域,目前已在全球范围内取得CQC认证、UL认证、VDE认证、ENEC认证,安规500V、ISO9001等相关认证。
特锐祥贴片式Y电容详细资料信息。
充电头网了解到,采用特锐祥贴片Y电容的产品还有努比亚65W氮化镓充电器、努比亚1A1C 45W氘锋氮化镓快速充电器、倍思120W氮化镓+碳化硅PD快充充电器、倍思45W双USB-C口氮化镓快充、飞频65W USB PD氮化镓充电器、罗马仕65W USB PD氮化镓充电器、鸿达顺65W 2C1A氮化镓快充充电器等多款产品,性能获得客户一直认可。
输出端一览。
将板子拆下,这一面设有同步整流和协议芯片,以及一颗固态电容。USB母座所在另一面没有设有元器件。
次级同步整流芯片采用芯朋微PN8309H,内置同步整流控制器及N型功率MOSFET,用于在高性能AC/DC反激系统中替代 次级整流肖特基二极管;内置电压降极低的功率MOSFET以提高 电流输出能力,提升转换效率,使得系统效率可以满足6级能效的标准,并留有足够的裕量;集成了极为全面的辅助功能,包含电源欠压保护、最小导通时间等功能。
芯朋微PN8309H资料信息。
同步整流输出滤波固态电容,规格为16V 680μF。
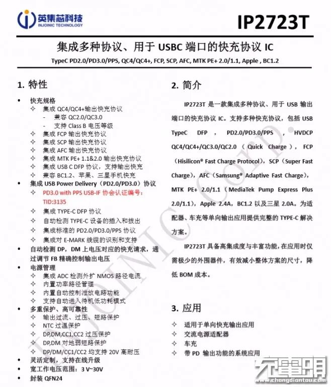
USB PD协议芯片采用英集芯IP2723T。该芯片已通过USB IF协会PD3.0认证,是一款集成多种协议、用于USB输出端口的快充协议IC,为适配器、车充等单向输出应用提供完整的TYPE-C解决方案。
其支持多种快充协议,包括USB TypeC DFP、PD2.0/3.0、HVDCP QC4、QC4+、QC3.0/2.0、FCP、SCP、AFC、MTK PE+ 2.0/1.1、Apple 2.4A、BC1.2以及三星2.0A。此外IP2723T具备高集成度与丰富功能,在应用时仅需极少的外围器件,有效减小整体方案的尺寸,降低BOM成本。
充电头网拆解了解到,采用英集芯IP2723T的产品还有摩米士65W 2C1A氮化镓快充充电器、努比亚65W USB PD氮化镓充电器、努比亚1A1C 45W氘锋氮化镓快速充电器,此外英集芯快充芯片还可用于车充、移动电源、适配器等各种充电领域,并被小米、京东京造、华为、三星、特斯拉等知名品牌的百余款产品采用。
USB-C母座特写,过孔焊接。
全部拆解完毕,来张全家福。
充电头网拆解总结
麦多多20W PD快充充电器有黑白款式可供选择,机身外壳光滑圆润,输入端配备固定式插脚,接口处设有装饰环,整体小巧精致,上手体验感好。充电器支持Apple 2.4A、QC、AFC、FCP、SCP、MTK PE+2.0和PD3.0多个协议,支持9V2.22A和12V1.66A输出,最大20W充电功率可以满足iPhone 12全速充电需求。
充电头网通过拆解发现,充电器内部采用三块PCB板组合结构,充分利用内部空间,使得这款产品体积堪称迷你,功率密度是苹果原装5W充电器的4倍。同时在用料方面,选用了英飞凌初级开关管和芯朋微AP8268+PN8309H开关电源方案,提高转换效率。协议芯片采用英集芯IP2723T,其已经通过了PD3.0认证,性能优秀。
以下热门话题可以点击蓝字了解,也可以在充电头网微信后台回复如下关键词获取专题
「技术专题」
USB PD、QC、VOOC、DFH、Qi、GaN、POWER-Z
「拆解汇总」
1000篇拆解、无线充拆解、充电器拆解、移动电源拆解、车充拆解、充电盒拆解、氮化镓快充拆解、100W充电器拆解、100W充电宝拆解、手机快充拆解、18W PD快充拆解、大功率无线充拆解
「优质资源」
充电器工厂、氮化镓快充工厂、快充芯片、电源芯片、升降压芯片(充电宝)、升降压芯片(车充)、多口快充芯片、充电宝协议芯片、无线充芯片、充电盒芯片(有线)、充电盒芯片(无线)、户外电源、氮化镓快充、18W PD快充、30W PD快充
「原厂资源」
英集芯、智融、南芯、东科、芯茂微、茂睿芯、硅动力、环球、美思迪赛、富满-云矽、亚成微、英诺赛科、纳微、威兆、诺威、MDD、永铭、云星、科尼盛、特锐祥、美芯晟、伏达、贝兰德、微源
「快充工厂」
「品牌专区」
苹果、华为、小米、OPPO、vivo、荣耀、三星、mophie、ANKER、紫米、倍思、绿联、CHOETECH、ZENDURE
「展会报道」
USB PD亚洲展、无线充亚洲展、果粉嘉年华、香港展、AirFuel无线充电大会、CES展会
商务合作联系:info@chongdiantou.com