HKL华科隆是一家专业生产充电器、移动电源、电源适配器的生产厂家,其中生产各种规格的充电器便是华科隆的主要工作。近期华科隆便推出了一款USB-A口快充充电器HKL-USB69,其外壳洁白光滑,支持华为22.5W SCP和常规QC18W快充,可满足华为手机等设备日常充电需求。下面充电头网就对这款充电器进行拆解,看看里面用料如何。
此前充电头网还拆解过华科隆40W超级快充充电器、20W USB PD快充充电器、1C1A 30W PD快充数显充电器、18W USB PD快充充电器、22.5W SCP超级快充充电器等多款产品,充分满足市场需求。
一、华科隆22.5W快充充电器外观
华科隆22.5W快充充电器采用PC阻燃材质白色外壳,机身表面采用亮面烤漆处理工艺,正背面设计有小凹面,整体光滑使用手感好,此外配备固定式国标插脚,更稳更耐用。
输入端外壳上标注有充电器参数信息
型号:HKL-USB69
输入:110-240V~ 50/60Hz 0.5A
输出:5V/4.5A、9V/2A、12V/1.5A
制造商:深圳市华科隆电子有限公司
产品已经通过了3C认证。
输出顶面配有一个USB-A接口,白色舌片。
使用游标卡尺实测充电器机身长47.07mm。
宽度为46.96mm。
厚度为26.96mm。
厚度和一元硬币直径相当。
拿在手上的直观感受。
充电器净重约为66g。
使用ChargerLAB POWER-Z KT002检测USB-A口的输出协议,显示支持Apple 2.4A、Samsung 5V/2A和DCP协议,以及QC2.0/3.0、AFC、FCP和SCP多个快充协议。
使用这款充电器给华为P40 Pro手机进行充电,测得充电功率达到5.05V 4.61A,23.35W,成功握手了华为低压SCP快充,功率达到最大值。
二、华科隆22.5W快充充电器拆解
将输入端外壳拆开,边缘处采用超声波焊接工艺进行封装,插脚和PCB板上的金属片接触通电。
将PCB板取出,机身壳内部两侧设有凹槽用来固定PCB板。
PCB板正面一览,输入端上电感电容以及变压器等打胶固定,初次级之间设有黑色隔离板,USB-A母座使用小板垂直焊接。
PCB板背面一览,初次级之间设有镂空槽。
经过对充电器电路板观察分析发现,华科隆22.5W快充充电器采用典型的开关电源宽范围输出,由次级协议芯片控制输出电压的设计架构。下面我们就从输入端开始一一了解各元器件。
输入端一览。
延时保险丝特写,规格为2A 250V。
NTC浪涌抑制电阻用于抑制上电浪涌电流。
共模电感外套热缩管保护,用于滤除EMI干扰。
输入端ABS210整流桥特写。
PCB板侧面一览。
两颗高压滤波电解电容来自KSJ双嘉富,规格均为400V 22μF。
工字电感特写,外套热缩管。
PCB板另一侧一览,设有供电电容和变压器。
PWM主控芯片供电电容也是来自双嘉富。
其规格为50V 10μF。
PWM主控芯片采用硅动力SP6639HF,这是一颗电流模式PWM控制芯片,内置功率MOSFET,使用 SOP8无铅封装,用于功率在27W以内的方案。
硅动力SP6639HF资料信息。
变压器特写,顶部喷码有产品型号和磁芯规格。
输出端一览,设有滤波电容和同步整流MOS管等器件。
亿光EL 357N光耦,横跨在初级和次级之间,用于初级次级通信,反馈调节输出电压。
Y电容来自STE松田电子,用于输出抗干扰。
硅动力SP6510是一颗高性能的开关电源次级侧同步整流控制电路。在低压大电流开关电源应用中, 轻松满足6级能效,是理想的超低导通压降整流器件的解决方案。芯片可支持高达150kHz的开关频率应用,并且支持 CCM/QR/DCM等开关电源工作模式应用。
其极低导通压降产生的损耗远小于肖特基二极管的导通损耗,极大提高了系统的转换效率,大幅降低了整流器件的温度。高达1A的峰值电流驱动能力可确保快速开通和关断外部的大电流MOSFET器件,获得优异的转换效能,输出电压钳位功能使得高供电电压下栅极仍然安全可靠。
硅动力SP6510资料信息。
次级同步整流MOS,丝印P08N110。
输出滤波电解电容来自双嘉富。
其规格为16V 1000μF。
输出滤波固态电容规格为16V 470μF。
输出小板背面设有一颗协议芯片。
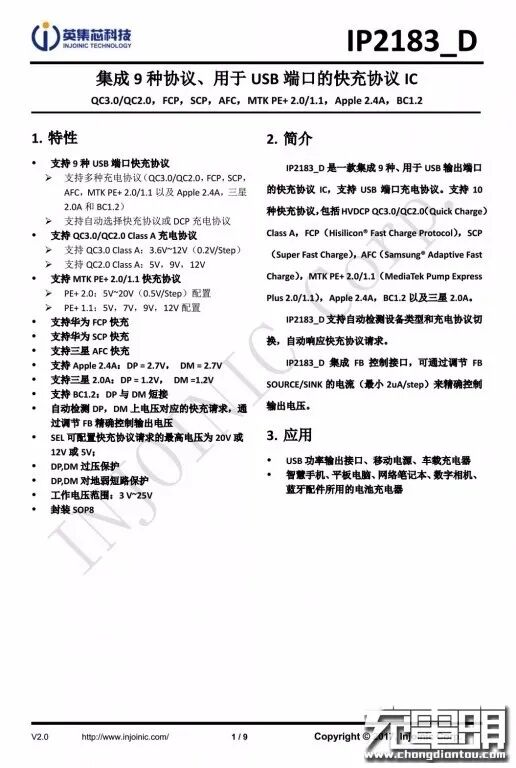
协议芯片来自英集芯,型号IP2183。该芯片支持QC3.0、QC2.0、FCP、AFC、SCP、MTK PE+ 2.0/1.1等多种快充协议以及Apple 2.4A、三星 2A、BC1.2充电协议。
英集芯IP2183详细规格资料。充电头网了解到,英集芯的快充芯片此前已被诺基亚7原装充电器、小米9手机27W原装充电器、京东京造18W USB PD充电器、华为CP07迷你移动电源、公牛移动电源等多款产品采用,并获得市场高度认可。
另一面焊接USB-A母座,过孔焊接。
全部拆解完毕,来张全家福。
充电头网拆解总结
华科隆这款单A口22.5W快充充电器机身洁白光滑,正背面设有小凹面,方便插拔使用,配备固定式插脚,满足日常充电使用。USB-A口支持QC2.0/3.0、AFC、SCP多个快充协议,兼容性好,如今华为手机国内市场份额牢牢占据第一位,用户群体庞大,这款充电器就能很好满足各种款式华为手机日常快充需求。
充电头网通过拆解发现,这款充电器开关电源采用硅动力SP6639HF+SP6510方案,具有转换效率高、发热低、多重保护等特点,输出端采用英集芯IP2183协议芯片控制电压输出。输入端采用金属弹片接触式通电,输出端USB-A母座焊接在小板上,变压器周围打胶处理,初次级之间设有隔离板。
温馨提示
充电头网
以下热门话题可以点击蓝字了解,也可以在充电头网微信后台回复如下关键词获取专题
「技术专题」
USB PD、QC、VOOC、DFH、Qi、GaN、POWER-Z
「拆解汇总」
1000篇拆解、无线充拆解、充电器拆解、移动电源拆解、车充拆解、充电盒拆解、氮化镓快充拆解、100W充电器拆解、100W充电宝拆解、手机快充拆解、18W PD快充拆解、20W PD快充拆解、大功率无线充拆解
「优质资源」
充电器工厂、氮化镓快充工厂、快充芯片、电源芯片、升降压芯片(充电宝)、升降压芯片(车充)、多口快充芯片、充电宝协议芯片、无线充芯片、充电盒芯片(有线)、充电盒芯片(无线)、户外电源、氮化镓快充、20W PD快充、30W PD快充
「原厂资源」
英集芯、智融、南芯、东科、芯茂微、茂睿芯、硅动力、环球、美思迪赛、富满-云矽、亚成微、英诺赛科、纳微、威兆、诺威、MDD、永铭、云星、科尼盛、特锐祥、美芯晟、伏达、贝兰德、微源
「快充工厂」
「品牌专区」
苹果、华为、小米、OPPO、vivo、荣耀、三星、mophie、ANKER、紫米、倍思、绿联、CHOETECH、ZENDURE
「展会报道」
USB PD亚洲展、无线充亚洲展、果粉嘉年华、香港展、AirFuel无线充电大会、CES展会
商务合作联系:info@chongdiantou.com