苹果iPhone 12系列手机的发布让无线充电市场开始回暖,最新的MagSafe无线充电技术在刷新用户认知、提升使用体验的同时,也对推动无线充电技术的普及起到了重要作用,给产业链的发展带来极大利好。
为了配合iPhone 12的磁吸无线充电功能,苹果官方推出了MagSafe无线充电器,最大充电功率15W,充电头网第一时间对其进行了拆解并分享了IC级的拆解报告。同时,自苹果宣布iPhone 12支持磁吸无线充电技术以来,市面上第三方的磁吸无线充电配件就如同雨后春笋一般,迅速涌现。
目前市面大部分第三方MagSafe磁吸无线充电器的售价基本都在百元以内,相比苹果原装MagSafe无线充电器高达329元的官方售价,极具吸引力。第三方MagSafe无线充电器做工怎么样?能不能买?这应该也是让很多iPhone 12用户的感到疑惑的地方。
为此,充电头网特地从拼多多随机下单了5款第三方MagSafe磁吸无线充电器,下面就拆解看看其内部用料怎么样。
一、白牌MagSafe无线充电器A
这款MagSafe无线充电器为白色包装盒,正面印有产品外观图以及MAGNET WIRELESS CHARGER字样,没有品牌标识。
包装盒背面的参数也很简单,没有厂商信息,通过图片提示用户需要使用20W PD快充充电器供电。
这款磁吸无线充电器包装较为简单,线缆收纳使用束线带简易捆扎,线材的弯折部分也可以看到明显的褶皱,采用USB-C接口取电,无线充主体部分和苹果原装相比略厚,金属边框略窄。
正面白色面板上白贴有一层防刮花的保护膜。
一体铝合金底座,表面阳极氧化和磨砂处理,手感还不错,整个无线充电器机身上没有参数信息,实际体验中能够正常与iPhone 12吸附。
支持iPhone 12手机弹窗提示。
可以为iPhone 12正常无线充电,使用ChargerLAB POWER-Z KM001C测得输入端电压约为9V,电流0.6A,功率约为5.45W。
继续拆开USB-C接口,正面一览。
USB-C接口背面一览。
无线充电器正面盖板直接使用双面胶与主题贴合,拆解比较容易。无线充主体部分居中为线圈和隔磁片,外围是一圈磁铁,由36块小磁铁组成。
居中的无线充线圈、隔磁片以及发射板可以轻松取出,隔磁片背面有双面胶与PCB板贴合,外侧的磁铁使用胶水固定在外壳上。
使用内侧小、外侧大的磁铁。
由于是铝合金外壳,所以PCB板上的接线焊点处均贴有绝缘胶带,芯片部分注有硅胶,帮助散热。
接线的焊点圆润饱满,整个PCB板的设计较为简洁,谐振电容为四颗NPO并联,旁边PCB镂空处理该,支持替换CBB电容。
清除硅胶之后发现,无线充电主控芯片为贝兰德D9200,这是一款无线功率发送器控制器,集成了符合Qi标准或专有5V/9V发送器所需的所有控制。其支持多种Qi指定的A型功率发射器设计,包括A11/A28;配备了动态电源锁(DPL),增强用户体验;支持异物检测(FOD);采用耐热增强型3mm x 3mm,20引脚QFN封装。
贝兰德D9200资料信息。
与贝兰德D9200搭配使用的是一款贝兰德的智能全桥芯片D9015。该芯片内置全桥功率级,5V同步整流降压转换器,3.3V LDO,可以为控制器和其他外部设备供电,D9015集成功率级可以提供5V供电,减少外围元件数量,提供更多功能。
贝兰德D9015详细规格资料。
全部拆解完毕。
二、白牌MagSafe磁吸无线充电器B
这款磁吸无线充电器包装盒同样是白色基调,形状方正,正面印有产品外观图和MagSafe Charger,但是没有品牌logo,中性包装,设计十分简洁。
包装背面是产品名称、规格参数、使用简图和认证等信息,与苹果原装的包装有几分相似之处。
内部也是苹果包装的风格。
产品自带USB-C输入线缆,线头塑料壳亮面设计,两侧圆润。
无线充电板底部以及边缘采用一体式铝合金外壳设计,线缆和充电板交界处做了抗弯折处理。顶面采用塑料板,表面光滑具有类肤手感。乍一看和苹果MagSafe Charger很相似。
将无线充电板放在iPhone 12背面中心即可进行无线充电,吸附相当牢固。
支持iPhone 12手机弹窗动画提示。
使用ChargerLAB POWER-Z KM001C实测充电输入电压8.98V,电流1.09A,功率约为9.75W,按转换效率计算,进入了苹果7.5W无线充电器模式。
内部PCB板上丝印有D+、D-等字样,两端焊接针脚和线芯。
小板另一面一览,焊接了一颗电容。
将充电板拆开,内部设有塑料壳进行隔离绝缘,中间镂空出PCB板形状镂空槽降低厚度。PCB板使用双面胶粘贴在线圈背面。
将塑料壳拆下,铝合金外壳上还贴有绝缘塑料胶。
机身边缘凹槽嵌入磁铁吸附手机。
边缘凹槽内一共安置了七个小磁铁。
无线充电主控PCB板非常小,与外形与苹果原装MagSafe无线充电相似,上面仅有两颗芯片,元器件布局紧凑。
PCB板上的无线充电主控芯片和智能全桥芯片分别来自芯狼电子和南芯半导体,谐振电容采用三颗白色NPO电容并联。
PCB板背面一览,标注了焊点功能,无线充电板同时支持QC和PD电压申请,实际上只连接了一个CC脚,通过PD申请电压。
芯狼XL1501的无线充电主控IC,负责电压申请和无线充电驱动信号输出。该芯片支持Type-C接口通信升级,支持PD、AFC、QC通信协议,完善的工作保护系统,具有低成本、超低工作温度、超高工作效率等特点。
芯狼XL1501规格资料。
南芯半导体15W高集成、高效率全桥无线功率发送端芯片SC5002,内部集成MOS驱动器和全桥MOS,内置5V200mA开关降压稳压器,内部集成电压和电流解调,集成高精度电流检测,支持多重保护功能。
南芯SC5002规格资料。
无线充电线圈特写,使用多股细漆包线绕制。
全部拆解完毕,来张全家福。
三、白牌MagSafe无线充电器C
包装盒正面设有产品外观图和MagSafe Charger名称,设计十分简洁。
盒子背面是产品名称、规格参数、使用简图和CE认证等信息,与上一款基本一致。
除了无线充电器外,盒子内还附带有使用说明书,苹果原装无线充电器的包装风格,只是略为简陋。
产品自带USB-C输入线缆,使用卷尺测得线缆长度约为1米,USB-C线头贴有防刮塑料膜。
充电板底部以及边缘采用一体式铝合金外壳设计,顶面采用塑料板,表面光滑。整体外观设计和苹果原装MagSafe磁吸无线充电器很像。
铝合金外壳表面喷砂处理,充电板整体扁平光滑,没有参数。
将无线充电板放在iPhone 12背面中心即可进行无线充电,吸附比较牢固。
支持iPhone 12手机动画弹窗提示。
将线头塑料壳拆开,内部注塑保护。
五根线芯和PCB板焊接,焊点饱满。
小板另一面一览,整个线头直通设计。
将充电板顶面塑料板撕下,整个内槽基本被线圈占据。
线圈下面是PCB板,板子和线芯以及线圈焊接处贴有高温胶带绝缘,此外两颗芯片涂胶固定到铝合金外壳上散热。
机身边缘凹槽嵌入磁铁,并使用铁环固定保护。
将边缘机身壳切割开取出磁铁,一共8片小磁铁组成磁环。
PCB板正面一览,将导热胶清理掉发现两颗芯片是贝兰德D9200和D9015;谐振电容采用四颗白色NPO电容并联。
PCB板另一面一览,板子采用单面放置元件。
无线充电主控芯片为贝兰德D9200,芯片性能在上文中已有介绍,这里不再赘述。
无线充电输出PowerStage芯片为贝兰德D9015,上文中同样有该芯片的详细介绍。
无线充电线圈特写,使用多股细漆包线绕制。
全部拆解完毕,来张全家福。
四、白牌MageSaf无线充电器D
这款产品名叫Magnetic Wireless Charger,包装盒正面印有产品外观图,设计简洁。
内部采用塑料盒托盘对产品进行固定保护,除了无线充电器外,还附有说明书。
这款磁吸无线充电器外观与苹果原装MagSafe磁吸无线充电器极为相似,自带USB-C输入线缆,充电板外壳由一体式铝合金外壳和顶面采用塑料板组成,机身扁平光滑。
采用USB-C作为取电接口,自带线缆长度约1米。
将无线充电板放在iPhone 12背面中心即可进行无线充电,可以正常吸附。
无线充电时,支持iPhone 12手机动画弹窗提示。
使用ChargerLAB POWER-Z KM001C实测充电输入电压5.07V,电流0.95A,功率约为4.83W。也就是说虽出现动画提示,但实际上并没有进行MagSafe 15W无线充电。
将USB-C线头塑料壳拆开,内部注塑保护。
线头PCB板和线芯焊接牢固。
小板另一面一览,整个线头采用直通设计。
将充电板顶面塑料板撕开,线圈通过双面胶和塑料板粘贴在一起,外围有塑料圈,用来将线圈和电路板进行隔离固定。
PCB板另一面一览,电路板采用单面放置元件。
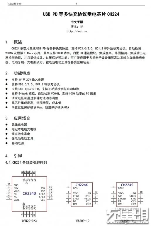
USB PD受电协议芯片来自WCH沁恒,型号CH224K,内部集成PD3.0/2.0,BC1.2等快充协议,自动检测VCONN和模拟E-Mark芯片,最高支持100W功率,内置PD通讯模块,外围元件简单。内部还集成输出电压检测,支持过热过压保护功能。
沁恒 CH224K 详细资料。
无线充电SOC特写,丝印5HB01,内部集成完整的无线充全部电路,芯片内包括无线充电主控,解调电路,MOS驱动和MOS管H桥,集成度非常高。
谐振电容特写,四颗并联。
铝合金机身壳边缘设有凹槽,凹槽内嵌入铁片和磁铁。
机身边缘一共设有3块铁块和6块小磁铁,磁铁其中一头均涂有颜料,标注NS极。
全部拆解完毕,来张全家福。
五、WIK DESIGN magSafe无线充电器E
这款MagSafe磁吸无线充电器是一款品牌的,此前充电头网也拆解过他们家的20W PD快充。包装盒正面印有产品外观图片,并贴着15W标签。
包装盒背面是产品相关的参数信息。
包装盒内的产品采用塑料内衬固定。
无线充电器本体采用一体铝合金底座,正面为白色面板,铝合金边框比较窄,自带取电线缆,连接铝合金底座的位置有抗弯折处理。
铝合金底座背面丝印有产品的相关参数。型号:OJD-63;输入:5V3A、9V2.22A;输出:5W、7.5W、10W、15W,有RoHS、FCC、CE等认证,底部印有品牌标识。
无线充电器可以与iPhone 12磁吸正常吸附。
在无线充电时,iPhone 12会有动画弹窗提示。
使用ChargerLAB POWER-Z KM001C测试该无线充电器给iPhone 12充电器,电压9V,电流0.57A,输入功率约为5.2W。
切开USB-C接口。
正面有一颗贴片电容。
背面是五根接线焊脚。
从无线充正面打开面板,白色面板使用双面胶与铝合金外壳贴合。
线圈居中,外围是磁铁,铝合金外壳边缘设有凹槽,可与磁铁直接匹配,一共使用了6款弧形磁铁。
隔磁片背面用双面胶与PCB板贴合。
PCB背面贴有整块绝缘胶,功率芯片处镂空,并打上了导热硅胶。
PCB板上用了两颗贝兰德的芯片,一颗作为主控,另一颗为智能全桥。
贝兰德D9200无线充电主控芯片,上文中已有两款产品采用。
智能全桥芯片为贝兰德D9015,功能不再赘述。
谐振电容采用四颗NPO并联。
全部拆解完毕。
充电头网总结
苹果iPhone 12上市以来,20W PD快充和磁吸无线充就成为市场上最受欢迎的配件,自然也就不乏山寨、盗版配件。不过与20W 快充不同的是,磁吸无线充电器没有涉及AC-DC开关电源转换,一般不会对用户的人身安全造成潜在威胁。
充电头网从拼多多下单购买的这5款磁吸无线充电器来自5家不同的店铺,产品售价在50-80元之间,最贵的一款售价也仅相当于苹果原装MagSafe的四分之一,价格方面十分诱人。这5款磁吸无线充电器在外观方面基本与苹果原装MagSafe保持一致,其中有三款的相似度还特别高,对普通消费者具有一定迷惑性。
在拆解过程中充电头网发现,这5款磁吸无线充电器的主控PCB板和线圈均进行定制化设计,支持iPhone 12弹窗动画;内置高集成芯片方案,省去了USB-C接口处的升压电路。其中4款产品采用了市场常见且成熟的MCU主控+智能全桥的方案,稳定性具有一定保证;另有一款产品更是采用了集成度更高的SOC单芯片设计方案,集成度高也带来了低成本的优势。
由于苹果目前尚未开放15W无线快充协议,所以虽然这5款磁吸无线充电都支持弹窗提示,但iPhone 12手机实际只能5W或者7.5W充电,无法达到原装充电器的快充效果。如果不介意无线充电速度的话,可以考虑入手第三方磁吸无线充电器。
温馨提示
充电头网
以下热门话题可以点击蓝字了解,也可以在充电头网微信后台回复如下关键词获取专题
「技术专题」
USB PD、QC、VOOC、DFH、Qi、GaN、POWER-Z
「拆解汇总」
1000篇拆解、无线充拆解、充电器拆解、移动电源拆解、车充拆解、充电盒拆解、氮化镓快充拆解、100W充电器拆解、100W充电宝拆解、手机快充拆解、18W PD快充拆解、20W PD快充拆解、大功率无线充拆解
「优质资源」
充电器工厂、氮化镓快充工厂、快充芯片、电源芯片、升降压芯片(充电宝)、升降压芯片(车充)、多口快充芯片、充电宝协议芯片、无线充芯片、充电盒芯片(有线)、充电盒芯片(无线)、户外电源、氮化镓快充、20W PD快充、30W PD快充
「原厂资源」
英集芯、智融、南芯、东科、芯茂微、茂睿芯、硅动力、环球、美思迪赛、富满-云矽、亚成微、诚芯微、英诺赛科、纳微、威兆、诺威、MDD、永铭、云星、科尼盛、特锐祥、美芯晟、伏达、贝兰德、微源
「快充工厂」
「品牌专区」
苹果、华为、小米、OPPO、vivo、荣耀、三星、mophie、ANKER、紫米、倍思、绿联、CHOETECH、ZENDURE
「展会报道」
USB PD亚洲展、无线充亚洲展、果粉嘉年华、香港展、AirFuel无线充电大会、CES展会
商务合作联系:info@chongdiantou.com