面对苹果多款iPhone手机不再标配充电器,数以百计的第三方品牌纷纷推出20W充电器,填补巨大的市场空缺。近期深圳市闪魔数码科技有限公司也推出了一款20W快充充电器,产品造型十分经典,性能方面,除了支持iPhone 12快充之外,还可兼容市面上多个主流的充电协议。下面充电头网就对这款充电器进行详细拆解,看看其设计做工如何。
一、闪魔20W充电器外观
闪魔这款20W充电器采用PC阻燃材质白色外壳,腰身钢琴烤漆处理,各面之间过渡圆润,机身正面中心设有SMARTDEVIL品牌,设计简洁。
输入端外壳上标注有充电器参数信息
型号:FJ-SW618HG20C
输入:100-240V~ 50/60Hz 0.6A
输出:5V3A、9V2.22A、12V1.67A
监制商:深圳市闪魔数码科技有限公司
制造商:惠州市福佳电器科技有限公司
产品已经通过了3C认证。
此外配备固定式国标插脚。
输出顶面内凹,中心设有一个USB-C接口,黑色胶芯不露铜。
使用游标卡尺实测充电器机身长度为48.74mm。
宽度为45.11mm。
厚度为25.5mm。
和苹果20W充电器大小直观对比,闪魔这款要宽一些,也更扁一些。
拿在手上的直观感受。
充电器净重约为53g。
使用ChargerLAB POWER-Z KT002检测USB-C口输出协议,显示支持Apple 2.4A、Samsung 5V2A、DCP协议,以及QC2.0/3.0、AFC、FCP、SCP、PE2.0和PD3.0快充协议。
此外PDO报文显示USB-C接口还具备5V3A、9V2.22A、12V1.67A三组固定电压档位。
二、闪魔20W充电器拆解
将输入端外壳拆开,插脚和金属片接触通电。
机身壳两侧设有凹槽,用来固定PCB板。
PCB板正面一览,变压器和电容等器件打胶固定,初次级之间设有隔离板,USB-C母座使用协议小板垂直焊接。
PCB板背面一览,背面设有整流桥、主控芯片、光耦和次级同步整流芯片,初次级之间设有镂空槽放置隔离板。
通过对PCB板电路观察发现,闪魔20W PD快充充电器采用了开关电源宽范围输出,协议芯片通过光耦反馈控制输出电压的典型架构。下面我们就从输入端开始一一了解各元器件。
输入端一览,元器件之间涂胶固定。
延时保险丝规格为2A 250V。
NTC浪涌抑制电阻,用于抑制上电浪涌电流。
ABS210整流桥特写。
PCB板侧面设有工字电感和两颗高压滤波电解电容。
工字电感外套热缩管保护。
其中一颗高压滤波电解电容来自承兴,规格为400V 15μF。
另一颗来自奥凯普,规格同样是400V 15μF。
PCB板另一侧一览。
PWM主控芯片供电电容规格为50V 10μF。
PWM主控芯片特写,丝印2393BN。
初级开关MOS管特写,丝印4N70DS。
变压器特写,顶部贴有信息贴纸。
亿光EL 357N光耦,横跨在初次级之间,用于初级次级通信,反馈输出电压。
输出端一览。
输出抗干扰蓝色Y电容特写。
芯茂微的高性能副边同步整流驱动芯片LP20R100S,这款芯片适用于AC-DC的同步整流应用,适用于正激系统和反激系统,此外支持DCM,BCM,QR,和CCM多种工作模式,耐压100V,芯片内集成VCC供电。
芯茂微LP20R100S资料信息。
同步整流输出滤波电解电容来自承兴,规格为16V 330μF。
同步整流输出滤波固态电容来自钰邦,规格为16V 680μF。
输出端小板正面设有协议芯片和USB Type-C母座。
另一面设有输出VBUS开关管和输出电流取样电阻。
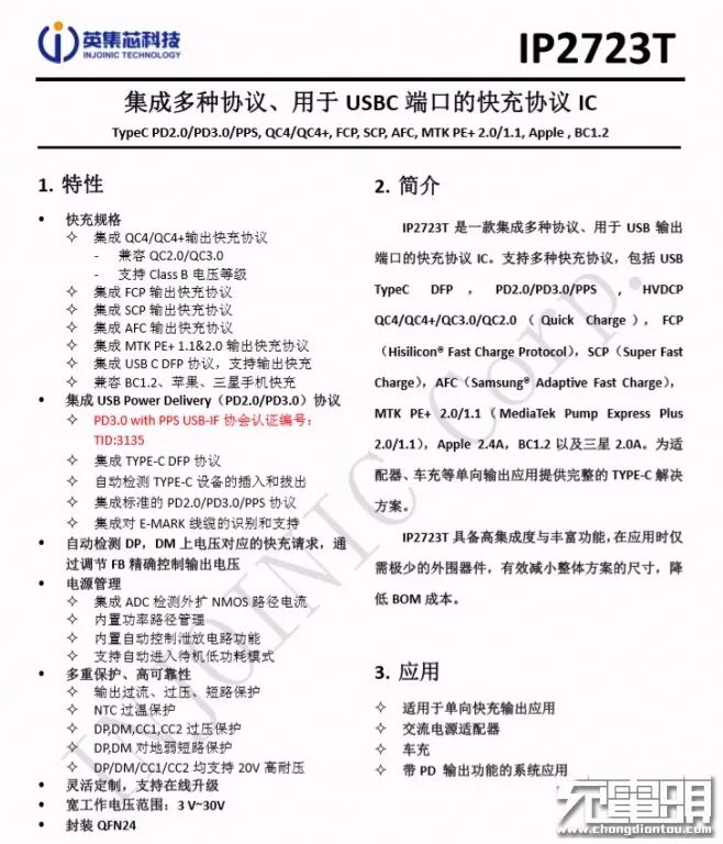
USB PD协议芯片采用英集芯IP2723T。该芯片已通过USB IF协会PD3.0 PPS认证,是一款集成多种协议、用于USB输出端口的快充协议IC。支持多种快充协议,包括USB TypeC DFP、PD2.0/3.0、PPS 、HVDCP QC4、QC4+、QC3.0/2.0、FCP、SCP、AFC、MTK PE+ 2.0/1.1、Apple 2.4A、BC1.2以及三星2.0A。为适配器、车充等单向输出应用提供完整的TYPE-C解决方案。
此外IP2723T具备高集成度与丰富功能,在应用时仅需极少的外围器件,有效减小整体方案的尺寸,降低BOM成本。
充电头网拆解了解到,采用英集芯IP2723T的产品还有麦多多20W迷你PD快充、华科隆20W PD快充充电器、摩米士65W 2C1A氮化镓快充充电器、努比亚65W USB PD氮化镓充电器、努比亚1A1C 45W氘锋氮化镓快速充电器,此外英集芯快充芯片还可用于车充、移动电源、适配器等各种充电领域,并被小米、京东京造、华为、三星、特斯拉等知名品牌的百余款产品采用。
输出VBUS开关管特写,芯电元 PED3016M,耐压30V,适用于DC转换器等应用。
芯电元 PED3016M 详细资料。
USB-C母座特写,过孔焊接,黑色胶芯不露铜。
全部拆解完毕,来张全家福。
充电头网拆解总结
闪魔20W PD快充充电器采用直面板造型设计,腰身钢琴烤漆处理,输入端配备固定式插脚,输出顶面磨砂且内凹,怎么看都非常典型。USB-C口支持Apple 2.4A、QC、AFC、FCP、SCP、PE2.0和PD3.0协议,还具备5V3A、9V2.22A、12V1.67A三组固定电压档位,可以满足包括iPhone在内的各大品牌手机充电需求。
充电头网拆解发现,这款充电器PCB板空间充裕,各元器件之间有着良好的间隔,不易积热,输出端采用协议小板垂直焊接。此外充电器采用了芯茂微高集成高性能同步整流芯片LP20R100S,以及英集芯IP2723T协议芯片,该芯片不仅通过了USB IF协会PD3.0 PPS认证,而且在应用时仅需极少的外围器件,有效减小整体方案的尺寸,降低BOM成本。
以下热门话题可以点击蓝字了解,也可以在充电头网微信后台回复如下关键词获取专题
「技术专题」
USB PD、QC、VOOC、DFH、Qi、GaN、POWER-Z
「拆解汇总」
1000篇拆解、无线充拆解、充电器拆解、移动电源拆解、车充拆解、充电盒拆解、氮化镓快充拆解、100W充电器拆解、100W充电宝拆解、手机快充拆解、18W PD快充拆解、20W PD快充拆解、大功率无线充拆解
「优质资源」
充电器工厂、氮化镓快充工厂、快充芯片、电源芯片、升降压芯片(充电宝)、升降压芯片(车充)、多口快充芯片、充电宝协议芯片、无线充芯片、充电盒芯片(有线)、充电盒芯片(无线)、户外电源、氮化镓快充、20W PD快充、30W PD快充
「原厂资源」
英集芯、智融、南芯、东科、芯茂微、茂睿芯、硅动力、环球、美思迪赛、富满-云矽、亚成微、诚芯微、英诺赛科、纳微、威兆、诺威、MDD、永铭、云星、科尼盛、特锐祥、美芯晟、伏达、贝兰德、微源
「快充工厂」
「品牌专区」
苹果、华为、小米、OPPO、vivo、荣耀、三星、mophie、ANKER、紫米、倍思、绿联、CHOETECH、ZENDURE
「展会报道」
USB PD亚洲展、无线充亚洲展、果粉嘉年华、香港展、AirFuel无线充电大会、CES展会
商务合作联系:info@chongdiantou.com