近期3C数码品牌之一PISEN品胜也推出了一款20W PD快充充电器,其采用直面板造型设计,机身光滑洁白,输入端配备固定式插脚,支持市面上多个主流快充协议,还具备PPS电压档位,可以更好的满足iPhone新老机型快充需求。下面充电头网就对其进行拆解,看看产品用料设计如何。
一、品胜20W充电器外观
黑色包装盒搭配白色充电器外观图,非常突出,此外正面还印有PISEN品牌、充电器名称和20W PD3.0输出以及阻燃外壳内置多重保护的特性标识。
盒子顶部带有挂钩,方便产品进行展卖。
包装盒背面印有充电器参数、商家信息以及产品特性描述。
包装打开一览,充电器放置在塑料盒凹槽里进行固定保护。
品胜20W PD快充充电器采用PC阻燃材质白色外壳,腰身亮面设计,且各面之间过渡圆润,输入输出的外壳磨砂处理。
机身正面印有PISEN品牌logo和20W快充字样。
输入端配备固定式国标插脚。
输入端外壳上印有充电器规格参数信息
型号:TS-C135
输入:100-240V~ 50/60Hz 0.5A
输出:5V3A、9V2.22A、12V1.5A
总输出:20W Max
制造商:广东品胜电子股份有限公司
产品已经通过了3C认证。
输出顶面内凹设计,中心位置设有一个USB-C接口,黄色胶芯,接口下方是20W字样。
使用游标卡尺实测充电器机身长度为47.66mm。
宽度为37.75mm。
厚度为27.56mm。
和苹果20W充电器大小直观对比,品胜这款充电器体型要修长一些。
充电器拿在手上的直观感受。
净重约为49g。
使用ChargerLAB POWER-Z KT002检测USB-C口的输出协议,显示支持Apple 2.4A、Samsung 5V2A、DCP协议,以及QC2.0/3.0、AFC、FCP、SCP、MTK PE+2.0、PD3.0和PPS多个快充协议。
此外PDO报文显示USB-C接口还具备5V3A、9V2.22A、12V1.5A三组固定电压档位,以及5-11V1.5A一组PPS电压档位。
二、品胜20W充电器拆解
将输入端外壳拆开,边缘采用超声波焊接封装,插脚和输入端金属片接触通电。
将充电器取出,输出端USB母座焊接在小板上,下面使用排针连接支撑,初次级之间设有白色隔离板。
PCB板正面一览,变压器及其周围元器件打胶加固。
PCB板背面一览,白色光耦横跨在初次级之间。
通过对PCB板正背面电路观察发现,品胜20W USB PD快充充电器采用开关电源宽范围输出,由协议芯片通过光耦控制输出电压的设计架构。下面就由输入端开始为大家一一介绍这款产品的用料。
输入端一览。
保险丝外套热缩管保护。
绿色NTC浪涌抑制电阻,用于抑制上电浪涌电流。
安规X电容特写。
输入端ABS210A整流桥。
PCB板侧面设有两颗高压滤波电解电容以及工字电感。
两颗高压滤波电解电容规格均为400V 15μF,来自东莞KT凯特电容有限公司。
工字电感外套热缩管。
PCB板另一侧一览,设有供电电容、变压器、Y电容和同步整流输出滤波固态电容。
PWM主控芯片供电电容特写,规格为50V 10μF。
PWM主控芯片PN8161来自Chipown芯朋微。该芯片内部集成了准谐振工作的电流模式控制器和功率MOSFET,专用于高性能、外围元器件精简的交直流转换开关电源。该芯片提供了极为全面和性能优异的智能化保护功能,包括输出过压保护、逐周期过流保护、过载保护、软启动功能。
PN8161通过QR-PWM、QR-PFM、Burst-mode的三种模式混合调制技术和特殊器件低功耗结构技术实现了超低的待机功耗、全电压范围下的最佳效率。频率调制技术和SoftDriver技术充分保证良好的EMI表现。
充电头网了解到,采用该芯片的产品还有倍思18W USB PD快充充电器、飞小二18W USB PD快充充电器、Mcdodo 18W USB PD PPS快充充电器、阿里巴巴20周年限量纪念版天猫精灵CCL原装充电器、古石科技18W USB PD充电器等。
变压器特写,顶部贴有信息标签。
CT 1018光耦,用于初级次级通信,反馈输出电压。
输出抗干扰蓝色Y电容。
和PWM主控芯片搭配的是芯朋微PN8307H次级同步整流芯片。PN8307H内置同步整流控制器及高雪崩能力功率MOSFET,用于在高性能AC/DC反激系统中替代次级整流肖特基二极管,导通压降极低的功率MOSFET可以提高电流输出能力,降低温升,提升转换效率,使得系统效率可以满足6级能效的标准,并留有足够的裕量。
Chipown芯朋微PN8307H内置12mΩ60V耐压同步整流管,适用3.6V-20V常用适配器输出,适用于QC3.0适配器及其他固定电压输出的适配器。该芯片还集成了极为全面的辅助功能,包含输出欠压保护、防误开启、最小导通时间等功能,同时外围元件非常精简。
芯朋PN8307H详细参数资料。
同步整流输出滤波固态电容,规格为16V 820μF。
输出端一览。
将小板拆下,背面设有协议芯片和电流检测电阻。
正面设有USB母座和输出VBUS开关管。
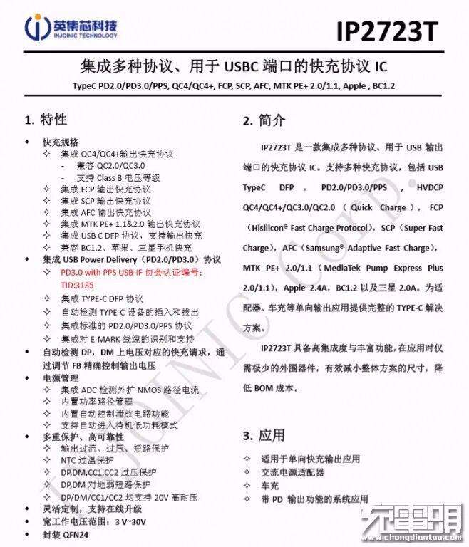
USB PD协议芯片采用英集芯IP2723T。该芯片已通过USB IF协会PD3.0 PPS认证,TID:3135。是一款集成多种协议、用于USB输出端口的快充协议IC。支持多种快充协议,包括USB TypeC DFP、PD2.0/3.0、PPS 、HVDCP QC4、QC4+、QC3.0/2.0、FCP、SCP、AFC、MTK PE+ 2.0/1.1、Apple 2.4A、BC1.2以及三星2.0A。为适配器、车充等单向输出应用提供完整的TYPE-C解决方案。
此外IP2723T具备高集成度与丰富功能,在应用时仅需极少的外围器件,有效减小整体方案的尺寸,降低BOM成本。
英集芯IP2723T资料信息。
充电头网拆解了解到,采用英集芯IP2723T的产品还有麦多多20W迷你PD快充、华科隆20W PD快充充电器、摩米士65W 2C1A氮化镓快充充电器、努比亚65W USB PD氮化镓充电器、努比亚1A1C 45W氘锋氮化镓快速充电器,此外英集芯快充芯片还可用于车充、移动电源、适配器等各种充电领域,并被小米、京东京造、华为、三星、特斯拉等知名品牌的百余款产品采用。
输出VBUS开关采用锐骏半导体RU3030M2,NMOS,耐压30V。
锐骏 RU3030M2 详细资料信息。
USB-C母座特写,过孔焊接,黄色胶芯不露铜。
全部拆解完毕,来张全家福。
充电头网拆解总结
品胜20W PD快充充电器采用典型的直面板造型设计,机身洁白光滑,并设有PISEN品牌logo和20W标识,增加辨识度,此外输入端配备的是固定式插脚。充电器支持QC、AFC、FCP、SCP、PE2.0、PD3.0和PPS多个快充协议,具备5V3A、9V2.22A、12V1.5A、5-11V1.5A电压档位,整体兼容性广泛,可满足多数品牌手机日常快充需求。
充电头网拆解了解到,充电器采用黑色PCB板,输入端采用金属片接触式通电,输出端USB母座使用小板焊接,初次级之间设有隔离板,变压器电容等元器件打胶加固。用料方面,充电器AC-DC降压部分采用芯朋微PN8161+PN8307H极简主流快充方案,此外由英集芯IP2723T进行协议识别输出所需电压,该芯片也通过了USB IF协会PD3.0 PPS认证,充电器整体用料扎实。
以下热门话题可以点击蓝字了解,也可以在充电头网微信后台回复如下关键词获取专题
「技术专题」
USB PD、QC、VOOC、DFH、Qi、GaN、POWER-Z
「拆解汇总」
1000篇拆解、无线充拆解、充电器拆解、移动电源拆解、车充拆解、充电盒拆解、氮化镓快充拆解、100W充电器拆解、100W充电宝拆解、手机快充拆解、18W PD快充拆解、20W PD快充拆解、大功率无线充拆解
「优质资源」
充电器工厂、氮化镓快充工厂、快充芯片、电源芯片、升降压芯片(充电宝)、升降压芯片(车充)、多口快充芯片、充电宝协议芯片、无线充芯片、充电盒芯片(有线)、充电盒芯片(无线)、户外电源、氮化镓快充、20W PD快充、30W PD快充
「原厂资源」
英集芯、智融、南芯、东科、芯茂微、茂睿芯、硅动力、环球、美思迪赛、富满-云矽、亚成微、诚芯微、英诺赛科、纳微、威兆、诺威、MDD、永铭、云星、科尼盛、特锐祥、美芯晟、伏达、贝兰德、微源
「快充工厂」
「品牌专区」
苹果、华为、小米、OPPO、vivo、荣耀、三星、mophie、ANKER、紫米、倍思、绿联、CHOETECH、ZENDURE
「展会报道」
USB PD亚洲展、无线充亚洲展、果粉嘉年华、香港展、AirFuel无线充电大会、CES展会
商务合作联系:info@chongdiantou.com