----- 充电头网拆解报告 第1661篇 -----
最近充电头网拿到了RAVPOWER睿能宝一款10000mAh移动电源,配备了Micro USB和1A1C三类接口,新老设备都能使用,并且都支持18W快充,无论是充电宝自身蓄电,还是拿来给手机等设备进行充电,速度都很快。下面我们就对这款产品进行拆解,看看用料做工如何。
一、RAVPOWER 10000mAh移动电源外观
包装盒设计简洁,正面左上角印有RAVPOWER品牌,中心是一个大大的R字母,下方是产品名称。
打开包装,移动电源外套防尘塑料袋。
包装内含移动电源、数据线、转接头、使用说明书和收纳袋。
移动电源支持USB-C/Micro USB输入,因此附带线缆是USB-A to Micro USB线,转接头是Micro USB to C。
移动电源采用PC材质外壳,表面磨砂处理。机身扁平,边缘以及四端过渡圆润。
顶面中心凹印RAVPOWER品牌
机身侧面配有电源键以及LED电量指示灯,亮蓝光。
机身背面印有移动电源参数。
产品型号:RP-PB173
电池种类:锂离子聚合物电池
电池容量:10000mAh/37Wh
额定容量:2400mAh/28.8Wh(12V1.5A)
输入:
USB-C:5V3A、9V2A
Micro USB:5V2A、9V2A
输出:
USB-A:5V3A、9V2A、12V1.5A
USB-C:5V3A、9V2A、12V1.5A
总输出:5V3A,15W Max
产品已经通过了CE、RoHS、PES认证。
输出端配有USB-C双向快充口、Micro USB输入接口以及USB-A快充输出口。
使用游标卡尺实测移动电源机身长度为142.91mm。
宽度为68.91mm。
厚度为15.69mm。
机身厚度和一元硬币直径直观对比。
净重约为212g。
使用ChargerLAB POWER-Z KT002检测USB-A口输出协议,显示支持Apple 2.4A、Samsung 5V2A、DCP协议,以及QC2.0/3.0、AFC、FCP快充协议。
另外使用KT002测得USB-C口支持Apple 2.4A、Samsung 5V2A、DCP协议,以及QC2.0/3.0、AFC、FCP、PD3.0快充协议。
此外PDO报文显示C口还具备5V3A、9V2A、12V1.5A三组固定电压档位
二、RAVPOWER 10000mAh移动电源拆解
将机身壳拆开,边缘采用卡扣封装,电芯贴有缓冲泡棉进行固定保护。
PCB板使用螺丝固定。
拆掉螺丝取出PCB板和电芯,电芯另一面同样贴有保护泡棉。
电芯前端则包裹绝缘胶带保护。
侧面配有热敏电阻进行温度监控。
撕掉胶带,里面还有青稞绝缘纸,极耳填充泡棉,导线和镍片锡焊连接。
PCB板正面一览,左侧LED灯覆盖塑料块进行隔离防串光,中心电感打胶加固。
PCB板另一面比较简洁,设有以及保护MOS管。
经过对PCB板正背面电路观察分析发现,RAVPOWER这款移动电源采用一颗主控芯片进行升/降压转换实现三口快充输入/输出,下面我们来看看各元器件的信息。
Micro USB输入母座特写,过孔焊接。
8205保护管特写,用于Micro USB输入过流保护。
USB-C母座特写。
USB-C母座的切换保护开关管特写。
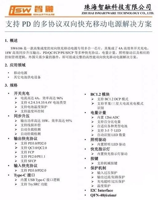
移动电源主控芯片采用智融SW6106,进行升降压实现电池充放电,另外也控制LED灯显示、温控等。SW6106内部集成多种协议和升降压开关管,集成了4A高效率开关充电,18W高效同步升压输出,PD/QC/FCP/PE/SFCP等多种快充协议,电量计量,照明驱动以及相应的控制管理逻辑,是一款高集成度的双向快充移动电源专用多合一芯片。
此外SW6106还支持边充边放,在单口工作时支持快充输入输出,多口工作时支持 5V 输入输出。外围只需少量的器件,即可组成完整的高性能双向快充移动电源解决方案。
充电头网了解到,采用智融SW6106芯片的产品还有南孚AirCharge无线快充充电宝、倍思USB PD无线充电移动电源、联想18W USB PD移动电源LS-PB-001、RAVPower 20000mAh MFi认证USB PD移动电源等。此外,智融的DC-DC芯片还可用于车充、充电器领域,目前已被数十款产品采用。
升降压电感特写,打黑白胶固定。
赛芯微XB8886A一体化锂电保护芯片,内部集成超低导阻MOS保护管,过流保护电流15A,满足绝大多数快充移动电源电池保护需求。
热敏电阻特写。
电芯特写,单块规格为5000mAh/18.5Wh/3.7V。
电源键特写,贴片焊接。
USB-A母座特写,沉板过孔焊接。
一颗10脚无标芯片,用于驱动LED数码管。
LED指示灯特写。
全部拆解完毕,来张全家福。
充电头网拆解总结
RAVPOWER 10000mAh 18W快充移动电源机身扁平,表面磨砂。配备了三类接口,因此附带了Micro USB线以及Type-C转接头,为消费者考虑周到。1A1C接口支持QC、AFC、FCP、PD3.0快充协议,具备5V3A、9V2A、12V1.5A三组常规电压档位,18W双向快充可以满足各类品牌手机日常快充需求。
充电头网通过拆解发现,移动电源内部电芯固定和绝缘保护措施到位,并配有热敏电阻进行温度监控,PCB板上电感打胶固定,设有赛芯微XB8886A一体化锂电保护芯片对电芯进行保护。此外主控芯片采用智融SW6106方案,该方案只需少量的器件,有效简化电路降低成本。
温馨提示
充电头网
以下热门话题可以点击蓝字了解,也可以在充电头网微信后台回复如下关键词获取专题
「技术专题」
GaN、SiC、LLC、USB PD、QC、VOOC、DFH、Qi、POWER-Z
「拆解汇总」
1500篇拆解、无线充拆解、PD充电器拆解、移动电源拆解、PD车充拆解、充电盒拆解、氮化镓快充拆解、100W充电器拆解、100W充电宝拆解、手机快充拆解、18W PD快充拆解、20W PD快充拆解、大功率无线充拆解、PD插线板拆解
「优质资源」
充电器工厂、氮化镓快充工厂、充电宝工厂、户外电源工厂、无线充工厂、快充芯片、电源芯片(内置MOS)、升降压芯片(充电宝)、升降压芯片(车充)、多口快充芯片、充电宝协议芯片、无线充芯片、充电盒芯片(有线)、充电盒芯片(无线)、快充电容、氮化镓快充、20W PD快充、30W PD快充
「原厂资源」
英集芯、智融、南芯、东科、芯茂微、茂睿芯、硅动力、环球、美思迪赛、富满-云矽、亚成微、诚芯微、必易、杰华特、沁恒、芯海、英诺赛科、纳微、威兆、微硕、诺威、MDD、丰宾、永铭、科尼盛、特锐祥、美芯晟、伏达、贝兰德、微源、芯仙方案
「快充工厂」
「品牌专区」
苹果、华为、小米、OPPO、vivo、荣耀、三星、mophie、ANKER、紫米、倍思、绿联、CHOETECH、ZENDURE、爱国者
「展会报道」
USB PD亚洲展、无线充亚洲展、果粉嘉年华、香港展、AirFuel无线充电大会、CES展会
商务合作联系:info@chongdiantou.com