----- 充电头网拆解报告 第1739篇 -----
近期MOVE SPEED移速推出了一款磁吸无线充移动电源,型号为C10,产品集无线充、20W快充、磁吸于一身设计,可谓亮点颇多,满足当下iPhone 12系列用户对磁吸充电、20W快充、便携小巧等功能充电宝的选购需求。另外产品除了有黑白经典款式外,还有绿色款,满足不同人群的喜好需求。
产品不仅能给iPhone 12系列进行无线充电,而且还附带磁吸,能够精准地对应充电感应区。同时还支持20W有线快充和华为22.5W超级快充,满足主流手机用户群体使用需求。下面充电头网就对这款充电宝进行详细拆解,看看产品做得如何。
一、移速磁吸无线充移动电源外观
包装盒蓝白配色,正面印有产品品牌、名称、功率以及外观图等,产品有白色、黑色和绿色三种款式。
背面印有产品使用场景以及参数等信息,下面我们以白色款为例进行拆解。
包装内含移动电源、数据线、使用说明书以及提示小卡片。数据线很短,适合充电宝使用。
三款配色充电宝实物一览。
充电宝采用PC材质塑料外壳,表面哑光边角过渡圆润,上手体验感很好。机身正面一侧印有MOVE SPEED品牌和22.5W Super Charger,上端设有亮银装饰板,整体颜值可谓相当高。
装饰板半透明,中心设有LED电量显示屏,可直观查看充电宝剩余电量。
另一面也印有产品品牌和名称,中心印有无线充区域标识,将手机对齐该区域即可进行无线充电。
机身一侧印有产品参数
型号:YSPBC10-22W
电池类型:锂聚合物电池
额定容量1:5000mAh(5V3A)
额定容量2:6000mAh(5V2A)
电池能量:10000mAh/37Wh
总输出:5V3A
USB-C输入:5V3A、9V2A
USB-C输出:5V3A、9V2.22A、12V1.5A
USB-A输出:5V3A、4.5V5A、5V4.5A、9V2A、12V1.5A
无线充输出:15W/10W/7.5W/5W
能量转化率:≥75%
产品已经通过了CE、FCC认证。
顶部配有电源键和1A1C接口,接口均为红色胶芯,USB-C口支持双向快充。
测得机身长度为109.89mm。
宽68.9mm。
厚度为17.96mm。
整体尺寸比较小巧,和iPhone 12 Pro Max对比,要明显小得多,无论携带还是握在手上都很方便。
充电宝拿在手上的直观感受。
净重约为197g。
使用ChargerLAB Power-Z KT002测得A口支持Apple2.4A、Samsung 5V2A和DCP协议,以及QC2.0/3.0、AFC、FCP、SCP、PE2.0多个快充协议。
使用KT002读取USB-C口输出协议,支持Apple2.4A、Samsung 5V2A、DCP、QC2.0/3.0、AFC、FCP、SCP、PD3.0和PPS快充协议。
此外PDO报文显示C口还具备5V2A、9V2.2A、12V1.5A三个固定电压档位,以及5-5.9V3A和5-11V2A两组PPS档位。
充电宝的吸附力也是很给力,可轻松将最大的iPhone 12 Pro Max牢牢吸附住,完全不用担心会掉落。
同时可正常给iPhone 12手机进行无线快充。
快充状态下,LED屏会显示绿色标识给用户提示。
二、移速磁吸无线充移动电源拆解
拆开机身壳,边缘采用卡扣进行封装固定,要进行破坏式撬动才能打开,整体结构比较扎实。
PCB板使用螺丝固定。
另一半机身壳电芯,电芯下有无线充电线圈,并使用泡棉粘贴固定,可以看到做工非常细致。
将电芯、小板以及线圈取出。
另一半机身壳上还有一体式黑色磁环,用于iPhone12系列磁吸。
旁边还有一块小磁铁用于磁吸。
电芯两端均贴有绝缘纸保护,此外配有热敏电阻进行温度监控,可以看到产品在安全保护上也是下足了功夫。
电芯极耳和导线锡焊。
电芯来自GPC格林德,规格为10000mAh/3.85V/38.5Wh,2020年9月8日生产,规格为长80mm,宽62mm,厚12mm;电芯品牌为业界中高端定位常见的格林德。
通过计算我们算出其电池的能量密度,按照能量密度公式:电池能量/体积=10000mAh*3.85V/12*62*80mm,转换单位可知该电池的能量密度为646.84Wh/dm³。对比市面上最常见的1260110电池,能量密度为467.17Wh/dm³,能量密度相较提高了38%,这就是该款充电宝轻薄的核心原因。
小板正面一览,中心是LED屏,两侧电感电容等打胶固定。
小板背面,对应主控芯片区域过孔和露铜加锡处理,增强散热,A口母座沉板设计,降低整体厚度。
三颗苏州XYsemi赛芯微XB7608A多合一锂电保护芯片并联,用于电芯过充过放过流保护。
赛芯微 XB7608A 详细资料。
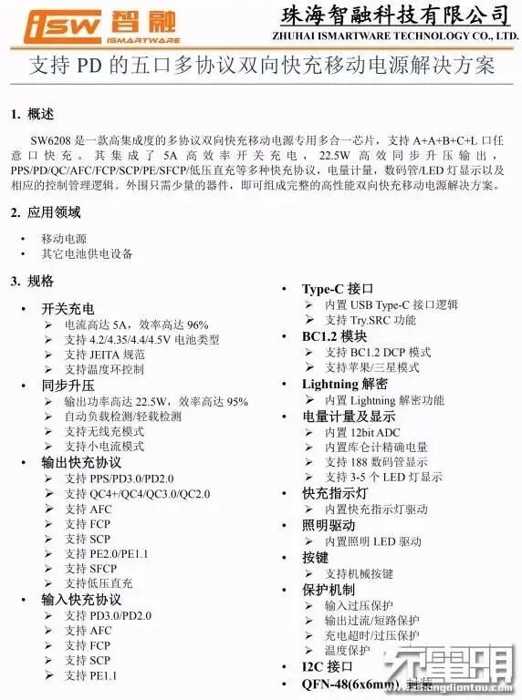
移动电源主控芯片采用智融SW6208。这是一款高集成度的多协议双向快充移动电源专用多合一芯片,支持 A+A+B+C+L口任意口快充。其集成了5A高效率开关充电,22.5W高效同步升压输出,支持PPS、PD、QC、AFC、FCP、SCP、PE、SFCP等多种快充协议,电量计量,数码管/LED灯显示以及相应的控制管理逻辑。外围只需少量的器件,即可组成完整的高性能双向快充移动电源解决方案。
智融SW6208规格资料。
充电头网通过拆解了解到,采用智融SW6208的还有魔狐22.5W快充移动电源、台电20000mAh 2A1C快充移动电源、京东京造30000mAh USB PD快充移动电源、飞利浦10000mAh 22.5W快充移动电源、AUKEY 支架式无线充移动电源20000mAh、ZYXEI 22.5W全协议快充移动电源10000mAh等数十款产品。
2R2电感特写,配合主控芯片进行升降压实现移动电源充放电。
电源键贴片焊接。
两颗8205S MOS管,作为C口输入输出切换保护管。
USB-C母座特写,过孔焊接。
第三颗8205S MOS管,作为USB-A口输出保护管。
USB-A母座沉板过孔焊接。
LED显示屏特写。
丝印L010F8的MCU,来自芯海科技,用于无线充电控制。
丝印5F911的无线充电一体化发射芯片,内置驱动级和全桥功率MOS管。
ZZEC科雅无线充专用谐振电容,规格为0.4μF 100V。
无线充电线圈采用利兹线绕制。
全部拆解完毕,来张全家福。
充电头网拆解总结
移速这款磁吸无线充移动电源容量为10000mAh,专为日常出行使用设计,附带的数据线很短,方便手机边充边用,同时该款产品使用了GPC格林德高密度电芯,在目前市面上的磁吸充电宝体积会更做更小,充分考虑了用户使用体验。
目前手机逐渐推出无线充电功能,而苹果12更是在无线充电的基础上,增加了磁吸功能,移速这款充电宝最大的亮点就是无线磁吸,可以看出是专为苹果12系列打造,满足手机无线充电的同时,磁吸功能改善了以往线圈放置对不准的问题,并且以强大的吸附力更好地提升了充电体验。
产品配备1A1C万金油接口,同时兼容QC、AFC、FCP、SCP、PE、PD3.0和PPS等快充协议,整体兼容性非常好,支持绝大多数品牌手机有线快充和无线充电。
充电头网通过拆解发现,移动电源整体做工扎实,采用智融SW6208高集成双向快充解决方案,双口输入输出协议识别电压控制以及LED屏电量显示等功能均由其实现,性能强悍。
另外采用赛芯微XB7608A多合一锂电保护芯片和热敏电阻进行过充过放和过热保护,更好地提升了充电的安全性。无线充主控采用新海科技的MCU。整体设计放在如今的移动电源市场中来看是非常符合标准的。
峰会预告
7月30日,2021全球第三代半导体快充产业峰会将在深圳举办,届时将有多家氮化镓、碳化硅快充芯片原厂及快充产业链配套企业出席,共同探讨第三代半导体快充发展新趋势。
以下热门话题可以点击蓝字了解,也可以在充电头网微信后台回复如下关键词获取专题
「技术专题」
GaN、SiC、LLC、USB PD、QC、VOOC、DFH、Qi、POWER-Z
「拆解汇总」
1600篇拆解、无线充拆解、PD充电器拆解、移动电源拆解、PD车充拆解、充电盒拆解、氮化镓快充拆解、100W充电器拆解、100W充电宝拆解、手机快充拆解、18W PD快充拆解、20W PD快充拆解、大功率无线充拆解、PD插线板拆解
「优质资源」
充电器工厂、氮化镓快充工厂、充电宝工厂、户外电源工厂、无线充工厂、快充芯片、电源芯片(内置MOS)、升降压芯片(充电宝)、升降压芯片(车充)、多口快充芯片、充电宝协议芯片、无线充芯片、充电盒芯片(有线)、充电盒芯片(无线)、快充电容、氮化镓快充、20W PD快充、30W PD快充
「原厂资源」
英集芯、智融、南芯、东科、芯茂微、茂睿芯、硅动力、环球、美思迪赛、富满-云矽、亚成微、诚芯微、必易、杰华特、沁恒、芯海、天德钰、瑞芯微、恒成微、英诺赛科、纳微、威兆、微硕、诺威、MDD、丰宾、永铭、科尼盛、洲宇电子、特锐祥、美芯晟、伏达、贝兰德、微源、芯仙方案
「快充工厂」
坤兴、华科隆、雅晶源、欧派奇、瑞嘉达、鹏元晟、古石、华科生、航嘉、奥海
「品牌专区」
苹果、华为、小米、OPPO、vivo、荣耀、三星、mophie、ANKER、紫米、倍思、绿联、CHOETECH、ZENDURE、爱国者、航嘉
「展会报道」
USB PD亚洲展、无线充亚洲展、果粉嘉年华、香港展、AirFuel无线充电大会、CES展会
商务合作联系:info@chongdiantou.com