----- 充电头网拆解报告 第1796篇 -----
近期充电头网拿到了一款ENERGEA品牌的车载充电器,这是一款出口到欧美市场的产品,配备1A1C双输出接口,且相互独立输出互不影响。USB-A口支持12W输出,USB-C口则支持18W PD快充,因此同时给两台手机充电,总输出功率可达30W。下面我们就对这款车充进行详细拆解,看看具体设计用料如何。
一、ENERGEA 30W快充车充外观
车充主体外壳为铝合金材质,正极端外壳圆帽盖设计,圆柱机身壳上印有JOYROOM品牌。
背面印有车充参数信息。
输入:DC 12-24V
USB-A输出:5V2.4A
USB-C输出:5V2.4A、9V2A、12V1.5A
总输出:30W
车充已经通过了CE认证、FCC认证、RoHS认证。
正负极外壳间设有绝缘塑料环隔离。
负极弹片特写。
机身壳靠近顶部处设有凹槽,增加美观和手感。
顶面配有1A1C接口,均为黑色胶芯。
顶面边缘还设有导光圈。
车充拿在手上的直观感受,十分的小巧。
净重约为27g。
接通电源,导光圈亮蓝光。
使用ChargerLAB POWER-Z KT002测得USB-A口支持Apple 2.4A、Samsung 5V2A、DCP协议。
另外使用KT002测得USB-C口支持Apple 2.4A、Samsung 5V2A、DCP协议,以及QC2.0/3.0、AFC、FCP、PD2.0快充协议。
此外还具备5V2.39A、9V2.15A、12V1.51A三组固定电压档位。
二、ENERGEA 30W快充车充拆解
顶部塑料板采用卡扣固定,拆掉即可将车充PCB板取出。
小板一面设有输入滤波电容、两颗降压电感,电感外套绝缘管并打胶加固,USB-A母座做了防尘设计。
另一面设有两颗降压芯片、两颗滤波电容,分别用于两路降压输出滤波。
正极弹簧焊接一根红色导线降低电阻。
输入滤波固态电容特写,规格为35V 56μF。
USB-A口采用宝砾微PL8322降压5V输出。这是一款36V耐压,3.1A输出同步整流降压转换器,支持可编程的软启动,限流,线损补偿。开关频率100KHz,支持逐周期电流限制,采用ESOP8封装,适用于车载充电器,充电器等。
降压电感特写。
输出滤波固态电容来自钰邦,规格为6.3V 330μF。
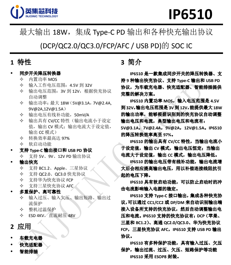
USB-C口电路主控芯片采用英集芯IP6510,进行降压和协议识别控制输出电压。这是一款内建同步降压转换器、支持9种输出快充协议、支持Type-C和USB PD协议的车充、多口快充、快充插排的完整解决方案。采用ESOP8封装,可有效减少外围元件。
英集芯IP6510资料信息。
充电头网了解到,采用英集芯IP6510的产品还有绿巨能36W双口车载快充、X·ONE 35W USB PD三口车载充电器等。同时,英集芯的快充芯片还被小米、诺基亚、华为、三星等品牌的百余款产品采用。
降压电感特写。
对应的输出滤波固态电容也是来自钰邦,规格为16V 100μF。
LED指示灯特写。
另一侧还有一颗LED指示灯。
USB-C母座特写,焊接在小板上。
USB-A母座特写。
全部拆解完毕,来张全家福。
充电头网拆解总结
ENERGEA这款车充采用金属材质外壳,坚固耐用同时手感也不错。车充配备1A1C接口,其中C口兼容QC2.0/3.0、AFC、FCP、PD2.0快充协议,使用上可以同时为两台iPhone充电,或者是一台iPhone以及行车记录仪充电。此外还配有指示灯,夜间使用更加方便。
充电头网通过拆解了解到,车充内置两路独立降压电路,USB-A口采用宝砾微PL8322降压5V输出;USB-C口采用英集芯IP6510进行降压和协议识别,实现快充输出。车充设有输入输出滤波电容,而且采用的钰邦品牌,降压电感做了绝缘加固。产品的整体用料做工还不错。
温馨提示
充电头网
以下热门话题可以点击蓝字了解,也可以在充电头网微信后台回复如下关键词获取专题
「技术专题」
GaN、SiC、LLC、USB PD、QC、VOOC、DFH、Qi、POWER-Z
「拆解汇总」
1600篇拆解、无线充拆解、PD充电器拆解、移动电源拆解、PD车充拆解、充电盒拆解、氮化镓快充拆解、100W充电器拆解、100W充电宝拆解、手机快充拆解、18W PD快充拆解、20W PD快充拆解、大功率无线充拆解、PD插线板拆解
「优质资源」
充电器工厂、氮化镓快充工厂、充电宝工厂、户外电源工厂、无线充工厂、快充芯片、电源芯片(内置MOS)、升降压芯片(充电宝)、升降压芯片(车充)、多口快充芯片、充电宝协议芯片、无线充芯片、充电盒芯片(有线)、充电盒芯片(无线)、快充电容、氮化镓快充、20W PD快充、30W PD快充
「原厂资源」
英集芯、智融、南芯、东科、芯茂微、茂睿芯、硅动力、环球、美思迪赛、富满-云矽、亚成微、诚芯微、必易、杰华特、沁恒、芯海、天德钰、瑞芯微、恒成微、英诺赛科、纳微、威兆、微硕、诺威、MDD、丰宾、永铭、科尼盛、洲宇电子、特锐祥、美芯晟、伏达、贝兰德、微源、芯仙方案
「快充工厂」
「品牌专区」
苹果、华为、小米、OPPO、vivo、荣耀、三星、mophie、绿联、ANKER、紫米、TRüKE充客、倍思、ZENDURE、爱国者、航嘉
「展会报道」
USB PD亚洲展、无线充亚洲展、果粉嘉年华、香港展、AirFuel无线充电大会、CES展会
商务合作联系:info@chongdiantou.com