----- 充电头网拆解报告 第1990篇 -----
苹果新款iPhone 13刚推出不久,其中iPhone 13 Pro Max充电功率上升到27W,虽说9V3A快充便可喂饱新机,但是大多数厂商还是心照不宣的推出30W级快充,既可以满足iPhone 13快充需求,也能给平板以及部分笔电充电,对消费者来说更有吸引力。
近期ZENDURE征拓就推出这么一款迷你33W小宝石快充充电器,产品配色丰富、体积小巧、兼容协议丰富,还具备5-20V齐全电压档位,满足消费者各方面的需求。下面充电头网就对这款充电器进行详细拆解,看看具体用料做工如何。
此前充电头网还拆解过征拓65W氮化镓快充SuperPort S3 III、征拓65W 2C1A氮化镓充电器Pro版、征拓20W迷你PD快充充电器、征拓65W 2C1A氮化镓快充充电器等产品,欢迎查阅。
一、征拓迷你33W小宝石快充外观
征拓迷你33W小宝石快充有绿、青、白、紫、粉五种配色,除白色款外,其余四款包装盒均采用卡通风格设计。
盒子侧面印有充电器三大卖点:迷你小体积、快充不伤机、33W PD快充。
包装盒天地盖设计,底部印有充电器参数信息。
包装内含充电器、使用说明书和卡通卡片等。
充电器采用PC材质防火外壳,表面高光亮面处理,整体小巧边角圆润,机身上设计有ZENDURE品牌logo。
充电器配备固定式国标插脚,输入端为平直切面设计,可以很好贴合墙插不掉落。
顶面配有单USB-C接口,黑色胶芯不露铜,接口旁印有PD 33W字样。下面以绿色款为例进行细节了解和拆解。
充电器输入端外壳上印有参数信息
型号:ZDSPPD33
输入:100-240V~50/60HZ 0.8A
输出:5V3A、9V3A、12V2.5A、15V2A、20V1.5A、3.3-11V3A
制造商:东莞市辉越光电有限公司
监制:广州疆海科技有限公司
充电器已经通过了CCC认证。
测得充电器机身高度为30.98mm。
宽度为30.67mm。
厚度为31.59mm。通过三维算得充电器体积约为30cm³,功率密度约为1.1W/cm³。
和苹果30W充电器直观对比,体积优势巨大。
拿在手上的直观感受,小巧有颜值。
净重约为49g。
使用ChargerLAB POWER-Z KT002测得USB-C口支持Apple 2.4A、Samsung 5V2A、DCP协议,以及QC2.0/3.0、AFC、FCP、SCP、PD3.0、PPS快充协议。
此外PDO报文显示C口还具备5V3A、9V3A、12V2.5A、15V2A、20V1.5A五组固定电压档位,以及3.3-11V3A一组PPS电压档位。
二、征拓迷你33W小宝石快充拆解
将外壳拆开,输入端设有导热垫和绝缘隔离板,并且打胶处理。
模块包裹白色绝缘胶带。
变压器顶部也贴有导热垫,电容套有灰色绝缘胶套,元器件间填充粉色胶。
变压器一侧设有一块同步整流小板。
测得PCBA模块长度为27.61mm。
宽度为25.91mm。
厚度为27.13mm。
输入端一览,共模电感和工字电感外套绝缘管,变压器贴有绝缘隔离板。
侧边小板背面设有开关电源主控芯片。
将模块拆分开,侧边小板正面还有变压器、另一颗电解电容以及输出滤波固态电容。
另一块小板初级侧设有整流桥,次级侧设有协议芯片和输出VBUS开关管。
背面设有保险丝和贴片Y电容。
第三块小板上有一颗同步整流管。
贴片保险丝特写,额定电流2A。
共模电感双线绕制外套绝缘管,用于滤除EMI干扰。
TMBF310整流桥。
高压滤波电解电容来自益阳万京源,规格为400V 22μF。
另一颗来自军康,规格为400V 27μF。
工字电感外套绝缘管。
开关电源主控芯片采用PI INN3367C,集成了高压开关、同步整流和FluxLink反馈功能的数控恒压/恒流离线反激式准谐振开关IC,适合应用于高效率USB PD 3.0 + PPS/QC适配器。
变压器特写。
贴片Y电容来自四川特锐祥科技股份有限公司,具有体积小、重量轻等特色,非常适合应用于氮化镓快充这类高密度电源产品中。
特锐祥专注于被动元器件的研发、生产及销售,注册资本1亿元。旗下有自主电容品牌两类:SMD TRX及DIP TY电容器,TRX将致力于陶瓷材料的研究,以拓展更多品类的应用,为客户提供更多的解决方案。
充电头网了解到,特锐祥贴片Y电容除了被贝尔金、安克、QCY、声丽、麦多多、OPPO、联想、努比亚、倍思、海陆通、第一卫等品牌的数十款快充产品使用,此外还被伊戈尔40W LED驱动电源、长虹42英寸智能网络电视42P3F内置电源、卓飞航45W氮化镓超快墙充等产品使用,性能获得客户一致认可。
同步整流管采用AGMsemi AGM1010A2。
输出滤波固态电容特写,规格为25V 680μF。
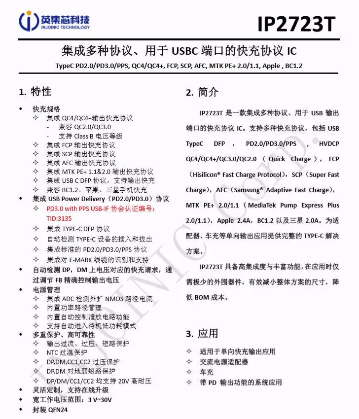
协议芯片采用英集芯IP2723T,该芯片已通过USB IF协会PD3.0 PPS认证,TID:3135,是一款集成多种协议、用于USB输出端口的快充协议IC。支持多种快充协议,包括USB TypeC DFP、PD2.0/3.0、PPS 、HVDCP QC4、QC4+、QC3.0/2.0、FCP、SCP、AFC、MTK PE+ 2.0/1.1、Apple 2.4A、BC1.2以及三星2.0A。
可为适配器、车充等单向输出应用提供完整的TYPE-C解决方案。此外IP2723T具备高集成度与丰富功能,在应用时仅需极少的外围器件,有效减小整体方案的尺寸,降低BOM成本。
英集芯IP2723T资料信息。
充电头网拆解了解到,英集芯IP2723T已被闪魔、摩米士、REMAX、麦多多、华科隆等多个品牌20W充电器采用,同时还被摩米士65W 2C1A氮化镓快充充电器、努比亚65W USB PD氮化镓充电器、努比亚1A1C 45W氘锋氮化镓快速充电器等氮化镓充电器使用,此外英集芯快充芯片还可用于车充、移动电源、适配器等各种充电领域,并被小米、京东京造、华为、三星、特斯拉等知名品牌的百余款产品采用。
输出VBUS开关管特写,丝印B3006。
USB-C母座特写,过孔焊接。
全部拆解完毕,来张全家福。
充电头网拆解总结
征拓迷你33W快充机身光滑边角圆润,使用手感好。产品拥有绿、青、白、紫、粉五种丰富配色,整体小巧靓丽,更能俘获各类群体的心。充电器兼容QC、AFC、FCP、SCP、PD3.0、PPS快充协议,具备5-20V固定电压档位以及一组3.3-11V3A PPS电压档位,性能实用,满足苹果、华为、小米等大品牌的设备充电需求。
充电器采用三块小PCB板组合焊接,模块贴有导热垫以及包裹纳米材料,设有绝缘隔离板,元件打胶处理。采用PI INN3367C InnoSwitch3-Pro技术高集成电源芯片,苹果原装快充同厂品牌芯片,还采用了英集芯IP2723T认证协议IC,整体方案成熟稳定。
此前充电头网还拆解过征拓100W双向快充移动电源SuperTank Pro、征拓X5 2A1C 45W双向快充多功能移动电源等产品,欢迎查阅。
温馨提示
充电头网
以下热门话题可以点击蓝字了解,也可以在充电头网微信后台回复如下关键词获取专题
「技术专题」
GaN、SiC、LLC、USB PD、 USB PD3.1、QC、VOOC、DFH、Qi、POWER-Z
「拆解汇总」
1800篇拆解、无线充拆解、PD充电器拆解、移动电源拆解、PD车充拆解、充电盒拆解、氮化镓快充拆解、100W充电器拆解、100W充电宝拆解、手机快充拆解、18W PD快充拆解、20W PD快充拆解、30W PD快充拆解、大功率无线充拆解、PD插线板拆解
「优质资源」
充电器工厂、氮化镓快充工厂、充电宝工厂、户外电源工厂、无线充工厂、快充芯片、电源芯片(内置MOS)、升降压芯片(充电宝)、升降压芯片(车充)、多口快充芯片、充电宝协议芯片、无线充芯片、充电盒芯片(有线)、充电盒芯片(无线)、快充电容、氮化镓快充、20W PD快充、30W PD快充
「原厂资源」
英集芯、智融、南芯、东科、芯茂微、茂睿芯、硅动力、环球、美思迪赛、富满-云矽、亚成微、诚芯微、必易、杰华特、沁恒、芯海、天德钰、瑞芯微、恒成微、英诺赛科、纳微、威兆、微硕、诺威、MDD、丰宾、永铭、科尼盛、洲宇电子、特锐祥、美芯晟、伏达、贝兰德、微源、芯仙方案
「连接器资源」
「快充工厂」
「品牌专区」
苹果、华为、小米、OPPO、vivo、荣耀、三星、mophie、绿联、ANKER、紫米、TRüKE充客、倍思、ZENDURE、爱国者、航嘉
「展会报道」
USB PD亚洲展、无线充亚洲展、果粉嘉年华、香港展、AirFuel无线充电大会、CES展会
商务合作联系:info@chongdiantou.com