----- 充电头网拆解报告 第1896篇 -----
最近充电头网拿到了一款UOCO. 65W氮化镓快充充电器,配备折叠插脚以及2C1A接口,体积小巧也十分便携。支持最大65W PD快充,还支持iPhone 12/13 20W快充,华为22.5W SCP快充,可服务笔电、平板、手机等大小设备,满足用户对充电器便携以及高性能的双重要求。
下面充电头网就对UOCO. 65W氮化镓快充充电器进行详细拆解,看看产品具体用料做工如何。
一、UOCO. 65W氮化镓快充外观
包装盒主要为黄白配色,正面印有UOCO品牌、充电器简图、GaN 65W等,可为Notebook、Pad、Phone设备进行快充。
背面印有充电器参数信息。
包装内仅有充电器。
充电器方块造型设计,采用PC阻燃材质白色外壳,表面哑光处理。
机身正面中心设计有UOCO.品牌,左下角印有显眼的G和65W字样,表明这是一款65W氮化镓快充充电器。
侧身外壳上印有充电器参数信息
型号:GP65S-PQ
输入:100-240V~50/60HZ 1.5A
输出:
USB-C1:5V3A、9V3A、12V3A、15V3A、20V3.25A(PD 45W-65W)
PPS:3.3-20V3.25A
USB-C2:5V3A、9V2.22A、12V1.67A(PD20W)
USB-A:4.5V5A、5V4.5A、5V3A、9V2A、12V1.5A
C1+C2:45W+20W
C1+(C2+A):45W+15W
总输出:65W(Max)
充电器已经通过了CE、FCC、RoHS认证。
充电器自身配备可折叠美规插脚。
同时可组装欧规、英规等插脚,外地出差可更换当地对应插脚即可,使用方便。此外机身壳两侧加入双翼设计,使用更加稳定。
另一端配备LED灯和2C1A三个输出接口,接口旁印有区别标识,两个USB-C口还设有金属环装饰。
测得充电器机身高度为53.29mm。
宽度为52.18mm。
厚度约为31.27mm。
和苹果61W充电器直观对比,接口更多,功率更高,体积优势巨大。
拿在手上的直观感受。
净重约为104g。
接通电源LED灯亮蓝光。
使用ChargerLAB POWER-Z KT002测得USB-C1口支持Apple 2.4A、Samsung 5V2A、DCP协议,以及QC2.0/3.0、AFC、FCP、SCP、PE2.0、PD3.0、PPS快充协议,兼容性非常好。
此外PDO报文显示C1口还具备5V3A、9V3A、12V3A、15V3A、20V3.25A五组固定电压档位,以及3.3-21V3A一组PPS电压档位。
另外测得C2口支持Apple 2.4A、Samsung 5V2A、DCP协议,以及QC2.0/3.0、FCP、PE2.0、PD3.0快充协议。
并且具备5V3A、9V2.22A、12V1.67A三组固定电压档位。
测得USB-A口支持QC2.0/3.0、FCP、SCP、PE2.0快充协议。
二、UOCO. 65W氮化镓快充拆解
将输入端外壳拆开,内部元器件间的空隙打胶处理。
另一半外壳凹槽内贴有黄色导热垫,帮助充电器主板背面元器件散热。
测得模块长度为48.57mm。
宽度为44.37mm。
厚度为21.16mm。
主板正面一览,中心设有变压器,和输出端小板间设有绝缘胶带隔离。
主板背面设有开关电源相关控制器和MOS管,以及整流桥、光耦和贴片Y电容。
通过观察发现,这款充电器采用高频QR开关电源架构,两路DC-DC二次降压输出,输出功率智能分配。下面我们从输入端开始了解各器件的信息。
充电器模块一侧设有保险丝,并焊接一块小板。
延时保险丝特写,规格为3.15A 250V。
输入端小板上设有两颗共模电感和安规X电容。
小板背面没有元器件。
共模电感双线绕制,两级设计,用于滤除EMI干扰。
另一颗共模电感特写。
安规X电容来自WEIDY纬迪,容量0.22μF。
输入端整流桥WRLSB80M来自深圳市沃尔德实业有限公司,这颗软桥通过较软的恢复曲线,比较平滑的关断特性,可以降低二极管结电容达到非常少的谐波振荡产生的效果。选用的LSB封装,拥有良好的散热特性,帮助中大瓦数适配器提升可靠性,单颗可做60W+。
沃尔德 WRLSB80M 资料信息。
充电头网拆解了解到,沃尔德的软桥还被摩米士100W 2A2C氮化镓快充、努比亚1A1C 45W氘锋氮化镓快速充电器、公牛65W PD快充插座、麦多多2C1A 65W氮化镓充电器、鸿达顺65W 氮化镓充电器、OPPO 50W饼干氮化镓快充、ROCK 65W氮化镓充电器等多款快充产品采用,产品性能获得客户一致认可。
另一侧设有高压滤波电解电容和滤波电感。
四颗高压滤波电解电容规格都是400V 25μF。
滤波电感特写。
中间设有主控芯片供电电容和变压器。
主控芯片供电电容规格为50V 10μF。
开关电源主控芯片采用茂睿芯MK2697A,这是专为PD/快充应用优化的QR PWM控制器。其很宽的VCC工作电压范围(9V-90V)可以使其覆盖PD/PPS从3.3V-23V的输出范围而不需要使用额外的绕组或者线性降压电路。
MK2697是针对于能效要求,由于PD/快充有多个不同的输出电压,因此采用了自适应的多模式。其在不同负载以及不同输出下,调整工作于DCM/QR。在轻载时则会工作于burst模式,以提升效率。
MK2697A提供了全面的保护功能,有输出OVP,OPP,VCC OVP,BROWN-IN/OUT,还提供了副边SR短路保护, PIN脚OPEN/SHORT保护等。
充电头网拆解了解到,采用茂睿芯快充方案的还有华科生迷你33W快充、倍思20W 1A1C快充充电器、爱莎瓦特65W 2A1C氮化镓快充、air-J 18W 1A1C快充充电器等产品采用。
氮化镓功率开关管采用能华CE65D180DNBI,为耗尽型,可与负压驱动搭配或搭配MOS管应用。耐压650V,导阻为150mΩ,PDFN封装。相比传统硅器件,有着高效率、高开关频率、高耐温、损耗低等优点,非常适合应用于高功率密度小体积快充充电器上。
能华CE65D180DNBI资料信息。
外置一颗G30N03MOS管与氮化镓开关管级联。
变压器特写。
OR-1009光耦,用于初级次级通信,反馈调节输出电压。
贴片Y电容来自WEIDY纬迪。充电头网拆解了解到,纬迪的产品还被航嘉迷你20W PD快充充电器、CYSPO三合一无线充电器T9、CYSPO三合一无线充电器T6、三星米奇可滑动立式无线充电器、飚王智能车载无线充感应支架、得力三合一无线充电插座等产品采用过。
另一颗WEIDY纬迪贴片Y电容特写。
次级同步整流控制器特写,丝印91808。
同步整流管采用恒泰柯HGN080N10AL,耐压100V,DFN5x6封装。
两颗输出滤波固态电容特写,规格为25V 470μF。
输出端一览,采用2C1A接口。
小板背面贴有绝缘胶带。
撕掉可以看到小板背面设有接口输出控制芯片。
C1口同步整流降压控制器,丝印T2286D。
外挂一颗威兆VS3510AE输出同步整流降压,PMOS,耐压30V,导阻10mΩ,采用PDFN3333封装。
威兆 VS3510AE 详细资料。
充电头网拆解了解到,威兆MOS管广泛应用在充电器、无线充、车充、充电宝、储能电源等各个方面,并被华为、小米、紫米、三星、OPPO、VIVO、魅族、努比亚、倍思、公牛、网易智造等知名品牌的数十款产品采用,产品质量获得客户一致认可。
降压电感特写,外套绝缘管保护。
降压输出滤波固态电容,规格为25V 220μF。
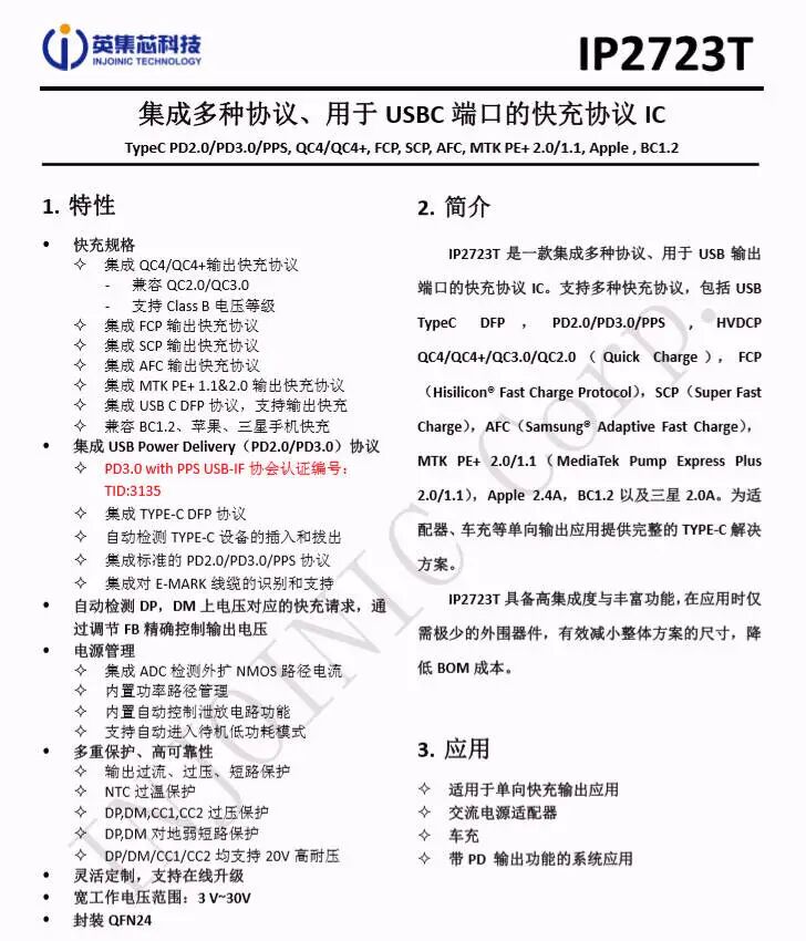
C1口协议芯片采用英集芯IP2723T,该芯片已通过USB IF协会PD3.0 PPS认证,TID:3135,是一款集成多种协议、用于USB输出端口的快充协议IC。支持多种快充协议,包括USB TypeC DFP、PD2.0/3.0、PPS 、HVDCP QC4、QC4+、QC3.0/2.0、FCP、SCP、AFC、MTK PE+ 2.0/1.1、Apple 2.4A、BC1.2以及三星2.0A。
可为适配器、车充等单向输出应用提供完整的TYPE-C解决方案。此外IP2723T具备高集成度与丰富功能,在应用时仅需极少的外围器件,有效减小整体方案的尺寸,降低BOM成本。
英集芯IP2723T资料信息。
充电头网拆解了解到,英集芯IP2723T已被闪魔、摩米士、REMAX、麦多多、华科隆等多个品牌20W充电器采用,同时还被摩米士65W 2C1A氮化镓快充充电器、努比亚65W USB PD氮化镓充电器、努比亚1A1C 45W氘锋氮化镓快速充电器等氮化镓充电器使用,此外英集芯快充芯片还可用于车充、移动电源、适配器等各种充电领域,并被小米、京东京造、华为、三星、特斯拉等知名品牌的百余款产品采用。
C1口输出VBUS开关管,丝印G30N03。
USB-C1母座特写,垂直过孔焊接。
C2和A口降压协议IC采用英集芯IP6538,这是一款集成同步开关的降压转换器、支持14种输出快充协议、支持Type-C输出和USB PD2.0、PD3.0(PPS)协议的双口输出SOC IC,为车载充电器、快充适配器、智能排插提供完整的解 决方案。IP6538输入电压最高32V,耐压40V,8.2V自动关闭防止电瓶过放。数据脚支持过压保护,且IP6538具有完善的保护功能。
英集芯IP6538支持双USB Type-C,USB Type-C和USB A,或者双USB A输出,集成双口自动插拔检测功能,单独使用任意一口都可支持快充输出, 当双口同时使用时,双口都输出5V。
充电头网拆解了解到,采用英集芯IP6538的还有羽博300W便携式储能电源、机乐堂1A1C 20W快充迷你车充、WIZ 96W超级充电站等产品。
降压电感特写。
降压输出滤波固态电容,规格为25V 220μF。
丝印G33N03的MOS管,用于C2和A端口输出分配。
LED指示灯特写。
USB-A母座特写。
USB-C2母座特写。
全部拆解完毕,来张全家福。
充电头网拆解总结
UOCO. 65W氮化镓快充基于能华CE65D180DNBI氮化镓功率管设计,得益于该器件的加持,才能将一款65W三口快充做得如此小巧,整体尺寸仅为53*52*31mm,同时配备可折叠插脚,十分小巧便携,满足商务出现需求。
此外有能华CE65D180DNBI的加持,这款氮化镓充电器在可靠性、效率、损耗等方面相比传统充电器也更具优势。此外采用了茂睿芯MK2697A主控芯片,英集芯IP2723T和IP6538控制三口输出电压。
产品整体兼容性不错,支持QC、AFC、FCP、SCP、PE2.0、PD3.0、PPS快充协议,支持45W+20W PD/22.5W SCP/18W QC双口快充策略,满足笔电和苹果、华为、小米等品牌手机同时快充需求,性能实用。
温馨提示
充电头网
以下热门话题可以点击蓝字了解,也可以在充电头网微信后台回复如下关键词获取专题
「技术专题」
GaN、SiC、LLC、USB PD、 USB PD3.1、QC、VOOC、DFH、Qi、POWER-Z
「拆解汇总」
1800篇拆解、无线充拆解、PD充电器拆解、移动电源拆解、PD车充拆解、充电盒拆解、氮化镓快充拆解、100W充电器拆解、100W充电宝拆解、手机快充拆解、18W PD快充拆解、20W PD快充拆解、30W PD快充拆解、大功率无线充拆解、PD插线板拆解
「优质资源」
充电器工厂、氮化镓快充工厂、充电宝工厂、户外电源工厂、无线充工厂、快充芯片、电源芯片(内置MOS)、升降压芯片(充电宝)、升降压芯片(车充)、多口快充芯片、充电宝协议芯片、无线充芯片、充电盒芯片(有线)、充电盒芯片(无线)、快充电容、氮化镓快充、20W PD快充、30W PD快充
「原厂资源」
英集芯、智融、南芯、东科、芯茂微、茂睿芯、硅动力、环球、美思迪赛、富满-云矽、亚成微、诚芯微、必易、杰华特、沁恒、芯海、天德钰、瑞芯微、恒成微、英诺赛科、纳微、威兆、微硕、诺威、MDD、丰宾、永铭、科尼盛、洲宇电子、特锐祥、美芯晟、伏达、贝兰德、微源、芯仙方案
「连接器资源」
「快充工厂」
「品牌专区」
苹果、华为、小米、OPPO、vivo、荣耀、三星、mophie、绿联、ANKER、紫米、TRüKE充客、倍思、ZENDURE、爱国者、航嘉
「展会报道」
USB PD亚洲展、无线充亚洲展、果粉嘉年华、香港展、AirFuel无线充电大会、CES展会
商务合作联系:info@chongdiantou.com