----- 充电头网拆解报告 第1937篇 -----
TOTU拓途是深圳市星汇尚品科技有限公司旗下一个集设计、生产、销售为一体的3C数码手机配件品牌。最近充电头网拿到了拓途一款磁吸无线充移动电源,产品采用时下热门带可折叠支脚结构设计,可当支架使用,满足iPhone 12/13用户边磁吸充电边刷剧。
充电头网了解到,这款产品内置智融SW6208高集成主控芯片,得益于该芯片,产品具有A、C、L三类接口,支持数码管显示,支持18W输入以及20W/22.5W热门快充输出,满足苹果、华为、小米等知名品牌手机快充需求。下面就对这款充电宝进行详细拆解,看看具体设计。
一、拓途磁吸无线充移动电源外观
包装盒正面印有TOTU品牌、移动电源外观图和名称等,右下角印有白、蓝、粉三种配色产品外观图,本次拆解的是蓝色款。
背面印有产品使用场景图以及参数。
侧面印有产品卖点标识:15W无线快充、PD 20W快充、磁吸充电、数显屏、皮革引磁片。
包装内含移动电源、数据线、引磁片和使用说明书。
充电宝采用PC材质塑料外壳,机身整体扁平。产品一大细节设计便是头部厚度更薄一些,这样iPhone12/13手机进行磁吸无线充电时摄像头不会被顶到,贴合更好充电更稳定。
机身正面是亮面板和斜纹理双重设计,中心印有无线充标识,底部印有22.5W字样,表明产品既支持磁吸无线充,也支持PD 20W、华为22.5W等热门有线快充。
亮面板中心还有数显屏,可精准显示剩余电量,方便用户规划用电。
顶部设有1A1C接口,USB-C口支持双向快充,两个接口间还有一颗指示灯。
侧面设有电源键,产品通过了CE、FCC、RoHS认证,可携带上飞机。
另一侧设有一个Lightning输入接口,支持18W快充,对于苹果iPhone用户来说,只需一条Lightning线即可解决充电宝和手机充电问题,外带、使用都很方便。
这一侧外壳上印有充电宝参数
型号:CPBW-010
电池类型:锂聚合物电芯
电池容量:10000mAh/37Wh
额定容量:5900mAh(5V3A)
Lightning输入:5V3A、9V2A
USB-C输入:5V3A、9V2A
USB-C输出:5V3A、9V2.22A、12V1.67A
USB-A输出:4.5V5A、5V3A、9V2A、12V1.5A
无线输出:15W Max
总输出:5V3A
制造商:深圳市桔米科技有限公司
深圳市星汇尚品科技有限公司
机身背面设有一个可折叠支脚,使得产品可当无线充电支架使用的同时保持便携性。
iPhone12/13手机可随时一放进行磁吸无线充电。
也能让用户这样边磁吸无线充电便刷剧,非常实用的设计。
此外移动电源的吸附力也很好,可轻松吸附起iPhone 13 Pro悬空不掉落。
测得充电宝机身长度为138.34mm。
宽度为68.3mm。
厚度为17.1mm。
和苹果iPhone 13 Pro对比,整体要小一些。
拿在手上的大小直观感受。
净重约为225g。
使用ChargerLAB POWER-Z KT002测得C口支持Apple 2.4A、Samsung 5V2A、DCP协议,以及QC2.0/3.0、AFC、FCP、SCP、PE2.0、PD3.0、PPS多个快充协议。
此外PDO报文显示C口还具备5V2A、9V2.2A、12V1.5A三组固定电压档位,以及5-5.9V3A和5-11V2A两组PPS电压档位。
测得A口支持QC2.0/3.0、AFC、FCP、SCP、VOOC/DASH/WARP、PE2.0快充协议。
最后测得充电宝无线充输出功率为9.08V 1.56A 14.16W。
二、拓途磁吸无线充移动电源拆解
将机身壳拆开,卡扣进行封装固定,外壳上贴有泡棉,用于对电芯进行缓冲保护。
PCB板使用螺丝固定,电芯正负极包裹胶带绝缘。
电芯一侧固定有热敏电阻进行温度监控。
将PCB板和电芯取出,另一半外壳上也贴有保护泡棉。
此外头部区域还有一块导热垫,帮助移动电源主控芯片散热。
小磁铁固定在金属环上,一共16颗。
电芯来自赣州NV诺威新能源,规格为10000mAh/3.7V/37Wh。充电头网拆解了解到,诺威新能源的电芯已被摩米士、鹏元晟、羽博、TEGIC、品胜、iWALK、机乐堂等品牌的数十款产品采用,电芯质量获得客户一致认可。
PCB板正面一览,设有电感、数显屏以及
另一面设有移动电源主控芯片以及锂电保护IC等。
锂电保护采用的是赛芯微XB8886A,这是一颗一体化锂电保护芯片,内部集成超低导阻MOS保护管,过流保护电流15A,满足绝大多数快充移动电源电池保护需求。
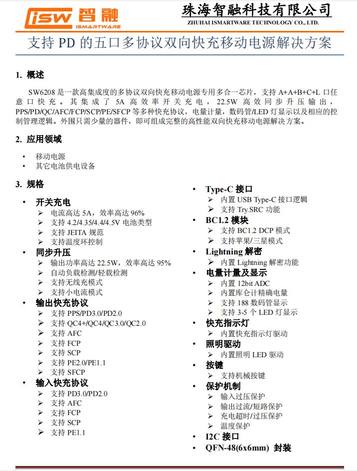
移动电源主控芯片采用智融SW6208。这是一款高集成度的多协议双向快充移动电源专用多合一芯片,支持 A+A+B+C+L口任意口快充。其集成了5A高效率开关充电,22.5W高效同步升压输出,支持PPS、PD、QC、AFC、FCP、SCP、PE、SFCP等多种快充协议,电量计量,数码管/LED灯显示以及相应的控制管理逻辑。外围只需少量的器件,即可组成完整的高性能双向快充移动电源解决方案。
智融SW6208规格资料。
充电头网通过拆解了解到,采用智融SW6208的还有魔狐22.5W快充移动电源、台电20000mAh 2A1C快充移动电源、京东京造30000mAh USB PD快充移动电源、飞利浦10000mAh 22.5W快充移动电源、AUKEY 支架式无线充移动电源20000mAh、ZYXEI 22.5W全协议快充移动电源10000mAh等数十款产品。
2R2电感特写,配合智融SW6208调压实现充放电。
数显屏特写。
电源键特写,贴片焊接。
采用8205S MOS管作为三个接口的输入/输出保护管。
Lightning输入母座特写。
USB-C母座特写,过孔焊接。
USB-A母座特写,沉板过孔焊接。
丝印CA6802的MCU,用于无线充电控制。
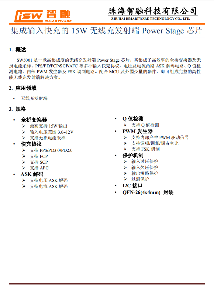
数显屏下有一颗智融SW5001,这是一颗高度集成的无线充发射端集成功率级芯片,内部集成了高效率的全桥变换器和无损电流采样,支持PPS/PD/FCP/SCP/AFC等多种快充协议。集成电压和电流ASK解码电路、Q值检测电路,内部PWM发生器和FSK调制电路,适用于无线充发射端应用,支持最高12V输入,耐压16V,支持15W输出功率。
智融SW5001内部集成了5V 50mA供电输出,可为无线充上主控单片机供电,省掉单片机的供电电路。SW5001内部集成输入过压、输入欠压、输出短路及过热保护。同时支持I2C接口,可通过I²C接口向单片机输出状态信息。输入电压可根据分压电阻设定为5V/9V/12V,满足不同功率需求。
充电头网拆解了解到,智融SW5001还被电派G4磁吸无线充电座使用过。
丝印321BK的芯片。
NPO谐振电容特写。
无线充电线圈特写,利兹线绕制。
全部拆解完毕,来张全家福。
充电头网拆解总结
拓途这款磁吸无线充移动电源虽说是为iPhone 12/13用户设计,但除了磁吸充电这一亮点外,产品其它功能也十分全面,而这主要得益于智融SW6208的使用。使得充电宝具备1A1C1L三类丰富接口,并兼任容QC、AFC、FCP、SCP、PE、PD3.0和PPS等快充协议,既可充iPhone又能充华为等品牌手机,对于双持党来说很友好。此外还具备数显屏可以精确了解剩余电量,帮助用户进行用电规划。
除具备优秀的性能外,智融SW6208拥有超高集成度,相应的外围电路会十分简洁,有利于帮助工程师更好更快的设计出一款充电宝产品,加速产品上市,在成本方面也很有优势,有利于商家在竞争中保持优势。此外无线充全桥芯片也是采用智融SW5001,同样集成度很高,而且性能也很优秀,用户在使用这款充电宝进行无线充电时体验会很好。
以下热门话题可以点击蓝字了解,也可以在充电头网微信后台回复如下关键词获取专题
「技术专题」
GaN、SiC、LLC、USB PD、 USB PD3.1、QC、VOOC、DFH、Qi、POWER-Z
「拆解汇总」
1800篇拆解、无线充拆解、PD充电器拆解、移动电源拆解、PD车充拆解、充电盒拆解、氮化镓快充拆解、100W充电器拆解、100W充电宝拆解、手机快充拆解、18W PD快充拆解、20W PD快充拆解、30W PD快充拆解、大功率无线充拆解、PD插线板拆解
「优质资源」
充电器工厂、氮化镓快充工厂、充电宝工厂、户外电源工厂、无线充工厂、快充芯片、电源芯片(内置MOS)、升降压芯片(充电宝)、升降压芯片(车充)、多口快充芯片、充电宝协议芯片、无线充芯片、充电盒芯片(有线)、充电盒芯片(无线)、快充电容、快充MOS
「原厂资源」
英集芯、智融、南芯、东科、芯茂微、茂睿芯、硅动力、环球、美思迪赛、富满-云矽、亚成微、诚芯微、必易、杰华特、沁恒、芯海、天德钰、瑞芯微、恒成微、英诺赛科、纳微、威兆、微硕、能华、诺威、MDD、沃尔德、丰宾、永铭、科尼盛、洲宇电子、特锐祥、美芯晟、伏达、贝兰德、微源、芯仙方案
「连接器资源」
「快充工厂」
「品牌专区」
苹果、华为、小米、OPPO、vivo、荣耀、三星、mophie、绿联、ANKER、紫米、TRüKE充客、倍思、ZENDURE、爱国者、航嘉
「展会报道」
USB PD亚洲展、无线充亚洲展、果粉嘉年华、香港展、AirFuel无线充电大会、CES展会
商务合作联系:info@chongdiantou.com