----- 充电头网拆解报告 第1976篇 -----
最近JOYROOM机乐堂推出了一款45W三合一带线车充JR-CL08,和产品名称所表明那样,这款车充除了配备1A1C两个USB接口外,还自带一条弹簧样式的1.5米长Lightning线,线够长、使用方便同时又能保持车内整洁,总的来说是一款非常有特色的车充。下面充电头网就对其进行详细拆解,看看做工如何。
此前充电头网还拆解过机乐堂72W 3A2C多口车充、机乐堂1A1C 42.5W数显快充车充、机乐堂38W 1A1C双口快充车充、机乐堂1A1C 20W快充迷你车充、机乐堂1A1C 30W双口快充车充等产品,欢迎查阅。
一、机乐堂45W三合一带线车充外观
包装盒正面印有JOYROOM品牌、产品名称、外观图和卖点等信息。
背面印有产品使用场景图和相关特性描述。
侧面印有车充参数
型号:JR-CL08
输入:DC 12-24V
QC3.0输出:5V3A、9V2A、12V1.5A
PD输出:5V3A、9V2.77A、12V2.08A
PPS:3.3-11V3A(Max)
PD+QC3.0输出:5V4A
Lightning线输出:5V2.4A、9V2.22A
线长:1.5米
总输出:45W(Max)
材质:PC
尺寸:62.7*34.5*29.4mm
重量:56g
颜色:黑色
包装内含车充和使用说明书。
车充采用PC阻燃材质塑料外壳,表面哑光,两段机身过渡圆润,正面印有JOYROOM品牌logo和45W字样。
机身背面印有车充参数,和包装盒上的一样不再赘述,产品已经通过了CE、FCC和RoHS认证。
顶面配有1A1C接口,接口旁有PD、QC3.0字样,边缘设有LED灯圈。
线缆采用可收缩弹簧样式设计,既不影响使用长度同时又能保持车内整洁,非常实用的设计。
线头外壳磨砂,方便用户插拔使用,此外线缆还做了抗弯折处理。
测得Lightning线长度约为1.5米。
重量约为56g。
通电灯圈亮彩光,十分绚丽好看。
使用ChargerLAB POWER-Z KT002测得USB-C口支持Apple 2.4A、Samsung 5V2A、DCP协议,以及QC2.0/3.0、FCP、PE2.0、PD3.0、PPS快充协议。
此外PDO报文显示C口还具备5V2.4A、9V3A、12V2.25A三组固定电压档位,以及3.3-5.9V3A和3.3-11V3A两组PPS电压档位。
最后测得A口支持QC2.0/3.0、FCP、SCP、VOOC/DASH/WARP、PE2.0快充协议。
二、机乐堂45W三合一带线车充拆解
车充顶部外壳采用卡扣固定,内部设有白色导光塑料壳。
将车充模块取出。
输出线缆焊接处打胶加固。
车充模块由两侧长条小板以及输出端圆板组成,正负极金属片连接加固,之间有输入输出滤波固态电容、电感等器件。
将三块小板拆分开。
C口母座小板所在小板设有1A1C双口输出降压电路,正面设有输入输出滤波固态电容和电感。
另一面设有降压协议IC和输出保护管。
正极弹簧焊接一根红色导线降低电阻。
贴片保险丝特写。
输入滤波固态电容规格为35V 100μF,外套绝缘管保护。
1A1C双口降压协议IC采用英集芯IP6538,这是一款集成同步开关降压转换器、支持14种输出快充协议、支持Type-C输出和USB PD2.0、PD3.0(PPS)协议的双口输出SOC IC,为车载充电器、快充适配器、智能排插提供完整的解决方案。
IP6538输入电压最高32V,耐压40V,8.2V自动关闭防止电瓶过放。数据脚支持过压保护,且IP6538具有完善的保护功能。
英集芯IP6538支持双USB Type-C,USB Type-C和USB A,或者双USB A输出,集成双口自动插拔检测功能,单独使用任意一口都可支持快充输出, 当双口同时使用时,双口都输出5V。
充电头网拆解了解到,采用英集芯IP6538的还有机乐堂72W 3A2C多口车充、羽博300W便携式储能电源、机乐堂1A1C 20W快充迷你车充、WIZ 96W超级充电站等产品。
降压电感外套绝缘管。
输出滤波固态电容来自钰邦,规格为16V 220μF。
输出保护管采用砹德曼AD30K35D3,双NMOS,耐压30V,用于1A1C接口输出保护。
USB-C母座特写,沉板过孔焊接。
圆形小板上设有USB-A母座和LED指示灯。
小板背面没有元器件。
LED指示灯特写。
另一块小板上也设有一路降压电路,用于Lightning线输出降压和协议识别。小板正面也是设有滤波电容和降压电感。
另一面设有降压协议IC。
贴片保险丝特写。
输入滤波固态电容特写,规格为35V 68μF。
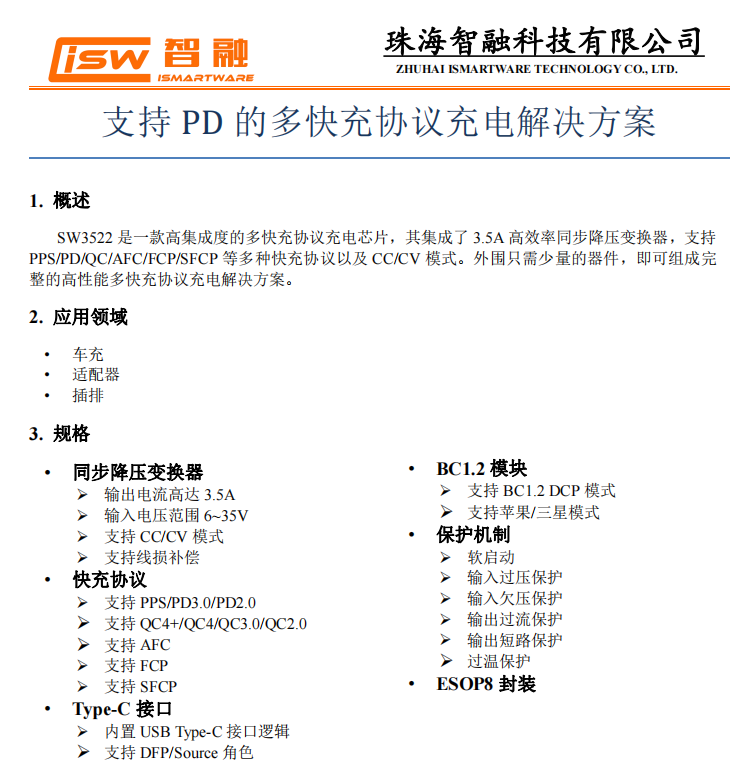
降压协议IC采用智融SW3522,这是一款高集成度的多快充协议充电芯片,其集成了 3.5A 高效率同步降压变换器,支持PPS、PD、QC、AFC、FCP、SFCP等多种快充协议以及CC/CV模式。外围仅需少量的器件,即可组成完整的高性能多快充协议充电解决方案。
智融SW3522资料信息。
充电头网通过拆解发现,智融的快充芯片可广泛应用在充电器、车充、移动电源、储能电源等领域,并被华硕、努比亚、雷柏、绿联、联想等知名品牌的数十款产品采用。
降压电感特写,外套绝缘管。
输出滤波固态电容也是来自钰邦,规格为16V 220μF。
全部拆解完毕,来张全家福。
充电头网拆解总结
机乐堂45W三合一带线车充自带弹簧式Lightning线,还配有1A1C双USB接口,算是集齐了目前三种主流充电方式,而且分别支持20W和25W PD快充、18W QC快充,除支持QC、PD通用快充协议外,还兼容华为FCP和SCP快充协议等,总输出功率45W,满足苹果、三星、小米、华为等各大品牌手机车上快充需求。车充还设计有绚丽的RGB灯环,提升用户使用体验。
充电头网通过拆解发现,这款车充内置三块PCB小板,其中两块长条小板上设有两路独立降压输出电路,其中一路采用英集芯IP6538高集成SOC IC控制1A1C双口输出,另一路采用智融SW3522,这同样是一款高集成度的多快充协议充电芯片,用于控制Lightning线输出。两路电路均设有固态电容进行输入输出滤波,输出滤波固态电容品牌为钰邦,质量可靠。
相关阅读:
以下热门话题可以点击蓝字了解,也可以在充电头网微信后台回复如下关键词获取专题
「电源芯片」
南芯、英集芯、智融、茂睿芯、必易微、美芯晟、杰华特、华源、硅动力、环球、美思迪赛、富满云矽、亚成微、诚芯微、沁恒、芯海、天德钰、恒成微、贝兰德、伏达、微源、瑞芯微
「被动器件」
「氮化镓」
「连接器」
「快充工厂」
「品牌专区」
苹果、华为、mophie、绿联、航嘉、倍思、TRüKE充客、机乐堂、爱国者
商务合作联系:info@chongdiantou.com