----- 充电头网拆解报告 第1983篇 -----
WIFI相信大家都很熟悉,在家、公司等固定场所都有,但差一个字母的MIFI(Mobile WIFI)可就不一定了。简单来说,MIFI是集调制解调器、路由器和接入点三者功能于一身的便携式宽带无线装置,最大的特点是随身便携。
最近充电头网拿到了一款新讯4G无线数据终端WF2-2,也就是前面说的MIFI,内置8000mAh容量电池,配备USB-C口支持18W快充,能够给接入用户提供4G网速,打游戏、刷剧体验都很流畅。下面充电头网就对这款产品进行详细拆解,看看用料做工如何。
一、新讯4G无线数据终端外观
产品附带一份说明书卡片,通过扫码阅读电子版(二维码已经处理掉,感兴趣的可以到充电头网官网查看),响应国家环保号召。
MIFI主机机身十分扁平,采用PC材质白色外壳,正背面都是磨砂处理,侧身亮面设计,初印象和一般的充电宝差不多。
机身正面印有新讯品牌logo和“畅享·无限生活”标语。
正面端角处设有信号指示灯、WLAN指示灯和电量指示灯,电量指示灯有四格,每格代表25%电量。
信号指示灯红光慢闪表示设备正在启动或启动失败,绿灯闪烁状态表示用户卡网络连接成功;WLAN指示灯亮蓝光常亮,表示WIFI启动工作,蓝光闪烁状态表示有用户接入WIFI;电量指示灯亮白光。
机身背面印有产品参数信息。
产品参数特写
型号:GA100
容量:8000mAh/3.7V
输入:5V3A、9V2A、12V1.5A
有线输出:5V3A
制造商:深圳市通恒伟创科技有限公司
顶部配有电源键、Type-C充电接口、用户SIM卡接口和USB输出接口。
背面边缘对应三个接口处印有提示标识。
侧面设有恢复出厂设置的功能键。
端角处还设有挂绳孔。
测得机身长度为156.59mm。
宽度为76.83mm。
厚度为14.64mm。
拿在手上的直观感受。
净重约为199g。
使用ChargerLAB POWER-Z KT002测得USB-C口支持Apple 2.4A、Samsung 5V2A、DCP协议,以及QC2.0/3.0、AFC、FCP、SCP、PE2.0、PD3.0、PPS快充协议。
此外还具备5V2A、9V2A、12V1.5A三组固定电压档位,以及5-5.9V3A和5-11V2A两组PPS电压档位。
另外测得A口仅支持PE2.0快充协议。
二、新讯4G无线数据终端拆解
将机身外壳拆开,采用卡扣固定封装。
PCB板使用螺丝固定,PCB两侧是天线。
用于4G信号的LTE天线,黑色贴片固定在白色支架上。
另一侧WIFI天线特写,指示灯均贴有泡棉防串光。
电芯前端包裹绝缘胶带。
拆掉螺丝可以看到,PCB板另一面中间区域覆盖屏蔽罩,并贴有导电海绵。
外壳上有导热垫和导电布。
外壳对应电芯区域也贴有导电布。
撕掉导电布,下方还有预留的无线充电线圈位置,填充一块黑色泡棉来起到缓冲保护作用。
导电海绵特写。
天线特写。
主板上的天线触点。
PCB板正面一览,设有移动电源主控芯片、单片机、电感、指示灯等。
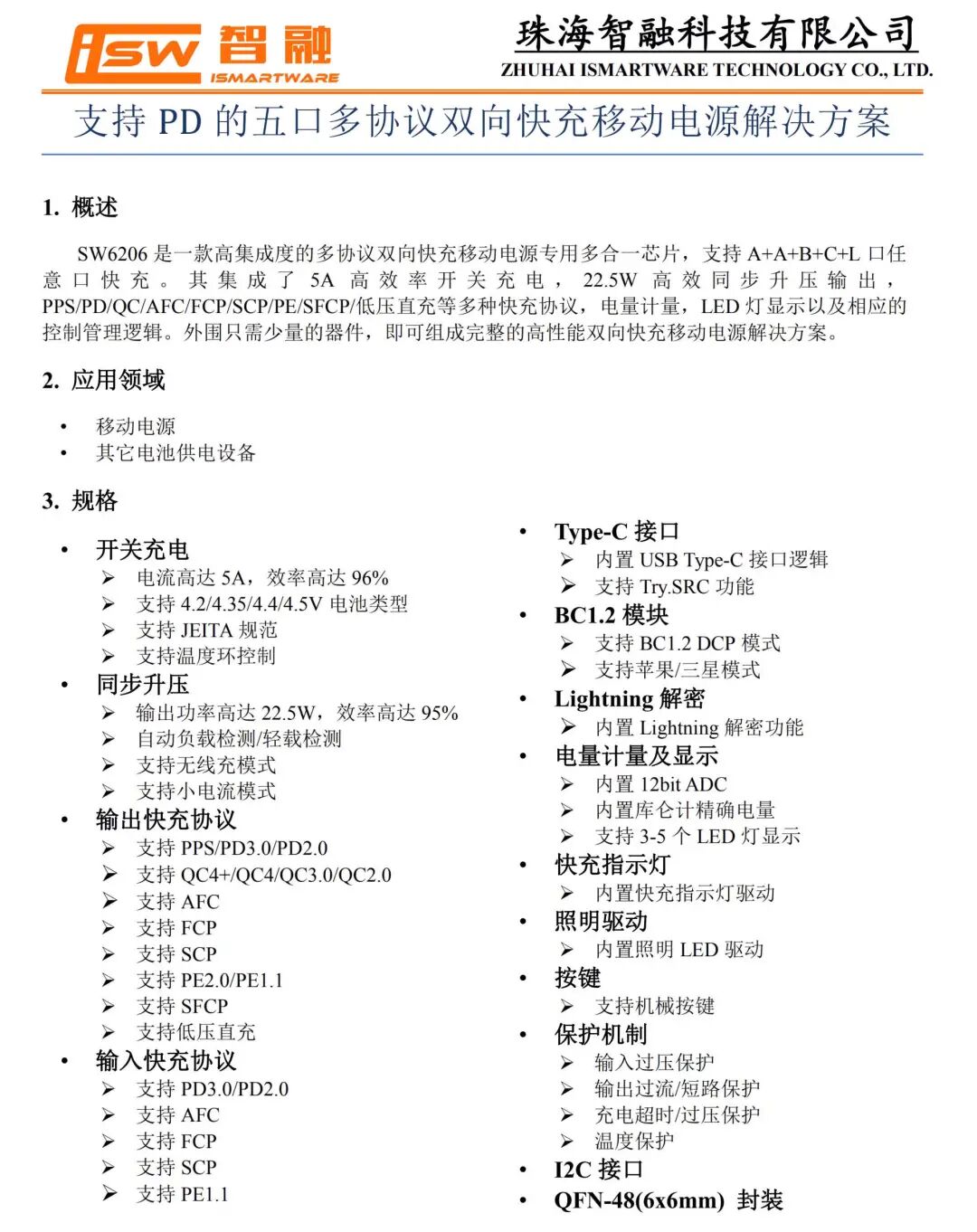
移动电源主控芯片采用智融SW6206。这是一款高集成度的多协议双向快充移动电源专用多合一芯片,支持A+A+B+C+L口任意口快充。其集成了5A高效率开关充电,22.5W高效同步升压输出。
SW6206支持PPS、USB PD、QC、AFC、FCP、SCP、PE、SFCP等多种快充协议,电量计量,LED灯、数码管显示以及相应的控制管理逻辑。外围只需少量的器件,即可组成完整的高性能双向快充移动电源解决方案。
充电头网了解到,采用智融SW6206主控芯片的产品还有摩米士10000mAh无线充移动电源、iWALK 10000mAh赛车宝移动电源、魔狐10000mAh彩屏无线快充移动电源、麦多多10000mAh磁吸无线充移动电源、网易智造10000mAh无线充移动电源、品胜20000mAh 22.5W全协议快充移动电源、罗马仕10000mAh 22.5W超级快充移动电源等。
2R2电感特写,配合智融SW6206主控调压,实现设备基本充放电功能。
单片机特写,信息不详,用于驱动指示灯。
丝印8205S的MOS管,用于C口保护。
A口也配有一颗8205S保护管。
ESIM卡芯片。
信号和WLAN指示灯特写。
电量指示灯特写。
电源键特写,贴片焊接。
重置键特写。
USB-C母座特写,过孔焊接。
A口母座沉板设计以降低机身厚度。
SIM卡槽特写。
板子另一面覆盖屏蔽罩,右边有一颗芯片。
信号切换芯片特写,圣邦威SGM44599。
将屏蔽罩拆开,由于是用热风枪打开,内部一些小器件出现偏移,并不是原本就这样。
屏蔽罩内设有MIFI功能电路。
来自金士顿的存储器芯片。
高通MSM8909,骁龙210处理器,用于网络连接功能。
高通PM8909电源芯片。
丝印7169的芯片。
高通WIFI芯片WCN3610。
高通WTR4905是一颗高集成的多模多频 CMOS 工艺射频收发芯片,用于LTE网络收发。
电芯特写,规格为8000mAh/3.8V/30.4Wh。
侧面固定有热敏电阻进行温度监控。
电芯极耳和一块保护小板焊接,并包裹导电布和绝缘胶带。
小板正面设有锂电保护芯片和四颗保护管。
另一面没有元器件。
锂电保护芯片丝印Y1MM。
四颗保护管采用AOS AO8810,双NMOS管,耐压20V,TSSOP-8封装。
全部拆解完毕,来张全家福。
充电头网拆解总结
新讯这款4G无线数据终端内置8000mAh容量电池,保证拥有很好续航能力的同时又不影响到其整体的便携性。另外配备1A1C接口,兼容市面所有主流3快充协议,支持18W快充,方便快速蓄电外带使用,除了能给自己的多台设备以及同行的人提供网络外,平日里也能充当“充电宝”使用。
充电头网通过拆解了解到,MIFI主机内置智融SW6206芯片实现基本的充放电功能,超高集成度有利于简化电路减小PCB板尺寸,进而压缩MIFI主机的大小,对于十分讲究便携外带的这类产品来说十分重要。另外智融SW6206还能提供丰富的接口配置以及快充协议,丰富MIFI主机的功能。MIFI模块采用高通方案,通信稳定。
以下热门话题可以点击蓝字了解,也可以在充电头网微信后台回复如下关键词获取专题
「电源芯片」
南芯、英集芯、智融、茂睿芯、必易微、美芯晟、杰华特、华源、硅动力、环球、美思迪赛、富满云矽、亚成微、诚芯微、沁恒、芯海、天德钰、恒成微、贝兰德、伏达、微源、瑞芯微
「被动器件」
「氮化镓」
「连接器」
「快充工厂」
「品牌专区」
苹果、华为、mophie、绿联、航嘉、倍思、TRüKE充客、机乐堂、爱国者
商务合作联系:info@chongdiantou.com