----- 充电头网拆解报告 第2031篇 -----
近期充电头网拿到了日本DIGIFORCE迪吉霍斯的一款65W氮化镓充电器,方块造型设计显得十分小巧,配备1A1C接口可以满足大小设备同时进行充电,支持45W+12W输出策略。
说起DIGIFORCE迪吉霍斯估计很多苹果用户不陌生,它是苹果iPhone手机的电池供应商,很多iPhone用户在给手机换电池时往往考虑的也是这家的产品。下面就随小编来看看,一个专业做电池的品牌,其做起充电器来水准又是怎样的。
一、DIGIFORCE 65W氮化镓充电器外观
DIGIFORCE 65W氮化镓充电器采用方块造型设计,整体为灰色基调,外壳表面磨砂处理。
机身正面右上角凹印有DIGIFORCE品牌。
侧身印有充电器参数
型号:D0035
输入:100-240V~50/60Hz 1.5A
输出:5V3A、9V3A、12V3A、15V3A、20V3.25A、20V2.25A、5V2.4A
USB-C单口输出:65W Max
C+A输出:45W+12W
充电器已经通过了PSE、FCC、RoHS、ETL认证,以及VI能效认证。
充电器配备可折叠美规插脚。
输出端配有1A1C接口以及三角形的指示灯。
测得充电器机身长度为53.04mm。
宽度为53.13mm。
厚度为30.15mm。
和苹果61W充电器对比,体积优势明显。
拿在手上的大小直观感受。
净重约为111g。
接通电源,指示灯亮白光。
使用ChargerLAB POWER-Z KT002测得USB-C口支持Apple 2.4A、Samsung 5V2A、DCP协议,以及QC2.0/3.0、AFC、FCP、PD3.0、PPS快充协议。
PDO报文显示C口还具备5V3A、9V3A、12V3A、15V3A、20V3.25A五组固定电压档位,以及5-21V3A一组PPS电压档位。
测得USB-A口支持Apple 2.4A、Samsung 5V2A、DCP协议。
二、DIGIFORCE 65W氮化镓充电器拆解
将机身壳拆开,超声波焊接封装。
模块正背面均覆盖黄铜散热片,并锡焊固定。此外PCB板背面还贴有导热垫,和散热片间有麦拉片进行绝缘。
测得模块长度为47.45mm。
宽度为46.02mm。
厚度为24.86mm。
PCB板正面一览,电容、变压器等器件打胶加固,输入输出端均设有小板。
板子背面一览,设有PWM控制器、初级开关MOS管、同步整流管,外围电路看上去十分简洁。
通过观察发现,这款充电器采用高频QR开关电源架构,协议芯片控制C口输出,A口进行二次降压以5V恒压输出。下面我们从输入端开始了解各器件的信息。
输入端一览,主板上设有延时保险丝、共模电感、滤波电感以及滤波电容等器件。
将小板拆下,板子正面设有共模电感和安规X电容。
背面有两颗整流桥。
延时保险丝来自华德,出料号:2010 3.15A 250V。
共模电感双线并绕,用于滤除EMI干扰。
安规X电容特写,容量0.1μF。
另一颗共模电感特写,两级设计。
RDBF310整流桥将交流电转换为直流电,采用两颗是为了均摊发热。
滤波电感特写。
高压滤波电解电容一览,四颗规格为400V 22μF,一颗规格为400V 33μF。
板子侧面设有主控芯片供电电容、变压器以及同步整流控制器。
主控芯片供电电容来自凯泽鑫电子,规格为100V 4.7μF。
开关电源主控芯片采用安森美NCP1342,这是一颗高频反激准谐振初级PWM控制器,内置主动X2电容放电、支持宽范围Vcc供电、支持外接热敏电阻进行过热保护和多重完善的保护功能。
氮化镓功率芯片是定制型号,OMNIA1,由纳微提供。
变压器特写。
CT 1018光耦,用于输出电压反馈。
两颗Y电容来自成希电子。
同步整流控制器采用MPS MP6908A,最高工作频率600KHz,支持DCM/CCM/QR准谐振工作模式,内置振铃检测防止DCM和QR运行下误开通,支持逻辑电压和标准电压同步整流管。
同步整流管采用维安WMB072N12LG2,耐压120V,PDFN5060-8L封装。
输出端一览,在小板和变压器间有两颗固态电容。
两颗固态电容规格均为25V 470μF。
另一颗特写。
LED指示灯特写。
USB-C口母座所在小板正面设有协议芯片和输出VBUS开关管。
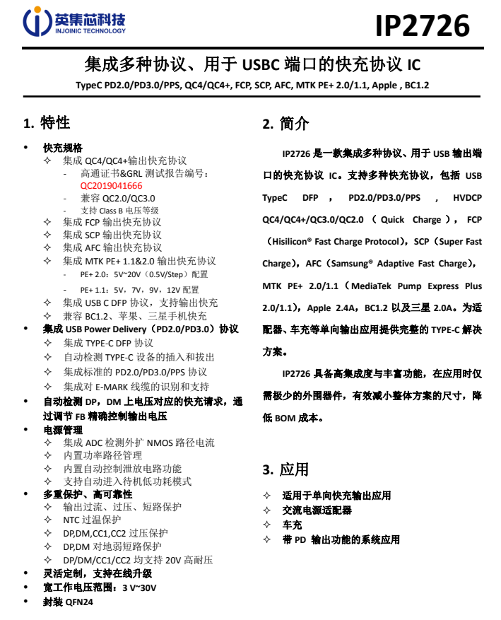
C口协议芯片采用的是英集芯IP2726,这是一颗集成多种协议、用于USB输出端口的快充IC,支持Type-C DFP、PD2.0/3.0、PPS、QC4+、QC2.0/3.0、FCP、AFC、SCP、MTK PE+、Apple2.4A、BC1.2以及三星2A等协议。具有高集成度和丰富的功能,在应用时仅需极少的外围器件,有效减小整体方案的尺寸,降低BOM成本。
充电头网了解到,英集芯IP2726已经通过了高通QC4+认证,拿到了中国大陆地区第一张QC4+认证证书。
充电头网了解到,英集芯IP2726此前已被摩托罗拉68W氮化镓充电器、努比亚大白20W双口氮化镓充电器、AOHi 100W双USB-C口氮化镓快充、公牛快充86面板、AUKEY 65W 1A1C氮化镓快充充电器等产品采用。此外,英集芯的其它系列快充芯片也获得小米、华为、三星等客户的高度认可。
输出VBUS开关管采用新功率NCE3035Q,NMOS,耐压30V。
USB-C口母座特写,过孔焊接。
A口正面所在小板设有二次降压电路,用于A口二次降压5V输出,小板正面焊接降压电感,外套绝缘管保护。
背面设有降压控制器和自动识别IC。
降压控制器特写,MPS MP2491C,芯片内置降压开关管,支持32V输入电压,最大输出电流6A。
丝印5887的自动识别IC。
USB-A口母座特写。
全部拆解完毕,来张全家福。
充电头网拆解总结
DIGIFORCE 65W氮化镓充电器整体做得比较小巧,加上配备折叠插脚,便携性很好。不过虽配备1A1C接口,但只有C口支持快充,具备5-20V齐全固定电压档位以及5-21V3A一组PPS电压档位,可以充笔电、手机等设备,另外一个A口最高输出功率只有12W,只能拿来充耳机等设备,相较主流的双口快充来说,性能上还是略有欠缺。
充电头网通过拆解发现,这款充电器基于高频QR开关电源架构设计,采用主流的安森美NCP1342+MPS MP6908A方案,氮化镓功率器件定制,同步整流管来自维安。C口采用英集芯IP2726协议芯片控制输出,A口进行二次降压以5V恒压输出。
以下热门话题可以点击蓝字了解,也可以在充电头网微信后台回复如下关键词获取专题
「电源芯片」
南芯、英集芯、智融、茂睿芯、必易微、美芯晟、杰华特、华源、硅动力、环球、美思迪赛、富满云矽、亚成微、诚芯微、沁恒、芯海、天德钰、恒成微、贝兰德、伏达、微源、瑞芯微、力生美
「被动器件」
「氮化镓」
「连接器」
「快充工厂」
「品牌专区」
苹果、华为、mophie、绿联、航嘉、倍思、TRüKE充客、机乐堂、爱国者
商务合作联系:info@chongdiantou.com