----- 充电头网拆解报告 第2038篇 -----
ProMini是香港Magic-Pro旗下品牌,旗下产品包括了快充电池、快充数据线、快充充电器、无线车充、旅行充电器、影音周边等系列产品,并且热销海内外,深受用户青睐。
近日,充电头网入手了两款来自ProMini的百瓦级桌面快充充电站,分别是130W 3C1A快充和200W 4C快充。同时为了实现小体积、高效率的设计,两款产品均应用了第三代半导体氮化镓技术,多个接口以及百瓦级大功率配置,让这两款产品可以一次满足四台设备的同时充电的需求,非常适合居家客厅、办公室等使用场景。
今天这篇文章先来给大家带来ProMini 130W 3C1A氮化镓桌面充电器的拆解,一起来看看这款充电器做工和用料。
一、ProMini 130W氮化镓充电器外观
白色的外包装上印有充电器的外观,并且重点突出接口的输出性能,三大卖点分别是130W功率、4接口配置以及多重安全保护功能,此外GaN字样也表明了这款充电器内部使用了氮化镓器件。
包装盒背面印有产品的详细规格参数,并标注其可以同时为两台笔记本电脑充电。
包装开窗式设计,线下售卖更为直观。
包装盒里有充电器、延长线以及使用说明书。
采用常规的八字延长线,配两脚插头。
延长线约为1米,基本可以满足桌面使用需求。
整个充电器采用了纯黑色外壳,两段式机身,主体部分为哑光工艺,正面印有ProMini以及GaN字样,输入端为亮面处理。
充电器为扁平设计,边角均为圆润过渡,手感好,输出端配备了3个USB-C接口和1个USB-A接口。
输入端为八字输入接口。
充电器拿在手上不能说很轻便,毕竟是一款130W的四口充电器。
与苹果140W单口充电器对比,ProMini充电器体积更小一些。
充电器侧面为详细的参数信息
ProMini GS40
输入:110-240V~50/60HZ 1.8A
单口输出:
USB-C1/C2:3.3-21V5A、5V3A、9V3A、12V3A、15V3A、20V5A,100W Max;
USB-C3:3-11V3A、5V3A、9V3A、12V2.5A、15V2A、20V1.5A,30W Max;
USB-A:4.5V5A、5V4.5A、5V3A、9V3A、12V2.5A、20V1.5A,30W Max;
多口输出:
C1+C2:65W+65W,130W Max;
C1+C2+C3:65W+30W+30W,125W Max;
C1+C2+C3+A:65W+30W+15W,110W Max;
C3+A:5V3A
充电器已经通过了CE认证。
实测充电的长度约为89.2mm。
宽度约为60.64mm。
厚度约为29.34mm。
充电器净重约为204g。
使用ChargerLAB POWER-Z KT002测得USB-C1口支持Apple 2.4A、Samsung 5V2A、DCP协议,以及QC2.0/3.0、AFC、FCP、SCP、PE2.0、PD3.0、PPS多个快充协议。
此外C1口还支持5V3A、9V3A、12V3A、15V3A、20V5A五组固定电压档位,以及3.3-21V5A一组PPS电压档位。
USB-C2口同样支持Apple 2.4A、Samsung 5V2A、DCP协议,以及QC2.0/3.0、AFC、FCP、SCP、PE2.0、PD3.0、PPS多个快充协议。
C2接口的PDO报文与C1接口完全一致。
C3接口的快充协议与C1、C2保持一致。
C3接口的PDO报文为5V3A、9V3A、12V2.5A、15V2A、20V1.5A五组固定电压档位,以及3.3-11V5A的PPS电压档位。
最后测得USB-A接口支持Apple 2.4A、Samsung 5V2A、DCP协议,以及QC2.0/3.0、AFC、FCP、SCP、PE2.0等多个快充协议。
二、ProMini 130W氮化镓充电器拆解
从输入端打开充电器的外壳。
取出内部PCB模块,可见正面贴有一块绝缘麦拉片,输入端元器件使用打胶固定。
PCB板背面初级侧贴有导热垫,并覆盖了麦拉片绝缘。
将正面的绝缘板拆除,并清理完元器件之间的硅胶;正面设有PFC升压电感,开关变压器、滤波电容、三组二次降压电路,以及一些薄膜电容、共模电感等器件。
从输出端,设有五块小PCB板,其中四块分别设置了一个接口,另外一块PCB板作为同步整流滤波用。
PCB模块背面一览,设有两颗整流桥、PFC功率因数校正电路,以及LLC开关电路等,初级和次级之间采用镂空绝缘处理,并设有一颗贴片Y电容。
经过观察分析发现,ProMini这款130W 3C1A氮化镓充电器采用PFC+LLC的高性能电源架构,先由PFC电路进行升压为后级LLC架构供电,输出的固定电压经过同步整流电路后再分别由三路独立的降压电路输出。下面就从输入端开始一一了解各元器件的信息。
输入端右侧为输入滤波电路、左侧为PFC滤波电路。
输入延时保险丝,4A规格。
压敏电阻特写,07D471KH。
输入滤波电感。
共模电感为两级设计,消除EMI干扰。
来自JURCC捷威电子的安规X2电容,0.47μF。
电流经过EMI电路过滤后,由沃尔德WRMSB40M整流桥将交流电转换为脉动直流电,此处采用两颗并联,分摊发热。沃尔德软桥通过较软的恢复曲线,比较平滑的关断特性,可以降低二极管结电容达到非常少的谐波振荡产生的效果。
沃尔德WRMSB40M详细资料信息。
充电头网了解到,沃尔德软桥还被OPPO 50W饼干氮化镓快充、鸿达顺65W 氮化镓充电器、飞频65W USB PD氮化镓充电器、ROCK 65W氮化镓充电器、麦多多65W氮化镓充电器、麦多多30W 1A1C快充充电器等多款产品采用,性能获得客户的一致认可。
整流桥输出的脉动直流电需要再次滤波,然后供给PFC电路,此处使用了一颗CBB薄膜滤波电容。
一颗滤波电感。
此外还有一颗来自捷威电子的塑壳薄膜电容。
PFC电路用于提高功率因数,减小大功率充电器中大容量电解电容充电时的冲击电流,避免冲击电流对电网波形的影响。同时PFC通过升压还可以减小初级电解电容的容量,减小充电器的体积。
ProMini 130W氮化镓充电器用到的PFC升压控制器来自恩智浦,型号TEA19162。该芯片内部集成X电容放电功能,简化电路设计,集成软启动和关断,支持高精度稳压升压,并且内置多重完善的保护功能。
PFC升压开关管采用英飞凌CoolMOS,IPL60R185C7,NMOS,耐压650V,导阻185mΩ。
PFC升压开关管丝印TH-200726QR。
PFC升压整流二极管,丝印SF1006DS,600V10A,来自佑风微。
PFC升压整流后,再由一颗高压电解电容滤波,品牌JAYE,规格420V 100μF。因为单个电容体积较大,在充电器中采用卧置,降低产品厚度。
两颗LLC主控芯片供电电容,规格均为35V 47μF。
LLC主控芯片来自恩智浦,型号TEA19161T,与TEA19162组成带PFC的开关电源,用于提高电源转换效率。
充电头网拆解了解到,采用恩智浦TEA19161T的还有苹果万元iMac电脑标配适配器、鸿达顺120W 2A2C四口快充充电器、戴尔笔记本130W USB PD快充充电器、美富达100W USB PD桌面快充充电器、Anker PowerPort Atom PD 4 100W充电器等产品。
LLC半桥采用了两种功率器件,其中一颗是来自纳微半导体的GaNFast氮化镓功率芯片NV6115。芯片内置驱动器以及复杂的逻辑控制电路,170mΩ导通电阻,耐压650V,支持2MHz开关频率,采用5*6mm QFN封装,节省面积,得益于NV6115内置驱动器,无需外置驱动器,更加节省PCB空间。
纳微半导体 NV6115 详细资料。
充电头网通过拆解了解到,纳微GaNFast功率芯片此前已被OPPO 50W饼干氮化镓快充、小米65W 1A1C氮化镓快充充电器、努比亚65W氘锋三口氮化镓快充、联想YOGA 130W双USB-C口快充、安克65W氮化镓充电器(英雄联盟版)等知名品牌的数十款产品采用。
另外一颗功率器件采用的是龙腾半导体高压超结MOS管,型号LSNC65R180HT,耐压650V,导阻0.18Ω,DFN8*8封装。
电源主变压器特写,丝印TH-200727PR。
来自捷威电子的谐振电容,用于LLC谐振电路。
谐振电感特写,丝印TH-200725LR。
初级和次级之间的贴片Y电容,来自鞍山奇发电子。
正面对应位置同样设有一颗贴片Y电容。
CT1019白色光耦,用于输出电压反馈和电路保护。
将同步整流电路所在PCB板拆下来,正面设有两颗滤波电容和两颗MOS管。
PCB板背面设有一颗同步整流控制器。
来自恩智浦的同步整流控制器TEA1995,其内置两个驱动器用于LLC架构开关电源的同步整流,外围元件精简。此前已被华科生 230W 4C1A氮化镓桌面充、倍思100W 2A2C氮化镓快充、摩米士100W 2A2C氮化镓快充、美富达100W USB PD桌面快充等产品采用。
同步整流MOS管型号相同,均丝印60N101TG。
其中一颗滤波电容采用JSH万京源固态电容,规格25V 820μF。
另外一颗为25V 680μF的电解电容。
输出端的三路二次降压电路通过一颗外置的单片机协调控制,实现功率智能分配。
USB-C1接口所在PC板上设有一颗降压芯片、两颗降压MOS以及一颗VBUS开关管。
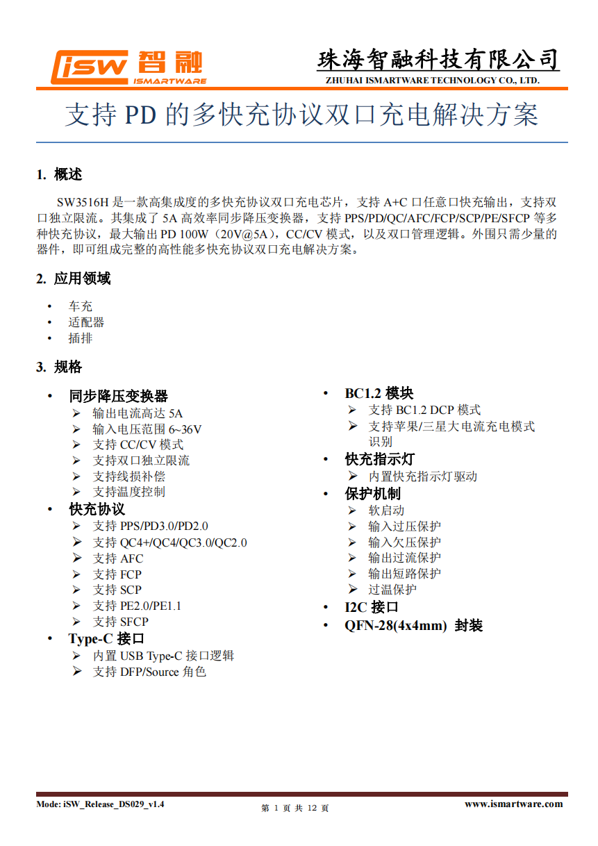
降压和协议控制芯片采用智融SW3516H,这是一款高集成度的多快充协议双口充电芯片,支持A+C口任意口快充输出,支持双口独立限流。其集成了 5A 高效率同步降压变换器,支持 PPS、PD、QC、AFC、FCP、SCP、PE、SFCP、低压直充等多种快充协议,CC/CV 模式,以及双口管理逻辑。外围只需少量的器件,即可组成完整的高性能多快充协议双口充电解决方案。可广泛应用于USB PD双口快充车充、USB PD双口快充充电器以及USB插排等产品。
智融SW3516H详细规格资料。
两颗泰德TDM3478 NMOS管配合智融SW3516H实现同步降压功能,NMOS耐压30V。
另外一颗泰德TDM3478用作输出VBUS开关管。
另外一面是一颗降压电感和一颗输出滤波固态电容,电容外套绝缘管。
滤波固态电容采用万京源25V 470μF规格。
USB-C1接口特写。
USB-C2接口小板和USB-C1接口是相同的配置,用料完全一致。
USB-C3接口PCB板上设有一颗降压芯片和四颗MOS管。
智融SW3516H降压+协议二合一芯片。
四颗泰德TDM3478 MOS管,其中两颗用于降压,一颗用作C3接口VBUS开关,还有一颗用于C3接口和A口的输出切换。
背面是一颗降压电感和一颗固态电容。
万京源25V 470μF固态电容。
USB-A接口特写。
ProMini 130W 3C1A氮化镓快充充电器拆解完毕。
充电头网拆解总结
在USB PD快充普及的大趋势下,大功率多接口电源配件逐渐成为市场新宠,诸多电源厂商和品牌都在大功率快充电源领域有所布局。ProMini 130W 3C1A氮化镓快充充电器也是走的这一路线,功率智能分配,实现了单口最大100W输出,双口输出满足两台笔记本电脑充电,三口输出均可快充,提升了用户的使用体验。
ProMini 130W 3C1A采用延长线供电,适合作为桌面充电站使用,同时也可以置于客厅、会议室、床头柜等场景,让用户从容应对多设备的充电需求。
充电头网通过拆解了解到,这款产品内部用了高性能的PFC+LLC电路架构,并采用了全套恩智浦控制芯片TEA19162+TEA19161T+TEA1995,PFC部分采用了英飞凌升压MOS管,LLC部分采用纳微GaNFast氮化镓功率芯片和龙腾超结MOS组成的半桥;三路二次降压均采用智融SW3516H搭配泰德MOS管,整套方案用料都非常成熟,性能稳定可靠。
「峰会报名」
2022(春季)亚洲充电展期间热门峰会开启报名
以下热门话题可以点击蓝字了解,也可以在充电头网微信后台回复如下关键词获取专题
「电源芯片」
南芯、英集芯、智融、茂睿芯、必易微、美芯晟、杰华特、华源、硅动力、环球、美思迪赛、富满云矽、亚成微、诚芯微、沁恒、芯海、天德钰、恒成微、贝兰德、伏达、微源、瑞芯微、力生美
「被动器件」
「氮化镓」
「连接器」
「快充工厂」
「品牌专区」
苹果、华为、mophie、绿联、航嘉、倍思、TRüKE充客、机乐堂、爱国者
商务合作联系:info@chongdiantou.com