----- 充电头网拆解报告 第2080篇 -----
前言
松下是家喻户晓的家电品牌,推出的产品涵盖生活的多个方面,充电头网之前就拆解过松下推出的USB-C快充魔方插座,今天为大家带来的是一款30W的双口快充,支持1A1C输出,并且两个接口均支持快充输出,方便手机充电与传统老式设备充电。下面充电头网就对这款双口快充进行拆解,看看产品的用料做工如何。
松下电器30W快充开箱
包装盒蓝白黑配色,正面印有Panasonic松下电器、充电器外观图、名称以及卖点标识等。
背面印有充电器参数、制造商信息等。
包装内含充电器和使用说明书。
充电器采用经典直板造型设计,PC材质白色外壳表面磨砂处理,可以有效抗指纹并方便插拔使用。
机身正面中心印有Panasonic品牌logo。
输入端外壳上印有充电器参数
型号:QE-TMEX003C
输入:100-240V~50/60HZ 0.8A
USB-A输出:4.5V5A、5V4.5A、9V3A、12V2.5A
USB-C输出:5V3A、9V3A、10V2.25A、12V2.5A、15V2A、20V1.5A
A+C总输出:5V5A
制造商:松下家电(中国)有限公司
充电器已经通过了CCC认证以及VI级能效认证。
充电器配备可折叠国标插脚,收放自如携带方便,且不会刮伤包里其它设备。
USB-A为紫色胶芯,USB-C为白色胶芯,两个接口附近双闪电标识表示支持快充。
测得充电器机身高度为50.86mm。
宽度为51.76mm。
厚度为27.23mm。
和苹果30W充电器对比,体积略小一点点。
拿在手上的大小直观感受。
充电器净重约为76g。
使用ChargerLAB POWER-Z KT002测得USB-C口支持QC2.0/3.0、AFC、FCP、SCP、PE2.0、PD3.0、PPS快充协议。
此外PDO报文显示C口还具备5V3A、9V3A、12V2.5A、15V2A、20V1.5A五组固定电压档位,以及3.3-5.9V3A和3.3-11V2.5A两组PPS电压档位。
测得USB-A口支持QC2.0/3.0、AFC、FCP、SCP快充协议。
松下电器30W快充拆解
对松下电器这款充电器有了基本了解后,下面充电头网继续对其进行拆解,一起来看看充电器的实际用料做工。
沿输入端盖板打开充电器外壳,导线与插脚焊接处套热缩管绝缘。
取出充电器内部PCBA模块,变压器采用绝缘胶带严密包裹并打胶固定。
输入端导线焊点打胶加固。
测得充电器主板长度为35.5mm。
宽度为46.5mm。
厚度约为21mm。
PCB正面一览,电容与变压器之间打胶加固,PCB开有隔离槽,初级与次级元件之间插入隔离板加强绝缘。
PCB背面一览,可以看到初级采用一颗高集成度的合封芯片,大大简化了初级电路。接口输出电压通过白色光耦反馈控制,输出侧可以看到一颗协议芯片。
通过对充电器正反面电路分析,松下30W 1A1C充电器采用合封初级芯片组成宽范围输出的反激开关电源,宽范围输出,输出电压通过协议芯片控制,支持单口快充,双口5V输出。下面我们从输入端开始了解各个元器件的信息。
充电器输入端一览,交流输入端连接慢熔保险丝和NTC热敏电阻。
输入端慢熔保险丝特写,3.15A 250V。
NTC热敏电阻特写,冷态下电阻较大,用于抑制充电器插电时的浪涌电流,减小插电时的火花,正常工作后升温阻值下降,降低对效率的影响。
共模电感双线绕制,用于滤除EMI干扰。
X电容用于抑制差模干扰,容量为0.1μF。
输出USB-C口焊接小板垂直焊接,USB-A口垂直焊接。从USB-A和USB-C空之间的空隙中可以看到小板焊接的整流桥。
输入的交流电经过EMI电路滤波后,进入到整流桥,由整流桥将交流电转换成脉动直流电。整流桥丝印MB30M,贴片焊接在小板上,充分利用空间。
高压滤波电解电容均来自y.u.g昱光电子,两颗规格均为33μF 400V,105℃耐热。用于将整流桥输出的脉动直流电滤波成直流电,为初级电路供电。
差模电感,采用工字磁芯,外套热缩管绝缘。
开关电源初级芯片采用力生美 LN9T27GDH,这是一颗内置680V开关管的开关电源芯片,采用电流模式控制,具有低待机功耗,低成本以及高性能优势,待机功耗低至50mW,内置的软启动电路可以降低开关冲击,增强的轻载控制优化了转换效率,芯片内置逐周期电流限制,支持输出过流、过载和短路保护,支持45W功率输出。
力生美 LN9T27GDH 详细资料。
同时充电器内部还使用了力生美LN3210稳压芯片,为LN9T27GDH芯片提供稳定的供电。
为初级主控芯片供电的电解电容,来自Asia'x,规格为4.7μF 100V。
用于RCD吸收电路的二极管和电阻电容,吸收变压器漏感能量,降低开关管的电压应力。
变压器输出侧特写,可以看到同步整流控制器,输出滤波电容,变压器次级输出线打胶固定。
变压器特写,使用绝缘胶带严密缠绕,顶部印有丝印信息。
蓝色Y电容特写。
同步整流控制器丝印6602,根据变压器次级输出电压,自动输出驱动信号控制同步整流管导通关断,进行同步整流。
同步整流管来自威兆半导体,VSP008N10MS,NMOS,耐压100V,支持逻辑电压驱动,导阻6mΩ,采用PDFN5*6封装。
威兆VSP008N10MS资料信息。
充电头网拆解了解到,采用威兆VSP008N10MSC的还有米物甄妙65W 2C1A氮化镓充电器、华硕adol 65W氮化镓充电器、努比亚65W氘锋三口氮化镓快速充电器、联想65W PD快充火柴盒电源等产品,威兆MOS也获得华为、小米、三星、OPPO等众多知名品牌的认可。
输出滤波固态电容来自洲宇电子,470μF 25V,两颗并联。具有低ESR,高纹波电流能力,耐热105℃。
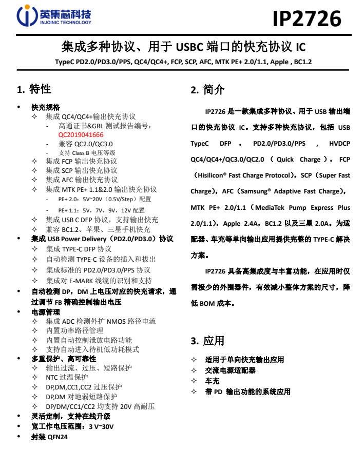
协议芯片采用英集芯IP2726,这是一颗集成多种协议、用于USB输出端口的快充协议芯片,支持Type-C DFP、PD2.0/3.0、PPS、QC4+、QC2.0/3.0、FCP、AFC、SCP、MTK PE+、Apple2.4A、BC1.2以及三星2A等协议。具有高集成度和丰富的功能,在应用时仅需极少的外围器件,有效减小整体方案的尺寸,降低BOM成本。
充电头网了解到,英集芯IP2726此前已被摩托罗拉68W氮化镓充电器、努比亚大白20W双口氮化镓充电器、AOHi 100W双USB-C口氮化镓快充、公牛快充86面板、AUKEY 65W 1A1C氮化镓快充充电器等产品采用。此外,英集芯的其它系列快充芯片也获得小米、华为、三星等客户的高度认可。
用于反馈调节输出电压的CT1018光耦。
用于USB-A口和USB-C口的VBUS开关管特写,来自AGMSEMI芯控源,型号为AGM306A,NMOS,耐压30V,导阻5.8mΩ,采用DFN3*3封装。
继续焊下USB-C母座小板。
USB-C母座焊接在垂直小板上,采用过孔固定,白色胶芯。
USB-A母座采用紫色胶芯,正负极加宽处理,支持大电流快充。
全部拆解完毕,来张全家福。
充电头网拆解总结
松下30W 双口快充采用白色外壳,方块造型设计,配备折叠插脚和1A1C双口输出,均支持30W功率,配置主流。充电器支持广泛的快充协议,PD输出支持5V3A、9V3A、12V2.5A、15V2A、20V1.5A五组固定电压档位,以及3.3-5.9V3A和3.3-11V2.5A两组PPS电压档位,对手机快充有很好的兼容性。
充电头网通过拆解了解到,松下这款30W快充内置力生美开关电源芯片,芯片内置开关管,外围电路精简,集成度高。充电器同步整流管采用威兆VSP008N10MS,协议芯片采用英集芯IP2726,支持双口输出。初级滤波电容来自昱光电子,固态电容来自洲宇电子,设计和用料都很不错。
「峰会报名」
2022(春季)亚洲充电展期间热门峰会开启报名
以下热门话题可以点击蓝字了解,也可以在充电头网微信后台回复如下关键词获取专题
「电源芯片」
南芯、英集芯、智融、茂睿芯、必易微、美芯晟、杰华特、华源、硅动力、环球、美思迪赛、富满云矽、亚成微、诚芯微、沁恒、芯海、天德钰、恒成微、贝兰德、伏达、微源、瑞芯微、力生美、创芯微
「被动器件」
「氮化镓」
「连接器」
「快充工厂」
「品牌专区」
苹果、华为、mophie、绿联、航嘉、倍思、TRüKE充客、机乐堂、爱国者、魔栖
商务合作联系:info@chongdiantou.com