![]()
----- 充电头网拆解报告第2453篇 -----
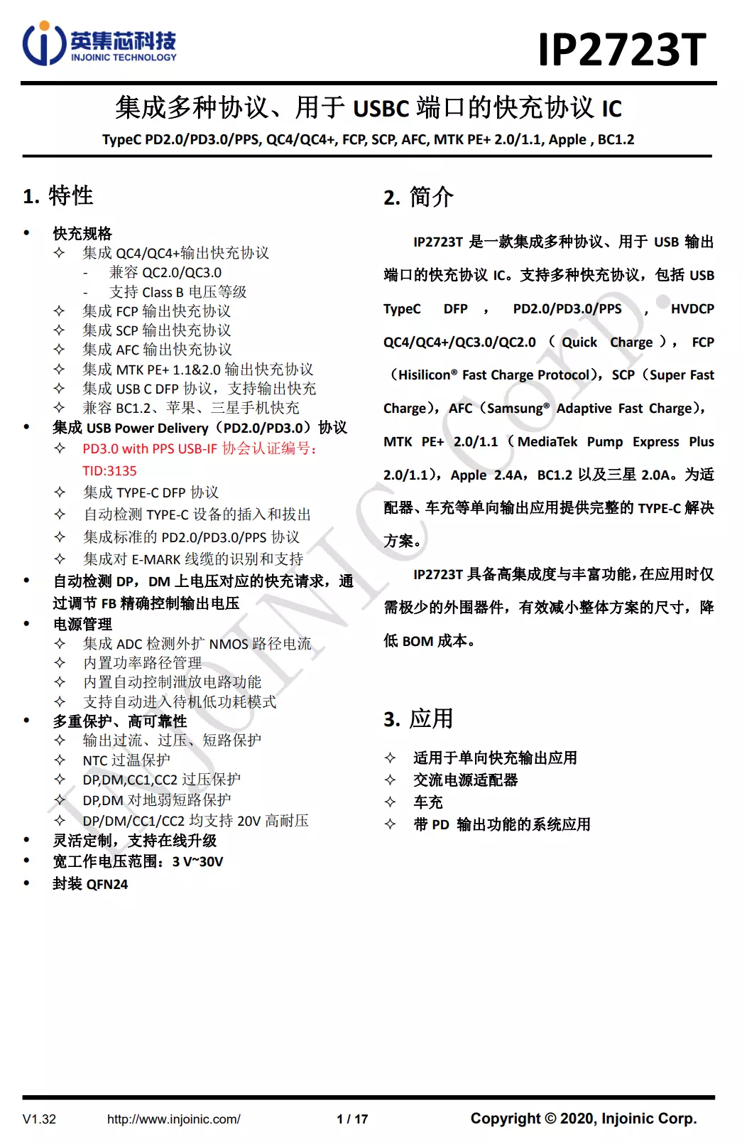
mophie推出了一款40W的双USB-C快充车充,这款车充具备两个独立的20W输出,具备5V3A和9V2.22A输出档位,能够满足两台苹果手机的同时快充。得益于使用USB-C接口,对于安卓手机和平板电脑也有很好的兼容性。这款车充还采用铝合金外壳,在散热性能提升的同时更加耐用。下面充电头网就对这款mophie这款双口车充进行拆解,看看内部设计和用料。包装盒正面印有mophie品牌、车充外观图以及产品名称。mophie 40W 双USB-C口车载充电器整体延续铝制金属外壳设计,插入端左右两侧的双金属弹性触点设计兼容主流点烟口,与输出底端圆弧过渡;正面仅镭刻 mophie 品牌Logo,简约明了。输出(USB-C1/C2):5V3A,9V2.22A车充输出面板配置双US-C接口,接口间设有指示灯,外壳上有mophie品牌。mophie 40W双USB-C口车载充电器长度为68.49mm。通电后,可看到LED灯显示颜色为水蓝色,柔光不刺眼。PDO报文方面,USB-C口具备5V3A、9V2.22A两组固定电压档位,以及3.3-11V2A一组PPS电压档位。测得另一个USB-C口协议和PDO报文完全相同,不再赘述。看完了这款车充的开箱和测试,下面就进行拆解,一起看看内部的用料和做工。PCBA模块正面一览,顶部焊接正极弹簧,输入滤波电容,降压电感和输出滤波电容。底部焊接小板焊接USB-C母座。侧面一览,在负极金属片内部为磁环降压电感,外套热缩管包裹绝缘。在PCBA模块背面焊接贴片保险丝和两颗同步降压芯片,圆形小板通过焊接连接。车充正极弹簧内部固定黑色导线,并使用黄铜铆钉固定,降低电阻,减小发热。输入端正极串联一颗贴片保险丝,用于输入端过流保护。取下覆盖的负极弹片,在弹片下方是输入滤波电容和磁环降压电感。输入滤波电容来自PolyCap柏瑞凯,为RN系列小尺寸固态电容,规格为100μF 35V。降压转换器来自芯谭微,型号NDP1360KC,是一颗同步降压转换器,内置开关管,最高工作电压30V,输出电流为4.8A,工作频率130-300KHz可设置。两颗输出滤波电容规格相同,规格为220μF 16V,分别对应两路输出。USB-C口协议芯片采用英集芯IP2723T,该芯片已通过USB IF协会PD3.0 PPS认证,TID:3135,是一款集成多种协议、用于USB输出端口的快充协议IC。支持多种快充协议,包括USB TypeC DFP、PD2.0/3.0、PPS 、HVDCP QC4、QC4+、QC3.0/2.0、FCP、SCP、AFC、MTK PE+ 2.0/1.1、Apple 2.4A、BC1.2以及三星2.0A。右侧为USB-C母座的TVS保护管,用于静电保护功能。可为适配器、车充等单向输出应用提供完整的TYPE-C解决方案。此外IP2723T具备高集成度与丰富功能,在应用时仅需极少的外围器件,有效减小整体方案的尺寸,降低BOM成本。圆形小板另外一面焊接USB-C母座,电流取样电阻和VBUS开关管,在正中焊接一颗白色LED用于电源指示。mophie这款车充采用铝合金材质外壳,表面喷砂处理,手感光滑。车充配有双USB-C接口,支持5V3A和9V2.22A两档输出电压,以及3.3-11V2A PPS快充,可满足苹果与安卓手机快充需求。两个USB-C口均具备20W输出功率,性能完全一致,支持盲插使用。在双扣同时使用时也能20W输出,非常实用。充电头网通过拆解了解到,mophie这款车充内置两路相同的降压电路,采用芯谭微NDP1360同步降压转换器进行降压,由英集芯IP2723T协议芯片进行输出电压控制。输入滤波固态电容来自柏瑞凯,两颗降压电感均外套热缩管绝缘,并打胶固定。并采用铝合金外壳,整体的用料和做工都很扎实。「电源芯片」
南芯、英集芯、智融、茂睿芯、必易微、美芯晟、杰华特、华源、硅动力、富满云矽、芯海、天德钰、贝兰德、力生美、创芯微、稳先微、宝砾微、东科、易冲、拓尔微、恒成微、Elevation
「被动器件」
特锐祥、贝特、沃尔德、柏瑞凯、金瑞、高特
「氮化镓」
纳微、英诺赛科、聚能创芯、能华、威兆、镓未来、微硕
「快充工厂」
航嘉、古石、酷科、鹏元晟、瑞嘉达、天宝、田中精机
「品牌专区」
苹果、华为、mophie、绿联、航嘉、公牛、TRÜKE充客、机乐堂、爱国者、魔栖、TECLAST台电、图拉斯、Mcdodo麦多多、MOMAX
商务合作联系:info@chongdiantou.com
![]()