小米除了手机以外,插线板也是最成功的产品之一,它几乎已经让我们忘记了原装充电头的存在。小米自从插足插线板行业后,立即搅得江湖血雨腥风。不得不承认雷军的眼光很独到,总是能够钻入传统行业发挥鲶鱼效应,给传统产业带来新的冲击,他曾说过我们生活中99%的产品需要重新设计,小米生态链的打造即践行了这句话。
为普通插线板增加USB充电功能虽不是小米的首创,但小米绝对是这个市场的引爆者。
小米的致胜法宝是在一个合理的价格水平下能够提供比较好的用户体验。凭借令人耳目一新的工业设计,精致严谨的做工,经济实用,恰好切中了用户的需求点,立即风靡市场,令传统插线板厂商汗颜之后急得直拍后脑勺,更是引发了无数的追随跟风者。截至目前几乎所有沾边的、不沾边的手机、数码、IT、移动电源及传统电气厂商均已纷纷染指这块蛋糕,没有制造经验的去找人贴牌也要搞一下,不只图露脸,也为分得一杯羹。
转眼进入2018年,不知不觉间,小米插线板即将迎来它的3岁生日了,此时小米生态链又发布了三款新型插线板,分别是:二位转换器、3位基础版、四位四控插线板,产品线愈加丰富。
这次为您带来的就是四位四控插线板。
一、开箱
硬质透明塑料盒封装,内部产品清晰可见,有挂孔方便实体店上架陈列,也可看出小米不再搞饥饿营销,积极布局线下渠道的经营理念。
纸盒背面印刷了比较详细的产品参数规格。
产品名称:米家四位四控插线板(含3口USB 2A快充)
制造商为小米生态链企业青米(北京)科技有限公司。
2016年3月29日,小米在北京发布全新的生态链品牌,mijia,中文名为”米家”。
新品牌日后专门承载小米供应链产品,而之前的小米品牌用于专门承载小米自有产品。
条码标签显示其生产地址为天津市津南区,而之前评测的米家二位转换器的生产地址为天津市滨海高新区,看来是出自不同的工厂。
透明塑料盒封口处有透明不干胶封签,插头线隐藏在一侧的灰色纸盒内,插头带有塑料封套。
插头线还套有一层不透明磨砂塑料袋内。
插排具备四位5孔双国标组合插孔,每个孔位对应一只独立机械翘板开关,另具3口USB充电插孔。
整体风格一如既往滴延续了经典小米插线板的造型,多了一个孔位长度略有增加,由于单控开关的加入,宽度约增加了一倍,厚度基本差不多。
以前的的经典老款小米插线板比较便携,而新款米家四位四控插线板适合更适合桌面办公及居家场景,宽度的增加,使用大型插头或大块头充电头时不会再发生侧翻的情形,更稳妥大气。
包装内的全部内容。
产品说明书部分内容。
1mm²三芯线材,粗壮又不失柔软,线身为干净的灰白色的细磨砂质感,电线外皮没有印字。
自带魔术粘贴捆扎带,便于收纳。
插排底面的模印铭牌。
启用了新的MJ米家logo,插排通过了3C认证。
实测重量。
米家插线板使用了一种新型的椭圆形跷板开关,关闭时与面板保持水平不会误开,按键一端有个圆形凹痕,按下手感适中,声音清脆,同时会有一个白色的小圆形LED灯亮起,柔和不刺眼,不会为您的夜间睡眠环境制造光污染。
上盖与底盖接合缝隙紧密细致,四角用4只灰色硅胶垫封闭螺丝孔。
三极插头体积较为小巧,不会过多的占用插排面积,10A、250V~插头上仍然打有MI的logo,通过了3C认证。插脚铜质镀镍不吸磁。
线身外径约7mm。
双国标5孔插孔带双动安全防护门。
AC孔位间距约40.5mm,中规中矩,可以保障一般常见的插头不会打架。
3只USB充电插座共享15.5W的总输出功率,单口支持5V、2.1A输出。
二、测试
ChargerLAB POWER-Z KM001测试仪显示支持Apple 2.1A协议,空载电压5.14V。
试充iPad mini 3,5.0V、2.0A,10W,满速。
三星note3Neo手机,4.99V、1.64A,8.2W,满速。如果电压能够再稍高一些的话功率还会有小幅提升。
EBD步进测试,起始电压5.145V,带载后会有小降,2段阶梯性小幅电压补偿,全程电压均保持在5V以上。最大电流输出能力为3.1A,此时电压5.08V,最大功率15.7W,略高于标称的15.5W。
三、拆解
产品背部四角硅胶塞下是三角形防拆螺钉,铁质镀锌,与以往产品一致。
除了四角的螺丝外,还有12个紧密的卡扣,保障了产品的紧固耐用。电线有固定锁扣,与铜带锡焊连接。每个开关、AC座与外壳之间均有2个定位孔柱,其中AC座使用了热熔工艺,可避免螺丝意外脱落造成安全隐患,提高了产品的可靠性,同时也降低了组装成本。电源开关的孔柱没有热熔固定,但底盖有凸筋支架作支撑,同时新型跷板开关并不需要很大的力度,并不会松动。USB模组直接与铜带焊接,有两个定位孔柱,没有使用螺丝固定。
取下一体铜带AC插座、开关及USB充电模块后的插排前盖,可见密布的固定孔柱和USB高压隔离条,以及四只防触电安全门模组。
底盖,密布结构加强凸筋和支撑架。
一体铜带AC开关、插座。
一体铜带AC开关、插座背面,颇具机械美感。
一体铜带及支架模组与既往产品一样,保持了组件的通用性,
新加入的单控开关只需再增加几条铜带连接即可。
开关由于集成了内藏指示灯,所以需要三个引脚。
其中的二脚与铜带除了夹紧连接外又补了锡焊,中间引脚为透孔锡焊,杜绝接触不良带来的打火、发热等安全隐患。
开关与AC插座之间使用同样规格的铜带,并采用了铜铆钉连接,保障电流的无损传输。
各极性铜带与支架间均使用了卡扣,避免松脱,定位安装简易方便。
分控开关及L、N铜带模组。
分控开关及L、N铜带模组背面。开关控制L极火线,N极用于为电源指示灯提供电源回路。
AC插座单元支架及N极零线铜带模组,前面已拆下的为地线铜带,卡扣定位。
唯一一处较短的多股铜芯飞线,用于与开关模组N极零线跨接。
左侧蓝色短飞线,用于开关模组与AC插座模组之间N极零线跨接。右侧电源进线出有线夹加螺丝紧固。
电源线外层护套有明显压痕,可见楔形线夹固定的较为紧密,避免拉断电线的隐患。
多股铜质线芯,足1mm²。
铜带一端打了凹槽用于与电源线锡焊连接。
AC插座支架,打有MI的logo,每个孔位旁均标注了L、N、地线等符号。
双动安全门组件。
USB模组,一如既往的黑色PCB,220V~交流输入端直接与铜带过孔焊接,牢固可靠。
安装上没有使用螺丝,有两个定位柱穿过PCB版,不使用螺丝不只是省钱省事,插排内部的螺丝是个定时炸弹,如果意外脱落后果将不堪设想。
PCB中间开有大半圈镂空槽用于隔离高低压区域,上下外壳对应部位有隔离板及支撑柱,兼具卡紧固定电路板的作用。
外壳底盖,PC耐高温聚碳酸酯材质,激光打印生产日期。
上图红色箭头指示为铜带铆接点,绿色剪头为分控开关及AC插座安装固定孔位,其中AC插座孔位使用了热熔固定,开关孔未热熔。
蓝色箭头所指为铜带上模压的青米小鲸鱼logo及N极性指示。
铜带一端铆接了两个焊脚用于连接USB模组。
开关铜带均使用了锡焊加固,焊点饱满,银光闪闪,富有光泽。
开关与铜带的链接。
每条铜带上都有电源极性标记及青米小鲸鱼、小米MI标记。
铜铆钉铆接。
插口细节。
国标三极插头与铜带接触紧密,双面接触杜绝接触不良。
国标二极插头是单面+2点接触,兼容欧规圆脚插头,同样紧密。
铜带宽度约4mm,
铜带厚度约0.5mm,过10A电流没问题。
分控开关,俗称跷板开关,亦称船型开关。
型号是KCD3-C9 ,规格是16A 、250V。
从未见过这个型号的开关,网上也找不到一样的开关,应是青米独家研发定制的新品。
这里还有一个小logo,不认识,也找不到具体厂商信息。
撬下按键帽,露出内部簧片。
左侧是一个铜质N极触片,用于给LED灯供电。中间是一个镀银动片,右侧圆角端有个铜触点。
取下镀银动片,可以看得更清晰,3个引脚均是镀银材质,右侧触点也是银合金的。
活动舌片中间有润滑脂。
反面可见银合金触点。
键帽滑动拨杆,涂有润滑脂,有弹力。支架下还有一小片黑色PCB,镀银触点用于与N极触片连接为LED提供电源回路。
拆开键帽,露出内藏指示灯PCB。
黑色双面PCB,220V~交流电源经过一只IN4147二极管整流后、150KΩ电阻限流给贴片高亮白光LED供电,LED两端反向又并联一只IN4147二极管避免被反向电压击穿。这比小米插线板以前使用的过流保护开关指示灯更加复杂。小米插线板的过流保护开关有过于灵敏的现象,使用一只2100W的电锅时会有误动作保护的现象,搞的俺没法在家好好的吃一顿火锅……而现在这种纯机械开关的手感更好,不会松松垮垮,虽没有了过流保护功能,但它可避免任性跳闸的尴尬,标称电流16A,也应该会更耐用一些。
指示灯PCB一端有小孔,对应的支架一端有个小定位柱,用于组装时辨识方向,兼有防脱作用。
两个镀银触点过孔用于传输LED电源供应。
开关触头及弹簧,涂有润滑脂用于改善阻尼,手感轻柔顺滑。
点亮一下看看,虽仅是用作电源指示用途,但LED的亮度还是很高的。
开关键帽对应LED位置通过控制模具的厚薄、透光度来取得柔和的显示效果。一个小开关也花上不少的心思,确实很令人服气,这就是工匠精神的体现。
比起目前业界普遍使用的故障率奇高的这两种低端开关可谓高大上了不少啊,根本不是一个层次的。
USB模块部分:
单面PCB,有2根跳线。USB插座不吸磁,铜质镀镍。
USB插座打有MI的钢印logo。
3.15A红色塑封方块慢熔保险。
蓝色抗干扰Y电容。
高压侧EMI前级滤波电容,台湾丰宾品牌,400V、6.8μF。
黄色方块共模电感,用于抑制EMI干扰。
高压侧EMI后级滤波电容,台湾丰宾品牌,400V、8.2μF。
一次侧MOS,型号为JCS6N70V,吉林华微出品的TO-251封装 ,6A、700V 。
棕色的PWM电源管理芯片启动电容,台湾丰宾品牌,50V、4.7μF。
低压输出滤波高分子固态电容,台湾丰宾品牌,2只6.3V、470μF并联。
PCB正面全貌,全部铜箔走线被黑色保护漆覆盖,没有露铜搪锡处理。
整流硅桥,型号是RB10,应该是0.5A规格。
高压侧 PWM芯片 Diodes 3776BM。
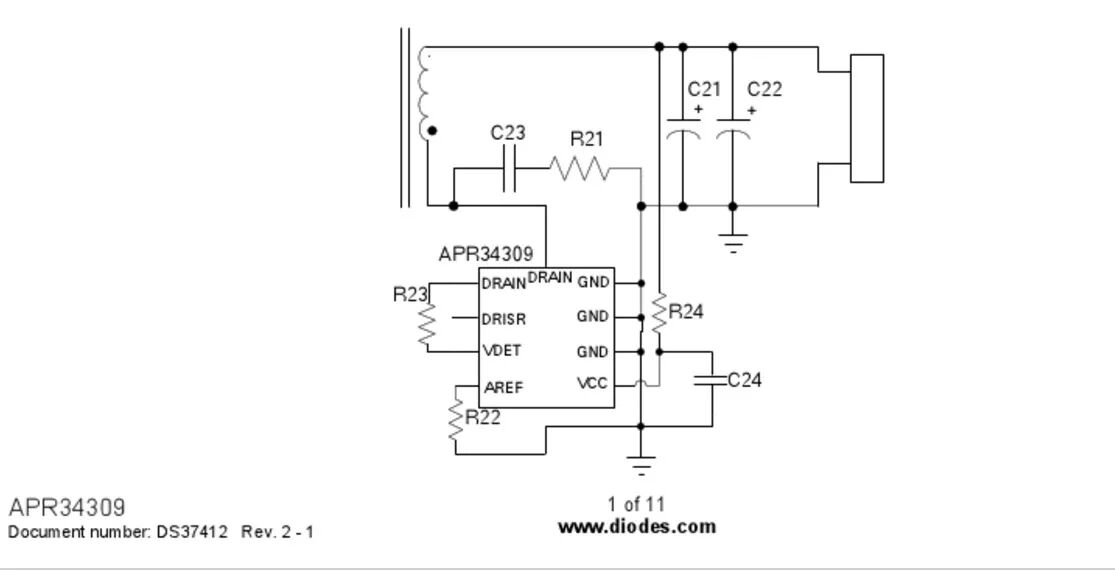
二次侧同步整流芯片Diodes APR34309,跟小米、青米、突破清月插线板是相同的方案。
芯卓微UC2632 USB双口10.5W识别芯片。
芯卓微UC2631 USB单口10.5W识别芯片。
四、最后总结
从前面的拆解图来看四位分控开关仅对应各自的AC插座,而USB模块则不受控,始终处于通电状态,所以有必要测试一下空载待机功耗。鸿雁计量插排显示:
1、四位分控开关全部关闭的情况下,USB模块待机功率为0,不可计量,所以完全不用担心它的耗电了。
可见Diodes 3776BM+APR34309确实是一个比较优秀的方案,业余条件下无法计量,待机功耗几乎为0。如果是那种使用了电阻型保险丝的待机功耗将会有所增加。
2、打开一路开关:
3、打开二路开关:
4、打开三路开关:
5、打开四路开关:
可见每路开关的静态功耗约为0.2W左右,这个功耗主要是消耗在了LED的限流电阻上。由于是220V~高压,所以即使是mA级的电流也会有0.几W的功率了。如果是只使用一只总控开关的插线板,可以使用USB输出电源做电源指示灯,功耗会小很多,但由于滤波电容的存在,关闭电源后LED将仍将会持续点亮数秒,不利于做AC输出指示。
所以米家这种四路分控方案只能这样设计了,好在USB模块方案优秀,静态待机零功耗。四路开关全部打开的情况下,4只指示灯总共消耗了约0.8W的功率,一整年约消耗7度电,不到一包烟钱,可以忽略不计了吧,不过还是鼓励小伙伴们养成随手关闭的好习惯才更有利于建设节约型社会呦。
拆解全家福:
商品链接:
点击【阅读原文】
在充电头网公众号后台回复“插线板拆解”,查看更多无线充拆解报告。
——— 充 电 头 网 精 选 专 题 ———