----- 充电头网拆解报告 第660篇 -----
在华为Mate 20全球发布会上,除了麒麟980与浴霸4摄外,手机的充电性能也发生了比较大的变化,Mate 20系列最大配备4200mAh电池,是全球首款支持反向无线充电的手机,并且还支持40W 超级快充。而华为这款40W超级快充充电器也一直都是我们充电头网关注的重点,所以当这款充电器刚抵达编辑部,小编就快速对其进行评测拆解。下面我们就跟随小编的镜头一起来看看华为这款40W超级快充充电器的内部结构到底怎样吧。
一、华为40W超级快充外观 华为这款40W超级快充充电器采用阻燃PC+ABS外壳,白色外观,并配国标两孔插脚。
充电器外壳沿用了此前的设计,两侧有凹陷设计,方便用户插拔受力。
充电器参数展示,HUAWEI SuperCharge Max 40W,型号HW-100400C00;输入100-240V 50/60Hz 1.2A;输出5V/2A、9V/2A、10V/4A Max;华为技术有限公司制造。
单口USB-A输出,接口上方印有“HUAWEI”的logo。
USB-A输出接口特写,接口内采用白色舌片,四个弹片,最外侧的两根弹片加宽,降低阻值,便于大电流通过。
左边是苹果12W充电器,右边是华为40W超级快充充电器。两者体积相差不大,功率却相差3倍多,猜想华为这款充电器是用了某些黑科技。
充电器净重86g。
使用专业测试工具ChargerLAB POWER-Z FL001SUPER检测这款充电器的快充协议,显示支持QC2.0、FCP、SCP三种协议。
使用这款充电器给华为SuperCharge移动电源充电,测的得充电电压约4.48V,电流约4.14A,充电功率约18.58W,进入低压SCP模式。由于充电器最大标称电流为4A,所以给这款移动电源充电时没有达到22.5W满速状态。
给华为Mate 9充电时,充电电压约4.45V,充电电流约3.86A,充电功率约17.2W。
二、华为40W超级快充拆解 华为这款40W超级快充充电器外壳的超声波焊接工艺非常好,很牢固。尝试直接从焊接处撬开,但是没成功,只能使用钢锯手工锯开外壳。
当锯开外壳后发现,充电器内部结构与外壳之间打了很多白色的灌胶加强固定,内部PCBA根本没办法取出来。
使用钢锯继续分解外壳,将外壳的一个侧面切开。
切开外壳的一个侧面之后,发现白色灌胶也不是特别多,就外侧有一些,里边还是挺干净的。
切开外壳的两个面之后,取出内部PCBA就容易多了。
给充电器外壳的内部一个特写,里面的结构不是特别复杂,插头压接金属片接触到PCBA供电。
内部PCBA模块,可以看到输出接口附近的元器件之间注满了白色灌胶;正面有一块白色泡棉,防止电容漏液导致初次级漏电,高可靠,安全性强。
PCBA输入端注满黑色导热胶,这一侧的胶水很有型,看起来很养眼。同时也可以与外壳紧密贴合,起到良好的导热作用。
输入侧导热胶给PCBA预留了两个取电的位置。
黑色导热胶很脆,可以比较容易的从PCBA上分离开来。
PCBA正面一览,输出端采用了两颗固态电容滤波,规格16V 680uF。USB-A母座上丝印“180713”字样,母座后面胶水固定了绝缘隔离板,将初级次级分隔开。
慢慢的清理掉输出端元器件之间的白色灌胶,并拆掉初次级之间的塑料绝缘板。
PCBA侧面有两颗蓝色Y电容,用于避免输出干扰。
清理掉导热胶之后,PCBA看起来就更加干净了。
拨去黑色外套,露出两颗绿色元器件,其中较小的一颗是NTC热敏电阻,减小上电浪涌,另外一颗是压敏电阻,用于过压保护。
黑色方块状的是慢熔保险丝,2.5A250V,旁边有一颗共模电感线圈,固态电容左侧可以看到PCBA镂空,绝缘设计到位。
USB-A接口特写,采用的是防水结构设计。
华为超级快充的变压器部分,外观看起来特别像一块PCBA,业界称之为“平板变压器”,垂直焊接在主PCBA上面。表面印有两行喷码,第一行是“HIG-B036-H1”,第二行是“HIG 180811”。
拆掉变压器部分,紧贴变压器的是初级主控开关管,使用散热铁片包裹得非常严实。
华为40W超级快充充电器内部的黑科技,扁平轻薄设计的变压器,体积非常小,这是这款充电器在保证大功率的前提下仍能够做到小体积的主要原因。
变压器另外一面。
变压器外围有一个塑料外壳,包裹了大约半个变压器,加强绝缘。
这款充电器的变压器与此前见到的充电器完全不一样。变压器外层黑色磁芯为铁氧体材料。
变压器PCBA比较厚,中间镂空,从面外面可以看见里面的环形印制电路,这里的印制电路实际上就是变压器线圈。
拆完变压器,我们继续来分解初级主控开关管,首先拆掉外围的散热铁片。
拆掉初级开关管,发现是来自ST意法半导体,13N65。
一颗小体积电容,来自AiSHi艾华,规格100V 10uF。
另外三颗大体积电解电容均来自CapXon台湾丰宾,规格均为400V 22uF,耐高温125℃。
PCBA背面一览,有多颗贴片元器件。
首先看到的是输入端整流桥,3A耐压1000V。
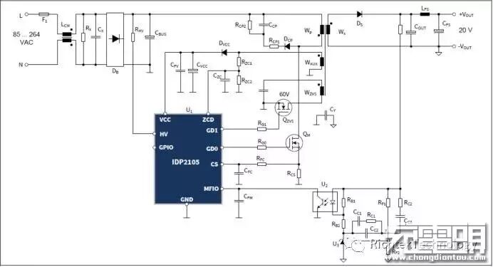
丝印“XDPS21061”为英飞凌提供的初级侧控制芯片。由于这可料是比较新,没有找到详细的规格书,但从其引脚布置规律找到一款与其相似的产品IDP2105。这是一款可通过单引脚 UART 接口配置其参数的PWM控制器,规格书中提供的典型原理图如下图所示:
与普通的反激控制器相比,IDP2105的关键特征是引入了一个附加绕组,该绕组可在 DCM 工作期间强制插入一个脉冲使主绕组开关节点上的谐振电压达到更低的程度,控制器可借此机会开启主开关的导通周期以降低开关损耗。
IDP2105 的最高工作频率为132.6kHz-146.9kHz,而华为这款超级快充充电器的额定工作频率为 130kHz,恰好处于其规格范围内,与平板变压器配合得恰到好处。并且还符合小型化的设计需求。
另外有一颗丝印“3J86W”的六角芯片;旁边的光耦在锯开外壳的时候被刮花,亿光 EL1018,用于反馈调节输出电压。
丝印“8S=5F R20GC AP1”是华为超级快充的协议识别芯片,由立RICHTEK立锜科技提供,芯片实际型号为RT7205,它的左侧是来自ON安森美的同步整流管FDMS86101,是一颗100V/60A、导通电阻 7.5mΩ 的 N-MOSFET。
RICHTEK立锜RT7205详细资料介绍。
ON安森美同步整流管旁边还有一颗肖特基二极管,用来提高同步整流效率。
充电器全部拆解完毕。
充电头网拆解总结
华为这款40W SuperCharge充电器最大特色在于体积小,功率大,只是这里用到的不是氮化镓功率器件,而是在变压器上下了功夫,采用了低成本、易于组装的平板变压器设计,产品一致性好;内部电路也采用了极简化设计,工艺简单,自动化程度非常高。
不仅是变压器比较独到,产品其他部件的用料及做工也都非常超前,初级侧采用英飞凌XDPS21061作为主控PWM控制器,是非常创新的控制方案,也是ZVS反激的首次商用;能够达到这么高的功率密度,主要也得益于英飞凌XDPS21061,它可以通过控制一个辅助绕组实现ZVS,因而可以在130KHz的高频下实现高效率。次级侧则采用立锜科RT7205实现华为超级快充协议的功能,均为大厂元器件。充电器在散热方面也是做得足够用心,并采用了少见的耐高温125℃的电解电容,毕竟大功率输出时的散热问题也不容小觑。
总之,华为这款40W超级快充充电器无论是从用料还是从做工方面来说,绝对称得上是精品中的精品,这也将成为业界的一款标杆产品,具有里程碑的意义。
.
.
温馨提示
充电头网
// 充电头网《爆款选品》电子杂志
// 充电头网《拆解报告》精选专题
05. 11篇DOCK转接器拆解报告:产业链全解析(8月更新)