展会提醒:2019(冬季)无线充电亚洲展
----- 充电头网拆解报告 第922篇 -----
绿联10000mAh双向快充移动电源是一款小体积、内置10000mAh电池,并且支持18W PD快充的小型移动电源。在便携性上非常具有优势,对于短途出行或者比较在意便携性的小伙伴来说,这又是一个不错的选择,出门在外有绿联这款移动电源就已经足够用了。
现在充电头网已经拿到这款绿联10000mAh双向快充移动电源,现在我们一起来对这款产品进行开箱拆解。
一、绿联10000mAh双向快充移动电源开箱
绿联10000mAh PD移动电源采用了白色卡纸包装盒,包装盒正面是移动电源的产品轮廓,上方为绿联Logo,下方的“10000mAh”和“双向快充移动电源”字样。
侧面标有多重保护、快速充电、智能数显三个特性。
包装盒背面有着产品的相关信息。
产品型号:PB137
USB-C输入:5V/3A、9V/2A、12V/1.5A
USB-C输出:5V/3A、9V/2A、12V/1.5A
USB-A输出:5V/3A、9V/2A、12V/1.5A
总输出:5V/3A
电芯容量:10000mAh 3.7V(37Wh)
拆开包装,内有瓦楞纸套固定移动电源,同时移动电源还被套上了防静电袋,防止异物进入造成外壳刮花。
包装内容:绿联10000mAh PD移动电源、数据线、保修卡、说明书。
充电线采用USB-A to C接口的短线,适合手机搭配移动电源充电使用。
移动电源采用黑色塑料外壳,表面为哑光质感,下方是灰色的绿联Logo:UGREEN。
移动电源顶面与底部皆采用了金色亮面亚克力面板,左边是USB-C输出/输入双向接口,中间是隐藏式LED显示屏,点亮时亮起白色光源,右边是USB-A输出接口,绿色胶芯。
腰身侧面有一枚按键,按下后显示屏亮起,可查看移动电源剩余电量百分比。
底部标注移动电源相关参数:
型号:PB137
USB-C输入/输出:5V/3A、9V/2A、12V/1.5A
总输出:5V/3A
锂电池能量:10000mAh 3.7V(37Wh)
深圳市绿联科技有限公司
边缘厚度与一枚1元硬币直径差不多。
横截面比iPhone X还要略小一些。
产品净重约为193.3g。
得益于本身圆润造型与两端收窄的紧凑型设计,单手握持绿联10000mAh PD移动电源是非常轻松的,在便携性上毫无问题。
使用POWER-Z KT001测试仪对绿联10000mAh PD移动电源USB-A输出接口进行协议检测,显示支持Apple 2.4A、DCP协议,以及QC 2.0、QC 3.0、AFC、FCP协议。
USB-C口支持Apple 2.4A、DCP协议,以及QC 2.0、QC 3.0、AFC、FCP快充协议。
USB-C口支持PD 3.0快充协议,具有5V/2.4A、9V/3A、12V/1.5A三档输出。
二、绿联10000mAh双向快充移动电源拆解
首先拆开充电宝外壳,外壳采用卡扣固定,外壳与电芯之间通过一层黑色泡棉胶黏在一起。
仔细看一下,电芯的周围带有黑色海绵包裹,一定程度上可以防止外壳受到挤压,使电芯出现破损。
取出电芯和PCB。
充电宝的热敏电阻隐藏在两片电芯中间,可以更好的检测温度的变化。
锂聚合物电芯上印有参数:电芯来自GPC格林德,5000mAh 3.7V 18.5Wh,生产日期为2019年6月5日,日期新近。
PCB顶部是USB-C接口、数字显示屏、USB-A口。
PCB A面一览,这里主要采用了一颗移动电源主控芯片以及部分保护元器件,NTC引线采用白胶固定。
显示屏编码:YFTD2256SV-5 18,188段码显示。
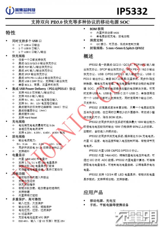
W332的芯片,经过查询,是英集芯的IP5332多合一SOC芯片,同时支持多个USB口,并且均支持多种快充协议,集成双向PD功能,且支持多种电压电池,涵盖市面上所有锂电池,最大充电电流5A,最大支持18W输出,同时内置电量计功能,内置功率管,外围元件数量少,最大简化设计节省成本,芯片支持锂电池NTC温度检测,确保使用安全。
英集芯IP5332资料。获取详细的datasheet资料,请在微信公众号后台回复关键词:IP5332。
PCB B面一览,这里主要是一颗锂电保护芯片、一颗单片机、一颗磁环电感,两线并绕,电池组引线采用白胶固定。
丝印为XB8886A为一体化锂电保护芯片。
无丝印的单片机,主要用来驱动LED电量显示。
电感线圈,双线并绕降低内阻,减小发热。
拆解完毕。
充电头网总结
这款绿联10000mAh PD移动电源支持Apple 2.4A、DCP协议,以及PD、QC 2.0、QC 3.0、AFC、FCP、PE快充协议,最大输出功率可以达到18W,得益于支持PD快充,这款移动电源也可以拿来为平板、游戏掌机甚至是PD笔记本电脑进行充电。
通过拆解可以看到,里面采用了一颗英集芯IP5332多合一SOC芯片,具有外围元件数量少的特点,可以最大简化设计节省成本,同时内置温度检测,在温度异常时关闭电源,确保安全,PCB设计合理,发热源均匀分布,避免快充时局部过热。
温馨提示
// 充电头网《编辑推荐》必看文章
03. 涨姿势:E-Marker线缆科普
08. 手机大功率快充普及:小米、华为、OPPO争相推出新技术
// 充电头网《经典方案》推荐
03. 华为大功率移动电源升降压芯片曝光:首发立锜RT7885
05. 行业首创车充内置协议!智融SW3516S通过USB PD3.0认证
06. 英集芯IP2191成为首颗泰尔实验室VOOC认证芯片!
07. 智融获得OPPO授权:发布首颗VOOC认证车充芯片SW3518S
// 充电头网《氮化镓专题》内容精选
03. 2019氮化镓USB PD快充普及元年:8款热门GaN充电器盘点
04. 纳微半导体CES2019展示30W、65W新款GaN充电器
06. 国产GaN氮化镓研发取得突破进展:快充产品12月底试产
07. 拆解报告:RAVPower 45W GaNFast PD充电器RP-PC104
10. 内置氮化镓:ANKER PowerCore Fusion PD超级充拆解
11. 内置GaNFast:AUKEY 27W USB PD充电器深度拆解
// 充电头网《爆款选品》成品精选
01. 爆款选品:19家工厂推出34款iPhone、iPad专用PD快充
02. 2019春季环球资源移动电子展:PD快充大爆发,25家品牌推出百款新品
03. 2019春季环球资源移动电子展:8款氮化镓快充成为亮点
04. 2019春季环球资源移动电子展:23款储能电源成为亮点
05. 2019 USB PD快充100W普及元年:6款大功率充电器、充电宝盘点
// 充电头网《拆解报告》精选专题
07. 18W USB PD充电器方案如何选?看完这22款拆解秒懂
09. 年度盘点:21款内置南芯方案移动电源、充电器、车充拆解汇总
10. 苹果、华为、Anker、SONY都在用,24款采用赛普拉斯快充芯片充电器、移动电源拆解汇总