展位合作,请联系:info@chongdiantou.com
---- 充电头网拆解报告 第981篇 -----
一提起PHILIPS飞利浦,大家可能会立马想到他家的剃须刀,不过近年来飞利浦也有涉足充电领域,充电头网就拆解过他家的车充和无线充等产品,有兴趣的小伙伴可以看看。
最近我们又拿到一款PHILIPS飞利浦USB PD快充移动电源DLP7711C,这款移动电源容量为10000mAh,配有1A1C两个接口,总输出达到22.5W。下面我们就对这款移动电源进行拆解,看看里面用料如何。
一、PHILIPS飞利浦USB PD快充移动电源DLP7711C外观
包装盒正面左上角是“PHILIPS”品牌,中间是移动电源实物图,旁边是Type-C、PD/QC、22.5W三个产品特性。
背面上端是产品使用方法简图,下面标注有产品的规格参数等信息。
侧面是制造商以及条形码等信息,产品已经通过了CE和RoHS认证。
打开包装盒,里面采用塑料内衬,包装轻便,且可以固定和保护移动电源。此外产品外套有防尘袋。
包装内容:一条USB-A to USB-C数据线、移动电源、用户手册。
数据线特写,线身两端采用抗弯折处理。
产品采用PC阻燃材质黑色外壳,表面采用亮面烤漆处理工艺,正面左上角是“PHILIPS”品牌logo,右下角则是印的产品关键数据信息。
正面右下角特写:USB-C、PD、22.5W、10000mAh,简单的介绍了产品的主要信息。
移动电源四角以及边缘均为弧面过渡,不硌手。
移动电源顶端从左往右分别是:USB-A快充输出接口、USB-C双向快充口、LED指示灯、电源开关。
另一端标注有产品规格信息。
型号DLP7711C
IN/OUT1/OUT2:4.5V/5A、5V/4.5A、9V/2A、12V/1.5A
总共最大输出:4.5V/5A、5V/4.5A、9V/2A、12V/1.5A
锂电池容量:10000mAh 3.7V(37Wh)
额定容量:6000mAh 5V/3A
产品已经通过了CE认证。
移动电源大小和iPhone X手机差不多。
移动电源拿在手上的直观感受。
净重约为204g。
使用ChargerLAB POWER-Z KT001检测USB-A口的输出协议,显示支持Apple 2.4A、Samsung 5V/2A、USB-DCP协议,以及QC2.0、QC3.0、Samsung-AFC、Huawei-FCP、Huawei-SCP多个快充协议。
使用ChargerLAB POWER-Z KT001检测USB-C口的输出协议,显示同样支持Apple 2.4A、Samsung 5V/2A、USB-DCP协议,以及QC2.0、QC3.0、Samsung-AFC、Huawei-FCP、Huawei-SCP多个快充协议。
除此之外,其PDO报文显示USB-C接口还支持USB PD3.0快充标准,具备5V/2A、9V/2A、12V/1.5A三组固定电压档位,以及5.0-5.9V/3A和5.0-11V/2A两组PPS电压档位。
二、PHILIPS飞利浦USB PD快充移动电源DLP7711C拆解
将外壳拆开,四边采用非常多的卡扣进行封装,非常的牢固。这一面的电芯上没有任何信息,PCB板上也没有看到元器件。
拆掉PCB板两端的小螺丝后,我们将PCB板和电芯取出,外壳顶端LED指示灯处置有黑色泡棉,防止窜光。
可以看到所有的元器件都焊接在PCB板这一面上,此外电芯上贴有一层黑色双面胶,起到固定作用。
撕掉泡棉胶,可以看到电芯的信息:10000mAh、3.7V,电池来自鹏辉,厚11mm,宽60mm,长100mm。
首先先来看看PCB板正面元器件的详细信息。
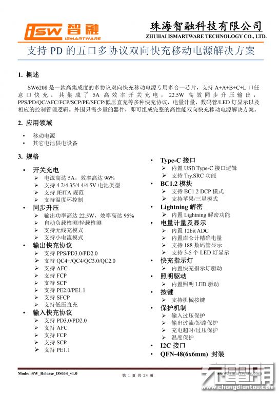
移动电源主控芯片来自智融SW6208,这是一款高集成度的多协议双向快充移动电源专用多合一芯片,支持 A+A+B+C+L口任意口快充。其集成了5A高效率开关充电,22.5W高效同步升压输出,支持PPS、PD、QC、AFC、FCP、SCP、PE、SFCP等多种快充协议,电量计量,数码管/LED 灯显示以及相应的控制管理逻辑。外围只需少量的器件,即可组成完整的高性能双向快充移动电源解决方案。
智融SW6208规格资料。更多智融芯片应用案例请参考《收藏:63款内置智融芯片电源产品拆解》。
丝印为XB8886A为赛芯微一体化锂电保护芯片,内部集成超低导阻MOS保护管,过流保护电流15A,满足绝大多数快充移动电源电池保护需求。
10×10大尺寸2R2合金电感,用于升压输出为设备充电,降压为内置电池充电,两侧焊盘有胶水加固和帮助散热。
2颗8205 MOS管,分别用来控制对应位置的两个输出端口。
PCB板正面特写,USB-A接口采用沉板过孔焊接,橘红色舌片;USB-C接口黑色舌片不漏铜,右侧是电量指示灯和按键。
5颗LED指示灯,其中D1位置为白光电量指示灯和PD快充指示灯共享,当移动电源进入快充状态时,PD快充指示灯亮起,给用户提示。
电源开关特写,贴片焊接。
PCB板背面特写,主控芯片背面露铜加锡帮助散热,PCB板与电芯通过焊片点焊连接。
全部拆解完毕。
充电头网拆解总结
PHILIPS飞利浦USB PD快充移动电源DLP7711C采用PC阻燃材质黑色外壳,表面为亮面烤漆处理工艺,边缘和四角为弧面过渡,整体小巧轻便。1A1C两个接口均支持Apple 2.4A、Samsung 5V/2A、USB-DCP协议,以及QC2.0、QC3.0、Samsung-AFC、Huawei-FCP、Huawei-SCP多个快充协议,兼容性能不错。USB-C接口还支持USB PD3.0快充标准,具备5V/2A、9V/2A、12V/1.5A三组固定电压档位,以及5.0-5.9V/3A和5.0-11V/2A两组PPS电压档位,可以满足多种数码设备的快充需求。
充电头网通过拆解发现,移动电源内部主控芯片采用智融SW6208,这是一款高集成度的多协议双向快充移动电源专用多合一芯片,支持PPS、PD、QC、AFC、FCP、SCP、PE、SFCP等多种快充协议,性能强大。此外使用赛芯微XB8886A一体化锂电保护芯片对电芯进行短路和过流过压等保护。接口为沉板过孔焊接,可有效降低电源厚度,使电源更加小巧。
// 充电头网《编辑推荐》必看文章
03. 涨姿势:E-Marker线缆科普
08. 手机大功率快充普及:小米、华为、OPPO争相推出新技术
// 充电头网《经典方案》推荐
03. 华为大功率移动电源升降压芯片曝光:首发立锜RT7885
05. 行业首创车充内置协议!智融SW3516S通过USB PD3.0认证
06. 英集芯IP2191成为首颗泰尔实验室VOOC认证芯片!
07. 智融获得OPPO授权:发布首颗VOOC认证车充芯片SW3518S
// 充电头网《氮化镓专题》内容精选
03. 2019氮化镓USB PD快充普及元年:8款热门GaN充电器盘点
04. 纳微半导体CES2019展示30W、65W新款GaN充电器
06. 国产GaN氮化镓研发取得突破进展:快充产品12月底试产
07. 拆解报告:RAVPower 45W GaNFast PD充电器RP-PC104
10. 内置氮化镓:ANKER PowerCore Fusion PD超级充拆解
11. 内置GaNFast:AUKEY 27W USB PD充电器深度拆解
// 充电头网《爆款选品》成品精选
01. 爆款选品:19家工厂推出34款iPhone、iPad专用PD快充
02. 2019春季环球资源移动电子展:PD快充大爆发,25家品牌推出百款新品
03. 2019春季环球资源移动电子展:8款氮化镓快充成为亮点
04. 2019春季环球资源移动电子展:23款储能电源成为亮点
05. 2019 USB PD快充100W普及元年:6款大功率充电器、充电宝盘点
// 充电头网《拆解报告》精选专题
07. 18W USB PD充电器方案如何选?看完这22款拆解秒懂
09. 年度盘点:21款内置南芯方案移动电源、充电器、车充拆解汇总
10. 苹果、华为、Anker、SONY都在用,24款采用赛普拉斯快充芯片充电器、移动电源拆解汇总