展位合作,请联系:info@chongdiantou.com
---- 充电头网拆解报告 第1044篇 -----
出门在外最怕的就是手机没电,手机一没电了可以说什么也干不了。虽然出现了共享充电宝,但是还是会有诸多不便的地方,还不如自己上手一款大容量充电宝来的实在。
充电头网拆解过很多大容量移动电源,最近拿到了一款Yoobao羽博26800mAh 45W快充移动电源99Wh,这款充电宝不仅容量大,而且输入输出功率均可达到45W,无论是给充电宝储电还是给手机充电速度都非常快。此前充电头网已经对这款产品进行了详细的评测,下面小编就和大家分享这款移动电源的拆解,看看里面用料如何。
一、Yoobao羽博26800mAh 45W快充移动电源外观
产品包装盒正面印有移动电源使用图,图中还有26800mAh、99Wh、可带登机和PD45W这些产品功能特性,左上角是“Yoobao”品牌,右上角中英文版移动电源名称,下面上大大的“99Wh”字样以及4个产品特性描述。
包装盒背面上端同样有产品外观图,下面标注产品规格信息
名称:羽博移动电源
型号:99Wh
锂电池能量:99Wh(TYP)
电池容量:26800mAh/3.7V
额定容量:16000mAh/5V
产品规格:176*87.5*27.5mm(约)
产品重量:705g(约)
总输入功率:45W
输入:
Type-C:20V/2.25A、15V/3A、12V/3A、9V/3A、5V/3A
IN-M:5V/2.4A、9V/2A、12V/1.5A
IN-L:5V/2.4A
总输出功率:45W
Type-C:20V/2.25A、15V/3A、12V/3A、9V/3A、5V/3A
USB-A1/A2/A3:5V/2.4A、9V/2A、12V/1.5A
此外还贴有防伪标签和条形码标签。
侧面印有“Yoobao”品牌logo。
打开包装,里面使用纸盒对产品进行固定和保护,移动电源还套有防尘袋。
包装内含:移动电源、USB-C to USB-C数据线、产品说明书。
数据线特写,线头塑料外壳磨砂处理,增大摩擦力方便插拔,且与线身交接处采用抗弯折处理。
这款羽博移动电源采用金属机身壳,外壳进行阳极氧化处理呈陨石灰色,并且表面进行喷砂处理手感细腻,侧身为光滑弧面过渡不硌手。整个移动电源设计非常简洁,只有正面下端有一个镭雕的“Yoobao”品牌logo。
侧面上端配有一个电源开关键。
移动电源顶面从左往右分别是:USB-Micro输入接口、Lightning输入接口、USB-C双向快充接口、LED指示灯(工作时亮蓝灯)、USB-A1/A2/A3三个输出接口。
底面标注产品规格信息
名称:羽博移动电源
型号:99Wh
额定容量:16000mAh/5V
电池容量:26800mAh/3.7V
锂电池能量:99Wh
总输入功率:45W
输入:Type-C:20V/2.25A、15V/3A、12V/3A、9V/3A、5V/3A
IN-M:5V/2.4A、9V/2A、12V/1.5A
IN-L:5V/2.4A
总输出功率:45W
Type-C:20V/2.25A、15V/3A、12V/3A、9V/3A、5V/3A
USB-A1/A2/A3:5V/2.4A、9V/2A、12V/1.5A
移动电源和苹果iPhone 11 Pro大小直观对比。
厚度与一元硬币直径差不多。
净重约为650g。
使用ChargerLAB POWER-Z KT001检测三个USB-A接口的输出协议,发现三个接口都支持Apple 2.4A、USB-DCP协议,以及QC2.0、QC3.0、Samsung-AFC、Huawei-FCP多个快充协议。
使用ChargerLAB POWER-Z KT001检测USB-C口的输出协议,显示支持Apple 2.4A和USB-DCP协议,以及QC2.0、QC3.0、Samsung-AFC、Huawei-FCP、Huawei-SCP多个快充协议。
此外,其PDO报文显示USB-C接口还支持USB PD3.0快充标准,具备5V/3A、9V/3A、12V/3A、15V/3A、20V/2.25A五组固定电压档位。
二、Yoobao羽博26800mAh 45W快充移动电源拆解
移动电源底面通过卡扣和双面胶封装,拆下外层塑料板,里面的塑料板共有六颗螺丝进行固定。
取下螺丝,将第二块塑料板拆下,板子两端各有一个定位柱。
拆掉底面两块塑料板后,将内部支撑框架取出,电芯和PCB板放置在框架里进行固定和保护。
金属外壳背面和两个侧面上都有特意设计的凸齿,配合支撑框架上的凹槽对移动电源内部进行固定。
移动电源内部,电芯占据了绝大部分体积,上面还贴有两条泡棉胶进行隔离保护,防止电芯磨损。
PCB板通过三颗螺丝和固定柱进行固定,电芯与PCB板交界处贴有黄色绝缘胶带进行绝缘,电芯之间有一颗热敏电阻用来监测两块电芯的温度。
拆下螺丝,取出PCB板和电芯,支撑框架内贴有一圈透明塑料带,此外还有一块绝缘隔离板将支撑框架分为两个分区,分别用来放置电芯和PCB板。
电芯特写:13400mAh、3.7V和49.58Wh。两片13400mAh的电池串联组成26800mAh容量,尺寸1180123,19年生产。
焊片特写,红色导线焊接在焊片上焊点饱满,电池极耳处使用海绵填充。下面我们详细了解PCB板上各个元器件的信息。
PCB板正面一览。
USB Type-C控制器,型号CS32G020K8U6,来自MCU芯海科技。该芯片具有四大应用特点:MCU性能强大,协议全,升级空间大;资源丰富、灵活度高;支持免拆机固件升级功能;快速开发。充电头网此前已对这款CS32G020系列芯片做过相关报道。
目前芯海MCU CS32G020已经通过了USB-IF协会USB PD3.0双向认证,在USB-IF官网,可以查询该芯片的认证TID号为1047。并且是目前国内唯一通过了USB IF协会PD3.0双向认证的芯片,充电和放电均通过验证测试,为高端旗舰产品的MCU首选,此前已经被绿联MFi认证移动电源采用。
三颗英集芯 IP2161,分别用于三个USB-A端口。IP2161是一颗QC3.0协议IC,支持7种充电协议,适用于移动电源和适配器等。
英集芯 IP2161 详细资料。充电头网了解到,英集芯的快充芯片此前已被诺基亚7原装充电器、小米9手机27W原装充电器、京东京造18W USB PD充电器、华为CP07迷你移动电源、公牛移动电源等多款产品采用,并获得市场高度认可。
SOUTHCHIP南芯SC8812A,支持 I2C 接口,是一颗高效率的同步双向升降压芯片。
SOUTHCHIP南芯SC8812A可完成充电、放电控制;支持各种电压转换;采用I2C接口,配置输出电压和限流值,简化的外部器件,有助于减少占板面积。
充电头网了解到,采用南芯快充芯片的还有华为10000mAh快充移动电源、ANKER 60W氮化镓双USB-C口充电器、小米6口USB充电器60W快充版、ZMI紫米65W 2C1A桌面PD快充充电器、OPPO SUPER VOOC超级闪充移动电源、努比亚红魔10000mAh电竞移动电源等多款产品,产品性能通过了市场的长期考验。
TDM3548场效应管,来自Techcode泰德,用于同步升降压电路。
Techcode泰德TDM3548详细资料。
另外两颗泰德TDM3548,共计四颗组成H桥升降压电路。
3R3合金电感,用于升降压,位于四颗场效应管之间。
四颗丝印RU3040芯片,实际型号为RU3040M,来自Ruichips锐骏,NMOS,耐压30V,用于锂电池保护功能。
锐骏RU3040M详细资料。
PCB板背面一览,每个接口都配有VBUS开关进行控制,此外还有一颗电解电容,银色部分是露铜加锡,降低电阻增加载流。
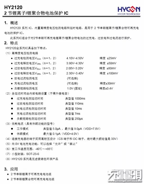
宏康 HY2120 2节锂电池保护IC,用于2串锂电池的过充,过放,过电流保护。
宏康 HY2120 详细资料。
Lightning接口后面的通信芯片,丝印S06 1940,用于支持苹果数据线输入。
USB-C接口的输出VBUS开关,型号RU30L40M2,来自Ruichips锐骏。
锐骏RU30L40M2详细资料。
USB-A接口的输出VBUS开关,使用两颗进行控制,同样是Ruichips锐骏的RU30L40M2。另外两个USB-A接口也是使用的锐骏RU30L40M2作为VBUS开关,并且也是每个接口配有两颗,两颗对置防止倒灌。
电源开关键特写,贴片焊接。
电解电容特写,规格为35V 220μF。
USB-A接口沉板过孔焊接,USB-Micro和Lightning两个输入接口分别焊接PCB板的两面,如此设计可以降低移动电源的厚度。
全部拆解完毕,来张全家福。
充电头网拆解总结
Yoobao羽博这款26800mAh 99Wh的快充移动电源采用金属外壳,外壳进行阳极氧化处理呈陨石灰色,表面采用喷砂工艺手感细腻。A口和C口均支持QC2.0/3.0、Samsung-AFC和Huawei-FCP快充协议,此外C口还支持Huawei-SCP快充协议,并且支持USB PD3.0快充标准,具备5/9/12/15/20V五组固定电压档位。A口和C口最大输出功率分别为18W和45W,总输入输出均为45W,可以满足日常快充需求。
充电头网通过拆解发现,电源内部采用了南芯SC8812A数控升降压控制器、泰德TDM3548升降压MOS管、芯海科技的CS32G020K8U6主控单片机、Ruichips锐骏的RU3040M和RU30L40M2的保护管和配电切换管,用料扎实。不仅每个接口都有VBUS开关进行控制保护,而且电芯的绝缘措施也做得很足,接口沉板过孔焊接很牢固,产品的稳定性和安全性有保证。
通过拆解,我们看到MCU+升降压的方案,相比单芯片全部集成的方案来说,可以支持多串电池组,更大的输出功率,更加增加产品竞争力。并且以往的拆解,能够支持45W输出的移动电源也都是采用多串电池组,MCU加上升降压电路的设计。
// 充电头网《编辑推荐》必看文章
03. 涨姿势:E-Marker线缆科普
08. 手机大功率快充普及:小米、华为、OPPO争相推出新技术
// 充电头网《经典方案》推荐
03. 华为大功率移动电源升降压芯片曝光:首发立锜RT7885
05. 行业首创车充内置协议!智融SW3516S通过USB PD3.0认证
06. 英集芯IP2191成为首颗泰尔实验室VOOC认证芯片!
07. 智融获得OPPO授权:发布首颗VOOC认证车充芯片SW3518S
// 充电头网《氮化镓专题》内容精选
03. 2019氮化镓USB PD快充普及元年:8款热门GaN充电器盘点
04. 纳微半导体CES2019展示30W、65W新款GaN充电器
06. 国产GaN氮化镓研发取得突破进展:快充产品12月底试产
07. 拆解报告:RAVPower 45W GaNFast PD充电器RP-PC104
10. 内置氮化镓:ANKER PowerCore Fusion PD超级充拆解
11. 内置GaNFast:AUKEY 27W USB PD充电器深度拆解
// 充电头网《爆款选品》成品精选
01. 爆款选品:19家工厂推出34款iPhone、iPad专用PD快充
02. 2019春季环球资源移动电子展:PD快充大爆发,25家品牌推出百款新品
03. 2019春季环球资源移动电子展:8款氮化镓快充成为亮点
04. 2019春季环球资源移动电子展:23款储能电源成为亮点
05. 2019 USB PD快充100W普及元年:6款大功率充电器、充电宝盘点
// 充电头网《拆解报告》精选专题
07. 18W USB PD充电器方案如何选?看完这22款拆解秒懂
09. 年度盘点:21款内置南芯方案移动电源、充电器、车充拆解汇总
10. 苹果、华为、Anker、SONY都在用,24款采用赛普拉斯快充芯片充电器、移动电源拆解汇总