2019年,快充行业进入飞速的发展阶段,比如苹果正式为iPhone配上了USB PD快充套装,让“五福一安”成为历史,并迎来18W PD快充市场的爆发。比如手机领域已经实现了最大65W充电功率的商用,半个小时就能将4000mAh的电池从0电量充至100%,刷新了用户对快充的认知。比如苹果为最新的16寸Macbook标配了96W的充电器,刺激了100W PD快充市场的兴起。再比如,氮化镓(GaN)技术已被广泛应用于快充市场,让产品的功率密度、效率、便携性大幅提升。
2019年,充电头网也陆续发布了多篇产业报告,包括《大功率快充移动电源爆发:8家芯片品牌推出21款升降压方案》、《苹果iPhone11带动USB PD快充爆发:38家原厂推出78款芯片》、《苹果推动USB PD产业爆发,14家原厂推出60款内置MOS快充芯片》、《USB PD快充产业爆发,50家大型充电器代工厂浮出水面》等。
在过去的这一年中,值得铭记的事情太多了。也正式这些技术性的突破以及行业标杆性的事件,才得以让整个快充行业充满着蓬勃生机。继《2018快充行业10大事记》,充电头网梳理了2019年这一年中,快充行业最值得被记住的20件大事。一起来看一下分别都有哪些。
一、芯片
2019年11月9日,小米旗下首款配备“1亿像素”摄像头的手机——小米CC 9 Pro正式发布,并标配了一款30W快充充电器。充电头网在第一时间对这款产品进行详细的拆解,并在这款充电器中发现了一颗全新的快充芯片IP2718。
小米这款30W快充充电器用到的协议芯片丝印了小米和英集芯两家品牌的logo,型号IP2718。据了解,该芯片由小米与国内知名芯片品牌英集芯联合定制;也正是通过这颗高度定制化的芯片,小米30W快充充电器的USB-A接口才得以具备USB PD快充功能。
英集芯因此也成为了首家进入手机原装USB PD快充充电器的中国芯片厂商,打破了手机原装USB PD快充充电器没有中国芯的局面,成为国产芯片在USB PD快充发展中的一个重要里程碑。
2、优微科技推出全球首款集成RISC-V内核的PD Plus 控制器芯片
2019年5月28日,优微科技发布其全新架构的USB PD家族产品UPD350系列。新产品融入了USB PD 3.0控制器和一个更加具有开放性,灵活性的RISC-V 内核处理器。该系列产品可以用来支持增强型PD应用,目前该产品已经通过了USB-IF协会的PD认证。
借助其强大的软硬件平台配置,设计人员可以更合理有效地利用芯片上MCU的资源,简化差异化应用软件的设计,缩短系统开发时间,同时更好地保证系统的实时性和可靠性,完美实现PD Plus的应用开发。
2019年12月,美思迪赛半导体发布40W高度集成1A1C快充套片方案。其特点是初次级IC采用功率器件全内置设计,实现了架构的突破,同时有美思迪赛半导体独有的Smart-Feedback(智能反馈)技术加持;方案极简、PCB简洁,外围器件很少。协议方面可支持PD3.0、PPS、QC3.0、QC2.0、华为FCP、MTK PE+2.0、Apple 2.4A及BC1.2等充电协议。
除了高度集成的芯片、极简的外围电路之外,这套方案更拥有极为优秀的温升表现,即使最大功率高达40W,在产品开发时,也无需增加任何金属散热片,这主要得益于美思迪赛半导体SamrtTOP系列超高的转换效率。这在一定程度上降低了产品开发的系统成本,并减轻了产品重量,让产品更加便携。
2019年5月,三星推出了两款用于支持高达100W充电的电源适配器的全新USB Type-C电源(PD)控制器SE8A和MM101。这两款电源控制器芯片按照新的USB-PD 3.0规范制造,集成了嵌入式闪存,可以更容易地修改其固件,以符合最新规范。
三星表示,SE8A是业界首款将PD控制器和安全元件相结合的芯片,可提供额外的保护,包括安全密钥存储,以及对设备内敏感数据的紧凑编解码。同时,MM101支持高级加密标准算法进行产品验证,并具有湿度感应功能,可确保充电时的安全性。
智融继SW6106之后,再次推出一款高级成超级快充移动电源SOC芯片SW6208。该芯片具有全接口快充、全协议快充、内置数码管驱动三大特点。
全接口快充,智融SW6208可以同时控制5个接口快充。包含2个USB-A、1个Lightning、1个USB-C以及1个MicroUSB任意接口快充。单面贴片即可实现三输入+三输出双向快充,并且USB-C口支持双向快充功能,用户只需携带一根USB-C数据线,就能对移动电源充电和输出。
全协议快充,尤其是支持华为SCP低压快充,功率高达22.5W。智融SW6208不仅可以支持常见的USB PD、QC、FCP、AFC、PE等快充协议,而且还加入了低压直充技术,可以兼容华为手机进入低压快充模式,给华为用户带来更多的移动电源配件选择。
内置数码管驱动,无需外挂MCU。智融SW6208内置数码管驱动器,数码管显示电量无需外挂MCU单片机,更不需要额外烧录数显程序,这颗SOC内置了自学习技术,研发上节省了调试时间,生产上降低了额外成本。并且其自带188数码管驱动以及高精度库伦电量计;同时,在数码管上还集成了快充指示灯设计,无论是输入还是输出,是要进入快充,指示灯就会亮起,提升用户的使用体验。
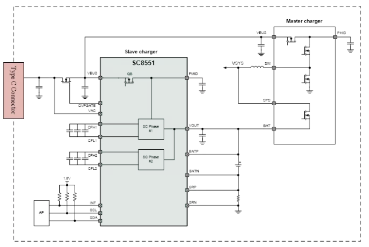
SC8551是南芯针对手机快充市场最新推出的电荷泵快充IC。作为国内首款高压电荷泵快充IC,SC8551还开创实现了高压快充和低压直充双模式充电功能。SC8551采用56pin的CSP封装,芯片尺寸为3.32mm*3.35mm。在充电过程中,SC8551作为主从充电架构中的从充电IC,在手机进入快充阶段后开始工作,其主要特点如下:
1、双模式:具有电荷泵2:1降压充电和bypass充电两种模式
2、效率高:在6A以上充电电流条件下相较于国外的同类产品效率提高0.4%
3、完善的保护机制:26重保护确保充电安全可靠
南芯SC8551在电荷泵快充模式下的最大充电电流达到8A,在低压直充模式下的电流达到6A。凭借优异的重载效率表现以及全方位的保护机制,使得SC8551非常适合应用在手机大功率充电方案中。
二、产品
北京时间2019年9月11日凌晨1点,苹果在位于美国加州的Apple Park乔布斯剧院召开2019年秋季新品发布会,正式发布2019年的三款全新的iPhone手机,其中,iPhone 11 Pro系列手机标配了USB-C to Lightning数据线和USB-C接口的18W PD充电器。
iPhone标配18W USB PD快充套装,这应该是2019年中,快充行业最应该被铭记的事件。因为早在2017年iPhone8/X系列发布时,苹果就为iPhone手机配备了PD快充,但是苹果却一直将“五福一安”充电套装做为手机标配充电器。此次苹果为新款手机标配USB-C to Lightning数据线和18W PD充电器,加速PD快充大范围普及,产生现象级推动作用。
2019年10月10日,OPPO在成都举办“超玩大会”发布会,正式发布Reno系列全新产品Reno Ace。除了搭载全球商用最快的充电技术SuperVOOC 2.0闪充之外,OPPO还率先为这款手机标配了一款65W的氮化镓快充充电器,成为全球首家在手机充电器中导入氮化镓技术的厂商。
充电头网通过咨询业内人士了解到,OPPO 65W闪充充电器如果按照常规设计,采用硅功率器件,体积就会变得很大,这对用户使用与携带都会带来不便。而采用氮化镓功率器件之后,可以通过升高开关频率来减小变压器的体积;并且还可凭借着氮化镓高效的特性,减小或者省略散热片,从而让大功率充电器的体积趋于小型化。
2019年11月13日,苹果在官网悄然上架新的MacBook Pro产品。这款新的MacBook Pro屏幕尺寸为16英寸,采用了更强大的处理器与显卡,只为满足专业用户的极致追求。为了让极致性能长时间稳定发挥,新的MacBook Pro拥有该系列历来最大的电池容量,高达100Wh,并且标配了一枚96W USB-C电源适配器。
这款充电器是苹果在满足旗舰笔记本供电需求的设计上,又一次拉伸了最大功率天花板的充电器产品,相信未来几年这款充电器都是苹果对应大功率充电需求的主力产品。另外,作为行业引领者,苹果推出96W大功率充电器,相信也会推动100W充电器市场的发展与普及,让2020年成为百瓦快充普及元年。
2019年8月18日,Baseus倍思在深圳举办了“2019倍思旗舰新品发布会”,推出了全球首款2C1A 65W USB PD氮化镓充电器。具备小巧体积的同时,还支持PD、QC、FCP、SCP、AFC、PE+等快充协议,对目前市面上主流手机和移动设备都可支持。
倍思65W 2C1A有望成为首家电商单品销量过百万只的多口氮化镓充电器。这个充电器的火爆是得益于丰富的输出接口,多口兼容笔记本电脑和手机同时充电,充电器实现了跨界应用,引爆了快充市场需求,对推动氮化镓充电器普及,笔记本充电器轻薄化等起到了重要推动作用。
Anker Nano充电器实际型号为:A2616,三围尺寸46.1mm * 27.4mm * 27.4mm,几乎与苹果5W充电器一样大,不过,这款充电器拥有18W USB PD快充输出性能,功率密度达到了苹果5W充电器的3倍以上。协议方面,支持ANKER第三代快充技术PowerIQ 3.0,其兼容了苹果的Apple 2.4A、QC、PD等快充协议。
2019年4月3日,ANKER PowerCore Fusion Power Delivery正式上架苹果官方商城,该产品支持USB PD快充,并且集成了充电器和移动电源两大功能。值得一提的是,这款产品内部还采用了氮化镓(GaN)功率器件,这也是首个进入苹果官方渠道的氮化镓产品。
得益于应用了最新的氮化镓(GaN)功率器件,有效的减小了产品的体积以及提升转换效率;并且内置了5000mAh电池内,可为iPhone电池提供长达23小时的额外续航时间。
7、邦克仕推出39元USB-C to Lightning快充线
2019年5月18日,数码配件品牌Benks邦克仕在深圳举办新品发布会,发布了多款苹果快充新品,其中一款型号M13的C94 MFi认证USB-C to Lightning数据线,被誉为是推动PD快充普及的产品。
邦克仕公布M13数据线1.2米版零售价39.9元、1.8米版零售价45元,一夜之间将苹果快充入门成本直接拉到无法想像的地步,当时行业内TPE 1.2米C94线零售价多在59~79元之间,1.8~2.0米售价多在百元以上,邦克仕C94线材极低的定价甚至比一些USB-A to Lightning还便宜,可谓是重磅炸弹。
8、ZENDURE推出30W SuperHub氮化镓超级扩展坞
ZENDURE在CES2020上推出一款30W SuperHub氮化镓超级扩展坞,该产品配备了一个通电指示灯,通电时绿色灯效点亮ZENDURE的商标logo,四个接口配置,一个PD/Hub双模式接口、一个PD接口、一个Hub接口、一个HDMI接口。
这是一款使用了氮化镓功率器件的二合一产品,即充电器与扩展坞相结合;USB-C PD接口支持最大30W功率输出,Hub功能支持5Gbps数据传输速率,HDMI接口支持HDMI2.0 4K@60Hz视频输出。
9、HyperJuice 的 100W 2C2A氮化镓充电器 众筹破千万
2019年11月,HYPER JUICE在众筹平台Kickstarter上推出了一款100W氮化镓2A2C充电器,获得业界广泛关注。截止目前,该款产品的众筹金额已经超过了220万美元,约合人民币1500万元。这也是目前获得用户支持度最高的氮化镓充电器产品之一,对氮化镓以及100W PD快充的普及有着积极的推动作用。
据了解,HYPER JUICE这款氮化镓充电器两个USB-C接口都支持PD 100W的功率输出,两个USB-A接口则支持QC 18W功率输出,并支持多接口同时输出。充电器的插脚采用了可折叠的设计,方便用户收纳,外出旅行时充电。
三、技术
2019年9月24日,小米在北京小米科技园举办了5G新品发布会,正式发布小米9 Pro、MIX Alpha 5G手机新品、小米全面屏电视Pro以及MIUI 11。其中小米9Pro是小米发布的第一款5G手机,全系支持5G网络,双卡、三频、全网通。
值得一提的是,小米9 Pro还支持40W有线快充,对于4000mAh的电芯而言,5分钟可充电20%,48分钟即可充满整部手机,充电速度非常迅速。同时,手机标配一枚45W充电器,并且兼容PD快充协议,可以用来给笔记本电脑充电。
2、OPPO发布SuperVOOC 2.0闪充技术,功率65W
2019年10月10日,OPPO在成都举办“超玩大会”发布会,正式发布Reno系列全新产品Reno Ace。其内置4000mAh电池,搭载了SuperVOOC 2.0闪充技术,可以在30分钟内充满4000mAh手机。这也打破上一代50W SuperVOOC超级闪充的记录,继续保持领先业界的趋势,同时也再一次刷新人们对快速充电的认知。
据了解,OPPO Reno Ace电池端采用了新一代的串联双3C电芯,并首次在双电芯上使用极耳中置,电芯阻抗更低,支持输入更大6.5A电流,且有效控制温升。另外电池电路设计采用双BTB接口结构,充、放电电路分离,缩短充电路径,进一步提高充电效率。此外, 65W 超级闪充在电荷泵、充电算法等方面也进行优化。
安全层面,Reno Ace从电源适配器、线材、以及手机端设计5重安全防护,并专门定制智能控制芯片来全线路控压、控流、控温,实时监测电池的使用情况,提供全方位的安全保障。
2019年9月3日,USB开发者论坛(USB-IF)正式发布了USB4标准,预计符合USB4规范的产品将会在2020年底推出。相对当前的USB 3.2标准,USB4将具备传输速度翻倍、可兼容雷电3、支持动态带宽分配三大特点。
四、并购
2019年6月3日,英飞凌科技股份公司与赛普拉斯半导体公司公布双方已经签署最终协议,英飞凌将会以每股23.85美元现金收购赛普拉斯,总企业价值为90亿欧元。
据充电头网了解,赛普拉斯是苹果原装快充配件的芯片供应商之一,其芯片已被苹果18W、30W、61W、87W、96W等充电器采用,此外ZMI紫米65W USB PD三口快充充电器、ANKER 60W氮化镓双USB-C口充电器、华为P30无线充电保护壳、小米30W立式风冷无线充电器等多款产品采用。
并购赛普拉斯之后,英飞凌将会强化推动结构增长的核心,并将公司的技术应用至更广泛的领域。这将加速强化公司近年盈利增长的基础。赛普拉斯拥有包括微控制器、软件和连接组件等具差异化的产品组合,与英飞凌具领先地位的功率半导体、传感器和安全解决方案优势高度互补。
2019年4月,Qorvo宣布收购专注了智能电机驱动解决方案供应商Active-Semi International.Inc(技领半导体),在行业内引发了广泛的讨论。
Active-Semi成立于2004年,从最初的专注于电源管理应用到电源管理与智能电机驱动并重。具体而言,就是Active-Semi能够给客户提供高集成度、高性价比、高精度和小尺寸的电源解决方案。
Active-Semi是电源管理专家,而Qorvo则是RF专家。把电源管理、PAC与RF有效的结合起来,利用电源赋予RF生命,可以给业界提供更高效和更高质量的方案。
充电头网总结
2019年,快充行业发展迅速主要体现在四个方面:USB PD快充技术实现大规模普及、手机快充功率提升、氮化镓快充成为市场新宠、100W快充市场兴起。
1、USB PD快充实现大规模普及主要得益于苹果为iPhone 11 Pro和iPhone 11 Pro Max标配了18W USB PD快充套装,趁着今年的换机热潮,让普通用户感受到了USB PD快充带来的充电体验,极大程度的教育了用户群体。苹果的这一举措,也带动了周边快充配件的蓬勃发展。
2、据充电头网统计,2018年度的手机大功率充电技术仅有华为和OPPO两家实现了量产,而在2019年中,小米、vivo、OPPO等越来越多的厂商相继发布了大功率充电技术,并且最大充电功率达到了65W,速度十分惊人。
3、氮化镓技术趋于成熟,ANKER、Aukey、Baseus、Belkin、RAVPower等品牌上量产了数十款款氮化镓快充充电器,受到消费者青睐;OPPO甚至将氮化镓快充充电器纳为手机的标准配件,可见氮化镓快充产品已经成为市场新宠。
4、苹果发布的最新款MacBook Pro 16寸支持高达96W的USB PD快充,成为百瓦行业推动者。这也让100W快充配件成为了新的市场增长点,给第三方配件厂商带来了无限的发展空间。
// 充电头网《编辑推荐》必看文章
03. 涨姿势:E-Marker线缆科普
08. 手机大功率快充普及:小米、华为、OPPO争相推出新技术
// 充电头网《经典方案》推荐
03. 华为大功率移动电源升降压芯片曝光:首发立锜RT7885
05. 行业首创车充内置协议!智融SW3516S通过USB PD3.0认证
06. 英集芯IP2191成为首颗泰尔实验室VOOC认证芯片!
07. 智融获得OPPO授权:发布首颗VOOC认证车充芯片SW3518S
// 充电头网《氮化镓专题》内容精选
03. 2019氮化镓USB PD快充普及元年:8款热门GaN充电器盘点
04. 纳微半导体CES2019展示30W、65W新款GaN充电器
06. 国产GaN氮化镓研发取得突破进展:快充产品12月底试产
07. 拆解报告:RAVPower 45W GaNFast PD充电器RP-PC104
10. 内置氮化镓:ANKER PowerCore Fusion PD超级充拆解
11. 内置GaNFast:AUKEY 27W USB PD充电器深度拆解
// 充电头网《爆款选品》成品精选
01. 爆款选品:19家工厂推出34款iPhone、iPad专用PD快充
02. 2019春季环球资源移动电子展:PD快充大爆发,25家品牌推出百款新品
03. 2019春季环球资源移动电子展:8款氮化镓快充成为亮点
04. 2019春季环球资源移动电子展:23款储能电源成为亮点
05. 2019 USB PD快充100W普及元年:6款大功率充电器、充电宝盘点
// 充电头网《拆解报告》精选专题
07. 18W USB PD充电器方案如何选?看完这22款拆解秒懂
09. 年度盘点:21款内置南芯方案移动电源、充电器、车充拆解汇总
10. 苹果、华为、Anker、SONY都在用,24款采用赛普拉斯快充芯片充电器、移动电源拆解汇总