---- 充电头网拆解报告 第1106篇 -----
前不久充电头网有拆解过aigo一款二合一移动电源AC500PD,这款移动电源小巧便携,还可更换插脚规格很适合携带外出旅行。最近充电头网又拿到aigo两款10000mAh规格的PD双向快充移动电源S100PD和F1000PD。这两款移动电源均配备有1A1C接口,并支持18W PD双向快充。下面我们先对aigo 10000mAh PD双向快充移动电源S100PD进行拆解,看看里面用料如何。
一、aigo PD双向快充移动电源外观
产品采用白色纸质包装盒,正面印有“aigo”品牌logo,设计风格简约。
背面印有产品名称、型号S100PD、颜色(极光蓝)和公司基本信息等。
打开包装,里面使用硬质纸盒对产品进行固定和保护,此外移动电源外套有防尘塑料袋。
包装内含:移动电源、USB-A to USB-C数据线、产品使用说明书、产品合格证。
aigo这款双向快充移动电源采用PC阻燃材质外壳,表面进行亮面烤漆处理工艺十分光滑,侧身光滑弧面过渡,上手感好。光滑机身壳配上极光蓝颜色,产品整体看上去十分绚丽。
机身壳正面印有“aigo”品牌logo。
机身壳背面印有产品信息。
背面靠下位置标注产品规格参数信息
产品名称:移动电源
型号:S100PD
电池容量:10000mAh/3.85V
额定能量:38.5Wh(锂聚合物电池)
额定容量:6200mAh/5V(TYP 2.1A)
额定输出:5V/2.1A Max
Micro输入:5V/2A、9V/2A、12V/1.5A
USB-C输入:5V/2.4A、9V/2A、12V/1.5A
USB-A输出:5V/2.1A、5V/3A、9V/2A、12V/1.5A
USB-C输出:5V/2.4A、9V/2A、12V/1.5A
上端靠近接口的边缘处也印有对应的接口信息。
移动电源顶面从左往右依次是:快充指示灯、USB-C双向快充接口、USB-A输出接口和Micro-USB输入接口。
侧面配有电源开关键以及4颗LED电量指示灯。
和苹果iPhone 11 Pro大小比较,移动电源要小一些。
厚度约为一元硬币直径的一半。
净重约为189g。
使用ChargerLAB POWER-Z KT001检测USB-A口的输出协议,显示支持Apple 2.4A和USB-DCP协议,以及QC2.0、QC3.0、Samsung-AFC和Huawei-FCP多个快充协议。
使用ChargerLAB POWER-Z KT001检测USB-C口的输出协议,显示同样支持Apple 2.4A和USB-DCP协议,以及QC2.0、QC3.0、Samsung-AFC和Huawei-FCP多个快充协议。
除此之外,其PDO报文显示USB-C接口还支持USB PD3.0快充标准,具备5V/2.4A、9V/2A、12V/1.5A三组固定电压档位。
二、aigo PD双向快充移动电源拆解
沿着侧面的组装缝将移动电源拆开,机身壳边缘采用卡扣进行封装固定,产品内部电芯占据了绝大部分空间,并且表面打胶进行固定保护。
PCB板背面只有几颗电容电阻,板子使用三颗螺丝进行固定,电路板和电芯通过焊片点焊连接。
将PCB板拆下,板子正面上是电感和几颗芯片等元器件。
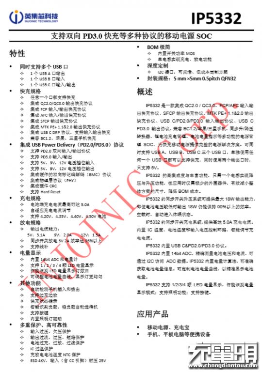
丝印W332芯片,经过查询,是英集芯的IP5332多合一SOC芯片,可同时支持多个USB口,并且均支持多种快充协议,集成双向PD功能,且支持多种电压电池,涵盖市面上所有锂电池,最大充电电流5A,最大支持18W输出,同时内置电量计功能,内置功率管,外围元件数量少,最大简化设计节省成本,芯片支持锂电池NTC温度检测,确保使用安全。
英集芯IP5332资料。
充电头网了解到,英集芯的快充芯片此前已被诺基亚7原装充电器、小米9手机27W原装充电器、京东京造18W USB PD充电器、华为CP07迷你移动电源、公牛移动电源等多款产品采用,并获得市场高度认可。
PDC3903Z,来自Potens博盛半导体,这里作为USB-C接口的切换开关。
Potens博盛半导体PDC3903Z资料信息。
PDC3908Z,来自Potens博盛半导体,这里作为USB-A接口的切换开关。
Potens博盛半导体PDC3908Z资料信息。
Micro-USB输入开关,同样是Potens博盛半导体的PDC3903Z。
苏州XYsemi赛芯微XB7608A 多合一锂电保护芯片,两颗并联提供更大输出电流。
苏州赛芯微 XB7608A 详细资料。
2R2合金电感,用于升降压,边缘打胶固定导热。
USB-A和USB-C母座沉板过孔焊接,以降低移动电源厚度。
镍片焊接处特写。
锂聚合物电芯上印有参数:电芯来自GPC格林德,10000mAh 3.85V 38.5Wh,生产日期为2019年10月27日,日期新近。
电芯配有用于监测温度的热敏电阻,并打胶固定。
全部拆解完毕,来张全家福。
充电头网拆解总结
aigo这款10000mAh 18W PD双向快充移动电源机身壳表面进行亮面烤漆处理工艺,光滑机身壳配上极光蓝颜色,使产品整体看上去十分绚丽。1A1C两个接口均支持QC2.0/3.0、Samsung-AFC和Huawei-FCP多个快充协议,兼容性良好,此外C口还支持USB PD3.0快充标准,具备5/9/12V三组固定电压档位。最大18W输出功率可以满足手机等多数电子设备的快充需求。
充电头网通过拆解发现,移动电源内部采用了英集芯的IP5332多合一SOC芯片,可同时支持多个USB口以及多种快充协议,并且集成双向PD功能,功能强大。此外还有赛芯微XB7608A 多合一锂电保护芯片,用料扎实。电芯来自GPC格林德,配备有热敏电阻以及大量注胶进行固定和导热。
以下热门话题可以点击蓝字了解,也可以在充电头网微信后台回复如下关键词获取专题
「技术专题」
USB PD、QC、VOOC、DFH、Qi、GaN、POWER-Z
「拆解汇总」
1000篇拆解、无线充拆解、充电器拆解、移动电源拆解、车充拆解、充电盒拆解
「优质资源」
充电器工厂、快充芯片、电源芯片、升降压芯片、无线充芯片、充电盒芯片、户外电源、氮化镓快充
「芯片原厂」
英集芯、智融、南芯、东科、通嘉、PI、立锜、天钰、赛普拉斯、威兆、慧能泰、MPS、伟诠、纳微、芯朋、矽力杰、创惟、昂宝、英飞凌、锐骏、ST、伏达、凌通、易冲、劲芯微、凌通、联智
「品牌专区」
「展会报道」