---- 充电头网拆解报告 第1115篇 -----
想必大家都知道小米最新手机小米10支持50W有线闪充,而且45分钟便可将手机充满电,可以说是相当的快了。但是尴尬的是市面上却很少有支持50W功率输出的移动电源,对于有强迫症的小伙伴来说着实是很难受。
不过考虑到了这种情况,小米商城上架了两款支持50W PD快充的移动电源,这两款小米移动电源3的容量分别为10000mAh和20000mAh。充电头网已第一时间入手了这两款移动电源并对前者进行了详细评测。今天也为大家带了小米移动电源3 10000mAh的拆解,看看专为小米10手机设计的移动电源其做工用料如何。
充电头网此前还拆解了小米移动电源PLM12ZM、小米无线充电宝青春版、小米无线充电宝PLM17ZM、小米18W PD双向快充移动电源PLM18ZM等多款产品,感兴趣的朋友可以点击蓝色字体了解详情。
一、小米移动电源3 10000mAh外观
小米这款移动电源包装盒正面分别印有MI品牌、移动电源外观图、移动电源名称、50W充电功率和容量等信息。
包装盒背面贴有防伪标签和移动电源的参数信息。
产品名称:小米移动电源3 10000mAh 超级闪充版
型号:PB1050ZM
电池种类:锂离子电池
输入接口:USB-C
输出接口:USB-A/USB-C
电池能量:36Wh 3.6V 10000mAh
额定容量:5800mAh(5V/4A)
输入参数:5V/3A、9V/2.7A、12V/2A、15V/1.6A、20V/1.2A
输出参数:50W Max
USB-A输出:5V/3A、9V/3A、12V/2.25A 、20V/1.35A
USB-C:5V/3A、9V/3A、10V/5A、12V/3A、15V/3A、20V/2A
双口:5V/4A
产品尺寸:108*68.8*24.2mm
委托方:小米通讯技术有限公司
制造商:江苏紫米电子技术有限公司
包装内含移动电源、USB-A to USB-C数据线、USB-C to USB-C数据线和使用说明书。
小米这款移动电源采用PC-ABS材质黑色外壳,机身壳表面磨砂处理,可有效抗指纹,机身两侧为半圆弧面设计,手感舒适。机身正面印有MI品牌logo,整体设计简约。
移动电源顶部贴有防尘贴纸,可以防止灰尘异物进入充电接口。
撕开贴纸,顶部配有1A1C两个接口,接口旁边印有参数信息。
USB-A接口特写,内部印有MI logo。
移动电源底部同样贴有防刮贴纸,保护措施很全面。
撕下贴纸,可以看到底部外壳上印有产品的参数信息。
使用游标卡尺实测移动电源长108.3mm。
宽69mm。
厚度为22.7mm。
产品净重约为232g。
使用ChargerLAB POWER-Z KT001检测USB-A口的输出协议,显示支持Apple 2.4A和USB-DCP协议,以及QC2.0/3.0、Samsung-AFC、Huawei-FCP多个协议。
使用ChargerLAB POWER-Z KM001C检测USB-C口的输出协议,显示支持Apple 2.4A、Samsung 5V/2A和USB-DCP协议,以及QC3.0和Huawei-FCP两个快充协议。
此外KM001C检测到USB-C接口具备5V/3A、9V/3A、12V/3A、15V/3A、20V/2A五组固定电压档位,以及5.0-11V/3A一组PPS电压档位。
二、小米移动电源3 10000mAh拆解
撕下移动电源底部的塑料片,内部支撑框架使用2颗螺丝进行封装固定。
拆掉螺丝取出塑料支撑框架。
内部塑料支撑框架使用螺丝进行封装,支撑架前段贴有参数贴纸,移动电源电池采用三串结构。电芯通过两条镍片和PCB板连接,镍片上包裹有黄色绝缘胶带。
支撑框架背面同样半露设计,这样可以避免电芯积热。
导光片特写,使用凸齿进行固定,同时防止串光。
取下螺丝将塑料壳打开。
塑料壳为PC+ABS材质。
镍片和电芯负极同样进行点焊连接固定,三串结构。
电芯配有热敏电阻进行温度监测,并且打胶以及粘贴胶带进行固定。电芯为LG MJ1动力电池,型号INR18650MJ1,最大放电电流10A,标称容量3500mAh,3.6V。
PCB板正面一览,下面我们先来看看PCB板正面上的芯片信息。
移动电源USB-C接口输出/输入升降压芯片,来自南芯半导体的SC8815。这款芯片应用于1至6节电池,I²C可编程充电电流和充电电压、可编程放电输出电压、可编程输入/输出电流限制;内置10 位 ADC;拥有欠压保护,过压保护,过流保护、短路保护和热关断保护等多种保护功能;单芯片完成充电/放电控制,支持各种电力转换。
充电头网了解到,采用南芯SC8815的产品还有ZMI紫米65W USB PD三口快充充电器、OPPO SUPER VOOC超级闪充移动电源和thinkplus 14000mAh 45W PD快充笔记本移动电源NB45等。
电感旁边的两颗NMOS管,美国万代AON6380,由南芯SC8815控制,用于升降压电压转换。
万代AON6380详细规格资料。
另外两颗美国万代AOS的同步升降压MOS管AON7534,NMOS,耐压30V。
万代AON7534详细规格资料。
4R7电感特写,来自CETC中国电科,电感打胶水固定导热。旁边的固态电容规格为25V 100μF,CapXon丰宾品牌。
在南芯SC8815左侧还有两颗AON7534 MOS管,为电池保护管。
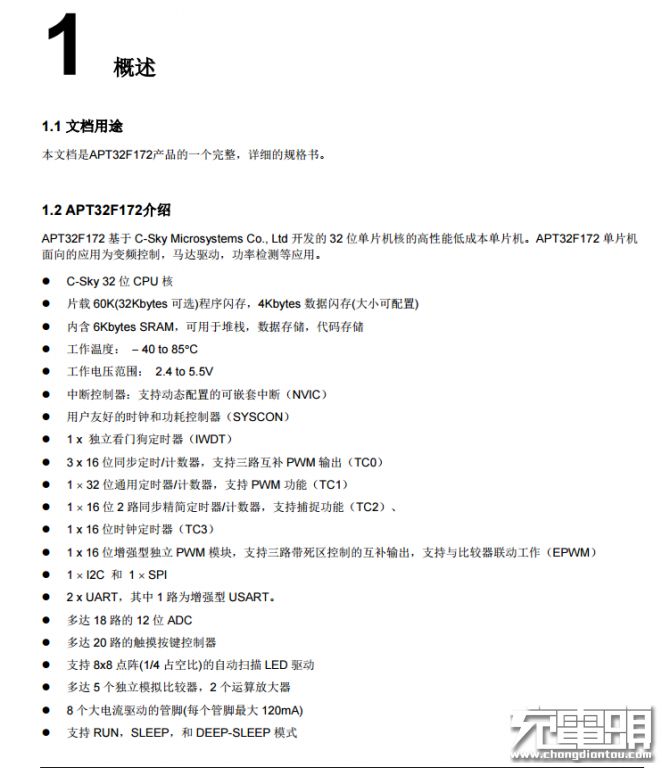
APTCHIP爱普特APT32F172K8U6通用型32位微处理控制器。
APT32F172K8U6详细参数信息。
USB-A口上贴有胶带,贴片焊接,通过充电头网的拆解发现,小米在USB母座焊脚处加了黑色固定胶水,固定焊脚,可以有效防止质量不好的数据线损坏移动电源母座,降低返修率提升用户体验。
USB-A接口旁边的万代AON7534 MOS管。
USB-C母座金属外壳上印有深圳电连技术股份有限公司的logo,过孔焊接。
4颗白色LED电量指示灯特写。
电源开关键特写,贴片加过孔焊接。
PCB板背面一览。
右下角CW1244电池保护芯片来自CellWise赛微,3-4节电池保护IC,内置锂电池均衡。
赛微 CW1244 详细资料。
丝印2258N 6脚芯片是紫米小电流检测IC。旁边一颗芯片丝印GB8R,紫米定制的QC3.0 Class B协议芯片,支持20V输出。
USB-C接口协议芯片采用天钰科技的FP6606,这是一颗高性能的USB PD3.0协议芯片,目前有TQFN-24和TQFN-16两种封装方式,除了支持USB PD3.0快充之外,天钰FP6606可以支持QC4+、QC3.0、QC2.0、AFC、FCP、SCP以及APPLE 2.4A等主流的充电协议,兼容性很强。
目前FP6606已经通过了USB IF协会的PD3.0认证,TID号为302,可应用于USB PD快充充电器、USB PD快充车充等产品中。
据充电头网了解,天钰的快充协议芯片此前已被紫米10000mAh USB PD快充移动电源、努比亚红魔10000mAh电竞移动电源、小米45W USB PD移动电源3高配版、紫米首款MFi认证无线充移动电源、IDMIX 1A1C 18W PD快充充电器等多款快充产品采用,性能获得客户广泛认可。
USB-C的切换保护开关,型号PED3008M,PMOS,耐压30V,来自Semione芯电元。
PED3008M资料信息。
全部拆解完毕,来张全家福。
充电头网拆解总结
小米这款10000mAh超级闪充版移动电源外形设计小巧,外壳磨砂处理手感好,两侧为半圆弧面设计,携带方便。A口支持QC2.0/3.0、Samsung-AFC、Huawei-FCP多个快充协议,最大输出27W;C口支持QC3.0和Huawei-FCP快充协议,具备5/9/10/12/15/20V多组固定电压档位,以及5.0-11V/3A一组PPS电压档位。对于已经入手小米10新机却还没有合适移动电源的小伙伴来说,这款移动电源50W快充功率可以很好的满足日常充电需求,同时对其他手机也有非常好的兼容性。
充电头网通过拆解发现,这款移动电源内置多颗业界知名厂家的元器件,如南芯半导体的SC8815升降压控制器、天钰FP6606协议IC、万代MOS管以及爱普特高性能微处理器等。此外内置LG MJ1 10A放电电芯,应对大功率输出。电芯配有赛微CW1244电池保护芯片和热敏电阻进行温度监测,用料扎实。接口母座过孔焊接,电感、固态电容等元器件打胶固定,内部稳定性很好,USB-A座子作为日常使用率很高的座子,焊脚加胶水固定防止损坏,大大的好评 。
以下热门话题可以点击蓝字了解,也可以在充电头网微信后台回复如下关键词获取专题
「技术专题」
USB PD、QC、VOOC、DFH、Qi、GaN、POWER-Z
「拆解汇总」
1000篇拆解、无线充拆解、充电器拆解、移动电源拆解、车充拆解、充电盒拆解
「优质资源」
充电器工厂、快充芯片、电源芯片、升降压芯片、无线充芯片、充电盒芯片、户外电源、氮化镓快充、18W PD快充
「芯片原厂」
英集芯、智融、南芯、东科、芯茂微、通嘉、PI、立锜、天钰、赛普拉斯、威兆、慧能泰、MPS、伟诠、纳微、芯朋、矽力杰、创惟、昂宝、英飞凌、锐骏、ST、美芯晟、伏达、凌通、易冲、劲芯微、凌通、联智
「品牌专区」
「展会报道」
USB PD亚洲展、无线充亚洲展、果粉嘉年华、香港展、AirFuel无线充电大会