---- 充电头网拆解报告 第1191篇 -----
2020年迎来了氮化镓快充的大爆发,目前已经开始渗透到手机和笔记本等电子设备的配件市场,并且市场容量增长迅速。据充电头网了解,目前华为、小米、三星、OPPO、努比亚、魅族等主流手机品牌已经陆续入局,此外各大主流电商及电源厂也纷纷摩拳擦掌,已有17家电商品牌推出了数十款氮化镓快充产品。
4月10日,知名电商品牌ROCK洛克最新发布了一款65W 2C1A氮化镓快充充电器,该款产品采用折叠插脚设计,具备输出接口丰富、支持协议多、电压档位齐全、高功率密度等特点,很适合轻薄笔记本使用。
最值得一提的是,该充电器是首款内置中国芯的氮化镓快充产品,此前已经为大家分享了这款产品的详细评测,下面就继续带来ROCK洛克65W 2C1A氮化镓快充充电器的详细拆解。
一、洛克65W氮化镓充电器外观
包装盒正面印有ROCK品牌、充电器和数据线外观图、并印有相关参数标识。
包装盒背面背景是充电器实际使用场景图,并印有产品的相关参数信息。
打开包装,充电器放置在塑料盒凹槽里进行固定保护。
包装内含充电器、CC数据线、使用说明书和保修卡。
USB-C to C 3A数据线型号为RCB0778,线缆通体白色且长2米,最大电力传输能力为20V3A。
线缆使用TPE材质,整体光滑无毛刺。
使用ChargerLAB POWER-Z KM001C检测发现这根数据线没有E-Marker信息。仅支持20V 3A,最大60W充电功率。值得一提的是,ROCK 65W 2C1A氮化镓快充分为单机版和带线套装版,套装版带有这条充电线缆。
充电器采用PC阻燃材质白色外壳,表面亮面烤漆处理,侧身弧面过渡,整体洁白光滑,使用方便。
机身正面印有ROCK品牌,设计简约。
背面标注充电器参数信息
型号:RH-PD65W
输入:100-240V~50/60HZ 1.5A
输出:
USB-C1:3.3-11V/3A、5V3A、9V3A、12V3A、15V3A、20V3.25A Max
USB-C2:3.3-11V/2.7A、5V3A、9V3A、12V2.5A、15V2A、20V1.5A Max
USB-A:4.5V5A、5V4.5A、9V3A、12V2.5A、20V1.5A Max
USB-C1+USB-C2:45W+18W(63W)
USB-C1+USB-A:45W+18W(63W)
USB-C2+USB-A:5V3A
USB-C1+USB-C2+USB-A:45W+15W(60W)
制造商:东莞市瑞亨电子科技有限公司
监制:深圳市仁清卓越科技有限公司
产品已经通过了CCC认证,证书编号:2020160907180811。
输入端使用可折叠国标插脚,平时不用时可收起携带也方便,且不会刮伤包里的其它电子产品。
另一端则配备2C1A三个输出接口,接口旁都印有标识帮助区别。和苹果61W充电器大小比较,洛克这款氮化镓充电器要小得多,体积优势明显。
厚度比一元硬币直径大一点。
净重约为122g。
使用ChargerLAB POWER-Z KT001检测USB-C1口的输出协议,显示支持Apple 2.4A、Samsung 5V/2A、DCP协议,以及QC2.0/3.0、AFC、FCP、SCP多个快充协议。
其PDO报文显示USB-C1接口还支持USB PD3.0快充标准,具备5V3A、9V3A、12V3A、15V3A、20V3.25A五组固定电压档位,以及3.3-21V/3A一组PPS电压档位。
同样的,USB-C2口也支持Apple 2.4A、Samsung 5V/2A、DCP协议,以及QC2.0/3.0、AFC、FCP、SCP多个快充协议。
PDO报文显示USB-C2接口也支持USB PD3.0快充标准,具备5V3A、9V3A、12V2.5A、15V2A、20V1.5A五组固定电压档位,以及3.3-11V/3A和3.3-16V/2A两组PPS电压档位。
最后检测发现USB-A口也支持Apple 2.4A、Samsung 5V/2A、DCP协议,以及QC2.0/3.0、AFC、FCP、SCP多个快充协议。
二、洛克65W氮化镓充电器拆解
将输入端外壳拆开取出PCB板,板子背面贴有两块黑色导热垫。
红黑导线一端和金属弹片焊接并打胶固定,另一端和小PCB板焊接,旁边有一块透明塑料片隔离绝缘。
去掉次级侧导热垫,PCB板背面一览。
英诺赛科 INN650D02 “InnoGaN”开关管,耐压650V,导阻低至0.2Ω,符合JEDEC标准的工业应用要求。INN650D02 “InnoGaN”开关管高频特性好,且导通电阻小,适合高频高效的开关电源应用,采用DFN8*8封装,具备超低热阻,应用端不需要辅助散热措施,适合高功率密度的开关电源应用。
英诺赛科向充电头网透露,INN650D02 “InnoGaN”开关管基于业界领先的8英寸生产加工工艺,也是目前市面上最先量产的先进制程氮化镓功率器件,标志着这项技术在快充领域的大规模商用。
英诺赛科 INN650D02 详细资料。
主控芯片为ON安森美NCP1342,这是一颗高频初级PWM控制器,内置主动X2电容放电和多重完善的保护功能。
安森美NCP1342详细资料。
充电头网了解到,采用安森美NCP1342控制器的电源产品还有SlimQ 65W氮化镓USB PD快充充电器、爱否开物1A2C 65W PD氮化镓充电器;同时,安森美的其他系列控制器还被苹果87W充电器、苹果61W充电器、苹果29W充电器、iPhone 11 原装5W充电器、小米65W USB-C电源适配器、三星15W原装快充充电器等数十款产品广泛采用。
安森美 FAN3111 栅极驱动器,用于驱动“InnoGaN”开关管。
安森美 FAN3111 详细资料。
来自深圳市沃尔德实业有限公司的整流器桥WRABS40M,一共两颗,均摊发热。据了解,这款软桥通过较软的恢复曲线,比较平滑的关断特性,可以降低二极管结电容达到非常少的谐波振荡产生的效果。
OR-1008光耦,横跨在初级和次级之间,用于初级次级通信,反馈输出电压。
次级同步整流控制器,安森美NCP4306,支持最高1MHz开关频率。
安森美 NCP4306 详细资料。
恒泰科HGN070N12SL 次级同步整流MOS,NMOS,耐压120V,DFN5X6封装,底部大面积过孔散热。
恒泰科HGN070N12SL资料信息。
充电头网了解到,恒泰柯MOS管此前已被belkin、RAVPower、京造、努比亚等品牌的数十款电源产品采用。
充电器采用二次降压结构,其中USB-C1接口为一路输出,USB-C2和USB-A两个接口为共用一个降压电路。两路输出均采用了智融SW3516主控芯片,这里这颗作为USB-C2和USB-A两个接口的降压控制和协议识别。
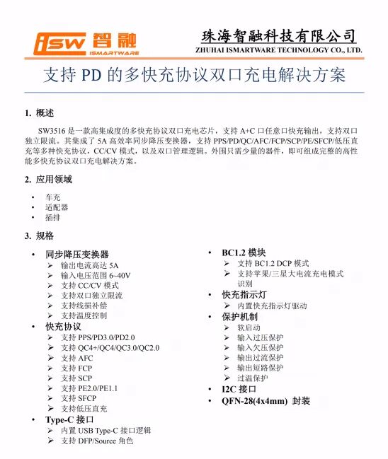
智融SW3516是一款高集成度的多快充协议双口充电芯片,支持A+C口任意口快充输出,支持双口独立限流。其集成了 5A 高效率同步降压变换器,支持 PPS、PD、QC、AFC、FCP、SCP、PE、SFCP、低压直充等多种快充协议,CC/CV 模式,以及双口管理逻辑。外围只需少量的器件,即可组成完整的高性能多快充协议双口充电解决方案。
通过充电头网拆解发现,SW3516还被爱否开物1A2C 65W PD氮化镓充电器、毕亚兹65W 2C1A氮化镓充电器、京造63W USB PD三口快充充电器、倍思18W USB PD双口旅行适配器、iClever USB PD充电器等多款产品采用,此外智融的快充芯片还可用于USB PD快充移动电源、快充充等领域。
外挂两颗MOS来自锐骏半导体,型号为RUH4040M2,NMOS,耐压40V,用于为1A1C两个接口输出同步整流降压。
Ruichips锐骏RUH4040M2详细资料。
充电头网了解到,采用锐骏MOS的产品还有毕亚兹65W 2C1A氮化镓充电器、京造63W USB PD三口快充充电器、倍思45W USB PD快充充电器( 1A1C)、倍思60W 2A1C USB PD快充充电器、爱否开物1A2C 65W PD氮化镓充电器等。
另外一颗特写。
VBUS开关管,型号RU30D20M2,双NMOS,耐压30V,来自Ruichips锐骏半导体,用于USB-C2和USB-A快充端口分配。
锐骏RU30D20M2详细资料。
USB-C1接口一路同样采用的是智融SW3516主控芯片。
另外也同样外挂两颗锐骏RUH4040M2 MOS。
无标芯片,信息不详,推测用于多口输出自动调节功率。
PCB板正面一览,顶部覆盖一块黄铜散热片,散热片边缘低压侧粘贴绝缘胶带进行绝缘保护。
将散热片拆掉,可以看到板子上元器件布局整齐有序,变压器和电容等均打胶加固。
板子侧面一览,左侧输入端小板垂直焊接在主控PCB板上,中间是变压器,右侧是一颗固态电容。
两颗黑色元器件分别是延时保险丝和NTC浪涌抑制电阻。
另一端三颗元器件分别是压敏电阻、共模电感和安规X电容。
延时保险丝规格为3.15A 250V,来自东莞市诚润电子科技有限公司。
NTC浪涌抑制电阻用于抑制上电浪涌电流。
安规X电容来自东莞市瓷谷电子科技有限公司,容量0.047μF。
共模电感双线绕制,用于滤除EMI干扰。
压敏电阻,10D471K,用于输入过电压防护。
变压器使用胶带包裹,顶部喷码有信息,RM10磁芯。
板子另一侧一览,初级侧还有四颗初级滤波电解电容、工字电感和涤纶电容,蓝色Y电容横跨在初级次级之间。
四颗初级滤波电解电容拆下后发现它们规格均为400V 27μF,四颗并联总计108μF。
工字电感外套热缩管保护。
2J222J涤纶电容,用于RCD吸收电路。
Y电容特写,用于输出抗干扰。
输出端有两颗降压电感和三颗固态电容,三个母座均焊接在小PCB板上。
两颗降压电感均外套热缩管和打胶固定。
三颗固态电容中一颗规格为25V 470μF,用于次级同步整流滤波。另外两颗规格为25V 220μF,用于降压输出滤波,均来自福建云星电子有限公司。“YX”牌固态电容专门针对USB PD快充设计,在105℃的工作环境下仍能保证2000小时的寿命,同时兼具耐高温、耐大纹波、低ESR等特性。
充电头网了解到,采用云星固态电容的电源产品还有爱否开物1A2C 65W PD氮化镓充电器、爱否开物F1多口USB PD充电器、倍思充电器移动电源二合一等。
USB母座特写,均使用白色胶芯。
全部拆解完毕,来张全家福。
充电头网拆解总结
ROCK洛克这款65W氮化镓充电器机身光滑洁白侧身过渡圆润,体积小巧携带方便。2C1A接口均支持QC2.0/3.0、AFC、FCP和SCP快充协议,兼容性很好。两个C口还具备5/9/12/15/20V多个固定电压档位和PPS电压档位,档位齐全。C1口最大65W输出功率可以满足大部分轻薄型笔记本电脑的的充电需求,即使在多口输出时仍能保持45W的输出功率,满足多设备同时充电。
充电头网通过拆解发现,这款充电器的核心器件为英诺赛科的INN650D02氮化镓功率开关管,高频开关实现了高效率和低发热,有助于实现产品的小体积。AC-DC部分采用安森美全套控制器,定压输出,DC-DC部分搭配两颗智融SW3516控制器,支持功率智能分配并且集成度高。
充电器内部设计布局合理,元器件焊接整齐紧凑,输入滤波采用四颗电解电容,输出端采用福建云星电子三颗固态电容滤波,元器件之间硅胶加固,增强内部稳定性。
以下热门话题可以点击蓝字了解,也可以在充电头网微信后台回复如下关键词获取专题
「技术专题」
USB PD、QC、VOOC、DFH、Qi、GaN、POWER-Z
「拆解汇总」
1000篇拆解、无线充拆解、充电器拆解、移动电源拆解、车充拆解、充电盒拆解、氮化镓快充拆解、100W充电宝拆解、手机快充拆解
「优质资源」
充电器工厂、快充芯片、电源芯片、升降压芯片(充电宝)、升降压芯片(车充)、无线充芯片、充电盒芯片(有线)、充电盒芯片(无线)、户外电源、氮化镓快充、18W PD快充、30W PD快充
「原厂资源」
英集芯、智融、南芯、东科、芯茂微、环球、英诺赛科、威兆、诺威、永铭、云星、美芯晟、伏达
「品牌专区」
苹果、华为、小米、OPPO、vivo、荣耀、三星、ANKER、紫米、倍思、绿联
「展会报道」
USB PD亚洲展、无线充亚洲展、果粉嘉年华、香港展、AirFuel无线充电大会、CES展会
商务合作联系:info@chongdiantou.com