最近充电头网拿到了一款UGREEN绿联18W双向快充移动电源,容量10000mAh。这款产品外观圆润,设计非常简约,采用一个USB-C接口的双向快充功能实现电池的充放电,同还配有一个USB-A接口,支持18W快充输出。此外这款移动电源还拥有非常强大的兼容性,支持多种主流快充协议。下面小编就对这款产品进行拆解,一起来看看里面用料做工如何。
一、绿联18W快充移动电源外观
包装盒正面印有UGREEN绿联品牌、产品外观简图、移动电源容量和名称,绿联典型的包装盒设计。
背面印有产品的相关参数信息,并贴有防伪标签。
包装内含移动电源、USB-A to USB-C数据线、使用说明书和保修卡。
UGREEN绿联这款移动电源采用PC阻燃材质白色外壳,表面亮面烤漆处理,边角弧面过渡机身圆润,整体光滑洁白使用手感好。
移动电源正面上端配有四颗LED电量指示灯,下端印有UGREEN品牌。
背面标注产品参数信息
产品型号:FB171
P/N:70591
USB-C输入/输出:5V3A、9V2A、12V1.5A
USB-A输出:5V3A、9V2A、12V1.5A
总输出:5V/3A Max
电池类型:锂聚合物电池
电芯容量:10000mAh 3.7V(37Wh)
额定容量:6000mAh(TYP 5V 3A)
电池充电限制电压:4.2V
深圳市绿联科技有限公司
输出顶面配备1A1C接口,USB-A口绿色胶芯。
侧面配有电源开关键。
和苹果iPhone 11 Pro大小直观比较,这款移动电源要小一些。
移动电源的厚度要比一元硬币直径略小。
净重约为204g。
使用ChargerLAB POWER-Z KT001检测USB-A口输出协议,显示支持Apple 2.4A、Samsung 5V/2A、DCP协议,以及QC2.0、QC3.0、AFC快充协议。
同样使用KT001检测USB-C口输出协议,显示支持Apple 2.4A、Samsung 5V/2A、DCP协议,以及QC2.0、QC3.0、AFC、FCP快充协议。
除此之外,其PDO报文显示USB-C口还支持USB PD3.0快充标准,具备5V/3A、9V/2A、12V/1.5A三组固定电压档位。
二、绿联18W快充移动电源拆解
机身壳边缘采用卡扣进行封装,拆开后上端设有指示灯隔离槽,此外PCB板使用螺丝固定。
将电芯和PCB板取出,另一半机身壳上有一块导热垫,帮助移动电源主控芯片散热。
PCB板正面一览。
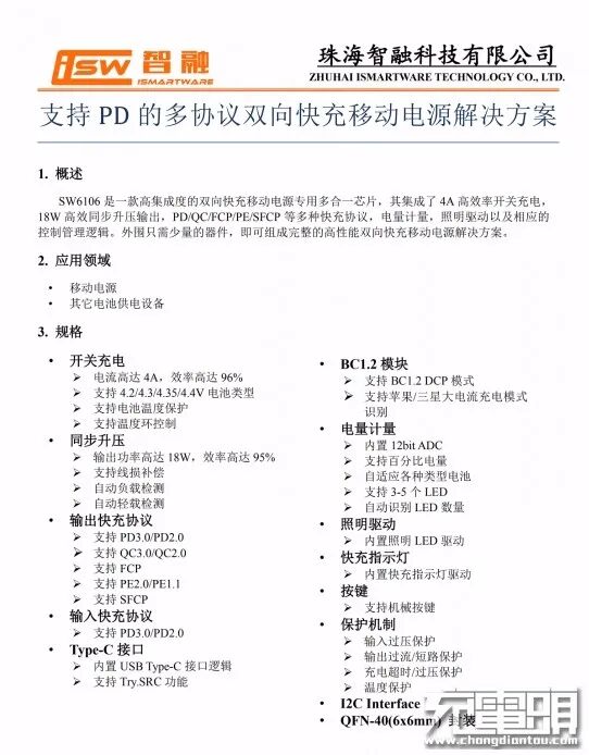
移动电源主控芯片采用珠海智融SW6106。这款芯片内部集成多种协议和升降压开关管,集成了4A高效率开关充电,18W高效同步升压输出,PD/QC/FCP/PE/SFCP等多种快充协议,电量计量,照明驱动以及相应的控制管理逻辑,是一款高集成度的双向快充移动电源专用多合一芯片。
此外SW6106还支持边充边放,在单口工作时支持快充输入输出,多口工作时支持 5V 输入输出。外围只需少量的器件,即可组成完整的高性能双向快充移动电源解决方案。
充电头网了解到,采用智融SW6106芯片的产品还有南孚AirCharge无线快充充电宝、倍思USB PD无线充电移动电源、联想18W USB PD移动电源LS-PB-001、RAVPower 20000mAh MFi认证USB PD移动电源等。此外,智融的DC-DC芯片还可用于车充、充电器领域,目前已被数十款产品采用。
苏州XYsemi赛芯微XB7608A 多合一锂电保护芯片,三颗并联提供更大输出电流。
赛芯微 XB7608A 详细资料。
2R2合金电感打胶固定。
PCB板背面一览,露铜加锡和过孔设计,增强散热。
两颗8205A MOS管,分别作为两个接口的切换开关。
LED指示灯特写,下方是热敏电阻的焊点。
电源开关键贴片焊接。
USB-A母座沉板过孔焊接。
电芯整个使用蓝色电池塑封皮包裹保护,此外粘贴双面胶固定。
在电芯侧面配有热敏电阻进行温度监测。
电芯底部贴有青稞绝缘纸绝缘保护。
剪开电池塑封皮,可以看到电芯采用GPC格林德电芯,长92mm,宽44mm,厚8.8mm;容量5000mAh/3.7V/18.5Wh;生产日期19年10月17日。
电芯极耳镍片点焊连接,两块电池并联,并粘贴胶带包裹绝缘。
全部拆解完毕,来张全家福。
充电头网拆解总结
UGREEN绿联10000mAh 18W快充移动电源采用PC阻燃材质白色外壳,表面亮面烤漆工艺处理,洁白光滑,机身边角圆润使用不硌手,体积小巧携带方便。A口支持QC2.0/3.0和AFC快充协议;C口在A口基础上多支持FCP快充协议和USB PD3.0快充标准,具备5/9/12V三组固定电压档位,18W双向快充可以满足外出快充需求,同时这款移动电源相比传统扁平设计,更加好握持。
充电头网通过拆解发现,电源内部采用智融SW6106方案,该方案只需少量的器件,有效简化电路降低成本,此外电芯采用了赛芯微锂电保护芯片并配有热敏电阻检测温度。做工方面,智融SW6106对应位置露铜加锡和过孔设计,增强散热;电感打胶固定,接口母座过孔焊接相当牢固;电芯使用电池塑封皮包裹整个绝缘保护。
以下热门话题可以点击蓝字了解,也可以在充电头网微信后台回复如下关键词获取专题
「技术专题」
USB PD、QC、VOOC、DFH、Qi、GaN、POWER-Z
「拆解汇总」
1000篇拆解、无线充拆解、充电器拆解、移动电源拆解、车充拆解、充电盒拆解、氮化镓快充拆解、100W充电器拆解、100W充电宝拆解、手机快充拆解、18W PD快充拆解、大功率无线充拆解
「优质资源」
充电器工厂、快充芯片、电源芯片、升降压芯片(充电宝)、升降压芯片(车充)、无线充芯片、充电盒芯片(有线)、充电盒芯片(无线)、户外电源、氮化镓快充、18W PD快充、30W PD快充
「原厂资源」
英集芯、智融、南芯、东科、芯茂微、茂睿芯、环球、英诺赛科、威兆、诺威、永铭、云星、美芯晟、伏达、贝兰德、微源
「快充工厂」
「品牌专区」
苹果、华为、小米、OPPO、vivo、荣耀、三星、ANKER、紫米、倍思、绿联、CHOETECH
「展会报道」
USB PD亚洲展、无线充亚洲展、果粉嘉年华、香港展、AirFuel无线充电大会、CES展会
商务合作联系:info@chongdiantou.com