最近深圳市新启数码科技有限公司旗下ZYXEI品牌推出了一款全协议快充充电宝,产品采用铝合金金属机身,配备1A1C和Lightning三个接口,市面上的主流快充协议均支持,通吃安卓、苹果机型。
此外,这款移动电源的USB-A口最大输出功率可达到22.5W,实现了对华为SCP等低压直充技术的兼容,手机快速充电不发烫,提升用户的使用体验。下面充电头网就对这款产品进行拆解,一起来看看这款近乎“全能”的移动电源其内部设计做工如何。
一、ZYXEI全协议快充移动电源外观
产品采用硬纸质包装盒,顶面印有ZYXEI品牌、全协议充电宝名称、10000mAh、产品简图和八大保护特性标识。
侧面印有22.5W充电功率字样。
另一侧印有充电宝支持的快充协议。
包装盒采用天地盖设计,底面印有产品和公司相关信息和输出规格。
包装内含移动电源、收纳袋、数据线、使用说明书和黑色卡片。
ZYXEI全协议快充移动电源机身采用铝合金金属外壳,表面阳极氧化和喷砂处理,呈墨绿色,两侧弧面过渡,整体触摸光滑手感好,机身正面设计有三条凹槽。
侧面贴有银白色金属片,并凹印ZYXEI品牌。
另一侧则配有一个电源开关键。
顶面配有1A1C和Lightning接口,中间是电量显示屏,方便观察剩余电量。
底部外壳上标注移动电源的参数信息
品牌:ZYXEI
型号:ZY0318
容量:10000mAh(3.7V)37Wh
Lightning输入:5V2A、9V2A
USB-C输入/输出:5V3A、9V2A、12V1.5A
USB-A输出:4.5V5A、5V4.5A、9V2A、12V1.5A(MAX)
和iPhone 11 Pro大小比较,这款移动电源要小得多。
厚度和一元硬币直径相当。
净重约为205g。
使用ChargerLAB POWER-Z KT002检测USB-A口的输出协议,显示支持Apple 2.4A、Samsung 5V/2A、DCP协议,以及QC2.0/3.0、AFC、FCP、SCP等多个快充协议。
使用KT002检测USB-C口的输出协议,显示支持Apple 2.4A、Samsung 5V/2A、DCP协议,以及QC2.0/3.0、AFC、FCP、SCP快充协议。
除此之外,其PDO报文显示USB-C口还支持USB PD3.0 PPS快充标准,具备5V2A、9V2A、12V1.5A三组固定电压档位以及5-5.9V/3A和5-11V/2A两组PPS电压档位。
二、ZYXEI全协议快充移动电源拆解
将底部外壳拆开,外壳之间采用卡扣进行封装。
电芯和PCB板放置在塑料框架内,电芯上还贴有泡棉保护。将底部外壳拆开后即可从另一端将塑料框架抽出,无损拆解。
塑料框架背面镂空处理,降低厚度。
PCB板使用螺丝进行固定,同样可以无损拆下。
塑料框架上还打胶帮助固定电芯。
PCB板正面一览,中心位置焊接移动电源主控芯片,旁边是2R2电感。
PCB板背面一览,主控芯片对应处露铜加锡以及过孔设计,增强散热。
经过对PCB板正背面电路观察分析发现,ZYXEI全协议移动电源采用一颗主控芯片进行升/降压转换实现三口任一口快充输入/输出架构。下面我们就从输入端开始一一了解各元器件。
USB-C母座特写,舌片内部夹钢片,更加耐用。
Lightning母座特写。两个母座分别焊接在PCB板两面。
三颗8205 MOS管,分别作为USB-C口切换保护开关和Lightning接口的输入切换管。
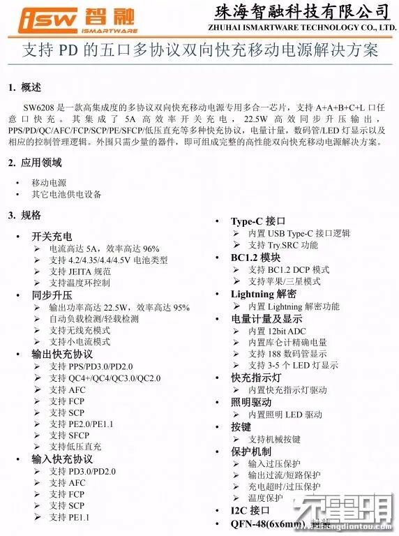
移动电源主控芯片采用珠海智融SW6208。这是一款高集成度的多协议双向快充移动电源专用多合一芯片,支持 A+A+B+C+L口任意口快充。其集成了5A高效率开关充电,22.5W高效同步升压输出,支持PPS、PD、QC、AFC、FCP、SCP、PE、SFCP等多种快充协议,电量计量,数码管/LED 灯显示以及相应的控制管理逻辑。外围只需少量的器件,即可组成完整的高性能双向快充移动电源解决方案。
智融SW6208规格资料。
充电头网了解到,智融SW6208还被ANKER 18W双USB-A口快充移动电源、绿巨能PD100W笔记本移动电源、ELEPOWER Thunder 18W双向快充移动电源、RAVPower口红移动电源等众多产品采用,获得众多客户青睐。此外智融的快充芯片还可用于USB PD快充充电器等领域。
2R2电感特写,10mm大尺寸,内阻更小,发热更低。配合SW6208主控芯片进行升降压。
三颗苏州XYsemi赛芯微XB7608A多合一锂电保护芯片,用于电池保护。
苏州赛芯微 XB7608A 详细资料。
黑色导线焊点饱满,做工扎实。
电芯正极贴有青稞绝缘纸进行绝缘,此外还有热敏电阻进行温度监控。
负极则采用镍片点焊连接,两节电池并联连接。
两颗电芯均为高密度21700锂离子电芯,来自松下,单颗容量为5000mAh,两颗并联总容量10000mAh。
电源键特写,过孔焊接。
USB-A输出母座特写,橘红色胶芯,正负极加宽。
显示屏六根焊脚焊接牢固。
底部丝印有信息。
显示屏正面特写。
全部拆解完毕,来张全家福。
充电头网拆解总结
ZYXEI全协议快充移动电源采用铝合金金属机身壳,坚固耐用。10000mAh容量使得产品大小恰到好处,不仅携带方便,还可满足一天的外出续航需求。此外产品支持QC2.0/3.0、AFC、FCP、SCP等快充协议,兼容性很好,加之A+C+L接口模式设计,可满足市面绝大多数手机的快充需求,实用性强。
充电头网通过拆解发现,移动电源内置两节21700电芯,移动电源电路板外围简洁,采用一颗智融SW6208主控芯片进行升降压转换,即可实现A+C+L口任意口快充;电芯配有保护电路和热敏电阻,实现过充过放和过热保护,此外还使用硅胶和泡棉进行固定保护;电路板背面露铜加锡和过孔设计,降低大功率充放电的温升。
温馨提示
充电头网
以下热门话题可以点击蓝字了解,也可以在充电头网微信后台回复如下关键词获取专题
「技术专题」
USB PD、QC、VOOC、DFH、Qi、GaN、POWER-Z
「拆解汇总」
1000篇拆解、无线充拆解、充电器拆解、移动电源拆解、车充拆解、充电盒拆解、氮化镓快充拆解、100W充电器拆解、100W充电宝拆解、手机快充拆解、18W PD快充拆解、大功率无线充拆解
「优质资源」
充电器工厂、氮化镓快充工厂、快充芯片、电源芯片、升降压芯片(充电宝)、升降压芯片(车充)、多口快充芯片、充电宝协议芯片、无线充芯片、充电盒芯片(有线)、充电盒芯片(无线)、户外电源、氮化镓快充、18W PD快充、30W PD快充
「原厂资源」
英集芯、智融、南芯、东科、芯茂微、茂睿芯、硅动力、环球、美思迪赛、英诺赛科、威兆、诺威、永铭、云星、美芯晟、伏达、贝兰德、微源
「快充工厂」
「品牌专区」
苹果、华为、小米、OPPO、vivo、荣耀、三星、mophie、ANKER、紫米、倍思、绿联、CHOETECH
「展会报道」
USB PD亚洲展、无线充亚洲展、果粉嘉年华、香港展、AirFuel无线充电大会、CES展会
商务合作联系:info@chongdiantou.com