深圳市俊凯达智能科技专注于研发和生产高端品质车充,近期俊凯达就推出了一款双口大功率快充车充。产品配备1A1C这深受市场欢迎的双USB接口,并且分别支持最大18W和45W输出,双口同时输出时总功率63W,可满足两台设备同时快充需求,让车主的设备快速满血复活。下面充电头网就对这款产品进行拆解,看看其内部设计做工如何。
前不久充电头网还相继拆解了俊凯达30W双C口智能车充和俊凯达30W 1A1C双口快充车充两款产品,大家可以点击蓝色字体查看拆解详情。
一、俊凯达63W智能车充外观
俊凯达智能快充车充黑灰配色,机身壳全部采用铝合金材质,表面喷砂处理,灰黑两段机身之间过渡自然。
中段机身正面印有“俊凯达智能”字样。
背面则标注车充的参数信息
输入:DC 12-24V
USB-A输出:5V/3A、9V/2A、12V/1.5A
USB-C输出:5V/2.4A、9V/3A、12V/3A、15V/3A、20V/2.25A
总输出:63W
产品已经通过了CE认证、FCC认证和RoHS认证。
正极顶针特写,与铝合金负极外壳之间有塑料圈绝缘。
中段和头部机身壳交界处设有通风口,可帮助排出热量避免车充内部积热。
机身顶面贴有防刮塑料膜。
撕掉塑料膜,顶面外壳亮面设计,配备了1A1C两个接口,边缘设有导光圈。
车充通电后导光圈亮蓝光,方便夜间使用,亮度适中不刺眼。
金属机身壳边缘设计有一圈小凹槽,看上去和啤酒瓶盖很像。
车充头部横截面比一元硬币大一些。
净重约为41g。
接上电源,使用ChargerLAB POWER-Z KT002检测USB-A口的输出协议,显示支持Apple 2.4A、Samsung 5V/2A、DCP协议,以及QC2.0/3.0、AFC、FCP、SCP、MTK PE+2.0多个快充协议。
另外使用KT002检测USB-C口输出协议,显示支持Apple 2.4A、Samsung 5V/2A、DCP协议,以及QC2.0/3.0、AFC、FCP快充协议。
除此之外,无论外接电源为24V还是12V,USB-C口PDO报文均显示支持USB PD3.0 PPS快充标准,具备5V2.4A、9V3A、12V3A、15V3A、20V2.25A五组固定电压档位,以及3.3-11V/3A和3.3-20V/2.25A两组PPS电压档位。
二、俊凯达63W智能车充拆解
车充输入端塑料绝缘圈采用螺纹封装设计,螺纹外壳为塑料材质,将正极和中段机身壳隔离。
顶部外壳采用卡扣固定封装,拆掉两端外壳即可将PCB板取出。
PCB板正面一览,输入端设有负极弹片,此外还有两个USB输出电路的降压电感。
PCB板背面一览,两颗电容打胶加固。
经过对PCB板正背面观察发现,俊凯达1A1C 63W智能快充车充C口采用独立升/降压,由协议芯片控制输出,A口采用一体化降压芯片的设计架构。下面我们从输入端开始一一了解各元器件的信息。
输入端有一个铜柱插入正极触点,降低传输电阻。
小弹簧特写,用于支撑正极触点。
负极金属片特写。
输入滤波固态电容,规格为35V 100μF。
宝砾微同步高效四管双向升降压控制器PL5500。PL5500具有支持正向的充电和反向的放电管理;支持3.5-32V超宽输入电压范围,2-32V的超宽输出电压范围;内部集成5V/55mA LDO;开关频率可调;可编程连续电流模式和轻载高效率模式;输入欠压、输出过压、输出短路、输入输出逐周期峰值电流限制、过温等多种保护功能;效率高达98%以上;高性价比等特点。
宝砾微PL5500资料信息。充电头网了解到,采用宝砾微升降压电源芯片的产品还有倍思65W 1A1C快充车充、倍思45W 1A1C快充车充等。
砹德曼AD40N40D3,耐压40V,导阻6.5mΩ,四颗组成H桥同步升降压,和电感配合宝砾微PL5500进行升降压。
砹德曼AD40N40D3资料信息。
升降压电感特写,外套热缩管,下方垫有绝缘板进行隔离。
USB-C口输出滤波固态电容,规格为25V 220μF。
输出小板正面一览,两个母座之间的是USB-C口的PD协议芯片,板子边缘分布有四颗LED灯。
USB PD协议芯片采用慧能泰HUSB350。这是一颗高性能、高集成度的USB TypeC Power Delivery(电力传输)控制器。它集成了 PD2.0、PD3.0、PPS、QC2.0/3.0、AFC、FCP、BC1.2、DCP、5V/2.4A等充电协议。HUSB350适用于电源适配器、车载充电器、移动电源等应用场合;支持SOP-14L和QFN-16L两种封装形式。
慧能泰HUSB350资料信息。
充电头网链接到,慧能泰HUSB350此前已被ABB四位USB输出18W PD快充插座、飞频65W USB PD氮化镓充电器采用,此外,慧能泰的PD快充协议芯片已被京东京造、贝尔金、图拉斯、南孚等众多品牌的数十款产品采用。
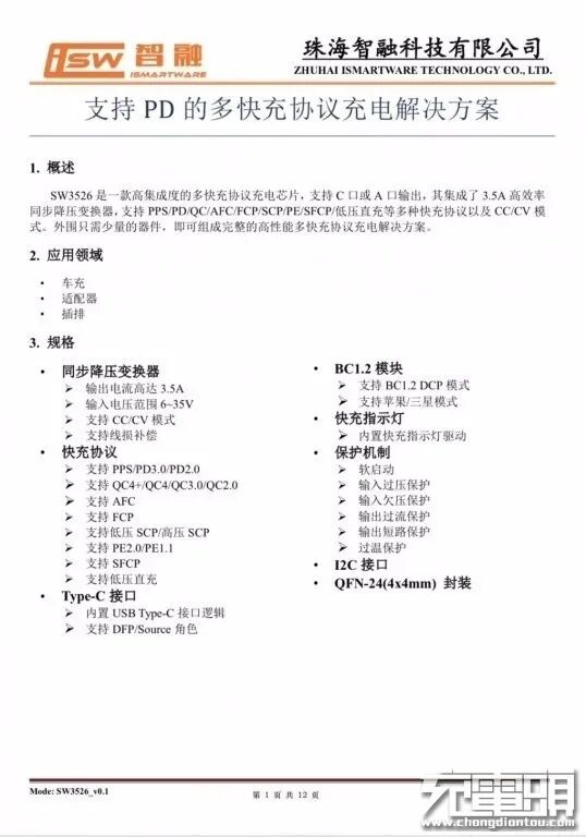
一颗智融SW3526高集成度的多快充协议充电芯片,这里作为USB-A接口降压控制和协议识别,右上角是车充的输入保险丝。
智融SW3526支持USB-C口或者USB-A口输出控制。其集成了3.5A高效率同步降压转换器,支持PPS、PD、QC、AFC、FCP、SCP、PE、SFCP、低压直充等充电协议,支持CC/CV模式,外部仅需少量器件,即可组成完整的高性能多快充协议充电解决方案。
充电头网通过拆解发现,智融的快充芯片还可用于USB PD快充领域,此前已被努比亚65W 2C1A氮化镓充电器、京东京造65W 1A1C氮化镓快充充电器、洛克65W氮化镓快充充电器、RAVPOWER 65W 1A1C氮化镓快充充电器、毕亚兹65W 2C1A氮化镓充电器等数十款产品采用。
USB-A口的输出滤波固态电容,规格为16V 100μF,来自台系知名品牌APAQ钰邦。
USB-A母座特写,垂直过孔焊接。
输出小板背面一览,设有USB-C口的输出VBUS开关管和输出电流取样电阻。
输出VBUS开关采用砹德曼AD30P47D3,耐压30V,PMOS。
砹德曼AD30P47D3资料信息。
USB-C母座特写。
两个USB接口外套黑色塑料外壳,最外层还有导光圈。
全部拆解完毕,来张全家福。
充电头网拆解总结
俊凯达1A1C 63W智能快充车充采用全铝合金外壳,十分坚固经久耐用,车充内置LED灯,让夜间使用更加方便。配备的1A1C两个USB接口支持QC2.0/3.0、AFC、FCP等多个主流快充协议,C口还具备5V2.4A、9V3A、12V3A、15V3A、20V2.25A、3.3-11V/3A和3.3-20V/2.25A电压档位,整体兼容性很好,适合手机快充以及为笔记本供电,此外45W+18W双口输出模式可满足两台设备同时快充需求。
充电头网通过拆解了解到,这款车充DC输入分为两路,USB-C口由宝砾微PL5500升降压控制器搭配砹德曼MOS进行升降压,并通过慧能泰HUSB350进行协议识别智能输出合适电压,无论输入电压是12V还是24V,USB-C口均可实现45W快充输出;USB-A口采用智融SW3526进行降压控制和协议识别,芯片集成度高,仅需少量器件,有效精简电路并降低成本。车充输入输出端均有固态电容进行滤波,电感绝缘处理,USB母座过孔焊接,整体做工扎实可靠。
以下热门话题可以点击蓝字了解,也可以在充电头网微信后台回复如下关键词获取专题
「技术专题」
USB PD、QC、VOOC、DFH、Qi、GaN、POWER-Z
「拆解汇总」
1000篇拆解、无线充拆解、充电器拆解、移动电源拆解、车充拆解、充电盒拆解、氮化镓快充拆解、100W充电器拆解、100W充电宝拆解、手机快充拆解、18W PD快充拆解、大功率无线充拆解
「优质资源」
充电器工厂、氮化镓快充工厂、快充芯片、电源芯片、升降压芯片(充电宝)、升降压芯片(车充)、多口快充芯片、充电宝协议芯片、无线充芯片、充电盒芯片(有线)、充电盒芯片(无线)、户外电源、氮化镓快充、18W PD快充、30W PD快充
「原厂资源」
英集芯、智融、南芯、东科、芯茂微、茂睿芯、硅动力、环球、美思迪赛、富满-云矽、亚成微、英诺赛科、纳微、威兆、诺威、永铭、云星、美芯晟、伏达、贝兰德、微源
「快充工厂」
「品牌专区」
苹果、华为、小米、OPPO、vivo、荣耀、三星、mophie、ANKER、紫米、倍思、绿联、CHOETECH、ZENDURE
「展会报道」
USB PD亚洲展、无线充亚洲展、果粉嘉年华、香港展、AirFuel无线充电大会、CES展会
商务合作联系:info@chongdiantou.com