近期RAVPOWER推出了1A1C双口智能快充系列移动电源,功率涵盖18W、29W和60W,容量也由1万毫安提升至2万毫安。今天充电头网继续为大家带来RAVPOWER 20000mAh 60W PD快充移动电源的拆解,看看这款大容量大功率快充移动电源的设计做工如何。
这款产品机身纤瘦扁平,配备USB-C双向快充口和USB-A智能快充口,支持30W快充输入以及60W快充输出,具备齐全的电压档位。此外双口同时输出总功率达60W,可同时为两台设备充电,提高充电效率,同时超大的容量使其很适合携带出远门。
此前充电头网还拆解了RAVPOWER 10000mAh 29W PD快充移动电源、RAVPower 5000mAh二合一充电宝、RAVPower 20000mAh MFi认证USB PD移动电源、RAVPOWER口红移动电源等移动电源产品,大家可以点击蓝色字体查看拆解详情。
一、RAVPOWER 60W移动电源外观
包装盒蓝白配色,正面中心印有大大的R字母,上下分别是RAVPOWER品牌和产品名称。
盒子背面下方印有产品的参数信息。
包装内含移动电源、CC数据线和使用说明书。移动电源机身壳磨砂处理,边角过渡圆润,使用不硌手,机身上凹印RAVPOWER品牌。
机身一角外壳灰色配色,侧面配有电源键和LED电量指示灯,顶部是1A1C接口,接口旁印有PD和iSmart字样。
机身背面标注有移动电源的参数信息
型号:RP-CPBN004
锂电池容量:20000mAh/72.6Wh
锂电池最小容量:19400mAh/70.42Wh
额定容量:20V/3A 2700mAh
锂电芯:4INR21/70
PD输入:5V3A、9V3A、12V2.5A、15V2A、20V1.5A,30W Max
PD输出:5V3A、9V3A、12V3A、15V3A、20V3A
iSmart输出:5V3A、9V2A、12V1.5A
总输出:PD 45W+iSmart 5V3A,60W Max
制造商:深圳市邻友通科技发展有限公司
使用ChargerLAB POWER-Z KT002检测USB-A口的输出协议,显示支持Apple 2.4A、Samsung 5V/2A、DCP、QC2.0/3.0协议。
使用KT002检测USB-C口的输出协议,显示同样支持Apple 2.4A、Samsung 5V/2A、DCP、QC2.0/3.0协议。
除此之外,其PDO报文显示USB-C口还支持USB PD3.0快充标准,具备5V3A、9V3A、12V3A、15V3A、20V3A五组固定电压档位。
二、RAVPOWER 60W移动电源拆解
机身壳采用卡扣进行封装,内部放置四颗电池,侧面安置PCB板,电池和电路板之间设有隔离板保护。
电池上粘贴多块绝缘胶带,对焊点绝缘处理。
PCB板正面一览。
PCB板背面一览,电感打胶固定,USB-A母座粘贴青稞绝缘纸进行绝缘以及防尘。
经过对PCB板正背面电路观察分析发现,RAVPOWER 20000mAh 60W PD快充移动电源内设锂电保护和两路独立升/降压电路,1A1C接口输出由协议芯片控制,功率智能分配,4串电芯。下面我们从电芯放电到两路输出来分析各元器件的信息。
电池通过镍片点焊连接,并且粘贴青稞绝缘纸保护。
另一端特写,同样粘贴青稞绝缘纸。
电池型号INR21700M50T,21700尺寸,5000mAh,充电限制电压4.2V。
热敏电阻特写,打胶以及粘贴胶带固定。
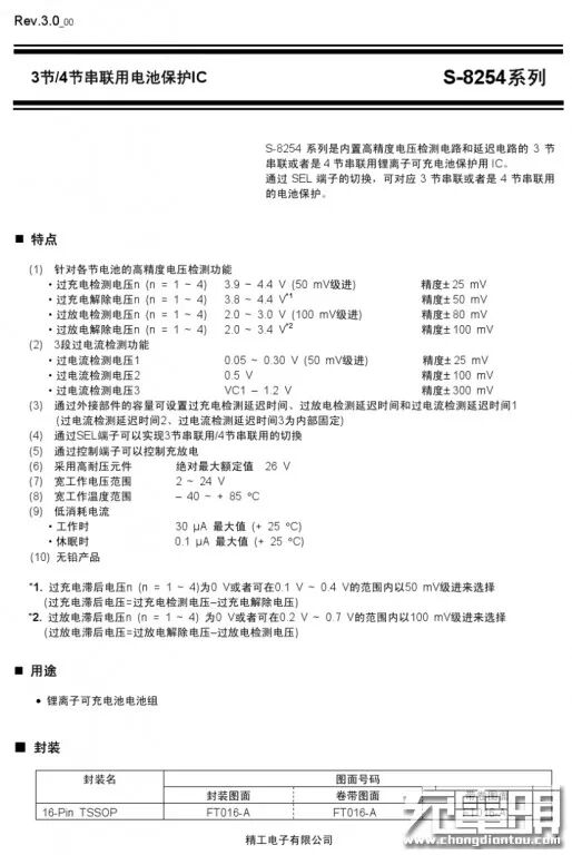
精工 S8254AA 电池保护IC,为4串电池组提供过压过流保护。
精工 S8254 详细资料。
四颗东沅FKBB3103,PMOS,耐压30V,两颗并联,对向串联,用于电池保护。
东沅 FKBB3103 详细资料。
南芯SC8812A高效率同步双向升降压芯片,支持升压或降压为1到4节电池充电,可完成充电、放电控制,支持各种电压转换和充电状态指示;内置10bit ADC,采用I2C数控接口,配置输出电压和限流值,简化的外部器件,有助于减少占板面积。
四颗AOS万代AON7544,NMOS,耐压30V,由南芯SC8812A控制进行电压转换。
AOS AON7544 详细资料。
R010电流取样电阻。
充电头网拆解了解到,永铭为应对氮化镓快充市场的需求,推出多系列快充电源专用产品,凭借优秀的性能,目前以被公牛65W快充拆线板、倍思65W 2C1A氮化镓快充、倍思45W双USB-C氮化镓快充、京造65W 1A1C氮化镓快充充电器、努比亚65W 2C1A氘锋氮化镓快充、毕亚兹2C1A 65W氮化镓快充、SlimQ 65W氮化镓USB PD快充、爱否开物1A2C 65W PD氮化镓快充等产品采用,获得客户一致认可。
微盟ME6203A33 3.3V LDO,为芯海单片机供电。
微盟ME6203 详细资料。
CS32G020内嵌ARM Cortex-M0内核,主频最高48MHz,因而可以支持很广范围的工业控制和需要高性能CPU的场合。内置64K字节程序flash,数据flash大小可配置(与程序flash共享) ,4K字节LDROM,8K字节SRAM。CS32G020封装包括QFN24和QFN32。充电头网此前已对这款CS32G020系列芯片做过相关报道。
芯海科技 CS32G020K8U6 详细资料。充电头网了解到,使用这款芯片的还有ELECJET电友 20000mAh 45W双向快充移动电源、UGREEN绿联20000mAh双向快充移动电源、羽博26800mAh 45W USB PD快充移动电源、HENGLISAM 45W PD双向快充移动电源等产品。
电源键特写,贴片焊接。
四颗电量显示LED灯上覆盖黑色泡棉,防止串光。
东沅FKBB3103,这里作为USB-C口切换保护开关。
丝印JRBQE芯片,实际上是矽力杰SY8104高效率同步整流降压转换器,用于USB-A口降压输出,最大输出电流4A。
矽力杰SY8104资料信息。
4R7降压电感特写。
两颗东沅FKBB3103,用于USB-A口供电切换。
充电头网拆解总结
RAVPOWER这款移动电源采用PC阻燃材质外壳,表面磨砂边角圆润。即使容量达到了20000mAh,体积仍压缩的很小,出远门携带起来更方便。产品支持Apple 2.4A、QC和PD协议,USB-C口具备5V3A、9V3A、12V3A、15V3A、20V3A五组固定电压档位,60W快充可满足长途旅行中设备的快充需求。
充电头网通过拆解了解到,这款产品内部采用长条PCB板设计且安置在机身一侧,有效压缩了产品尺寸。PCB板上锂电保护电路由精工S8254AA搭配东沅MOS组成,此外还设有热敏电阻进行温控。1A1C两路电路独立进行升降压,其中USB-C口采用芯海科技CS32G020K8U6进行协议识别,由南芯SC8812A搭配万代MOS进行升降压实现快充输入输出;USB-A口降压输出则由矽力杰SY8104来完成。
以下热门话题可以点击蓝字了解,也可以在充电头网微信后台回复如下关键词获取专题
「技术专题」
USB PD、QC、VOOC、DFH、Qi、GaN、POWER-Z
「拆解汇总」
1000篇拆解、无线充拆解、充电器拆解、移动电源拆解、车充拆解、充电盒拆解、氮化镓快充拆解、100W充电器拆解、100W充电宝拆解、手机快充拆解、18W PD快充拆解、大功率无线充拆解
「优质资源」
充电器工厂、氮化镓快充工厂、快充芯片、电源芯片、升降压芯片(充电宝)、升降压芯片(车充)、多口快充芯片、充电宝协议芯片、无线充芯片、充电盒芯片(有线)、充电盒芯片(无线)、户外电源、氮化镓快充、18W PD快充、30W PD快充
「原厂资源」
英集芯、智融、南芯、东科、芯茂微、茂睿芯、硅动力、环球、美思迪赛、富满-云矽、亚成微、英诺赛科、纳微、威兆、诺威、永铭、云星、科尼盛、特锐祥、美芯晟、伏达、贝兰德、微源
「快充工厂」
「品牌专区」
苹果、华为、小米、OPPO、vivo、荣耀、三星、mophie、ANKER、紫米、倍思、绿联、CHOETECH、ZENDURE
「展会报道」
USB PD亚洲展、无线充亚洲展、果粉嘉年华、香港展、AirFuel无线充电大会、CES展会
商务合作联系:info@chongdiantou.com