一提到网易,很多人第一印象便是其旗下代理的《魔兽世界》游戏,这款游戏可谓是很多人青春的回忆。而由《魔兽世界》这个大IP衍生出来的周边产品更是数不过来,早在今年6月底,网易暴雪官方便上架了一款《魔兽世界》新周边——希尔瓦娜斯无线充电器。
这款无线充以女王希尔瓦纳斯为IP,魔法阵造型设计以及巧克力红配色,中心设计女王徽记,充电时有魔法阵动态灯效,十分炫酷。在《魔兽世界》里,女王的粉丝到处都是,一句“为了部落”就能让很多小伙伴激动万分。下面充电头网就对这款无线充电器进行拆解,看看其内部如何设计。
一、希尔瓦娜斯无线充电器外观
包装盒整体采用写实黑暗风格,正面左侧是希尔瓦娜斯人物图,右下角是《魔兽世界》游戏logo和产品名称——SYLVANAS WIRELESS CHARGER(希尔瓦娜斯无线充电器)。
包装盒背面中心是暴雪logo和法阵图案,左下角贴有产品信息贴纸。
包装内含希尔瓦娜斯无线充电器、数据线和使用说明书。而且就连使用说明书上都设计有《魔兽世界》logo以及法阵图案,很用心。
数据线使用橡胶圈捆扎整理,线缆通体白色,线身上设计有斜纹,增加使用手感。
希尔瓦娜斯无线充电器采用圆盘造型设计,巧克力红配色。机身顶面最外围是《魔兽世界》游戏中的文字,依次是插有弓箭的骷髅头围成一圈,中心设计有女王徽记,整体构成希尔瓦娜斯法阵。产品紧紧围绕《魔兽世界》希尔瓦娜斯这一核心IP进行设计。
机身背面是暴雪logo以及产品参数
公司信息:杭州网易严选贸易有限公司
产品名称:《魔兽世界》希尔瓦娜斯无线充电器
产品型号:YX-MS88
产品输入:5V2.4A、9V1.67A
产品输出:5V1A、9V1.1A
此外机身底部边缘还设有6个防滑垫,下面是固定螺丝。
机身侧面设有导光圈,并配有一个USB Micro接口。
使用游标卡尺实测圆盘机身直径约为21cm。
机身厚度约为1cm。
接通电源放上手机进行无线充电,灯光由外到内依次亮起,法阵发动。科技与视觉的结合,动态光效设计,十分炫酷。
二、希尔瓦娜斯无线充电器拆解
防滑垫下面有螺丝对机身壳进行封装。
拆掉螺丝即可将上下机身壳分离。
顶盖上固定有导光壳,而导光壳上设有环形隔离板,防止串光,使得法阵能够依次有规律的发光。
PCB板使用固定柱固定在底部机身壳上。
底部外壳一览。
PCB板正面设有星星图案,并布局多颗LED灯,使用四颗驱动IC来驱动它们,使它们有规律动态发光;中心位置放置无线充电线圈。
线圈下面有泡棉支撑,可腾出空间来布局无线充电电路。
翻开无线充电线圈,下方有两颗芯片以及一颗蓝色谐振电容。
PCB板背面一览,十分整洁,只有谐振电容的镂空开孔。
Micro USB输入母座特写,过孔焊接。
ETA 钰泰 ETA8120,18V2A同步整流降压IC,配合左侧的降压电感为无线充主控电路供电。
钰泰 ETA8120 详细资料。
一颗无丝印芯片,用于无线充电控制。
丝印5CC01的无线充电功率级,内部集成全桥MOS管。
蓝色谐振电容特写,0.47μF,对应区域镂空处理,降低无线充机身厚度。
无线充电线圈特写,绕制紧密。
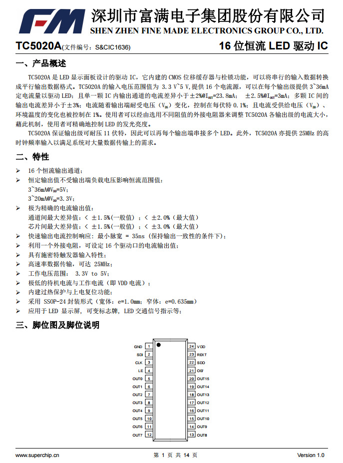
深圳富满电子TC5020A 16位恒流LED驱动IC。
富满 TC5020A 资料信息。
贴片LED灯特写。
全部拆解完毕,来张全家福。
充电头网拆解总结
希尔瓦娜斯无线充电器顶面设有魔法阵,内置LED灯,当进行无线充电时灯光会动态亮起直至魔法阵完全发动,使用起来十分炫酷。此外包装盒设计同样精美,也是保留纪念的重要部分。无线充支持5V1A和9V1.1A输出,满足QI标准的手机设备均可使用,其中支持苹果手机7.5W和非苹果手机10W无线充电。
充电头网通过拆解发现,无线充电线圈置于PCB板中心,下方是无线充电路,设计巧妙不会影响到LED灯布局。LED灯布局上契合外壳魔法阵,保证每个文字和图标都能正常亮起。LED灯由深圳富满电子TC5020A进行驱动控制,实现动态灯效。机身壳上设有隔离板,避免层层之间串光。
以下热门话题可以点击蓝字了解,也可以在充电头网微信后台回复如下关键词获取专题
「技术专题」
USB PD、QC、VOOC、DFH、Qi、GaN、POWER-Z
「拆解汇总」
1000篇拆解、无线充拆解、充电器拆解、移动电源拆解、车充拆解、充电盒拆解、氮化镓快充拆解、100W充电器拆解、100W充电宝拆解、手机快充拆解、18W PD快充拆解、大功率无线充拆解
「优质资源」
充电器工厂、氮化镓快充工厂、快充芯片、电源芯片、升降压芯片(充电宝)、升降压芯片(车充)、多口快充芯片、充电宝协议芯片、无线充芯片、充电盒芯片(有线)、充电盒芯片(无线)、户外电源、氮化镓快充、18W PD快充、30W PD快充
「原厂资源」
英集芯、智融、南芯、东科、芯茂微、茂睿芯、硅动力、环球、美思迪赛、富满-云矽、亚成微、英诺赛科、纳微、威兆、诺威、永铭、云星、科尼盛、特锐祥、美芯晟、伏达、贝兰德、微源
「快充工厂」
「品牌专区」
苹果、华为、小米、OPPO、vivo、荣耀、三星、mophie、ANKER、紫米、倍思、绿联、CHOETECH、ZENDURE
「展会报道」
USB PD亚洲展、无线充亚洲展、果粉嘉年华、香港展、AirFuel无线充电大会、CES展会
商务合作联系:info@chongdiantou.com