最近充电头网拿到了aigo一款10000mAh 18W双向快充移动电源,这款充电宝配备目前市场火热的1A1C接口,USB-C口支持18W PD双向快充,USB-A口支持18W QC快充,兼容多个快充协议,双向快充无论是给充电宝蓄电还是给设备充电,速度都很快。下面小编就对这款产品进行拆解,一起来看看里面用料做工如何。
一、aigo 18W快充移动电源外观
包装盒正面印有产品外观图,上方是aigo品牌和18W快充标识,下方是产品名称和型号。
包装盒侧面标有产品三大特性以及相关参数信息。
打开包装,移动电源放置在凹槽内固定保护,并且外套有防尘塑料袋。
包装内含移动电源、数据线和使用说明书。
移动电源采用PC阻燃材质白色外壳,表面哑光处理,边角过渡圆润,整体设计十分简约。
机身正面设有aigo品牌。
侧面靠近输出端处配有LED电量和快充指示灯。
另一侧设有电源键,并标有产品的参数信息
型号:X10P
产品尺寸:105.3*54.7*26mm
电池种类:锂聚合物电池
电池容量:10000mAh
电池能量:38.5Wh(3.85V/10000mAh)
额定容量:6200mAh(5V2.1A)
额定输出:5V/2.1A Max
USB-C输入/输出:5V/3A、9V/2A、12V/1.5A
USB-A输出:5V/3A、9V/2A、12V/1.5A
多口同时输出:5V/3A,15W MAX
制造商:青米(北京)科技有限公司
输出顶面配有1A1C两个接口,均为蓝色胶芯。接口之间有USB-A和USB-C标识,并设有三角箭头指向对应接口。
使用游标卡尺实测充电器机身长105.57mm。
宽度为55.26mm。
厚度为25.53mm。
和iPhone 11 Pro MAX直观对比,aigo这款移动电源要小得多。
拿在手上的直观感受,像一块香皂。
移动电源净重约为182g。
使用ChargerLAB POWER-Z KT002检测USB-A口的输出协议,显示支持Apple 2.4A、Samsung 5V/2A和DCP协议,以及QC2.0、QC3.0、AFC、FCP和MTK PE+2.0快充协议。
另外使用KT002检测USB-C口输出协议,显示支持Apple 2.4A、Samsung 5V/2A和DCP协议,以及QC2.0/3.0、AFC、FCP、MTK PE+2.0和PD3.0多个快充协议。
除此之外,其PDO报文显示USB-C口还具备5V/2A、9V/2A、12V/1.5A三组固定电压档位。
二、aigo 18W快充移动电源拆解
将机身壳拆开,边缘采用卡扣进行封装,PCB板使用螺丝进行固定。
将电芯和PCB板取出,机身壳对应LED灯处设有隔离板和黑色双面胶,防止串光。
电芯正背面以及侧面均贴有泡棉胶进行保护。
PCB板正面一览,设有移动电源主控芯片和磁环电感等元器件。
板子背面对应主控芯片处露铜加锡和过孔散热设计,旁边是一颗锂电保护芯片。
经过对PCB板正背面电路观察分析发现,aigo这款10000mAh 18W快充移动电源采用两片电池并联,一颗主控芯片进行升/降压转换实现1A1C双口快充输入/输出。下面我们从电芯放电到双口输出来了解各元器件的信息。
电芯特写,单块规格为5000mAh/3.85V/19.25Wh,电芯尺寸72*43*10mm,生产日期为2020年8月24日。
两片电芯侧面配有热敏电阻进行温度监控,使用泡棉胶粘贴固定。
苏州XYsemi赛芯微XB8886G一体化锂电保护芯片,用于移动电源电池过充过放过流保护。
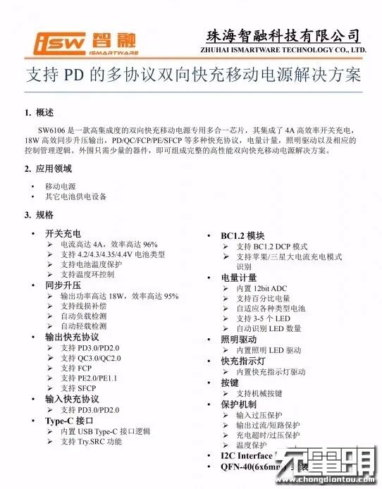
移动电源主控芯片采用智融SW6106。这款芯片内部集成多种协议和升降压开关管,集成了4A高效率开关充电,18W高效同步升压输出,PD/QC/FCP/PE/SFCP等多种快充协议,电量计量,照明驱动以及相应的控制管理逻辑,是一款高集成度的双向快充移动电源专用多合一芯片。
此外SW6106还支持边充边放,在单口工作时支持快充输入输出,多口工作时支持 5V 输入输出。外围只需少量的器件,即可组成完整的高性能双向快充移动电源解决方案。
充电头网了解到,采用智融SW6106芯片的产品还有南孚AirCharge无线快充充电宝、倍思USB PD无线充电移动电源、联想18W USB PD移动电源LS-PB-001、RAVPower 20000mAh MFi认证USB PD移动电源等。此外,智融的DC-DC芯片还可用于车充、充电器领域,目前已被数十款产品采用。
升降压磁环电感特写。
电源开关特写,贴片焊接,后面打胶加固。
LED快充及电量指示灯特写。
USB-A母座特写,沉板过孔焊接。
USB-C母座特写,同样是沉板过孔焊接。
全部拆解完毕,来张全家福。
充电头网拆解总结
aigo 10000mAh 18W快充移动电源机身小巧圆润,出门携带方便。1A1C接口支持QC2.0/3.0、AFC、FCP、MTK PE+2.0和PD3.0多个快充协议,C口还具备5V/2A、9V/2A、12V/1.5A三组固定电压档位。18W双向快充可以满足各类品牌手机日常快充需求。
充电头网通过拆解发现,移动电源内部采用智融SW6106方案,该方案只需少量的器件,有效简化电路降低成本。电芯采用了赛芯微锂电保护芯片并配有热敏电阻检测温度。此外电芯贴有泡棉进行保护,电感和电源键打胶加固,USB母座沉板过孔焊接。
以下热门话题可以点击蓝字了解,也可以在充电头网微信后台回复如下关键词获取专题
「技术专题」
USB PD、QC、VOOC、DFH、Qi、GaN、POWER-Z
「拆解汇总」
1000篇拆解、无线充拆解、充电器拆解、移动电源拆解、车充拆解、充电盒拆解、氮化镓快充拆解、100W充电器拆解、100W充电宝拆解、手机快充拆解、18W PD快充拆解、大功率无线充拆解
「优质资源」
充电器工厂、氮化镓快充工厂、快充芯片、电源芯片、升降压芯片(充电宝)、升降压芯片(车充)、多口快充芯片、充电宝协议芯片、无线充芯片、充电盒芯片(有线)、充电盒芯片(无线)、户外电源、氮化镓快充、18W PD快充、30W PD快充
「原厂资源」
英集芯、智融、南芯、东科、芯茂微、茂睿芯、硅动力、环球、美思迪赛、富满-云矽、亚成微、英诺赛科、纳微、威兆、诺威、永铭、云星、科尼盛、特锐祥、美芯晟、伏达、贝兰德、微源
「快充工厂」
「品牌专区」
苹果、华为、小米、OPPO、vivo、荣耀、三星、mophie、ANKER、紫米、倍思、绿联、CHOETECH、ZENDURE
「展会报道」
USB PD亚洲展、无线充亚洲展、果粉嘉年华、香港展、AirFuel无线充电大会、CES展会
商务合作联系:info@chongdiantou.com