苹果iPhone12 MagSafe磁吸无线充电器充电头网在10月23日已进行过拆解报告。为了让大家对该款无线充有更加全面的了解,充电头网联合CNAS授权的芯片分析实验室西安半导体功率器件测试应用中心,共同对MagSafe磁吸无线充电器进行芯片级的分析。
西安半导体功率器件测试应用中心是国家CNAS授权的第三方实验室,实验室由四个科室组成,分别为半导体测试实验室,主要进行半导体动态、静态、热参数的测试;半导体失效分析实验室,主要进行各类半导体器件的失效分析;半导体可靠性实验室,主要各类半导体器件提供全面的可靠性测试评估;半导体应用实验室,主要从事器件在系统级应用、测试及分析。
充电头网拆解报告新增IC芯片级分析服务,如有这方面合作需求,欢迎与充电头网取得联系,咨询邮箱info@chongdiantou.com
苹果MagSafe无线充电器的包装盒仍然是典型的苹果风设计,白色基调,形状方正。盒子正面设有苹果logo、MagSafe Charger和产品外观图,十分简约。
iPhone12 MagSafe磁吸无线充电器主电路由两部分组成,分别为USB Type-C线头单元电路及线圈发射单元电路。无论是线头部分还是发射部分,整个充电器做工紧凑,体积极小,铝型材后壳,科技感十足。
线圈发射部分外观
线圈发射部分 X RAY图
从发射部分的XRAY图中可以清晰的看出16块钕铁硼强磁铁拼装成的环形磁铁,同时线圈、电路板及线圈的焊接点均清晰可见。
USB-C部分外观
USB-C部分 X RAY图
从线头XRAY图可清晰看出其电感、线头焊接点,电路板及输出的三颗电容,拆解后经测量其容量为22μF。
USB Type-C线头单元解剖后发现其主要IC有两款,分别是同步BOOST IC 和Type-C接口控制IC。该两款IC封装形式均为FC-BGA(Flip Chip Ball Grid Array),该种倒装技术较我们常用的WireBond封装技术的芯片有较好的EMI特性及电性能,同时可将WireBond封装芯片芯片的面积减小30%-60%,这种封装方式特别适合MagSafe磁吸无线充电器这种对产品尺寸要求极高的产品,因此iPhone12 MagSafe磁吸无线充电器采用的主控IC均为FC-BGA封装的IC。
BOOST采用TI的IC,丝印为2ASH。TI官网未查到相应型号,根据管脚功能及封装形式推测该IC应该为TI为Apple定制的BOOST升压IC,TI该款IC市场版本型号为TPS61178,为内部集成2颗16mΩ的同步BOOST IC。有强制PWM模式和轻载PFM两款可选。
BOOST 升压IC XRAY图
BOOST 升压IC DECAP 图
结合XRAY、DECAP图、电路板上测量、TPS61178规格书等信息可确认出其中见三个竖形铜框架分别为该款IC的Vout、SW、GND等功率管脚,从去除框架的的DECAP图中可看出其中导电的三个管脚周围形成的方框是两颗同步升压MOS管,左右两侧为IC的控制及保护电路。
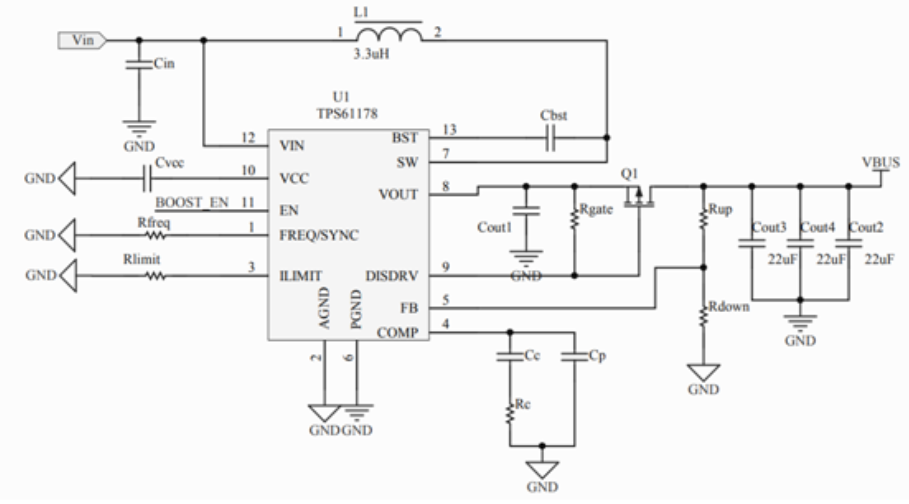
TPS61178的典型应用如上图所示,MagSafe磁吸无线充电器实际使用时电感采用3.3μH的电感,输出采用了3颗22μF的电容并联,取值也与TPS61178典型取值一致。
USB Type-C控制器采用的赛普拉斯的CYPD2104,赛普拉斯目前已被英飞凌收购。CYPD2014内部集成了32位的ARM Cortex-M0处理器,支持一个Type-C端口,符合PD标准。采用BGA封装,体积极小。
赛普拉斯 CYPD2104 XRAY图
CYPD2104 在线缆上的典型应用图
CYPD2104 DECAP图
在升压线头上面,除过上面两个主控IC外,另外还有两颗IC,丝印分别为1324V和2P,这两颗IC的外观及解剖图分别如下:
丝印1324V的芯片和丝印2P的芯片外观
1324V XRAY 图
1324V DECAP图
1324V DECAP图
1324V从其DECAP的图片来看,其有大面积铜框架左侧部分很大可能是两颗MOS,右侧则是芯片电路部分,MOS管用于输入过压过流保护功能,保护接口和后级元件不被损坏。
2P XRAY图
丝印为2P的IC则采用相对传统的DFN封装形式,从其XRAY图片可以看到明显的打线。
2P DECAP 图
DECAP图片放大
通过DECAP图片看出这颗IC来自安森美,NCP715,低功耗宽输入LDO。XDFN6封装,结合丝印信息判断是一颗3.3V稳压。
线圈发射部分由两部分电路组成,分别是连接认证控制部分和无线充电线圈发射部分,从充电头网之前的解剖图片中可以看出,两部分分别被屏蔽罩盖着。无线充电线圈外侧是NFC线圈。线圈发射部分的控制采用的ST意法半导体的芯片,ST官网在无线充方向应用的发射芯片为STWBC-MC,而本次解剖的型号为STWPSPA1,应该属于ST为Apple定制IC。
该IC直接采用晶圆级封装(WL-CSP Wafer level Chip Scale Package),这种封装的器件成品大小与芯片尺寸相同,与传统封装形式相比,该封装最大程度的降低了封装导致的体积增加,该封装形式的优势与FC-BGA的优势类似;不同的是FC-BGA是关于管脚焊接的工艺角度来说,WL-CSP则是从芯片本身的角度来考虑,本次的线圈主控IC STWPSPA1则同时用到了FC-BGA和WL-CSP两种技术,从而使得芯片封装的体积最小化,Magsafe磁吸式无线充使用该种封装的器件从而使得体积优势最大化。
STWPSPA1 XRAY图
STWPSPA1 DECAP图
通过DECAP图可以看出,STWPSPA1芯片右侧内置两颗MOS管,与芯片外置的两颗组成H桥驱动无线充电线圈。
发射端的认证芯片同样采用ST的芯片,为STM32F446MEY6,用于连接认证以及无线充电器其他保护控制功能。
STM32F446MEY6是ST的带DSP和FPU的高性能基础系列ARM Cortex-M4 MCU,其封装也采用的WL-CSP封装,用于减小封装体积。STM32F446MEY6同样的采用了FC-BGA和WL-CSP两种封装技术,不同的是其芯片表面涂上了一层黑色的涂层,用于保护芯片。
STM32F446MEY6 XRAY图
STM32F446MEY6 DECAP图
为STM32F446MEY6供电的是一颗MPS的降压芯片,同步整流,采用DFN-8封装。
MPS降压芯片X RAY图
发射线圈旁边还有两颗MOS管,这两颗MOS管为DFN3*3的封装,丝印为06 OBU。
06 OBU XRAY图
06 OBU DECAP图
06 OBU DECAP图
这两颗MOS则采用了传统的框架打线工艺,从图片中可以清晰的看到其框架、晶圆、打线等结构。
苹果MagSafe磁吸无线充电器电路设计复杂,体积极小,主控IC均采用了FC-BGA倒装技术,发射线圈部分的IC还采用WL-CSP技术,从而使得MagSafe磁吸无线充电器的电路部分的体积降到最小,iPhone12 Magsafe磁吸无线充电器不仅在系统级设计上采用了最新的无线充电技术,在芯片选用上也采用了先进的半导体器件,同时里面用到多款定制规格的IC,整个产品结构紧凑、质感优良、科技感十足。
温馨提示
充电头网
以下热门话题可以点击蓝字了解,也可以在充电头网微信后台回复如下关键词获取专题
「技术专题」
USB PD、QC、VOOC、DFH、Qi、GaN、POWER-Z
「拆解汇总」
1000篇拆解、无线充拆解、充电器拆解、移动电源拆解、车充拆解、充电盒拆解、氮化镓快充拆解、100W充电器拆解、100W充电宝拆解、手机快充拆解、18W PD快充拆解、20W PD快充拆解、大功率无线充拆解
「优质资源」
充电器工厂、氮化镓快充工厂、快充芯片、电源芯片、升降压芯片(充电宝)、升降压芯片(车充)、多口快充芯片、充电宝协议芯片、无线充芯片、充电盒芯片(有线)、充电盒芯片(无线)、户外电源、氮化镓快充、20W PD快充、30W PD快充
「原厂资源」
英集芯、智融、南芯、东科、芯茂微、茂睿芯、硅动力、环球、美思迪赛、富满-云矽、亚成微、英诺赛科、纳微、威兆、诺威、MDD、永铭、云星、科尼盛、特锐祥、美芯晟、伏达、贝兰德、微源
「快充工厂」
「品牌专区」
苹果、华为、小米、OPPO、vivo、荣耀、三星、mophie、ANKER、紫米、倍思、绿联、CHOETECH、ZENDURE
「展会报道」
USB PD亚洲展、无线充亚洲展、果粉嘉年华、香港展、AirFuel无线充电大会、CES展会
商务合作联系:info@chongdiantou.com