深圳市纽麦斯实业有限公司成立于2010年,拥有10年电源研发、制造经验,公司通过ISO9001质量管理体系认证,拥有完整的ID、结构、电子、平面、包装设计团队20余人,主要经营PD/QC快充(PD20W、30W、45W、65W、100W、GaN65W、GaN100W)等多款电源及车载充电器,主要涉及天猫、京东、亚马逊、速卖通、阿里巴巴等电商平台客户,拥有专利30余项,通过3C、ETL、UL、CE、FCC、RoSH等全球产品质量认证。
近期该公司推出了一款65W氮化镓快充充电器,支持QC、AFC、FCP、MTK PE+2.0和PD3.0快充协议,其中USB-C1口支持65W PD快充,USB-A和C2口支持18W快充,充电器支持45W+18W双口同时快充,最多可为三台设备充电,提高充电效率,降低排插压力。下面充电头网就对这款产品进行拆解,看看其内部如何设计。
一、NM 65W氮化镓充电器外观
包装盒正面印有充电器外观图以及65W、GaN、PD、QC标识,盒子顶部带有挂钩,方便进行展卖。
背面印有充电器参数和认证信息。
包装内含充电器、使用说明书和保修卡。
充电器采用PC阻燃材质黑色外壳,表面磨砂处理,腰身各面过渡圆润,整体为方块造型,正面印有nm品牌logo。
相邻侧面印有充电器参数信息
型号:NPA-M65CCA
输入:100-240V~50/60HZ 1.5A
单口输出:
USB-A/C2:5V3A、9V2A、12V1.5A
USB-C1:5V3A、9V3A、12V3A、15V3A、20V3.25A
双口输出:
USB-A/C2+USB-C1:18W+45W
USB-A+USB-C2:5V1.7A+5V1.7A
三口输出:
USB-C1+USB-C2+USB-A:45W+5V1.7A+5V1.7A
产品已经通过了FCC、ETL、CE、CCC和RoHS认证。
输入端配备可折叠美规插脚,收放自如,携带方便。
输入端外壳加入双翼支撑设计,确保充电器插入插座更稳固。
输出顶面配有2C1A接口以及LED指示灯,USB-C口黑色胶芯不露铜,USB-A口橘红色胶芯,接口旁都印有快充标识,LED灯亮蓝光。
使用游标卡尺实测充电器机身长度为65.01mm。
宽度为60.49mm。
厚度为29.22mm。
和苹果61W充电器大小直观对比,这款要小一些。
机身厚度比一元硬币直径大一点。
拿在手上的直观感受。
充电器净重约为135g。
使用ChargerLAB POWER-Z KT002检测USB-C1口的输出协议,显示支持Apple 2.4A、Samsung 5V2A、DCP协议,以及QC2.0/3.0、AFC、FCP、MTK PE+2.0和PD3.0快充协议。
除此之外,PDO报文显示USB-C1口还具备5V3A、9V3A、12V3A、15V3A、20V3.25A五组固定电压档位。
使用KT002检测发现USB-C2口输出协议和USB-C1口的一样。
PDO报文显示USB-C2口具备5V3A、9V2A、12V1.5A三组固定电压档位。
最后使用KT002检测发现USB-A口支持Apple 2.4A、Samsung 5V2A、DCP、QC2.0/3.0、AFC和FCP协议。
二、NM 65W氮化镓充电器拆解
将输入端外壳拆开,边缘采用超声波焊接封装,插脚使用塑料板和螺丝固定封装,并通过金属弹片和电路板接触供电。
将PCB板取出,最直观的感受便是初次级设有很多颗滤波电容,初级电解电容和次级固态电容之间设有绝缘隔离板。
PCB板正面整体一览,元器件之间的空隙填充硅胶加固。
PCB板背面配有散热片和绝缘隔离板,散热片还粘贴绝缘胶带处理。
此外整个PCB板背面还打胶帮助导热,清理掉硅胶,板子初次级之间设有镂空槽,充电器主芯片来自PI,很是显眼。
通过对电路板正背面电路分析发现,纽麦斯65W 2C1A氮化镓快充充电器采用开关电源宽范围输出,USB-C1口由协议芯片控制输出电压,USB-C2口和USB-A口为一路,由同步升降压进行二次电压转换,协议芯片控制实现单口快充,双口5V输出。下面从输入端开始深入了解整个电路设计情况。
输入端一览,设有保险丝、两级共模电感、X电容以及多达5颗高压滤波电解电容。
延时保险丝特写,规格为3.15A 250V。
共模电感双线绕制,用于滤除EMI干扰。
另一颗特写,扁平铜带绕制,绿色磁芯。
安规X电容容量0.22μF。
ABS210整流桥打胶散热,并设有两颗用于均摊发热。
五颗高压滤波电解电容均为ZTC品牌,其中四颗规格为400V 33μF。
一颗规格为400V 15μF,滤波电容总容量为147μF。
PCB板侧面一览,除了保险丝和电容外,这一侧还设有变压器。
PWM主控芯片供电电容特写,规格为50V 10μF。
充电器主控芯片采用PI SC1933C,该芯片内置GaN功率器件,属于PI的PowiGaN系列,也是PI推出的首款GaN电源产品,支持宽输入范围下65W输出。得益于氮化镓功率器件高频率低损耗的优势,能够提高充电器的功率密度,减小体积和重量,更加便于携带。
PI SC1933C无需外围元件即可提供精确的恒压/恒流/恒功率,并轻松与外接快充协议接口IC协同工作,因此适用于高效率反激式设计,内置同步整流控制器和反馈,更加节省外部元件。
充电头网了解到,PI的PowiGaN系列芯片有SC1933C和SC1936C两个型号,此前应用较多的为SC1933C,比如安克 30W GaN氮化镓、ANKER 60W氮化镓双USB-C口充电器、安克60W 1A1C氮化镓充电器、RAVPower 30W氮化镓、RAVPower 61W氮化镓USB PD充电器等;采用SC1936C的则有毕亚兹65W氮化镓。同时,作为一家老牌电源芯片厂商,PI的快充电源方案也得到了数十家品牌的采用和认可。
变压器特写,顶部贴有产品型号。
PCB板另一侧一览,设有Y电容以及四颗同步整流输出滤波固态电容。
输出抗干扰蓝色Y电容特写,来自STE松田电子。
次级同步整流MOS采用英飞凌BSC0804LS,NMOS,耐压100V。
英飞凌BSC0804LS资料信息。
同步升降压磁环电感特写。
三颗固态电容特写,规格均为25V 680μF,用于同步整流输出滤波。
输出端一览,变压器旁边设有LED灯和USB-A母座,两个USB-C母座使用小板垂直焊接。
USB-C1母座所在小板拆下。
背面设有协议芯片和输出VBUS开关。
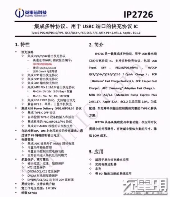
USB PD协议芯片采用英集芯IP2726。这是一颗集成多种协议、用于USB输出端口的快充IC,支持Type-C DFP、PD2.0、PD3.0、PPS、QC4+、QC3.0、QC2.0、FCP、AFC、SCP、MTK PE+、Apple2.4A、BC1.2以及三星2A等协议。具有高集成度和丰富的功能,在应用时仅需极少的外围器件,有效减小整体方案的尺寸,降低BOM成本。
充电头网了解到,英集芯IP2726已经通过了高通QC4+认证,拿到了中国大陆地区第一张QC4+认证证书。
充电头网了解到,英集芯IP2726此前已被AUKEY 65W 1A1C氮化镓快充充电器、RAVPOWER 90W双USB-C口PD快充充电器、斯泰克100W双USB-C口氮化镓充电器、麦多多30W 1A1C USB PD快充充电器、坤兴18W USB PD3.0 PPS快充充电器等产品采用。此外,英集芯的其它系列快充芯片也获得小米、华为、三星等客户的高度认可。
输出VBUS开关采用真茂佳ZM062N03N,NMOS,耐压30V,导阻6.2mΩ,右边是输出电流采样电阻。
真茂佳ZM062N03N资料信息。
USB-C1母座特写,过孔焊接。
适配器内部采用南芯半导体SC8721A,用于USB-A和USB-C2口升降压输出。SC8721A内部集成四管H桥升降压开关管,输入输出电压范围均为2.7-22V,工作电压范围宽,支持动态输出电压调整,开关频率可调节,支持输出线补、输出电流监测,支持I2C总线控制的输出电压调节和输出限流调节,内置全面的保护功能。
南芯 SC8721A 详细资料。
USB-C2母座所在小板背面同样设有协议芯片以及输出VBUS开关。
协议芯片同样采用英集芯IP2726,这里用于USB-C2和USB-A口协议识别,实现单口快充,双口5V输出。
USB-C2口输出VBUS开关特写,同样采用真茂佳ZM062N03N。
USB-C2母座特写。
同步整流降压输出滤波固态电容,规格为16V 470μF,用于USB-A和USB-C2口输出滤波。
真茂佳ZM062N03N,这里作为USB-A口输出VBUS开关。
USB-A母座特写,垂直焊接在主板上。
全部拆解完毕,来张全家福。
充电头网拆解总结
纽麦斯这款65W 2C1A氮化镓快充充电器采用PC阻燃材质外壳,表面磨砂,方正造型搭配可折叠插脚,使其很适合携带外出。产品配备2C1A接口和LED灯,支持最大65W PD快充,此外还支持45W+18W双口同时快充,无论是居家办公等固定场所,还是外带出差,都能满足笔记本和手机同时快充需求,提高充电效率。
充电头网通过拆解了解到,充电器开关电源部分由PI高集成GaN主控芯片SC1933C搭配英飞凌同步整流MOS组成,USB-C1口采用英集芯IP2726进行协议识别控制输出电压;另外1A1C接口为一路,采用南芯SC8721A升降压进行二次电压转换后,同样使用英集芯IP2726进行协议识别,实现单口快充,双口5V输出。芯片均来自业内知名厂家,用料扎实。此外板子正背面均注胶处理,背面有散热片为开关管散热,输入输出端设有多颗电容进行滤波,输出纯净。
温馨提示
充电头网
以下热门话题可以点击蓝字了解,也可以在充电头网微信后台回复如下关键词获取专题
「技术专题」
USB PD、QC、VOOC、DFH、Qi、GaN、POWER-Z
「拆解汇总」
1000篇拆解、无线充拆解、充电器拆解、移动电源拆解、车充拆解、充电盒拆解、氮化镓快充拆解、100W充电器拆解、100W充电宝拆解、手机快充拆解、18W PD快充拆解、20W PD快充拆解、大功率无线充拆解
「优质资源」
充电器工厂、氮化镓快充工厂、快充芯片、电源芯片、升降压芯片(充电宝)、升降压芯片(车充)、多口快充芯片、充电宝协议芯片、无线充芯片、充电盒芯片(有线)、充电盒芯片(无线)、户外电源、氮化镓快充、20W PD快充、30W PD快充
「原厂资源」
英集芯、智融、南芯、东科、芯茂微、茂睿芯、硅动力、环球、美思迪赛、富满-云矽、亚成微、英诺赛科、纳微、威兆、诺威、MDD、永铭、云星、科尼盛、特锐祥、美芯晟、伏达、贝兰德、微源
「快充工厂」
「品牌专区」
苹果、华为、小米、OPPO、vivo、荣耀、三星、mophie、ANKER、紫米、倍思、绿联、CHOETECH、ZENDURE
「展会报道」
USB PD亚洲展、无线充亚洲展、果粉嘉年华、香港展、AirFuel无线充电大会、CES展会
商务合作联系:info@chongdiantou.com