近期aigo推出了多款移动电源产品,其中一款“超大杯”移动电源C40S容量达到了40000mAh,并配有3A1C四个接口以及一个Micro USB输入接口,兼容多个快充协议,支持华为22.5W SCP快充,支持其它品牌手机18W QC/PD快充。大容量加持下续航强劲,适合经常组团各地游玩人群使用。下面就和小编一起来看看这款产品里面做工用料如何。
一、aigo 40000mAh移动电源外观
aigo这款双向快充移动电源采用PC阻燃材质黑色外壳,表面磨砂处理,各侧面之间弧面过渡,上下端切面设计,直立放置也很稳定。
机身正面上方设有一条分界凹槽,两边分别是LED数显屏以及aigo品牌logo。
数显屏可精准显示剩余电量,同时还设有一个快充闪电标识,当移动电源进行快充输入输出时,小闪电变绿给用户提示。
正面下方还印有40字样,表明移动电源40000mAh容量。
机身侧面设有一个电源按键。
顶面配有Micro USB输入接口、USB-C双向快充口、以及3个USB-A接口。UBS-C口蓝色胶芯不露铜,USB-A口胶芯分为紫色和黑色,紫色口支持快充输出,方便用户区别。
两个快充USB-A口特写,舌片前端设有特殊触点。
底部外壳上标注有移动电源参数:
型号:C40S
电池种类:锂聚合物电池
电池容量:40000mAh/3.7V
电池能量:148Wh(3.7V/40000mAh)
额定容量:26500mAh(5V2.1A)
额定输出:5V2.1A
Micro USB输入:5V2A、9V2A
USB-C输入:5V3A、9V2A
USB-C输出:5V3A、9V2A、12V1.5A
USB-A1/2输出:5V3A、9V2A、12V1.5A、5V4.5A、4.5V5A
USB-A3输出:5V2.1A
多口同时输出:5V3A
制造商:青米(北京)科技有限公司
使用游标卡尺实测移动电源机身长度为160.12mm。
宽度为74.59mm。
厚度为42.98mm。
整体大小和6.7英寸的iPhone 12 Pro Max差不多。
厚度约为一元硬币直径的两倍。
电源净重约为790g。
使用ChargerLAB POWER-Z KT002检测USB-C口输出协议,显示支持Apple2.4A、Samsung 5V2A、DCP协议,以及QC2.0/3.0、AFC、FCP、SCP、PE2.0、PD3.0、PPS多个快充协议。
此外PDO报文显示USB-C口具备5V2A、9V2A、12V1.5A三组固定电压档位,以及5-5.9V3A和5-11V2A两组PPS电压档位。
使用KT002检测USB-A1口输出协议,显示支持Apple2.4A、Samsung 5V2A、DCP、QC、AFC、FCP、SCP、PE2.0等协议。
另外使用KT002检测发现USB-A2口输出协议和A1口的完全相同,可盲插使用。
最后使用KT002没有检测到USB-A3口输出协议,该接口仅支持5V2.1A输出。
二、aigo 40000mAh移动电源拆解
将机身壳拆开,电芯上打胶帮助固定,PCB板使用螺丝拧紧。
将电芯和PCB板取出,电芯整个使用热缩封皮包裹。
机身壳内部三面均贴有泡棉胶,用于保护电芯。
侧面固定有热敏电阻进行温度监控。
撕掉热缩封皮,一共是四块电芯组成的电池组,单节电池10000mAh。
电芯底部还贴有青稞绝缘纸进行绝缘保护。
极耳处使用泡棉填充。
四块电池的镍带通过点焊并联,硅胶线焊接连接PCB板。
电芯长125mm,宽65mm,厚9.5mm;单块规格为10000mAh/3.7V/37Wh。
PCB板正面一览,LED数显屏位于中间,两侧分别是锂电保护芯片和单片机。
背面设有移动电源主控芯片和电感。
苏州Xysemi赛芯微的XB8889A一体化锂电保护IC,用于电池组过充过放过流保护。
XB8889A资料信息。
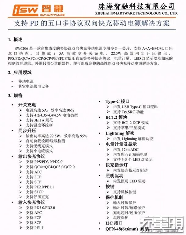
移动电源主控芯片采用智融SW6206。这是一款高集成度的多协议双向快充移动电源专用多合一芯片,支持A+A+B+C+L口任意口快充。
其集成了5A高效率开关充电,22.5W高效同步升压输出,支持PPS、USB PD、QC、AFC、FCP、SCP、PE、SFCP等多种快充协议,电量计量,LED灯、数码管显示以及相应的控制管理逻辑。外围只需少量的器件,即可组成完整的高性能双向快充移动电源解决方案。
智融SW6206详细参数资料。
充电头网了解到,采用智融SW6206主控芯片的产品还有麦多多10000mAh磁吸无线充移动电源、欧派奇2A1C 20W快充无线充电移动电源、网易智造10000mAh无线充移动电源、品胜20000mAh 22.5W全协议快充移动电源、罗马仕10000mAh 22.5W超级快充移动电源等。
此外,智融的移动电源芯片还被南孚AirCharge无线快充充电宝、RAVPower 20000mAh MFi认证USB PD移动电源、ANKER 18W双USB-A口快充移动电源等数十款产品采用。
2R2升降压电感特写。
电源键贴片焊接。
无标单片机用于驱动数码管进行移动电源电量显示。
显示屏下方有塑料支撑。
每个接口都配有8205 MOS管进行快充切换,快充输出时关闭其他端口。
Micro USB和USB-C母座设在PCB板两面,节省空间。
USB-A1母座特写,正负极加宽,前端设有特殊触点。
USB-A2母座特写,采用同样的设计。
USB-A3母座特写。
全部拆解完毕,来张全家福。
充电头网拆解总结
aigo这款40000mAh 18W双向快充移动电源通体黑色,配备的LED显示屏可方便观察电量和快充状态,3A1C四个接口满足四台设备同时充电需求,接口支持QC、AFC、FCP、SCP、PE2.0、PD3.0、PPS多个快充协议,兼容性很好。适合长途差旅、组团开黑等场景使用。
充电头网通过拆解发现,移动电源内部采用了智融SW6206多合一SOC芯片,集成度非常高,可支持A+A+B+C+L口任意口快充,支持电量计量等功能,性能强悍。此外电芯整个包裹热缩封皮,机身壳内部贴有泡棉保护,配有赛芯微XB8889A和热敏电阻进行过放过充以及温度保护,绝缘保护措施充分。
以下热门话题可以点击蓝字了解,也可以在充电头网微信后台回复如下关键词获取专题
「技术专题」
USB PD、QC、VOOC、DFH、Qi、GaN、POWER-Z
「拆解汇总」
1000篇拆解、无线充拆解、充电器拆解、移动电源拆解、车充拆解、充电盒拆解、氮化镓快充拆解、100W充电器拆解、100W充电宝拆解、手机快充拆解、18W PD快充拆解、20W PD快充拆解、大功率无线充拆解
「优质资源」
充电器工厂、氮化镓快充工厂、快充芯片、电源芯片、升降压芯片(充电宝)、升降压芯片(车充)、多口快充芯片、充电宝协议芯片、无线充芯片、充电盒芯片(有线)、充电盒芯片(无线)、户外电源、氮化镓快充、20W PD快充、30W PD快充
「原厂资源」
英集芯、智融、南芯、东科、芯茂微、茂睿芯、硅动力、环球、美思迪赛、富满-云矽、亚成微、诚芯微、英诺赛科、纳微、威兆、诺威、MDD、永铭、云星、科尼盛、特锐祥、美芯晟、伏达、贝兰德、微源
「快充工厂」
「品牌专区」
苹果、华为、小米、OPPO、vivo、荣耀、三星、mophie、ANKER、紫米、倍思、绿联、CHOETECH、ZENDURE
「展会报道」
USB PD亚洲展、无线充亚洲展、果粉嘉年华、香港展、AirFuel无线充电大会、CES展会
商务合作联系:info@chongdiantou.com