![]()
----- 充电头网拆解报告 第1519篇 -----
iPhone 12手机带来的充电器、无线充市场热度仍然很高,相应的20W充电器、快充插座、车充等产品也在不断推出。近期知名品牌Lenovo联想便推出了一款20W快充插座,配色以及外观设计都非常喜庆,配有三个3+2插孔以及1A1C双USB接口,支持18W QC和20W PD快充,满足iPhone 12手机日常快充需求。下面充电头网就对这款快充插座进行详细拆解,看看内部如何设计。
一、联想20W快充插座外观
![]()
包装盒采用红色配色,看着很喜庆,顶盖透明设计可清楚看到快充插座实体,展示效果好。
![]()
盒子边缘设有打开提示,按照箭头方向旋转打开/闭合顶盖。
![]()
盒子底部印有产品参数信息。
![]()
插座配备一条红色电源线,机身采用PC阻燃材质白色塑料壳,边缘套上红色胶套。
![]()
电源线插头特写,火零线插脚为美规,地线插脚为圆柱。
![]()
机身顶部印有花草图案,中心是一只梅花鹿,设计上很喜庆。此外顶部配有三个两脚插孔以及1A1C快充接口。机身底部设有多个散热孔,中心印有产品参数信息
型号:B1-1
技术参数:15A 125Vac 1875W 60Hz
DC输出:
USB-A:5V3A、9V2A、12V1.5A
USB-C:5V3A、9V2.22A、12V1.67A
USB-A+USB-C:5V3A使用KT002检测USB-C口输出协议,显示支持Apple 2.4A、Samsung 5V2A和DCP协议,以及QC2.0/3.0、FCP、PD3.0快充协议。此外PDO报文显示USB-C口还具备5V3A、9V2.22A、12V1.67A三组固定电压档位。
二、联想20W快充插座拆解机身塑料壳使用四颗螺丝封装,拆掉胶套取出螺丝即可打开。电源线、三个AC插孔模块、充电器PCB板都是使用螺丝固定。
开关模块使用固定柱固定,规格为13A 250VAC。
定位板同时还用于初次级隔离,电路板采用扇形设计,正面元器件分布稀疏,不易积热。
板子背面设有整流桥、PWM主控芯片和次级同步整流芯片。
三颗高压滤波电解电容均为深圳市昱光电子y.u.g品牌,两颗规格为400V 10μF。
PWM主控芯片供电电容,规格为50V 4.7μF。
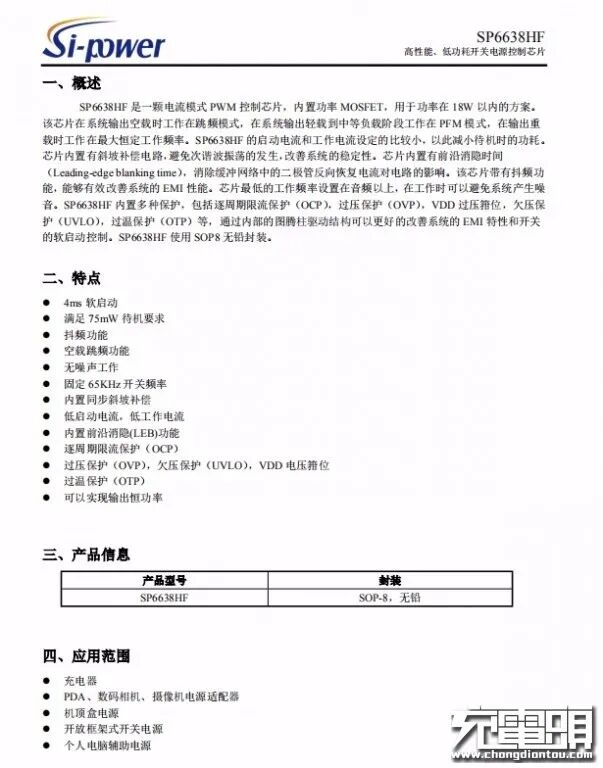
硅动力高性能、低功耗开关电源控制芯片SP6638HF,内置初级开关MOS,用于功率在18W以内的方案。SP6638HF是国内首款内置MOS支持恒功率模式的18W快充芯片,采用行业领先的3D封装技术。配套同步整流芯片SP6518F:内置80V/10mΩ低压MOS,带自供电工作模式,完美支持PPS,芯片焊盘加锡加强散热。
PC817光耦,用于初级次级通信,反馈调节输出电压。
次级同步整流芯片采用硅动力SP6518F。这是一颗高性能的开关电源次级侧同步整流控制电路,在低压大电流开关电源应用中,轻松满足6级能效,是理想的超低导通压降整流器件的解决方案。
SP6518F可支持高达150kHz的开关频率应用,并且支持CCM/QR/DCM等开关电源工作模式应用,其极低导通压降产生的损耗远小于肖特基二极管的导通损耗,极大提高了系统的转换效率,大幅降低了整流器件的温度。
此外,该芯片内置耐压80V的NMOSFET同步整流开关,且具有极低的内阻,典型RdsON低至10mΩ,可提供系统高达 3A 的应用输出;还内置了高压直接检测技术,耐压高达200V;以及自供电技术极大扩展了输出电压应用范围。
输出端USB-A母座垂直焊接在主板上,USB-C母座使用协议小板垂直焊接。
将小板拆下,正面设有协议芯片和输出VBUS开关管。
协议芯片采用云矽半导体XPD738,用于1C1A双口控制。XPD738通过了USB PD3.0认证(TID:3479),支持PD2.0/3.0、PPS、QC2.0/3.0、FCP、SCP、HVSCP、AFC等快充协议。很适合应用在1C1A双端口充电设备上,支持任意单口快充双口输出5V,在A口连接苹果充电线但未接入苹果手机时,C口仍然有快充。
输出VBUS开关管特写,AGMSEMI AGM30P10,PMOS,耐压30V,导阻10.5mΩ。
全部拆解完毕,来张全家福。
充电头网拆解总结
联想这款快充插座和传统黑白配色插座不同,采用红色电源线,机身套有红色胶套,顶部印有花草和梅花鹿图案,看上去很喜庆。产品虽是结合时下热门20W快充市场设计,但配备1A1C双USB接口,不仅可用来给iPhone 12充电,其它品牌安卓手机也能进行快充,方便又实用。
充电头网通过拆解了解到,内部AC插孔模块以及充电器模块均使用螺丝进行固定,十分稳固。充电器电路板为扇形,板子上的元器件分布稀疏,不易积热,同时机身壳底部也设有散热孔,保证了产品的整体散热性能。充电器采用无锡硅动力SP6638HF+SP6518F高集成、高性能快充方案,输出端协议芯片采用云矽半导体XPD738,控制1A1C双口输出,芯片通过了USB PD3.0认证,性能可靠。开关电源内部电容采用400V,按照110-220V宽电压环境设计,国内也可正常使用。
以下热门话题可以点击蓝字了解,也可以在充电头网微信后台回复如下关键词获取专题
「技术专题」
USB PD、QC、VOOC、DFH、Qi、GaN、POWER-Z
「拆解汇总」
1000篇拆解、无线充拆解、充电器拆解、移动电源拆解、车充拆解、充电盒拆解、氮化镓快充拆解、100W充电器拆解、100W充电宝拆解、手机快充拆解、18W PD快充拆解、20W PD快充拆解、大功率无线充拆解
「优质资源」
充电器工厂、氮化镓快充工厂、快充芯片、电源芯片、升降压芯片(充电宝)、升降压芯片(车充)、多口快充芯片、充电宝协议芯片、无线充芯片、充电盒芯片(有线)、充电盒芯片(无线)、户外电源、氮化镓快充、20W PD快充、30W PD快充
「原厂资源」
英集芯、智融、南芯、东科、芯茂微、茂睿芯、硅动力、环球、美思迪赛、富满-云矽、亚成微、诚芯微、英诺赛科、纳微、威兆、诺威、MDD、永铭、云星、科尼盛、特锐祥、美芯晟、伏达、贝兰德、微源
「快充工厂」
新斯宝、坤兴、华科隆、雅晶源、欧派奇
「品牌专区」
苹果、华为、小米、OPPO、vivo、荣耀、三星、mophie、ANKER、紫米、倍思、绿联、CHOETECH、ZENDURE
「展会报道」
USB PD亚洲展、无线充亚洲展、果粉嘉年华、香港展、AirFuel无线充电大会、CES展会
商务合作联系:info@chongdiantou.com
![]()